外表可能具有欺骗性:墨西哥沙蝇(双翅目:沙蝇科:沙蝇科)拥有高度多样性的隐蔽物种。

IF 2 3区 农林科学 Q1 ENTOMOLOGY
Yokomi N Lozano-Sardaneta, Herón Huerta, Alejandro Benítez-Guzmán, Jacquelynne B Cervantes-Torres, Atilano Contreras-Ramos
{"title":"外表可能具有欺骗性:墨西哥沙蝇(双翅目:沙蝇科:沙蝇科)拥有高度多样性的隐蔽物种。","authors":"Yokomi N Lozano-Sardaneta, Herón Huerta, Alejandro Benítez-Guzmán, Jacquelynne B Cervantes-Torres, Atilano Contreras-Ramos","doi":"10.1093/jisesa/ieaf070","DOIUrl":null,"url":null,"abstract":"<p><p>Phlebotomine sand flies stand out for their role in vector-borne diseases, having taxonomic priority in aspects of public health. Traditional identification based on morphology involves some limitations that have been corrected with the implementation of complementary methodologies such as cytochrome c oxidase subunit I barcoding and recently mass spectrometry. In Mexico, nearly 38% of sand fly species count with a molecular characterization, but additional information is still necessary for improving sand fly species delimitation. We carried out a molecular species delimitation study of sand flies distributed in the Mexican Transition Zone, between the Nearctic and Neotropical regions, with newly generated cytochrome c oxidase subunit I barcodes, and the first protein profiles created. Compelling evidence showed putative new taxa emerge from Micropygomyia aff. durani (Vargas & Diaz-Nájera) and Pintomyia Series serrana Barretto, and several cryptic species be contained within the genera Micropygomyia and Psathyromyia, which could be of biological and epidemiological interest. However, for some taxa an exhaustive taxonomic revision at the morphological and molecular levels is recommended, especially for sand flies of wide distribution in the New World.</p>","PeriodicalId":16156,"journal":{"name":"Journal of Insect Science","volume":"25 4","pages":""},"PeriodicalIF":2.0000,"publicationDate":"2025-07-15","publicationTypes":"Journal Article","fieldsOfStudy":null,"isOpenAccess":false,"openAccessPdf":"https://www.ncbi.nlm.nih.gov/pmc/articles/PMC12290217/pdf/","citationCount":"0","resultStr":"{\"title\":\"Appearance may be deceiving: Mexican sand flies (Diptera: Psychodidae: Phlebotominae) embrace a high diversity of cryptic species.\",\"authors\":\"Yokomi N Lozano-Sardaneta, Herón Huerta, Alejandro Benítez-Guzmán, Jacquelynne B Cervantes-Torres, Atilano Contreras-Ramos\",\"doi\":\"10.1093/jisesa/ieaf070\",\"DOIUrl\":null,\"url\":null,\"abstract\":\"<p><p>Phlebotomine sand flies stand out for their role in vector-borne diseases, having taxonomic priority in aspects of public health. Traditional identification based on morphology involves some limitations that have been corrected with the implementation of complementary methodologies such as cytochrome c oxidase subunit I barcoding and recently mass spectrometry. In Mexico, nearly 38% of sand fly species count with a molecular characterization, but additional information is still necessary for improving sand fly species delimitation. We carried out a molecular species delimitation study of sand flies distributed in the Mexican Transition Zone, between the Nearctic and Neotropical regions, with newly generated cytochrome c oxidase subunit I barcodes, and the first protein profiles created. Compelling evidence showed putative new taxa emerge from Micropygomyia aff. durani (Vargas & Diaz-Nájera) and Pintomyia Series serrana Barretto, and several cryptic species be contained within the genera Micropygomyia and Psathyromyia, which could be of biological and epidemiological interest. However, for some taxa an exhaustive taxonomic revision at the morphological and molecular levels is recommended, especially for sand flies of wide distribution in the New World.</p>\",\"PeriodicalId\":16156,\"journal\":{\"name\":\"Journal of Insect Science\",\"volume\":\"25 4\",\"pages\":\"\"},\"PeriodicalIF\":2.0000,\"publicationDate\":\"2025-07-15\",\"publicationTypes\":\"Journal Article\",\"fieldsOfStudy\":null,\"isOpenAccess\":false,\"openAccessPdf\":\"https://www.ncbi.nlm.nih.gov/pmc/articles/PMC12290217/pdf/\",\"citationCount\":\"0\",\"resultStr\":null,\"platform\":\"Semanticscholar\",\"paperid\":null,\"PeriodicalName\":\"Journal of Insect Science\",\"FirstCategoryId\":\"97\",\"ListUrlMain\":\"https://doi.org/10.1093/jisesa/ieaf070\",\"RegionNum\":3,\"RegionCategory\":\"农林科学\",\"ArticlePicture\":[],\"TitleCN\":null,\"AbstractTextCN\":null,\"PMCID\":null,\"EPubDate\":\"\",\"PubModel\":\"\",\"JCR\":\"Q1\",\"JCRName\":\"ENTOMOLOGY\",\"Score\":null,\"Total\":0}","platform":"Semanticscholar","paperid":null,"PeriodicalName":"Journal of Insect Science","FirstCategoryId":"97","ListUrlMain":"https://doi.org/10.1093/jisesa/ieaf070","RegionNum":3,"RegionCategory":"农林科学","ArticlePicture":[],"TitleCN":null,"AbstractTextCN":null,"PMCID":null,"EPubDate":"","PubModel":"","JCR":"Q1","JCRName":"ENTOMOLOGY","Score":null,"Total":0}
引用次数: 0

摘要

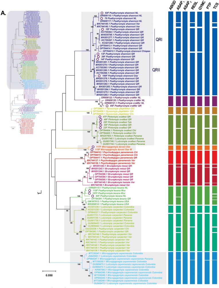
白蛉因其在媒介传播疾病中的作用而引人注目,在公共卫生方面具有分类学上的优先地位。传统的基于形态学的鉴定涉及一些局限性,这些局限性已经通过诸如细胞色素c氧化酶亚基I条形码和最近的质谱法等补充方法的实施而得到纠正。在墨西哥,近38%的沙蝇物种计数具有分子特征,但仍需要更多的信息来改进沙蝇物种划分。我们利用新生成的细胞色素c氧化酶亚基I条形码和第一个蛋白质谱,对分布在新北极和新热带地区之间的墨西哥过渡带的沙蝇进行了分子物种划分研究。令人信服的证据表明,在Micropygomyia ff. durani (Vargas & Diaz-Nájera)和Pintomyia Series serrana Barretto中出现了新的分类群,并且在Micropygomyia和Psathyromyia属中包含了几个隐种,这可能具有生物学和流行病学意义。然而,对于某些分类群,特别是在新大陆广泛分布的沙蝇,建议在形态和分子水平上进行详尽的分类修订。
本文章由计算机程序翻译,如有差异,请以英文原文为准。

Appearance may be deceiving: Mexican sand flies (Diptera: Psychodidae: Phlebotominae) embrace a high diversity of cryptic species.

Appearance may be deceiving: Mexican sand flies (Diptera: Psychodidae: Phlebotominae) embrace a high diversity of cryptic species.

Appearance may be deceiving: Mexican sand flies (Diptera: Psychodidae: Phlebotominae) embrace a high diversity of cryptic species.

Appearance may be deceiving: Mexican sand flies (Diptera: Psychodidae: Phlebotominae) embrace a high diversity of cryptic species.

Phlebotomine sand flies stand out for their role in vector-borne diseases, having taxonomic priority in aspects of public health. Traditional identification based on morphology involves some limitations that have been corrected with the implementation of complementary methodologies such as cytochrome c oxidase subunit I barcoding and recently mass spectrometry. In Mexico, nearly 38% of sand fly species count with a molecular characterization, but additional information is still necessary for improving sand fly species delimitation. We carried out a molecular species delimitation study of sand flies distributed in the Mexican Transition Zone, between the Nearctic and Neotropical regions, with newly generated cytochrome c oxidase subunit I barcodes, and the first protein profiles created. Compelling evidence showed putative new taxa emerge from Micropygomyia aff. durani (Vargas & Diaz-Nájera) and Pintomyia Series serrana Barretto, and several cryptic species be contained within the genera Micropygomyia and Psathyromyia, which could be of biological and epidemiological interest. However, for some taxa an exhaustive taxonomic revision at the morphological and molecular levels is recommended, especially for sand flies of wide distribution in the New World.

求助全文
通过发布文献求助,成功后即可免费获取论文全文。 去求助
来源期刊
Journal of Insect Science
Journal of Insect Science 生物-昆虫学
CiteScore
3.70
自引率
0.00%
发文量
80
审稿时长
7.5 months
期刊介绍: The Journal of Insect Science was founded with support from the University of Arizona library in 2001 by Dr. Henry Hagedorn, who served as editor-in-chief until his death in January 2014. The Entomological Society of America was very pleased to add the Journal of Insect Science to its publishing portfolio in 2014. The fully open access journal publishes papers in all aspects of the biology of insects and other arthropods from the molecular to the ecological, and their agricultural and medical impact.
×
引用
GB/T 7714-2015
复制
MLA
复制
APA
复制
导出至
BibTeX EndNote RefMan NoteFirst NoteExpress
×
提示
您的信息不完整,为了账户安全,请先补充。
现在去补充
×
提示
您因"违规操作"
具体请查看互助需知
我知道了
×
提示
确定
请完成安全验证×
copy
已复制链接
快去分享给好友吧!
我知道了
右上角分享
点击右上角分享
0
联系我们:info@booksci.cn Book学术提供免费学术资源搜索服务,方便国内外学者检索中英文文献。致力于提供最便捷和优质的服务体验。 Copyright © 2023 布克学术 All rights reserved.
京ICP备2023020795号-1
ghs 京公网安备 11010802042870号
Book学术文献互助
Book学术文献互助群
群 号:604180095
Book学术官方微信