高风险激素:加压素作为儿科休克的最后一线治疗-一篇叙述性综述。

IF 0.8 Q3 MEDICINE, GENERAL & INTERNAL
Marcin Sota, Daria Bramnik, Olivia Gudziewski, Ithamar Cheyne, Małgorzata Mikaszewska-Sokolewicz
{"title":"高风险激素:加压素作为儿科休克的最后一线治疗-一篇叙述性综述。","authors":"Marcin Sota, Daria Bramnik, Olivia Gudziewski, Ithamar Cheyne, Małgorzata Mikaszewska-Sokolewicz","doi":"10.3390/reports8030117","DOIUrl":null,"url":null,"abstract":"<p><p>Background and Clinical Significance: Shock in pediatric patients remains a leading cause of morbidity and mortality, with refractory cases posing significant challenges. While catecholamines like norepinephrine and epinephrine are standard vasopressors, vasopressin (AVP) has emerged as a potential adjunct therapy. However, its role in pediatric shock remains controversial due to concerns about efficacy, safety, and appropriate use. This review assesses the current evidence on AVP in pediatric shock. Methods and Results: A comprehensive literature search was conducted using PubMed, Scopus, Web of Science, and Google Scholar, focusing on studies published in the last five years to capture recent advancements. Articles on AVP's mechanism of action, pharmacokinetics, clinical applications, and safety were included. For background information, studies were not limited by publication date. AVP increases mean arterial pressure (MAP) and systemic vascular resistance (SVR) yet does not significantly reduce mortality. While AVP may be useful in catecholamine-resistant vasoplegia, its advantage over conventional vasopressors remains uncertain. Concerns about ischemic complications, myocardial dysfunction, and thrombocytopenia further limit its routine use. Conclusions: AVP may serve as an adjunct therapy in catecholamine-resistant vasoplegia, but safety concerns and unclear benefits restrict its routine use. Further research is needed to determine the optimal dosing, patient selection, and long-term outcomes. Until then, AVP should remain a last-line therapy when conventional vasopressors fail.</p>","PeriodicalId":74664,"journal":{"name":"Reports (MDPI)","volume":"8 3","pages":""},"PeriodicalIF":0.8000,"publicationDate":"2025-07-21","publicationTypes":"Journal Article","fieldsOfStudy":null,"isOpenAccess":false,"openAccessPdf":"https://www.ncbi.nlm.nih.gov/pmc/articles/PMC12286069/pdf/","citationCount":"0","resultStr":"{\"title\":\"High-Stakes Hormone: Vasopressin Use as a Last-Line Therapy for Shock in Pediatrics-A Narrative Review.\",\"authors\":\"Marcin Sota, Daria Bramnik, Olivia Gudziewski, Ithamar Cheyne, Małgorzata Mikaszewska-Sokolewicz\",\"doi\":\"10.3390/reports8030117\",\"DOIUrl\":null,\"url\":null,\"abstract\":\"<p><p>Background and Clinical Significance: Shock in pediatric patients remains a leading cause of morbidity and mortality, with refractory cases posing significant challenges. While catecholamines like norepinephrine and epinephrine are standard vasopressors, vasopressin (AVP) has emerged as a potential adjunct therapy. However, its role in pediatric shock remains controversial due to concerns about efficacy, safety, and appropriate use. This review assesses the current evidence on AVP in pediatric shock. Methods and Results: A comprehensive literature search was conducted using PubMed, Scopus, Web of Science, and Google Scholar, focusing on studies published in the last five years to capture recent advancements. Articles on AVP's mechanism of action, pharmacokinetics, clinical applications, and safety were included. For background information, studies were not limited by publication date. AVP increases mean arterial pressure (MAP) and systemic vascular resistance (SVR) yet does not significantly reduce mortality. While AVP may be useful in catecholamine-resistant vasoplegia, its advantage over conventional vasopressors remains uncertain. Concerns about ischemic complications, myocardial dysfunction, and thrombocytopenia further limit its routine use. Conclusions: AVP may serve as an adjunct therapy in catecholamine-resistant vasoplegia, but safety concerns and unclear benefits restrict its routine use. Further research is needed to determine the optimal dosing, patient selection, and long-term outcomes. Until then, AVP should remain a last-line therapy when conventional vasopressors fail.</p>\",\"PeriodicalId\":74664,\"journal\":{\"name\":\"Reports (MDPI)\",\"volume\":\"8 3\",\"pages\":\"\"},\"PeriodicalIF\":0.8000,\"publicationDate\":\"2025-07-21\",\"publicationTypes\":\"Journal Article\",\"fieldsOfStudy\":null,\"isOpenAccess\":false,\"openAccessPdf\":\"https://www.ncbi.nlm.nih.gov/pmc/articles/PMC12286069/pdf/\",\"citationCount\":\"0\",\"resultStr\":null,\"platform\":\"Semanticscholar\",\"paperid\":null,\"PeriodicalName\":\"Reports (MDPI)\",\"FirstCategoryId\":\"1085\",\"ListUrlMain\":\"https://doi.org/10.3390/reports8030117\",\"RegionNum\":0,\"RegionCategory\":null,\"ArticlePicture\":[],\"TitleCN\":null,\"AbstractTextCN\":null,\"PMCID\":null,\"EPubDate\":\"\",\"PubModel\":\"\",\"JCR\":\"Q3\",\"JCRName\":\"MEDICINE, GENERAL & INTERNAL\",\"Score\":null,\"Total\":0}","platform":"Semanticscholar","paperid":null,"PeriodicalName":"Reports (MDPI)","FirstCategoryId":"1085","ListUrlMain":"https://doi.org/10.3390/reports8030117","RegionNum":0,"RegionCategory":null,"ArticlePicture":[],"TitleCN":null,"AbstractTextCN":null,"PMCID":null,"EPubDate":"","PubModel":"","JCR":"Q3","JCRName":"MEDICINE, GENERAL & INTERNAL","Score":null,"Total":0}
引用次数: 0

摘要

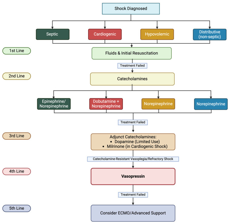
背景和临床意义:儿科患者休克仍然是发病率和死亡率的主要原因,难治性病例提出了重大挑战。儿茶酚胺如去甲肾上腺素和肾上腺素是标准的抗利尿激素,抗利尿激素(AVP)已成为一种潜在的辅助治疗药物。然而,由于对其有效性、安全性和适当使用的担忧,其在小儿休克中的作用仍然存在争议。本综述评估了目前关于小儿休克中AVP的证据。方法与结果:使用PubMed、Scopus、Web of Science和b谷歌Scholar进行了全面的文献检索,重点关注最近五年发表的研究,以获取最新进展。文章包括AVP的作用机制、药代动力学、临床应用和安全性。关于背景资料,研究不受出版日期的限制。AVP增加平均动脉压(MAP)和全身血管阻力(SVR),但没有显著降低死亡率。虽然AVP可能对儿茶酚胺抗性血管截瘫有用,但其优于传统血管加压药物的优势仍不确定。对缺血性并发症、心肌功能障碍和血小板减少症的担忧进一步限制了其常规应用。结论:AVP可作为儿茶酚胺抵抗性血管截瘫的辅助治疗,但安全性问题和不明确的疗效限制了其常规应用。需要进一步的研究来确定最佳剂量、患者选择和长期结果。在此之前,当传统的血管加压药物失效时,AVP仍然是最后的治疗方法。
本文章由计算机程序翻译,如有差异,请以英文原文为准。

High-Stakes Hormone: Vasopressin Use as a Last-Line Therapy for Shock in Pediatrics-A Narrative Review.

High-Stakes Hormone: Vasopressin Use as a Last-Line Therapy for Shock in Pediatrics-A Narrative Review.

High-Stakes Hormone: Vasopressin Use as a Last-Line Therapy for Shock in Pediatrics-A Narrative Review.

High-Stakes Hormone: Vasopressin Use as a Last-Line Therapy for Shock in Pediatrics-A Narrative Review.

Background and Clinical Significance: Shock in pediatric patients remains a leading cause of morbidity and mortality, with refractory cases posing significant challenges. While catecholamines like norepinephrine and epinephrine are standard vasopressors, vasopressin (AVP) has emerged as a potential adjunct therapy. However, its role in pediatric shock remains controversial due to concerns about efficacy, safety, and appropriate use. This review assesses the current evidence on AVP in pediatric shock. Methods and Results: A comprehensive literature search was conducted using PubMed, Scopus, Web of Science, and Google Scholar, focusing on studies published in the last five years to capture recent advancements. Articles on AVP's mechanism of action, pharmacokinetics, clinical applications, and safety were included. For background information, studies were not limited by publication date. AVP increases mean arterial pressure (MAP) and systemic vascular resistance (SVR) yet does not significantly reduce mortality. While AVP may be useful in catecholamine-resistant vasoplegia, its advantage over conventional vasopressors remains uncertain. Concerns about ischemic complications, myocardial dysfunction, and thrombocytopenia further limit its routine use. Conclusions: AVP may serve as an adjunct therapy in catecholamine-resistant vasoplegia, but safety concerns and unclear benefits restrict its routine use. Further research is needed to determine the optimal dosing, patient selection, and long-term outcomes. Until then, AVP should remain a last-line therapy when conventional vasopressors fail.

求助全文
通过发布文献求助,成功后即可免费获取论文全文。 去求助
来源期刊
自引率
0.00%
发文量
0
审稿时长
11 weeks
×
引用
GB/T 7714-2015
复制
MLA
复制
APA
复制
导出至
BibTeX EndNote RefMan NoteFirst NoteExpress
×
提示
您的信息不完整,为了账户安全,请先补充。
现在去补充
×
提示
您因"违规操作"
具体请查看互助需知
我知道了
×
提示
确定
请完成安全验证×
copy
已复制链接
快去分享给好友吧!
我知道了
右上角分享
点击右上角分享
0
联系我们:info@booksci.cn Book学术提供免费学术资源搜索服务,方便国内外学者检索中英文文献。致力于提供最便捷和优质的服务体验。 Copyright © 2023 布克学术 All rights reserved.
京ICP备2023020795号-1
ghs 京公网安备 11010802042870号
Book学术文献互助
Book学术文献互助群
群 号:604180095
Book学术官方微信