Thin-diaPASEF: diaPASEF用于在单次蛋白质组学中最大化蛋白质组覆盖。

IF 2.9 2区 生物学 Q1 GENETICS & HEREDITY
Ryo Konno, Masaki Ishikawa, Daisuke Nakajima, Kaori Inukai, Osamu Ohara, Yusuke Kawashima
{"title":"Thin-diaPASEF: diaPASEF用于在单次蛋白质组学中最大化蛋白质组覆盖。","authors":"Ryo Konno, Masaki Ishikawa, Daisuke Nakajima, Kaori Inukai, Osamu Ohara, Yusuke Kawashima","doi":"10.1093/dnares/dsaf019","DOIUrl":null,"url":null,"abstract":"<p><p>Proteomics using mass spectrometry (MS) has significantly advanced, offering deep insights into complex proteomes. The timsTOF MS platform with its parallel accumulation-serial fragmentation (PASEF) technology has achieved high scan speeds and high-quality spectra. Bruker's timsTOF HT, which features TIMS-XR technology, offers an improved dynamic range and analysis depth, supporting high sample loadings. Moreover, various improvements to the data-independent acquisition method based on the PASEF technology (diaPASEF) have been reported. Despite these advancements, most high-level deep proteomic reports are based on the Orbitrap Astral and Orbitrap Exploris 480, and analytical systems using timsTOF MS still require improvement. Here, Bruker's timsTOF HT was used to validate and optimize key diaPASEF parameters, leading to the development of a Thin-diaPASEF method. This method provides a high quantitative accuracy and consistency. In our validation, 9,400 proteins were identified in a single shot from HEK cells (strictly controlled protein false discovery rate <1%), the highest number analysed by the timsTOF MS series using standard human cultured cells. Furthermore, by combining Thin-diaPASEF with an improved Lycopersicon esculentum lectin method, over 5,000 proteins were identified in a 24-sample/d analysis from the plasma, and we succeeded in constructing a system with high proteome coverage that can be used for biomarker discovery.</p>","PeriodicalId":51014,"journal":{"name":"DNA Research","volume":" ","pages":""},"PeriodicalIF":2.9000,"publicationDate":"2025-07-04","publicationTypes":"Journal Article","fieldsOfStudy":null,"isOpenAccess":false,"openAccessPdf":"https://www.ncbi.nlm.nih.gov/pmc/articles/PMC12314363/pdf/","citationCount":"0","resultStr":"{\"title\":\"Thin-diaPASEF: diaPASEF for maximizing proteome coverage in single-shot proteomics.\",\"authors\":\"Ryo Konno, Masaki Ishikawa, Daisuke Nakajima, Kaori Inukai, Osamu Ohara, Yusuke Kawashima\",\"doi\":\"10.1093/dnares/dsaf019\",\"DOIUrl\":null,\"url\":null,\"abstract\":\"<p><p>Proteomics using mass spectrometry (MS) has significantly advanced, offering deep insights into complex proteomes. The timsTOF MS platform with its parallel accumulation-serial fragmentation (PASEF) technology has achieved high scan speeds and high-quality spectra. Bruker's timsTOF HT, which features TIMS-XR technology, offers an improved dynamic range and analysis depth, supporting high sample loadings. Moreover, various improvements to the data-independent acquisition method based on the PASEF technology (diaPASEF) have been reported. Despite these advancements, most high-level deep proteomic reports are based on the Orbitrap Astral and Orbitrap Exploris 480, and analytical systems using timsTOF MS still require improvement. Here, Bruker's timsTOF HT was used to validate and optimize key diaPASEF parameters, leading to the development of a Thin-diaPASEF method. This method provides a high quantitative accuracy and consistency. In our validation, 9,400 proteins were identified in a single shot from HEK cells (strictly controlled protein false discovery rate <1%), the highest number analysed by the timsTOF MS series using standard human cultured cells. Furthermore, by combining Thin-diaPASEF with an improved Lycopersicon esculentum lectin method, over 5,000 proteins were identified in a 24-sample/d analysis from the plasma, and we succeeded in constructing a system with high proteome coverage that can be used for biomarker discovery.</p>\",\"PeriodicalId\":51014,\"journal\":{\"name\":\"DNA Research\",\"volume\":\" \",\"pages\":\"\"},\"PeriodicalIF\":2.9000,\"publicationDate\":\"2025-07-04\",\"publicationTypes\":\"Journal Article\",\"fieldsOfStudy\":null,\"isOpenAccess\":false,\"openAccessPdf\":\"https://www.ncbi.nlm.nih.gov/pmc/articles/PMC12314363/pdf/\",\"citationCount\":\"0\",\"resultStr\":null,\"platform\":\"Semanticscholar\",\"paperid\":null,\"PeriodicalName\":\"DNA Research\",\"FirstCategoryId\":\"99\",\"ListUrlMain\":\"https://doi.org/10.1093/dnares/dsaf019\",\"RegionNum\":2,\"RegionCategory\":\"生物学\",\"ArticlePicture\":[],\"TitleCN\":null,\"AbstractTextCN\":null,\"PMCID\":null,\"EPubDate\":\"\",\"PubModel\":\"\",\"JCR\":\"Q1\",\"JCRName\":\"GENETICS & HEREDITY\",\"Score\":null,\"Total\":0}","platform":"Semanticscholar","paperid":null,"PeriodicalName":"DNA Research","FirstCategoryId":"99","ListUrlMain":"https://doi.org/10.1093/dnares/dsaf019","RegionNum":2,"RegionCategory":"生物学","ArticlePicture":[],"TitleCN":null,"AbstractTextCN":null,"PMCID":null,"EPubDate":"","PubModel":"","JCR":"Q1","JCRName":"GENETICS & HEREDITY","Score":null,"Total":0}
引用次数: 0

摘要

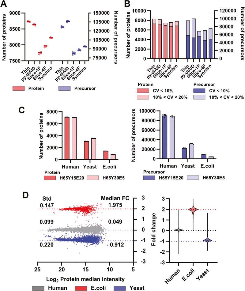
使用质谱(MS)的蛋白质组学有了显著的进步,为复杂的蛋白质组学提供了深入的见解。timsTOF质谱平台采用并行累积-串行碎片化(PASEF)技术,实现了高扫描速度和高质量的谱图。Buker的timsTOF HT采用了TIMS-XR技术,提供了改进的动态范围和分析深度,支持高样品负载。此外,对基于PASEF技术(diaPASEF)的数据独立采集方法的各种改进已经被报道。尽管有这些进步,大多数高水平的深层蛋白质组学报告都是基于Orbitrap Astral和Orbitrap Exploris 480,使用timsTOF MS的分析系统仍然需要改进。在这里,使用Bruker的timsTOF HT来验证和优化关键的diaPASEF参数,从而开发出Thin-diaPASEF方法。该方法具有较高的定量准确性和一致性。在我们的验证中,单次从HEK细胞中鉴定出9400种蛋白质(严格控制蛋白质错误发现率< 1%),这是timsTOF MS系列使用标准人培养细胞分析的最高数量。此外,通过将Thin-diaPASEF与改进的番茄凝集素方法相结合,在24个样品/d的血浆分析中鉴定出5000多种蛋白质,我们成功构建了一个具有高蛋白质组覆盖率的系统,可用于生物标志物的发现。
本文章由计算机程序翻译,如有差异,请以英文原文为准。

Thin-diaPASEF: diaPASEF for maximizing proteome coverage in single-shot proteomics.

Thin-diaPASEF: diaPASEF for maximizing proteome coverage in single-shot proteomics.

Thin-diaPASEF: diaPASEF for maximizing proteome coverage in single-shot proteomics.

Thin-diaPASEF: diaPASEF for maximizing proteome coverage in single-shot proteomics.

Proteomics using mass spectrometry (MS) has significantly advanced, offering deep insights into complex proteomes. The timsTOF MS platform with its parallel accumulation-serial fragmentation (PASEF) technology has achieved high scan speeds and high-quality spectra. Bruker's timsTOF HT, which features TIMS-XR technology, offers an improved dynamic range and analysis depth, supporting high sample loadings. Moreover, various improvements to the data-independent acquisition method based on the PASEF technology (diaPASEF) have been reported. Despite these advancements, most high-level deep proteomic reports are based on the Orbitrap Astral and Orbitrap Exploris 480, and analytical systems using timsTOF MS still require improvement. Here, Bruker's timsTOF HT was used to validate and optimize key diaPASEF parameters, leading to the development of a Thin-diaPASEF method. This method provides a high quantitative accuracy and consistency. In our validation, 9,400 proteins were identified in a single shot from HEK cells (strictly controlled protein false discovery rate <1%), the highest number analysed by the timsTOF MS series using standard human cultured cells. Furthermore, by combining Thin-diaPASEF with an improved Lycopersicon esculentum lectin method, over 5,000 proteins were identified in a 24-sample/d analysis from the plasma, and we succeeded in constructing a system with high proteome coverage that can be used for biomarker discovery.

求助全文
通过发布文献求助,成功后即可免费获取论文全文。 去求助
来源期刊
DNA Research
DNA Research 生物-遗传学
CiteScore
6.00
自引率
4.90%
发文量
39
审稿时长
4.5 months
期刊介绍: DNA Research is an internationally peer-reviewed journal which aims at publishing papers of highest quality in broad aspects of DNA and genome-related research. Emphasis will be made on the following subjects: 1) Sequencing and characterization of genomes/important genomic regions, 2) Comprehensive analysis of the functions of genes, gene families and genomes, 3) Techniques and equipments useful for structural and functional analysis of genes, gene families and genomes, 4) Computer algorithms and/or their applications relevant to structural and functional analysis of genes and genomes. The journal also welcomes novel findings in other scientific disciplines related to genomes.
×
引用
GB/T 7714-2015
复制
MLA
复制
APA
复制
导出至
BibTeX EndNote RefMan NoteFirst NoteExpress
×
提示
您的信息不完整,为了账户安全,请先补充。
现在去补充
×
提示
您因"违规操作"
具体请查看互助需知
我知道了
×
提示
确定
请完成安全验证×
copy
已复制链接
快去分享给好友吧!
我知道了
右上角分享
点击右上角分享
0
联系我们:info@booksci.cn Book学术提供免费学术资源搜索服务,方便国内外学者检索中英文文献。致力于提供最便捷和优质的服务体验。 Copyright © 2023 布克学术 All rights reserved.
京ICP备2023020795号-1
ghs 京公网安备 11010802042870号
Book学术文献互助
Book学术文献互助群
群 号:604180095
Book学术官方微信