明胶/透明质酸原位形成的水凝胶通过活性氧清除和促愈合活性的协同作用促进伤口再生。

IF 8.1 1区 医学 Q1 MATERIALS SCIENCE, BIOMATERIALS
Regenerative Biomaterials Pub Date : 2025-06-20 eCollection Date: 2025-01-01 DOI:10.1093/rb/rbaf052
Xingchen Zhao, Wenling Dai, Chenxin Liu, Mei An, Shikui Li, Likun Guo, Yujiang Fan, Xingdong Zhang
{"title":"明胶/透明质酸原位形成的水凝胶通过活性氧清除和促愈合活性的协同作用促进伤口再生。","authors":"Xingchen Zhao, Wenling Dai, Chenxin Liu, Mei An, Shikui Li, Likun Guo, Yujiang Fan, Xingdong Zhang","doi":"10.1093/rb/rbaf052","DOIUrl":null,"url":null,"abstract":"<p><p>The development of advanced hydrogel dressings that integrate biocompatibility, antioxidant activity and dynamic adaptability remains critical for addressing the complex demands of modern wound management. In this study, we designed a multinetwork hydrogel (GHrCT) through synergistic strategies: A robust covalent network is constructed through photocrosslinked gelatin methacryloyl, while a secondary dynamic network formed via hydrogen bonds and electrostatic interactions is established among dopamine-modified hyaluronic acid (HD), tannic acid (TA) and recombinant collagen type III (rhCol III). Through a series of experiments, we systematically characterized key properties of the hydrogel, including its microscopic morphology, swelling behavior, rheological characteristics and mechanical strength. Biocompatibility was assessed through <i>in vitro</i> assays, while the wound healing efficacy was validated <i>in vivo</i>. <i>In vitro</i> experiments demonstrated that GHrCT hydrogel has interconnected porosity, excellent hemocompatibility and good cytocompatibility. Its strong antioxidant capacity (DPPH scavenging rate of 88.63%) can cope with the excessive accumulation of ROS in the wound microenvironment and reduce the damage caused by oxidative stress. Further, <i>in vivo</i> experiments showed that it could improve wound healing therapy by accelerating epithelial re-formation, angiogenesis and collagen deposition at full-thickness skin defects in SD rats. This study presents a strategy for functionalizing natural polymer hydrogels to enhance wound repair through the synergistic effect of scavenging ROS and promoting repair.</p>","PeriodicalId":20929,"journal":{"name":"Regenerative Biomaterials","volume":"12 ","pages":"rbaf052"},"PeriodicalIF":8.1000,"publicationDate":"2025-06-20","publicationTypes":"Journal Article","fieldsOfStudy":null,"isOpenAccess":false,"openAccessPdf":"https://www.ncbi.nlm.nih.gov/pmc/articles/PMC12286701/pdf/","citationCount":"0","resultStr":"{\"title\":\"Gelatin/hyaluronic acid-based <i>in situ</i> forming hydrogel promotes wound regeneration by the synergy of ROS-scavenging and pro-healing activity.\",\"authors\":\"Xingchen Zhao, Wenling Dai, Chenxin Liu, Mei An, Shikui Li, Likun Guo, Yujiang Fan, Xingdong Zhang\",\"doi\":\"10.1093/rb/rbaf052\",\"DOIUrl\":null,\"url\":null,\"abstract\":\"<p><p>The development of advanced hydrogel dressings that integrate biocompatibility, antioxidant activity and dynamic adaptability remains critical for addressing the complex demands of modern wound management. In this study, we designed a multinetwork hydrogel (GHrCT) through synergistic strategies: A robust covalent network is constructed through photocrosslinked gelatin methacryloyl, while a secondary dynamic network formed via hydrogen bonds and electrostatic interactions is established among dopamine-modified hyaluronic acid (HD), tannic acid (TA) and recombinant collagen type III (rhCol III). Through a series of experiments, we systematically characterized key properties of the hydrogel, including its microscopic morphology, swelling behavior, rheological characteristics and mechanical strength. Biocompatibility was assessed through <i>in vitro</i> assays, while the wound healing efficacy was validated <i>in vivo</i>. <i>In vitro</i> experiments demonstrated that GHrCT hydrogel has interconnected porosity, excellent hemocompatibility and good cytocompatibility. Its strong antioxidant capacity (DPPH scavenging rate of 88.63%) can cope with the excessive accumulation of ROS in the wound microenvironment and reduce the damage caused by oxidative stress. Further, <i>in vivo</i> experiments showed that it could improve wound healing therapy by accelerating epithelial re-formation, angiogenesis and collagen deposition at full-thickness skin defects in SD rats. This study presents a strategy for functionalizing natural polymer hydrogels to enhance wound repair through the synergistic effect of scavenging ROS and promoting repair.</p>\",\"PeriodicalId\":20929,\"journal\":{\"name\":\"Regenerative Biomaterials\",\"volume\":\"12 \",\"pages\":\"rbaf052\"},\"PeriodicalIF\":8.1000,\"publicationDate\":\"2025-06-20\",\"publicationTypes\":\"Journal Article\",\"fieldsOfStudy\":null,\"isOpenAccess\":false,\"openAccessPdf\":\"https://www.ncbi.nlm.nih.gov/pmc/articles/PMC12286701/pdf/\",\"citationCount\":\"0\",\"resultStr\":null,\"platform\":\"Semanticscholar\",\"paperid\":null,\"PeriodicalName\":\"Regenerative Biomaterials\",\"FirstCategoryId\":\"5\",\"ListUrlMain\":\"https://doi.org/10.1093/rb/rbaf052\",\"RegionNum\":1,\"RegionCategory\":\"医学\",\"ArticlePicture\":[],\"TitleCN\":null,\"AbstractTextCN\":null,\"PMCID\":null,\"EPubDate\":\"2025/1/1 0:00:00\",\"PubModel\":\"eCollection\",\"JCR\":\"Q1\",\"JCRName\":\"MATERIALS SCIENCE, BIOMATERIALS\",\"Score\":null,\"Total\":0}","platform":"Semanticscholar","paperid":null,"PeriodicalName":"Regenerative Biomaterials","FirstCategoryId":"5","ListUrlMain":"https://doi.org/10.1093/rb/rbaf052","RegionNum":1,"RegionCategory":"医学","ArticlePicture":[],"TitleCN":null,"AbstractTextCN":null,"PMCID":null,"EPubDate":"2025/1/1 0:00:00","PubModel":"eCollection","JCR":"Q1","JCRName":"MATERIALS SCIENCE, BIOMATERIALS","Score":null,"Total":0}
引用次数: 0

摘要

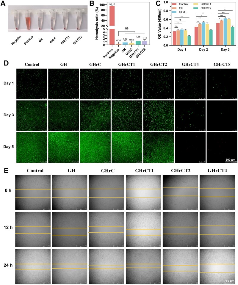
开发集生物相容性、抗氧化活性和动态适应性于一体的先进水凝胶敷料对于解决现代伤口管理的复杂需求至关重要。在本研究中,我们通过协同策略设计了多网络水凝胶(GHrCT):通过光交联明胶甲基丙烯酰构建了一个强健的共价网络,同时在多巴胺修饰的透明质酸(HD)、单宁酸(TA)和重组III型胶原(rhCol III)之间通过氢键和静电相互作用建立了一个二级动态网络。通过一系列的实验,我们系统地表征了水凝胶的关键性能,包括微观形貌、膨胀行为、流变特性和机械强度。通过体外实验评估生物相容性,同时在体内验证伤口愈合效果。体外实验表明,GHrCT水凝胶具有连通孔隙、良好的血液相容性和良好的细胞相容性。其较强的抗氧化能力(DPPH清除率达88.63%)可以应对伤口微环境中ROS的过度积累,减少氧化应激造成的损伤。体内实验表明,它可以促进SD大鼠全层皮肤缺损上皮细胞的重建、血管生成和胶原沉积,从而改善创面愈合治疗。本研究提出了一种功能化天然聚合物水凝胶的策略,通过清除活性氧和促进修复的协同作用来增强伤口修复。
本文章由计算机程序翻译,如有差异,请以英文原文为准。

Gelatin/hyaluronic acid-based <i>in situ</i> forming hydrogel promotes wound regeneration by the synergy of ROS-scavenging and pro-healing activity.

Gelatin/hyaluronic acid-based <i>in situ</i> forming hydrogel promotes wound regeneration by the synergy of ROS-scavenging and pro-healing activity.

Gelatin/hyaluronic acid-based <i>in situ</i> forming hydrogel promotes wound regeneration by the synergy of ROS-scavenging and pro-healing activity.

Gelatin/hyaluronic acid-based in situ forming hydrogel promotes wound regeneration by the synergy of ROS-scavenging and pro-healing activity.

The development of advanced hydrogel dressings that integrate biocompatibility, antioxidant activity and dynamic adaptability remains critical for addressing the complex demands of modern wound management. In this study, we designed a multinetwork hydrogel (GHrCT) through synergistic strategies: A robust covalent network is constructed through photocrosslinked gelatin methacryloyl, while a secondary dynamic network formed via hydrogen bonds and electrostatic interactions is established among dopamine-modified hyaluronic acid (HD), tannic acid (TA) and recombinant collagen type III (rhCol III). Through a series of experiments, we systematically characterized key properties of the hydrogel, including its microscopic morphology, swelling behavior, rheological characteristics and mechanical strength. Biocompatibility was assessed through in vitro assays, while the wound healing efficacy was validated in vivo. In vitro experiments demonstrated that GHrCT hydrogel has interconnected porosity, excellent hemocompatibility and good cytocompatibility. Its strong antioxidant capacity (DPPH scavenging rate of 88.63%) can cope with the excessive accumulation of ROS in the wound microenvironment and reduce the damage caused by oxidative stress. Further, in vivo experiments showed that it could improve wound healing therapy by accelerating epithelial re-formation, angiogenesis and collagen deposition at full-thickness skin defects in SD rats. This study presents a strategy for functionalizing natural polymer hydrogels to enhance wound repair through the synergistic effect of scavenging ROS and promoting repair.

求助全文
通过发布文献求助,成功后即可免费获取论文全文。 去求助
来源期刊
Regenerative Biomaterials
Regenerative Biomaterials Materials Science-Biomaterials
CiteScore
7.90
自引率
16.40%
发文量
92
审稿时长
10 weeks
期刊介绍: Regenerative Biomaterials is an international, interdisciplinary, peer-reviewed journal publishing the latest advances in biomaterials and regenerative medicine. The journal provides a forum for the publication of original research papers, reviews, clinical case reports, and commentaries on the topics relevant to the development of advanced regenerative biomaterials concerning novel regenerative technologies and therapeutic approaches for the regeneration and repair of damaged tissues and organs. The interactions of biomaterials with cells and tissue, especially with stem cells, will be of particular focus.
×
引用
GB/T 7714-2015
复制
MLA
复制
APA
复制
导出至
BibTeX EndNote RefMan NoteFirst NoteExpress
×
提示
您的信息不完整,为了账户安全,请先补充。
现在去补充
×
提示
您因"违规操作"
具体请查看互助需知
我知道了
×
提示
确定
请完成安全验证×
copy
已复制链接
快去分享给好友吧!
我知道了
右上角分享
点击右上角分享
0
联系我们:info@booksci.cn Book学术提供免费学术资源搜索服务,方便国内外学者检索中英文文献。致力于提供最便捷和优质的服务体验。 Copyright © 2023 布克学术 All rights reserved.
京ICP备2023020795号-1
ghs 京公网安备 11010802042870号
Book学术文献互助
Book学术文献互助群
群 号:604180095
Book学术官方微信