通过单细胞和空间转录组学解码肺腺癌上皮-成纤维细胞相互作用。

IF 2.8 3区 医学 Q3 ONCOLOGY
Jiajin Yang, Qiuping Xu, Yanjun Lu
{"title":"通过单细胞和空间转录组学解码肺腺癌上皮-成纤维细胞相互作用。","authors":"Jiajin Yang, Qiuping Xu, Yanjun Lu","doi":"10.1007/s00432-025-06250-6","DOIUrl":null,"url":null,"abstract":"<p><strong>Background: </strong>Lung adenocarcinoma (LUAD) exhibits significant cellular heterogeneity, yet the precise interactions between epithelial and stromal cells remain unclear. This study integrates single-cell and spatial transcriptomics to delineate tumor microenvironment dynamics, aiming to uncover key cellular subpopulations and their roles in LUAD progression.</p><p><strong>Methods: </strong>We analyzed single-cell RNA sequencing (scRNA-seq) data from 21 LUAD patients and performed spatial transcriptomic deconvolution. Epithelial and fibroblast subpopulations were identified using Seurat and Harmony. Cell-cell communication was inferred via CellChat, while metabolic interactions were assessed using MEBOCOST. Copy number variation (CNV) analysis distinguished malignant cells, and trajectory inference mapped differentiation states. Spatial colocalization was examined via CellTrek. Prognostic signatures were derived from Cox regression, and a six-gene MCI score was validated using survival analysis.</p><p><strong>Results: </strong>We identified eight epithelial (e.g., MUC21 + Epi, ASCL1 + Epi) and nine fibroblast subpopulations (e.g., Fb_IGFBP4, Fb_COL11A1), with tumor-enriched subsets showing elevated CNVs and metabolic crosstalk. Fb_IGFBP4 correlated with poor prognosis, while MUC21 + Epi exhibited amplified COL1A1/SDC4-mediated interactions with fibroblasts. Pathway analysis highlighted tumor-specific MK and collagen signaling between fibroblasts and epithelial cells, suggesting stromal-epithelial synergy drives progression. Spatial analysis revealed colocalization of epithelial and fibroblast subclusters in tumors, contrasting with normal tissue. The MCI score, derived from six genes (e.g., ADAM10, MARVELD1), independently predicted survival and stratified high-risk patients (AUC > 0.6).</p><p><strong>Conclusion: </strong>This study identifies key stromal-epithelial subset interactions in LUAD, proposing prognostic biomarkers and therapeutic targets.</p>","PeriodicalId":15118,"journal":{"name":"Journal of Cancer Research and Clinical Oncology","volume":"151 7","pages":"221"},"PeriodicalIF":2.8000,"publicationDate":"2025-07-24","publicationTypes":"Journal Article","fieldsOfStudy":null,"isOpenAccess":false,"openAccessPdf":"https://www.ncbi.nlm.nih.gov/pmc/articles/PMC12290149/pdf/","citationCount":"0","resultStr":"{\"title\":\"Decoding epithelial-fibroblast interactions in lung adenocarcinoma through single-cell and spatial transcriptomics.\",\"authors\":\"Jiajin Yang, Qiuping Xu, Yanjun Lu\",\"doi\":\"10.1007/s00432-025-06250-6\",\"DOIUrl\":null,\"url\":null,\"abstract\":\"<p><strong>Background: </strong>Lung adenocarcinoma (LUAD) exhibits significant cellular heterogeneity, yet the precise interactions between epithelial and stromal cells remain unclear. This study integrates single-cell and spatial transcriptomics to delineate tumor microenvironment dynamics, aiming to uncover key cellular subpopulations and their roles in LUAD progression.</p><p><strong>Methods: </strong>We analyzed single-cell RNA sequencing (scRNA-seq) data from 21 LUAD patients and performed spatial transcriptomic deconvolution. Epithelial and fibroblast subpopulations were identified using Seurat and Harmony. Cell-cell communication was inferred via CellChat, while metabolic interactions were assessed using MEBOCOST. Copy number variation (CNV) analysis distinguished malignant cells, and trajectory inference mapped differentiation states. Spatial colocalization was examined via CellTrek. Prognostic signatures were derived from Cox regression, and a six-gene MCI score was validated using survival analysis.</p><p><strong>Results: </strong>We identified eight epithelial (e.g., MUC21 + Epi, ASCL1 + Epi) and nine fibroblast subpopulations (e.g., Fb_IGFBP4, Fb_COL11A1), with tumor-enriched subsets showing elevated CNVs and metabolic crosstalk. Fb_IGFBP4 correlated with poor prognosis, while MUC21 + Epi exhibited amplified COL1A1/SDC4-mediated interactions with fibroblasts. Pathway analysis highlighted tumor-specific MK and collagen signaling between fibroblasts and epithelial cells, suggesting stromal-epithelial synergy drives progression. Spatial analysis revealed colocalization of epithelial and fibroblast subclusters in tumors, contrasting with normal tissue. The MCI score, derived from six genes (e.g., ADAM10, MARVELD1), independently predicted survival and stratified high-risk patients (AUC > 0.6).</p><p><strong>Conclusion: </strong>This study identifies key stromal-epithelial subset interactions in LUAD, proposing prognostic biomarkers and therapeutic targets.</p>\",\"PeriodicalId\":15118,\"journal\":{\"name\":\"Journal of Cancer Research and Clinical Oncology\",\"volume\":\"151 7\",\"pages\":\"221\"},\"PeriodicalIF\":2.8000,\"publicationDate\":\"2025-07-24\",\"publicationTypes\":\"Journal Article\",\"fieldsOfStudy\":null,\"isOpenAccess\":false,\"openAccessPdf\":\"https://www.ncbi.nlm.nih.gov/pmc/articles/PMC12290149/pdf/\",\"citationCount\":\"0\",\"resultStr\":null,\"platform\":\"Semanticscholar\",\"paperid\":null,\"PeriodicalName\":\"Journal of Cancer Research and Clinical Oncology\",\"FirstCategoryId\":\"3\",\"ListUrlMain\":\"https://doi.org/10.1007/s00432-025-06250-6\",\"RegionNum\":3,\"RegionCategory\":\"医学\",\"ArticlePicture\":[],\"TitleCN\":null,\"AbstractTextCN\":null,\"PMCID\":null,\"EPubDate\":\"\",\"PubModel\":\"\",\"JCR\":\"Q3\",\"JCRName\":\"ONCOLOGY\",\"Score\":null,\"Total\":0}","platform":"Semanticscholar","paperid":null,"PeriodicalName":"Journal of Cancer Research and Clinical Oncology","FirstCategoryId":"3","ListUrlMain":"https://doi.org/10.1007/s00432-025-06250-6","RegionNum":3,"RegionCategory":"医学","ArticlePicture":[],"TitleCN":null,"AbstractTextCN":null,"PMCID":null,"EPubDate":"","PubModel":"","JCR":"Q3","JCRName":"ONCOLOGY","Score":null,"Total":0}
引用次数: 0

摘要

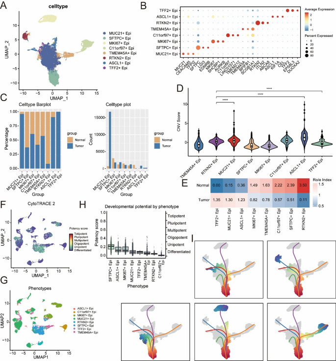
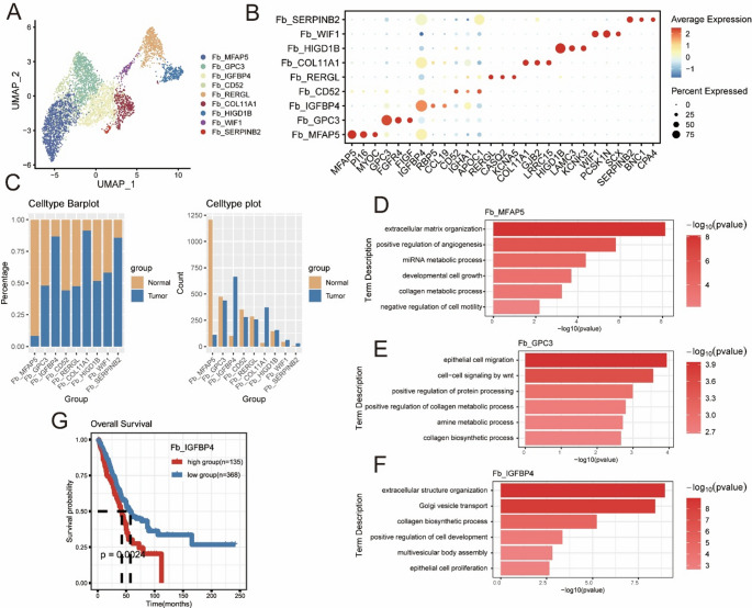
背景:肺腺癌(LUAD)表现出明显的细胞异质性,但上皮细胞和基质细胞之间的确切相互作用尚不清楚。本研究结合单细胞和空间转录组学来描述肿瘤微环境动力学,旨在揭示关键的细胞亚群及其在LUAD进展中的作用。方法:我们分析了21例LUAD患者的单细胞RNA测序(scRNA-seq)数据,并进行了空间转录组反褶积。使用Seurat和Harmony对上皮细胞和成纤维细胞亚群进行鉴定。通过CellChat推断细胞间的通信,而使用MEBOCOST评估代谢相互作用。拷贝数变异(CNV)分析区分恶性细胞,轨迹推断绘制分化状态。通过CellTrek检测空间共定位。预后特征来自Cox回归,六基因MCI评分使用生存分析进行验证。结果:我们鉴定了8个上皮细胞(如MUC21 + Epi, ASCL1 + Epi)和9个成纤维细胞亚群(如Fb_IGFBP4, Fb_COL11A1),肿瘤富集亚群显示CNVs升高和代谢串扰。Fb_IGFBP4与预后不良相关,而MUC21 + Epi与成纤维细胞的COL1A1/ sdc4介导的相互作用扩增。通路分析强调了成纤维细胞和上皮细胞之间的肿瘤特异性MK和胶原信号,表明基质-上皮协同作用驱动了进展。空间分析显示,与正常组织相比,肿瘤中上皮细胞和成纤维细胞亚簇存在共定位。MCI评分来自6个基因(如ADAM10、MARVELD1),独立预测生存和高危患者分层(AUC > 0.6)。结论:本研究确定了LUAD中关键的基质-上皮亚群相互作用,提出了预后生物标志物和治疗靶点。
本文章由计算机程序翻译,如有差异,请以英文原文为准。

Decoding epithelial-fibroblast interactions in lung adenocarcinoma through single-cell and spatial transcriptomics.

Decoding epithelial-fibroblast interactions in lung adenocarcinoma through single-cell and spatial transcriptomics.

Decoding epithelial-fibroblast interactions in lung adenocarcinoma through single-cell and spatial transcriptomics.

Decoding epithelial-fibroblast interactions in lung adenocarcinoma through single-cell and spatial transcriptomics.

Background: Lung adenocarcinoma (LUAD) exhibits significant cellular heterogeneity, yet the precise interactions between epithelial and stromal cells remain unclear. This study integrates single-cell and spatial transcriptomics to delineate tumor microenvironment dynamics, aiming to uncover key cellular subpopulations and their roles in LUAD progression.

Methods: We analyzed single-cell RNA sequencing (scRNA-seq) data from 21 LUAD patients and performed spatial transcriptomic deconvolution. Epithelial and fibroblast subpopulations were identified using Seurat and Harmony. Cell-cell communication was inferred via CellChat, while metabolic interactions were assessed using MEBOCOST. Copy number variation (CNV) analysis distinguished malignant cells, and trajectory inference mapped differentiation states. Spatial colocalization was examined via CellTrek. Prognostic signatures were derived from Cox regression, and a six-gene MCI score was validated using survival analysis.

Results: We identified eight epithelial (e.g., MUC21 + Epi, ASCL1 + Epi) and nine fibroblast subpopulations (e.g., Fb_IGFBP4, Fb_COL11A1), with tumor-enriched subsets showing elevated CNVs and metabolic crosstalk. Fb_IGFBP4 correlated with poor prognosis, while MUC21 + Epi exhibited amplified COL1A1/SDC4-mediated interactions with fibroblasts. Pathway analysis highlighted tumor-specific MK and collagen signaling between fibroblasts and epithelial cells, suggesting stromal-epithelial synergy drives progression. Spatial analysis revealed colocalization of epithelial and fibroblast subclusters in tumors, contrasting with normal tissue. The MCI score, derived from six genes (e.g., ADAM10, MARVELD1), independently predicted survival and stratified high-risk patients (AUC > 0.6).

Conclusion: This study identifies key stromal-epithelial subset interactions in LUAD, proposing prognostic biomarkers and therapeutic targets.

求助全文
通过发布文献求助,成功后即可免费获取论文全文。 去求助
来源期刊
CiteScore
4.00
自引率
2.80%
发文量
577
审稿时长
2 months
期刊介绍: The "Journal of Cancer Research and Clinical Oncology" publishes significant and up-to-date articles within the fields of experimental and clinical oncology. The journal, which is chiefly devoted to Original papers, also includes Reviews as well as Editorials and Guest editorials on current, controversial topics. The section Letters to the editors provides a forum for a rapid exchange of comments and information concerning previously published papers and topics of current interest. Meeting reports provide current information on the latest results presented at important congresses. The following fields are covered: carcinogenesis - etiology, mechanisms; molecular biology; recent developments in tumor therapy; general diagnosis; laboratory diagnosis; diagnostic and experimental pathology; oncologic surgery; and epidemiology.
×
引用
GB/T 7714-2015
复制
MLA
复制
APA
复制
导出至
BibTeX EndNote RefMan NoteFirst NoteExpress
×
提示
您的信息不完整,为了账户安全,请先补充。
现在去补充
×
提示
您因"违规操作"
具体请查看互助需知
我知道了
×
提示
确定
请完成安全验证×
copy
已复制链接
快去分享给好友吧!
我知道了
右上角分享
点击右上角分享
0
联系我们:info@booksci.cn Book学术提供免费学术资源搜索服务,方便国内外学者检索中英文文献。致力于提供最便捷和优质的服务体验。 Copyright © 2023 布克学术 All rights reserved.
京ICP备2023020795号-1
ghs 京公网安备 11010802042870号
Book学术文献互助
Book学术文献互助群
群 号:604180095
Book学术官方微信