一种靶向肺常驻记忆CD4+ T细胞表型的疫苗可以保护小鼠免受结核分枝杆菌的侵袭。

IF 6.5 1区 医学 Q1 IMMUNOLOGY
Kwang Hyun Ko, Seung-Hun Baek, Hyun Shik Bae, Young Mi Kim, Sun Hwa Gu, Yu Yeon Jung, Eun Hye Kwak, Han-Gyu Choi, Hwa-Jung Kim, Tae Sun Shim, Dong-Ho Kim, Seung Bin Cha
{"title":"一种靶向肺常驻记忆CD4+ T细胞表型的疫苗可以保护小鼠免受结核分枝杆菌的侵袭。","authors":"Kwang Hyun Ko, Seung-Hun Baek, Hyun Shik Bae, Young Mi Kim, Sun Hwa Gu, Yu Yeon Jung, Eun Hye Kwak, Han-Gyu Choi, Hwa-Jung Kim, Tae Sun Shim, Dong-Ho Kim, Seung Bin Cha","doi":"10.1038/s41541-025-01225-7","DOIUrl":null,"url":null,"abstract":"<p><p>Lung-resident memory T (T<sub>RM</sub>) cells respond rapidly and effectively to respiratory pathogen invasion, suppressing pathogen proliferation. Previously, we identified a defined TLR3 agonist called Nexavant (NVT) and developed a vaccine platform that utilizes it to induce lung T<sub>RM</sub>. In this study, we aimed to determine whether the protective effect of T<sub>RM</sub> cells is observed in tuberculosis (TB), a chronic bacterial respiratory disease. We synthesized a peptide vaccine by elongating the CD4<sup>+</sup> T cell epitopes from Mycobacterium tuberculosis antigens ESAT-6, CFP-10, and HspX, adjuvanted it with NVT and administered the vaccine intranasally or intramuscularly to mice. We demonstrated that intranasal administration of an NVT-formulated peptide vaccine induced the generation of CD4<sup>+</sup> T<sub>RM</sub> cells in the lungs, and that our vaccine platform, containing a limited number of CD4 epitopes, provided protective efficacy comparable to that of the BCG vaccine, which contains multiple T cell epitopes. Furthermore, the peptides used in the vaccine were reactive in 23 out of 24 (95.8%) human PBMCs, indicating that they contain promiscuous epitopes. Our results suggest a straightforward approach to controlling pulmonary TB more effectively through the induction of lung CD4<sup>+</sup> T<sub>RM</sub> cells, even when using the same target antigen. Additionally, this study supports a theoretical basis for developing an inhalable TB vaccine using synthetic peptides.</p>","PeriodicalId":19335,"journal":{"name":"NPJ Vaccines","volume":"10 1","pages":"161"},"PeriodicalIF":6.5000,"publicationDate":"2025-07-22","publicationTypes":"Journal Article","fieldsOfStudy":null,"isOpenAccess":false,"openAccessPdf":"https://www.ncbi.nlm.nih.gov/pmc/articles/PMC12284121/pdf/","citationCount":"0","resultStr":"{\"title\":\"A vaccine targeting lung resident-memory CD4<sup>+</sup> T cell phenotype protects against Mycobacterium tuberculosis in mice.\",\"authors\":\"Kwang Hyun Ko, Seung-Hun Baek, Hyun Shik Bae, Young Mi Kim, Sun Hwa Gu, Yu Yeon Jung, Eun Hye Kwak, Han-Gyu Choi, Hwa-Jung Kim, Tae Sun Shim, Dong-Ho Kim, Seung Bin Cha\",\"doi\":\"10.1038/s41541-025-01225-7\",\"DOIUrl\":null,\"url\":null,\"abstract\":\"<p><p>Lung-resident memory T (T<sub>RM</sub>) cells respond rapidly and effectively to respiratory pathogen invasion, suppressing pathogen proliferation. Previously, we identified a defined TLR3 agonist called Nexavant (NVT) and developed a vaccine platform that utilizes it to induce lung T<sub>RM</sub>. In this study, we aimed to determine whether the protective effect of T<sub>RM</sub> cells is observed in tuberculosis (TB), a chronic bacterial respiratory disease. We synthesized a peptide vaccine by elongating the CD4<sup>+</sup> T cell epitopes from Mycobacterium tuberculosis antigens ESAT-6, CFP-10, and HspX, adjuvanted it with NVT and administered the vaccine intranasally or intramuscularly to mice. We demonstrated that intranasal administration of an NVT-formulated peptide vaccine induced the generation of CD4<sup>+</sup> T<sub>RM</sub> cells in the lungs, and that our vaccine platform, containing a limited number of CD4 epitopes, provided protective efficacy comparable to that of the BCG vaccine, which contains multiple T cell epitopes. Furthermore, the peptides used in the vaccine were reactive in 23 out of 24 (95.8%) human PBMCs, indicating that they contain promiscuous epitopes. Our results suggest a straightforward approach to controlling pulmonary TB more effectively through the induction of lung CD4<sup>+</sup> T<sub>RM</sub> cells, even when using the same target antigen. Additionally, this study supports a theoretical basis for developing an inhalable TB vaccine using synthetic peptides.</p>\",\"PeriodicalId\":19335,\"journal\":{\"name\":\"NPJ Vaccines\",\"volume\":\"10 1\",\"pages\":\"161\"},\"PeriodicalIF\":6.5000,\"publicationDate\":\"2025-07-22\",\"publicationTypes\":\"Journal Article\",\"fieldsOfStudy\":null,\"isOpenAccess\":false,\"openAccessPdf\":\"https://www.ncbi.nlm.nih.gov/pmc/articles/PMC12284121/pdf/\",\"citationCount\":\"0\",\"resultStr\":null,\"platform\":\"Semanticscholar\",\"paperid\":null,\"PeriodicalName\":\"NPJ Vaccines\",\"FirstCategoryId\":\"3\",\"ListUrlMain\":\"https://doi.org/10.1038/s41541-025-01225-7\",\"RegionNum\":1,\"RegionCategory\":\"医学\",\"ArticlePicture\":[],\"TitleCN\":null,\"AbstractTextCN\":null,\"PMCID\":null,\"EPubDate\":\"\",\"PubModel\":\"\",\"JCR\":\"Q1\",\"JCRName\":\"IMMUNOLOGY\",\"Score\":null,\"Total\":0}","platform":"Semanticscholar","paperid":null,"PeriodicalName":"NPJ Vaccines","FirstCategoryId":"3","ListUrlMain":"https://doi.org/10.1038/s41541-025-01225-7","RegionNum":1,"RegionCategory":"医学","ArticlePicture":[],"TitleCN":null,"AbstractTextCN":null,"PMCID":null,"EPubDate":"","PubModel":"","JCR":"Q1","JCRName":"IMMUNOLOGY","Score":null,"Total":0}
引用次数: 0

摘要

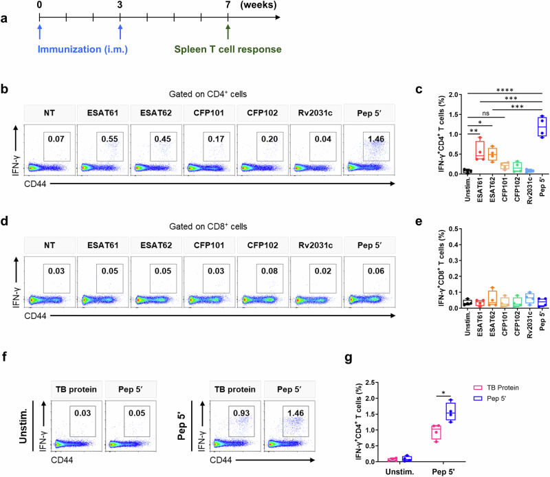
肺常驻记忆T (TRM)细胞对呼吸道病原体的入侵反应迅速有效,抑制病原体增殖。此前,我们确定了一种名为Nexavant (NVT)的TLR3激动剂,并开发了一种利用其诱导肺部TRM的疫苗平台。在这项研究中,我们旨在确定TRM细胞是否在结核病(TB)中观察到保护作用,结核病是一种慢性细菌性呼吸系统疾病。我们通过延长结核分枝杆菌抗原ESAT-6、CFP-10和HspX的CD4+ T细胞表位合成了一种肽疫苗,用NVT佐剂,并通过鼻内或肌肉注射给小鼠接种疫苗。我们证明,鼻内给药nvt配方的肽疫苗可诱导肺中CD4+ TRM细胞的产生,并且我们的疫苗平台含有有限数量的CD4表位,提供与含有多个T细胞表位的卡介苗相当的保护效果。此外,疫苗中使用的肽在24个人pbmc中有23个(95.8%)具有反应性,表明它们含有混杂的表位。我们的研究结果表明,即使使用相同的靶抗原,也可以通过诱导肺CD4+ TRM细胞更有效地控制肺结核。此外,该研究为利用合成肽开发可吸入性结核病疫苗提供了理论基础。
本文章由计算机程序翻译,如有差异,请以英文原文为准。

A vaccine targeting lung resident-memory CD4<sup>+</sup> T cell phenotype protects against Mycobacterium tuberculosis in mice.

A vaccine targeting lung resident-memory CD4<sup>+</sup> T cell phenotype protects against Mycobacterium tuberculosis in mice.

A vaccine targeting lung resident-memory CD4<sup>+</sup> T cell phenotype protects against Mycobacterium tuberculosis in mice.

A vaccine targeting lung resident-memory CD4+ T cell phenotype protects against Mycobacterium tuberculosis in mice.

Lung-resident memory T (TRM) cells respond rapidly and effectively to respiratory pathogen invasion, suppressing pathogen proliferation. Previously, we identified a defined TLR3 agonist called Nexavant (NVT) and developed a vaccine platform that utilizes it to induce lung TRM. In this study, we aimed to determine whether the protective effect of TRM cells is observed in tuberculosis (TB), a chronic bacterial respiratory disease. We synthesized a peptide vaccine by elongating the CD4+ T cell epitopes from Mycobacterium tuberculosis antigens ESAT-6, CFP-10, and HspX, adjuvanted it with NVT and administered the vaccine intranasally or intramuscularly to mice. We demonstrated that intranasal administration of an NVT-formulated peptide vaccine induced the generation of CD4+ TRM cells in the lungs, and that our vaccine platform, containing a limited number of CD4 epitopes, provided protective efficacy comparable to that of the BCG vaccine, which contains multiple T cell epitopes. Furthermore, the peptides used in the vaccine were reactive in 23 out of 24 (95.8%) human PBMCs, indicating that they contain promiscuous epitopes. Our results suggest a straightforward approach to controlling pulmonary TB more effectively through the induction of lung CD4+ TRM cells, even when using the same target antigen. Additionally, this study supports a theoretical basis for developing an inhalable TB vaccine using synthetic peptides.

求助全文
通过发布文献求助,成功后即可免费获取论文全文。 去求助
来源期刊
NPJ Vaccines
NPJ Vaccines Immunology and Microbiology-Immunology
CiteScore
11.90
自引率
4.30%
发文量
146
审稿时长
11 weeks
期刊介绍: Online-only and open access, npj Vaccines is dedicated to highlighting the most important scientific advances in vaccine research and development.
×
引用
GB/T 7714-2015
复制
MLA
复制
APA
复制
导出至
BibTeX EndNote RefMan NoteFirst NoteExpress
×
提示
您的信息不完整,为了账户安全,请先补充。
现在去补充
×
提示
您因"违规操作"
具体请查看互助需知
我知道了
×
提示
确定
请完成安全验证×
copy
已复制链接
快去分享给好友吧!
我知道了
右上角分享
点击右上角分享
0
联系我们:info@booksci.cn Book学术提供免费学术资源搜索服务,方便国内外学者检索中英文文献。致力于提供最便捷和优质的服务体验。 Copyright © 2023 布克学术 All rights reserved.
京ICP备2023020795号-1
ghs 京公网安备 11010802042870号
Book学术文献互助
Book学术文献互助群
群 号:604180095
Book学术官方微信