在有症状性炎症性肠病和潜在原发性硬化性胆管炎的成年人中,口服万古霉素与治疗强化程度较低相关。

IF 2.2 Q3 GASTROENTEROLOGY & HEPATOLOGY
Annals of Gastroenterology Pub Date : 2025-07-01 Epub Date: 2025-06-25 DOI:10.20524/aog.2025.0978
Chiraag Kulkarni, Sarah Talamantes, Abhishek Dimopoulos-Verma, Touran Fardeen, Samir Khan, George Cholankeril, George Triadafilopoulos, Sidhartha R Sinha
{"title":"在有症状性炎症性肠病和潜在原发性硬化性胆管炎的成年人中,口服万古霉素与治疗强化程度较低相关。","authors":"Chiraag Kulkarni, Sarah Talamantes, Abhishek Dimopoulos-Verma, Touran Fardeen, Samir Khan, George Cholankeril, George Triadafilopoulos, Sidhartha R Sinha","doi":"10.20524/aog.2025.0978","DOIUrl":null,"url":null,"abstract":"<p><strong>Background: </strong>Case reports describe the use of oral vancomycin therapy (OVT) in adult patients with concomitant symptomatic inflammatory bowel disease (IBD) and primary sclerosing cholangitis (PSC). OVT is associated with a higher likelihood of IBD remission in pediatric IBD-PSC patients. However, there are limited data on the association between OVT and IBD disease course in adult IBD-PSC patients.</p><p><strong>Methods: </strong>We retrospectively evaluated IBD therapy intensification in adults with IBD-PSC prescribed OVT at 2 centers. Subjects were stratified by time \"on\" and \"off\" OVT. Only those who spent a minimum of 12 months in each period were included. The primary outcome was the frequency of IBD therapy intensification events.</p><p><strong>Results: </strong>Of 31 patients initially considered, 22 met the inclusion criteria. Most patients (68.2%) had fewer or no intensification events while \"on OVT\" compared to those \"off OVT\". OVT was associated with fewer therapy intensification events (1.7 vs. 6.7, P=0.021) and steroid prescriptions (0.6 vs. 3.2, P=0.013) per 10 person-years.</p><p><strong>Conclusions: </strong>OVT use is associated with less need for IBD therapy intensification in symptomatic IBD-PSC adult patients. Prospective trials of OVT in such patients are warranted.</p>","PeriodicalId":7978,"journal":{"name":"Annals of Gastroenterology","volume":"38 4","pages":"409-414"},"PeriodicalIF":2.2000,"publicationDate":"2025-07-01","publicationTypes":"Journal Article","fieldsOfStudy":null,"isOpenAccess":false,"openAccessPdf":"https://www.ncbi.nlm.nih.gov/pmc/articles/PMC12277516/pdf/","citationCount":"0","resultStr":"{\"title\":\"Oral vancomycin is associated with less therapy intensification in adults with symptomatic inflammatory bowel disease and underlying primary sclerosing cholangitis.\",\"authors\":\"Chiraag Kulkarni, Sarah Talamantes, Abhishek Dimopoulos-Verma, Touran Fardeen, Samir Khan, George Cholankeril, George Triadafilopoulos, Sidhartha R Sinha\",\"doi\":\"10.20524/aog.2025.0978\",\"DOIUrl\":null,\"url\":null,\"abstract\":\"<p><strong>Background: </strong>Case reports describe the use of oral vancomycin therapy (OVT) in adult patients with concomitant symptomatic inflammatory bowel disease (IBD) and primary sclerosing cholangitis (PSC). OVT is associated with a higher likelihood of IBD remission in pediatric IBD-PSC patients. However, there are limited data on the association between OVT and IBD disease course in adult IBD-PSC patients.</p><p><strong>Methods: </strong>We retrospectively evaluated IBD therapy intensification in adults with IBD-PSC prescribed OVT at 2 centers. Subjects were stratified by time \\\"on\\\" and \\\"off\\\" OVT. Only those who spent a minimum of 12 months in each period were included. The primary outcome was the frequency of IBD therapy intensification events.</p><p><strong>Results: </strong>Of 31 patients initially considered, 22 met the inclusion criteria. Most patients (68.2%) had fewer or no intensification events while \\\"on OVT\\\" compared to those \\\"off OVT\\\". OVT was associated with fewer therapy intensification events (1.7 vs. 6.7, P=0.021) and steroid prescriptions (0.6 vs. 3.2, P=0.013) per 10 person-years.</p><p><strong>Conclusions: </strong>OVT use is associated with less need for IBD therapy intensification in symptomatic IBD-PSC adult patients. Prospective trials of OVT in such patients are warranted.</p>\",\"PeriodicalId\":7978,\"journal\":{\"name\":\"Annals of Gastroenterology\",\"volume\":\"38 4\",\"pages\":\"409-414\"},\"PeriodicalIF\":2.2000,\"publicationDate\":\"2025-07-01\",\"publicationTypes\":\"Journal Article\",\"fieldsOfStudy\":null,\"isOpenAccess\":false,\"openAccessPdf\":\"https://www.ncbi.nlm.nih.gov/pmc/articles/PMC12277516/pdf/\",\"citationCount\":\"0\",\"resultStr\":null,\"platform\":\"Semanticscholar\",\"paperid\":null,\"PeriodicalName\":\"Annals of Gastroenterology\",\"FirstCategoryId\":\"1085\",\"ListUrlMain\":\"https://doi.org/10.20524/aog.2025.0978\",\"RegionNum\":0,\"RegionCategory\":null,\"ArticlePicture\":[],\"TitleCN\":null,\"AbstractTextCN\":null,\"PMCID\":null,\"EPubDate\":\"2025/6/25 0:00:00\",\"PubModel\":\"Epub\",\"JCR\":\"Q3\",\"JCRName\":\"GASTROENTEROLOGY & HEPATOLOGY\",\"Score\":null,\"Total\":0}","platform":"Semanticscholar","paperid":null,"PeriodicalName":"Annals of Gastroenterology","FirstCategoryId":"1085","ListUrlMain":"https://doi.org/10.20524/aog.2025.0978","RegionNum":0,"RegionCategory":null,"ArticlePicture":[],"TitleCN":null,"AbstractTextCN":null,"PMCID":null,"EPubDate":"2025/6/25 0:00:00","PubModel":"Epub","JCR":"Q3","JCRName":"GASTROENTEROLOGY & HEPATOLOGY","Score":null,"Total":0}
引用次数: 0

摘要

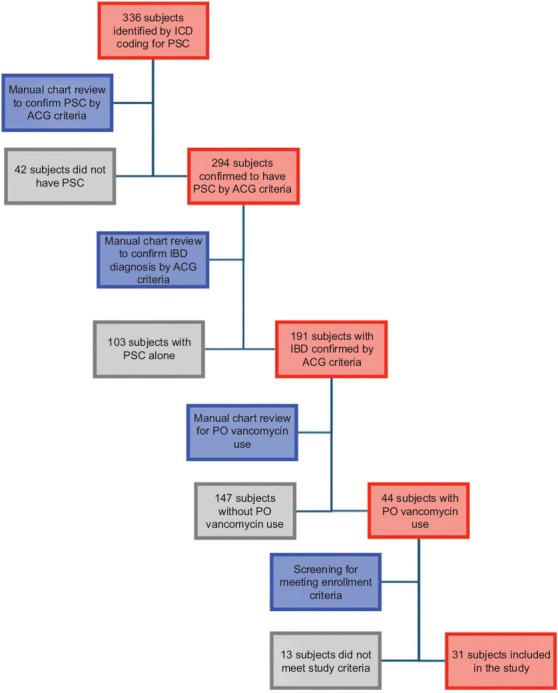
背景:病例报告描述了使用口服万古霉素治疗合并症状性炎症性肠病(IBD)和原发性硬化性胆管炎(PSC)的成人患者。OVT与儿童IBD- psc患者IBD缓解的可能性较高相关。然而,关于成人IBD- psc患者OVT与IBD病程之间关系的数据有限。方法:我们回顾性评估了2个中心IBD- psc成人患者给予OVT治疗的IBD强化治疗。受试者按时间“开”和“关”进行分层。只有那些在每个时期至少呆了12个月的人被包括在内。主要结果是IBD治疗强化事件的频率。结果:在最初考虑的31例患者中,22例符合纳入标准。大多数患者(68.2%)在“接受OVT”时与“不接受OVT”的患者相比,没有或更少发生强化事件。OVT与每10人年较少的治疗强化事件(1.7 vs. 6.7, P=0.021)和类固醇处方(0.6 vs. 3.2, P=0.013)相关。结论:在有症状的IBD- psc成年患者中,OVT的使用与IBD强化治疗的需求减少有关。OVT在此类患者中的前瞻性试验是有必要的。
本文章由计算机程序翻译,如有差异,请以英文原文为准。

Oral vancomycin is associated with less therapy intensification in adults with symptomatic inflammatory bowel disease and underlying primary sclerosing cholangitis.

Oral vancomycin is associated with less therapy intensification in adults with symptomatic inflammatory bowel disease and underlying primary sclerosing cholangitis.

Oral vancomycin is associated with less therapy intensification in adults with symptomatic inflammatory bowel disease and underlying primary sclerosing cholangitis.

Oral vancomycin is associated with less therapy intensification in adults with symptomatic inflammatory bowel disease and underlying primary sclerosing cholangitis.

Background: Case reports describe the use of oral vancomycin therapy (OVT) in adult patients with concomitant symptomatic inflammatory bowel disease (IBD) and primary sclerosing cholangitis (PSC). OVT is associated with a higher likelihood of IBD remission in pediatric IBD-PSC patients. However, there are limited data on the association between OVT and IBD disease course in adult IBD-PSC patients.

Methods: We retrospectively evaluated IBD therapy intensification in adults with IBD-PSC prescribed OVT at 2 centers. Subjects were stratified by time "on" and "off" OVT. Only those who spent a minimum of 12 months in each period were included. The primary outcome was the frequency of IBD therapy intensification events.

Results: Of 31 patients initially considered, 22 met the inclusion criteria. Most patients (68.2%) had fewer or no intensification events while "on OVT" compared to those "off OVT". OVT was associated with fewer therapy intensification events (1.7 vs. 6.7, P=0.021) and steroid prescriptions (0.6 vs. 3.2, P=0.013) per 10 person-years.

Conclusions: OVT use is associated with less need for IBD therapy intensification in symptomatic IBD-PSC adult patients. Prospective trials of OVT in such patients are warranted.

求助全文
通过发布文献求助,成功后即可免费获取论文全文。 去求助
来源期刊
Annals of Gastroenterology
Annals of Gastroenterology GASTROENTEROLOGY & HEPATOLOGY-
CiteScore
4.30
自引率
0.00%
发文量
58
×
引用
GB/T 7714-2015
复制
MLA
复制
APA
复制
导出至
BibTeX EndNote RefMan NoteFirst NoteExpress
×
提示
您的信息不完整,为了账户安全,请先补充。
现在去补充
×
提示
您因"违规操作"
具体请查看互助需知
我知道了
×
提示
确定
请完成安全验证×
copy
已复制链接
快去分享给好友吧!
我知道了
右上角分享
点击右上角分享
0
联系我们:info@booksci.cn Book学术提供免费学术资源搜索服务,方便国内外学者检索中英文文献。致力于提供最便捷和优质的服务体验。 Copyright © 2023 布克学术 All rights reserved.
京ICP备2023020795号-1
ghs 京公网安备 11010802042870号
Book学术文献互助
Book学术文献互助群
群 号:604180095
Book学术官方微信