揭示抗生素暴露后细菌细胞外囊泡增强分泌、货物装载和加速动力学的新机制

IF 14.5 1区 医学 Q1 CELL BIOLOGY
Jinpeng Li, Chao Li, Yun Han, Yulian Hu, Jian Yang, Heting Xu, Xinggui Chen, Ming Yang, Jing Zuo, Yizhi Tang, Changwei Lei, Cui Li, Hongning Wang
{"title":"揭示抗生素暴露后细菌细胞外囊泡增强分泌、货物装载和加速动力学的新机制","authors":"Jinpeng Li,&nbsp;Chao Li,&nbsp;Yun Han,&nbsp;Yulian Hu,&nbsp;Jian Yang,&nbsp;Heting Xu,&nbsp;Xinggui Chen,&nbsp;Ming Yang,&nbsp;Jing Zuo,&nbsp;Yizhi Tang,&nbsp;Changwei Lei,&nbsp;Cui Li,&nbsp;Hongning Wang","doi":"10.1002/jev2.70131","DOIUrl":null,"url":null,"abstract":"<p>Antibiotic exposure substantially alters the production mechanisms of bacterial extracellular vesicles (BEVs), which serve as carriers for intercellular exchange of DNA, proteins, and nutrients, yet the underlying mechanisms remain elusive. Here, using <i>Escherichia coli</i> as a model, we uncover how antibiotic exposure enhances BEV secretion, cargo enrichment, and motility. Our results demonstrate that enrofloxacin (ENR) triggers the SOS response, leading to upregulation of the endolysin genes <i>essd-1</i>, <i>rrrd</i>, and <i>rzod</i>, causing peptidoglycan layer damage and promoting modest BEV formation with encapsulated bioactive components such as DNA and proteins. More critically, ENR suppresses <i>ompR</i>, a key regulator in the OmpR/EnvZ two-component system, downregulating the expression of the outer membrane (OM) protein OmpC and its associated Mla-OmpC lipopolysaccharide transport complex. This destabilization of the OM further facilitates BEV formation and cargo encapsulation. The Δ<i>ompR</i> mutant in <i>E. coli</i> also exhibits reduced type I fimbriae and enhanced BEV motility, indicating that the OmpR/EnvZ system modulates BEV dynamics via type I fimbriae regulation. These findings reveal a novel mechanism by which <i>E. coli</i> adapts to sub-inhibitory antibiotic stress by modulating BEV formation and motility, with implications for biomedical nanodelivery applications.</p>","PeriodicalId":15811,"journal":{"name":"Journal of Extracellular Vesicles","volume":"14 7","pages":""},"PeriodicalIF":14.5000,"publicationDate":"2025-07-24","publicationTypes":"Journal Article","fieldsOfStudy":null,"isOpenAccess":false,"openAccessPdf":"https://onlinelibrary.wiley.com/doi/epdf/10.1002/jev2.70131","citationCount":"0","resultStr":"{\"title\":\"Unveiling a Novel Mechanism of Enhanced Secretion, Cargo Loading, and Accelerated Dynamics of Bacterial Extracellular Vesicles Following Antibiotic Exposure\",\"authors\":\"Jinpeng Li,&nbsp;Chao Li,&nbsp;Yun Han,&nbsp;Yulian Hu,&nbsp;Jian Yang,&nbsp;Heting Xu,&nbsp;Xinggui Chen,&nbsp;Ming Yang,&nbsp;Jing Zuo,&nbsp;Yizhi Tang,&nbsp;Changwei Lei,&nbsp;Cui Li,&nbsp;Hongning Wang\",\"doi\":\"10.1002/jev2.70131\",\"DOIUrl\":null,\"url\":null,\"abstract\":\"<p>Antibiotic exposure substantially alters the production mechanisms of bacterial extracellular vesicles (BEVs), which serve as carriers for intercellular exchange of DNA, proteins, and nutrients, yet the underlying mechanisms remain elusive. Here, using <i>Escherichia coli</i> as a model, we uncover how antibiotic exposure enhances BEV secretion, cargo enrichment, and motility. Our results demonstrate that enrofloxacin (ENR) triggers the SOS response, leading to upregulation of the endolysin genes <i>essd-1</i>, <i>rrrd</i>, and <i>rzod</i>, causing peptidoglycan layer damage and promoting modest BEV formation with encapsulated bioactive components such as DNA and proteins. More critically, ENR suppresses <i>ompR</i>, a key regulator in the OmpR/EnvZ two-component system, downregulating the expression of the outer membrane (OM) protein OmpC and its associated Mla-OmpC lipopolysaccharide transport complex. This destabilization of the OM further facilitates BEV formation and cargo encapsulation. The Δ<i>ompR</i> mutant in <i>E. coli</i> also exhibits reduced type I fimbriae and enhanced BEV motility, indicating that the OmpR/EnvZ system modulates BEV dynamics via type I fimbriae regulation. These findings reveal a novel mechanism by which <i>E. coli</i> adapts to sub-inhibitory antibiotic stress by modulating BEV formation and motility, with implications for biomedical nanodelivery applications.</p>\",\"PeriodicalId\":15811,\"journal\":{\"name\":\"Journal of Extracellular Vesicles\",\"volume\":\"14 7\",\"pages\":\"\"},\"PeriodicalIF\":14.5000,\"publicationDate\":\"2025-07-24\",\"publicationTypes\":\"Journal Article\",\"fieldsOfStudy\":null,\"isOpenAccess\":false,\"openAccessPdf\":\"https://onlinelibrary.wiley.com/doi/epdf/10.1002/jev2.70131\",\"citationCount\":\"0\",\"resultStr\":null,\"platform\":\"Semanticscholar\",\"paperid\":null,\"PeriodicalName\":\"Journal of Extracellular Vesicles\",\"FirstCategoryId\":\"3\",\"ListUrlMain\":\"https://isevjournals.onlinelibrary.wiley.com/doi/10.1002/jev2.70131\",\"RegionNum\":1,\"RegionCategory\":\"医学\",\"ArticlePicture\":[],\"TitleCN\":null,\"AbstractTextCN\":null,\"PMCID\":null,\"EPubDate\":\"\",\"PubModel\":\"\",\"JCR\":\"Q1\",\"JCRName\":\"CELL BIOLOGY\",\"Score\":null,\"Total\":0}","platform":"Semanticscholar","paperid":null,"PeriodicalName":"Journal of Extracellular Vesicles","FirstCategoryId":"3","ListUrlMain":"https://isevjournals.onlinelibrary.wiley.com/doi/10.1002/jev2.70131","RegionNum":1,"RegionCategory":"医学","ArticlePicture":[],"TitleCN":null,"AbstractTextCN":null,"PMCID":null,"EPubDate":"","PubModel":"","JCR":"Q1","JCRName":"CELL BIOLOGY","Score":null,"Total":0}
引用次数: 0

摘要

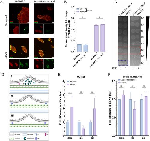
抗生素暴露极大地改变了细菌细胞外囊泡(BEVs)的产生机制,BEVs是细胞间DNA、蛋白质和营养物质交换的载体,但其潜在机制尚不清楚。在这里,我们使用大肠杆菌作为模型,揭示了抗生素暴露如何增强BEV分泌,货物富集和运动性。我们的研究结果表明,恩诺沙星(ENR)触发SOS反应,导致内溶素基因essd-1、rrrd和rzod的上调,导致肽聚糖层损伤,并促进包裹生物活性成分(如DNA和蛋白质)的适度BEV形成。更关键的是,ENR抑制了ompR /EnvZ双组分系统中的关键调节因子ompR,下调了外膜(OM)蛋白OmpC及其相关的Mla-OmpC脂多糖转运复合物的表达。OM的不稳定性进一步促进了BEV的形成和货物封装。大肠杆菌ΔompR突变体也表现出I型菌毛减少和BEV运动增强,表明OmpR/EnvZ系统通过I型菌毛调节BEV动力学。这些发现揭示了大肠杆菌通过调节BEV的形成和运动来适应亚抑制性抗生素应激的新机制,这对生物医学纳米递送应用具有重要意义。
本文章由计算机程序翻译,如有差异,请以英文原文为准。

Unveiling a Novel Mechanism of Enhanced Secretion, Cargo Loading, and Accelerated Dynamics of Bacterial Extracellular Vesicles Following Antibiotic Exposure

Unveiling a Novel Mechanism of Enhanced Secretion, Cargo Loading, and Accelerated Dynamics of Bacterial Extracellular Vesicles Following Antibiotic Exposure

Unveiling a Novel Mechanism of Enhanced Secretion, Cargo Loading, and Accelerated Dynamics of Bacterial Extracellular Vesicles Following Antibiotic Exposure

Unveiling a Novel Mechanism of Enhanced Secretion, Cargo Loading, and Accelerated Dynamics of Bacterial Extracellular Vesicles Following Antibiotic Exposure

Unveiling a Novel Mechanism of Enhanced Secretion, Cargo Loading, and Accelerated Dynamics of Bacterial Extracellular Vesicles Following Antibiotic Exposure

Antibiotic exposure substantially alters the production mechanisms of bacterial extracellular vesicles (BEVs), which serve as carriers for intercellular exchange of DNA, proteins, and nutrients, yet the underlying mechanisms remain elusive. Here, using Escherichia coli as a model, we uncover how antibiotic exposure enhances BEV secretion, cargo enrichment, and motility. Our results demonstrate that enrofloxacin (ENR) triggers the SOS response, leading to upregulation of the endolysin genes essd-1, rrrd, and rzod, causing peptidoglycan layer damage and promoting modest BEV formation with encapsulated bioactive components such as DNA and proteins. More critically, ENR suppresses ompR, a key regulator in the OmpR/EnvZ two-component system, downregulating the expression of the outer membrane (OM) protein OmpC and its associated Mla-OmpC lipopolysaccharide transport complex. This destabilization of the OM further facilitates BEV formation and cargo encapsulation. The ΔompR mutant in E. coli also exhibits reduced type I fimbriae and enhanced BEV motility, indicating that the OmpR/EnvZ system modulates BEV dynamics via type I fimbriae regulation. These findings reveal a novel mechanism by which E. coli adapts to sub-inhibitory antibiotic stress by modulating BEV formation and motility, with implications for biomedical nanodelivery applications.

求助全文
通过发布文献求助,成功后即可免费获取论文全文。 去求助
来源期刊
Journal of Extracellular Vesicles
Journal of Extracellular Vesicles Biochemistry, Genetics and Molecular Biology-Cell Biology
CiteScore
27.30
自引率
4.40%
发文量
115
审稿时长
12 weeks
期刊介绍: The Journal of Extracellular Vesicles is an open access research publication that focuses on extracellular vesicles, including microvesicles, exosomes, ectosomes, and apoptotic bodies. It serves as the official journal of the International Society for Extracellular Vesicles and aims to facilitate the exchange of data, ideas, and information pertaining to the chemistry, biology, and applications of extracellular vesicles. The journal covers various aspects such as the cellular and molecular mechanisms of extracellular vesicles biogenesis, technological advancements in their isolation, quantification, and characterization, the role and function of extracellular vesicles in biology, stem cell-derived extracellular vesicles and their biology, as well as the application of extracellular vesicles for pharmacological, immunological, or genetic therapies. The Journal of Extracellular Vesicles is widely recognized and indexed by numerous services, including Biological Abstracts, BIOSIS Previews, Chemical Abstracts Service (CAS), Current Contents/Life Sciences, Directory of Open Access Journals (DOAJ), Journal Citation Reports/Science Edition, Google Scholar, ProQuest Natural Science Collection, ProQuest SciTech Collection, SciTech Premium Collection, PubMed Central/PubMed, Science Citation Index Expanded, ScienceOpen, and Scopus.
×
引用
GB/T 7714-2015
复制
MLA
复制
APA
复制
导出至
BibTeX EndNote RefMan NoteFirst NoteExpress
×
提示
您的信息不完整,为了账户安全,请先补充。
现在去补充
×
提示
您因"违规操作"
具体请查看互助需知
我知道了
×
提示
确定
请完成安全验证×
copy
已复制链接
快去分享给好友吧!
我知道了
右上角分享
点击右上角分享
0
联系我们:info@booksci.cn Book学术提供免费学术资源搜索服务,方便国内外学者检索中英文文献。致力于提供最便捷和优质的服务体验。 Copyright © 2023 布克学术 All rights reserved.
京ICP备2023020795号-1
ghs 京公网安备 11010802042870号
Book学术文献互助
Book学术文献互助群
群 号:604180095
Book学术官方微信