健康和不健康生活方式的非随机集合及其人群特征——基于大人群队列的模式识别。

IF 3.2 3区 医学 Q2 PUBLIC, ENVIRONMENTAL & OCCUPATIONAL HEALTH
Qian Zou, Rafael Ogaz-González, Yihui Du, Ming-Jie Duan, Gerton Lunter, Eva Corpeleijn
{"title":"健康和不健康生活方式的非随机集合及其人群特征——基于大人群队列的模式识别。","authors":"Qian Zou, Rafael Ogaz-González, Yihui Du, Ming-Jie Duan, Gerton Lunter, Eva Corpeleijn","doi":"10.1186/s13690-025-01678-1","DOIUrl":null,"url":null,"abstract":"","PeriodicalId":48578,"journal":{"name":"Archives of Public Health","volume":"83 1","pages":"192"},"PeriodicalIF":3.2000,"publicationDate":"2025-07-22","publicationTypes":"Journal Article","fieldsOfStudy":null,"isOpenAccess":false,"openAccessPdf":"https://www.ncbi.nlm.nih.gov/pmc/articles/PMC12281871/pdf/","citationCount":"0","resultStr":"{\"title\":\"Non-random aggregations of healthy and unhealthy lifestyles and their population characteristics - pattern recognition in a large population-based cohort.\",\"authors\":\"Qian Zou, Rafael Ogaz-González, Yihui Du, Ming-Jie Duan, Gerton Lunter, Eva Corpeleijn\",\"doi\":\"10.1186/s13690-025-01678-1\",\"DOIUrl\":null,\"url\":null,\"abstract\":\"\",\"PeriodicalId\":48578,\"journal\":{\"name\":\"Archives of Public Health\",\"volume\":\"83 1\",\"pages\":\"192\"},\"PeriodicalIF\":3.2000,\"publicationDate\":\"2025-07-22\",\"publicationTypes\":\"Journal Article\",\"fieldsOfStudy\":null,\"isOpenAccess\":false,\"openAccessPdf\":\"https://www.ncbi.nlm.nih.gov/pmc/articles/PMC12281871/pdf/\",\"citationCount\":\"0\",\"resultStr\":null,\"platform\":\"Semanticscholar\",\"paperid\":null,\"PeriodicalName\":\"Archives of Public Health\",\"FirstCategoryId\":\"3\",\"ListUrlMain\":\"https://doi.org/10.1186/s13690-025-01678-1\",\"RegionNum\":3,\"RegionCategory\":\"医学\",\"ArticlePicture\":[],\"TitleCN\":null,\"AbstractTextCN\":null,\"PMCID\":null,\"EPubDate\":\"\",\"PubModel\":\"\",\"JCR\":\"Q2\",\"JCRName\":\"PUBLIC, ENVIRONMENTAL & OCCUPATIONAL HEALTH\",\"Score\":null,\"Total\":0}","platform":"Semanticscholar","paperid":null,"PeriodicalName":"Archives of Public Health","FirstCategoryId":"3","ListUrlMain":"https://doi.org/10.1186/s13690-025-01678-1","RegionNum":3,"RegionCategory":"医学","ArticlePicture":[],"TitleCN":null,"AbstractTextCN":null,"PMCID":null,"EPubDate":"","PubModel":"","JCR":"Q2","JCRName":"PUBLIC, ENVIRONMENTAL & OCCUPATIONAL HEALTH","Score":null,"Total":0}
引用次数: 0

摘要

本文章由计算机程序翻译,如有差异,请以英文原文为准。

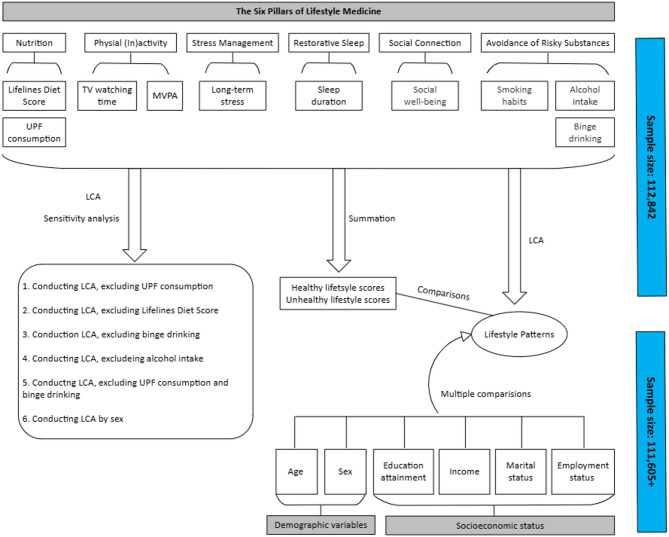
Non-random aggregations of healthy and unhealthy lifestyles and their population characteristics - pattern recognition in a large population-based cohort.

Non-random aggregations of healthy and unhealthy lifestyles and their population characteristics - pattern recognition in a large population-based cohort.

Non-random aggregations of healthy and unhealthy lifestyles and their population characteristics - pattern recognition in a large population-based cohort.

Non-random aggregations of healthy and unhealthy lifestyles and their population characteristics - pattern recognition in a large population-based cohort.
求助全文
通过发布文献求助,成功后即可免费获取论文全文。 去求助
来源期刊
Archives of Public Health
Archives of Public Health Medicine-Public Health, Environmental and Occupational Health
CiteScore
4.80
自引率
3.00%
发文量
244
审稿时长
16 weeks
期刊介绍: rchives of Public Health is a broad scope public health journal, dedicated to publishing all sound science in the field of public health. The journal aims to better the understanding of the health of populations. The journal contributes to public health knowledge, enhances the interaction between research, policy and practice and stimulates public health monitoring and indicator development. The journal considers submissions on health outcomes and their determinants, with clear statements about the public health and policy implications. Archives of Public Health welcomes methodological papers (e.g., on study design and bias), papers on health services research, health economics, community interventions, and epidemiological studies dealing with international comparisons, the determinants of inequality in health, and the environmental, behavioural, social, demographic and occupational correlates of health and diseases.
×
引用
GB/T 7714-2015
复制
MLA
复制
APA
复制
导出至
BibTeX EndNote RefMan NoteFirst NoteExpress
×
提示
您的信息不完整,为了账户安全,请先补充。
现在去补充
×
提示
您因"违规操作"
具体请查看互助需知
我知道了
×
提示
确定
请完成安全验证×
copy
已复制链接
快去分享给好友吧!
我知道了
右上角分享
点击右上角分享
0
联系我们:info@booksci.cn Book学术提供免费学术资源搜索服务,方便国内外学者检索中英文文献。致力于提供最便捷和优质的服务体验。 Copyright © 2023 布克学术 All rights reserved.
京ICP备2023020795号-1
ghs 京公网安备 11010802042870号
Book学术文献互助
Book学术文献互助群
群 号:604180095
Book学术官方微信