富含拟杆菌和普雷沃氏菌的肠道微生物群与代谢风险相关。

IF 4 3区 医学 Q1 GASTROENTEROLOGY & HEPATOLOGY
Yi Rou Bah, Kairi Baba, Dayang Nurul Asyiqin Binte Mustafa, Satoshi Watanabe, Aya K Takeda, Tomoya Yamashita, Kazuyuki Kasahara
{"title":"富含拟杆菌和普雷沃氏菌的肠道微生物群与代谢风险相关。","authors":"Yi Rou Bah, Kairi Baba, Dayang Nurul Asyiqin Binte Mustafa, Satoshi Watanabe, Aya K Takeda, Tomoya Yamashita, Kazuyuki Kasahara","doi":"10.1186/s13099-025-00730-3","DOIUrl":null,"url":null,"abstract":"<p><p>The gut microbiome plays a critical role in human health through its influence on numerous physiological functions such as metabolism and immunity, with disruptions in microbial communities increasingly linked to metabolic disorders. In a large-scale cohort study in Japan, we investigated the association between gut microbiome profiles and metabolic health. Using 16S rRNA gene sequencing, four-enterotype clustering revealed that the Bacteroides 2 (B2) enterotype was associated with lower alpha-diversity and increased risk of metabolic diseases, particularly obesity (OR = 1.51) and hypertension (OR = 1.49). Refined seven-enterotype clustering further stratified the Ruminococcus, Prevotella, and Bacteroides enterotypes into distinct subtypes, uncovering a novel high-risk Prevotella 2 (P2) enterotype associated with nearly two-fold increased risk of obesity and diabetes mellitus. The B2 and P2 enterotypes were characterized by reduced abundance of beneficial short-chain fatty acid (SCFA) producers (Faecalibacterium, Anaerostipes) and enrichment of opportunistic pathogens (Fusobacterium and Veillonella for B2, Megamonas and Megasphaera for P2). Microbial metabolic influence network analysis revealed enterotype-specific interaction patterns, with R1, R2, and P1 enterotypes demonstrating cooperative production of SCFAs and other metabolites, while B enterotypes displayed synergy in the production of a range of sugar compounds. These findings underscore the utility of refined enterotype clustering as a powerful tool to reveal previously unrecognized gut microbial patterns linked to metabolic risk. By identifying B2 and the newly characterized P2 enterotypes as high-risk microbial profiles, this study opens new avenues for microbiome-based stratification and early intervention in metabolic disease management.</p>","PeriodicalId":12833,"journal":{"name":"Gut Pathogens","volume":"17 1","pages":"55"},"PeriodicalIF":4.0000,"publicationDate":"2025-07-21","publicationTypes":"Journal Article","fieldsOfStudy":null,"isOpenAccess":false,"openAccessPdf":"https://www.ncbi.nlm.nih.gov/pmc/articles/PMC12281872/pdf/","citationCount":"0","resultStr":"{\"title\":\"Bacteroides- and Prevotella-enriched gut microbial clusters associate with metabolic risks.\",\"authors\":\"Yi Rou Bah, Kairi Baba, Dayang Nurul Asyiqin Binte Mustafa, Satoshi Watanabe, Aya K Takeda, Tomoya Yamashita, Kazuyuki Kasahara\",\"doi\":\"10.1186/s13099-025-00730-3\",\"DOIUrl\":null,\"url\":null,\"abstract\":\"<p><p>The gut microbiome plays a critical role in human health through its influence on numerous physiological functions such as metabolism and immunity, with disruptions in microbial communities increasingly linked to metabolic disorders. In a large-scale cohort study in Japan, we investigated the association between gut microbiome profiles and metabolic health. Using 16S rRNA gene sequencing, four-enterotype clustering revealed that the Bacteroides 2 (B2) enterotype was associated with lower alpha-diversity and increased risk of metabolic diseases, particularly obesity (OR = 1.51) and hypertension (OR = 1.49). Refined seven-enterotype clustering further stratified the Ruminococcus, Prevotella, and Bacteroides enterotypes into distinct subtypes, uncovering a novel high-risk Prevotella 2 (P2) enterotype associated with nearly two-fold increased risk of obesity and diabetes mellitus. The B2 and P2 enterotypes were characterized by reduced abundance of beneficial short-chain fatty acid (SCFA) producers (Faecalibacterium, Anaerostipes) and enrichment of opportunistic pathogens (Fusobacterium and Veillonella for B2, Megamonas and Megasphaera for P2). Microbial metabolic influence network analysis revealed enterotype-specific interaction patterns, with R1, R2, and P1 enterotypes demonstrating cooperative production of SCFAs and other metabolites, while B enterotypes displayed synergy in the production of a range of sugar compounds. These findings underscore the utility of refined enterotype clustering as a powerful tool to reveal previously unrecognized gut microbial patterns linked to metabolic risk. By identifying B2 and the newly characterized P2 enterotypes as high-risk microbial profiles, this study opens new avenues for microbiome-based stratification and early intervention in metabolic disease management.</p>\",\"PeriodicalId\":12833,\"journal\":{\"name\":\"Gut Pathogens\",\"volume\":\"17 1\",\"pages\":\"55\"},\"PeriodicalIF\":4.0000,\"publicationDate\":\"2025-07-21\",\"publicationTypes\":\"Journal Article\",\"fieldsOfStudy\":null,\"isOpenAccess\":false,\"openAccessPdf\":\"https://www.ncbi.nlm.nih.gov/pmc/articles/PMC12281872/pdf/\",\"citationCount\":\"0\",\"resultStr\":null,\"platform\":\"Semanticscholar\",\"paperid\":null,\"PeriodicalName\":\"Gut Pathogens\",\"FirstCategoryId\":\"3\",\"ListUrlMain\":\"https://doi.org/10.1186/s13099-025-00730-3\",\"RegionNum\":3,\"RegionCategory\":\"医学\",\"ArticlePicture\":[],\"TitleCN\":null,\"AbstractTextCN\":null,\"PMCID\":null,\"EPubDate\":\"\",\"PubModel\":\"\",\"JCR\":\"Q1\",\"JCRName\":\"GASTROENTEROLOGY & HEPATOLOGY\",\"Score\":null,\"Total\":0}","platform":"Semanticscholar","paperid":null,"PeriodicalName":"Gut Pathogens","FirstCategoryId":"3","ListUrlMain":"https://doi.org/10.1186/s13099-025-00730-3","RegionNum":3,"RegionCategory":"医学","ArticlePicture":[],"TitleCN":null,"AbstractTextCN":null,"PMCID":null,"EPubDate":"","PubModel":"","JCR":"Q1","JCRName":"GASTROENTEROLOGY & HEPATOLOGY","Score":null,"Total":0}
引用次数: 0

摘要

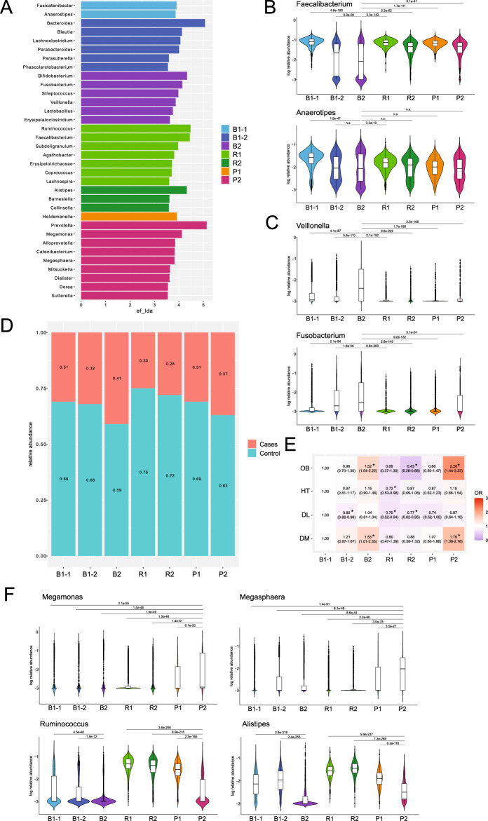
肠道微生物组通过影响新陈代谢和免疫等许多生理功能,在人类健康中起着至关重要的作用,微生物群落的破坏与代谢紊乱日益相关。在日本的一项大规模队列研究中,我们调查了肠道微生物群特征与代谢健康之间的关系。利用16S rRNA基因测序,四肠型聚类结果显示,拟杆菌2 (B2)肠型与α -多样性降低和代谢性疾病风险增加相关,尤其是肥胖(OR = 1.51)和高血压(OR = 1.49)。完善的7肠型聚类进一步将Ruminococcus, Prevotella和Bacteroides肠型分层为不同的亚型,发现了一种新的高风险Prevotella 2 (P2)肠型,与肥胖和糖尿病的风险增加近两倍相关。B2和P2肠道型的特点是有益短链脂肪酸(SCFA)产生菌(Faecalibacterium, Anaerostipes)丰度降低,条件致病菌(Fusobacterium, Veillonella, P2 meggamonas, Megasphaera)丰度增加。微生物代谢影响网络分析揭示了肠道型特异性相互作用模式,R1, R2和P1肠道型显示合作生产SCFAs和其他代谢物,而B肠道型在一系列糖化合物的生产中显示协同作用。这些发现强调了精细化肠型聚类作为揭示与代谢风险相关的以前未被认识的肠道微生物模式的有力工具的效用。通过确定B2和新特征的P2肠型为高风险微生物谱,本研究为基于微生物组的分层和代谢性疾病管理的早期干预开辟了新的途径。
本文章由计算机程序翻译,如有差异,请以英文原文为准。

Bacteroides- and Prevotella-enriched gut microbial clusters associate with metabolic risks.

Bacteroides- and Prevotella-enriched gut microbial clusters associate with metabolic risks.

Bacteroides- and Prevotella-enriched gut microbial clusters associate with metabolic risks.

Bacteroides- and Prevotella-enriched gut microbial clusters associate with metabolic risks.

The gut microbiome plays a critical role in human health through its influence on numerous physiological functions such as metabolism and immunity, with disruptions in microbial communities increasingly linked to metabolic disorders. In a large-scale cohort study in Japan, we investigated the association between gut microbiome profiles and metabolic health. Using 16S rRNA gene sequencing, four-enterotype clustering revealed that the Bacteroides 2 (B2) enterotype was associated with lower alpha-diversity and increased risk of metabolic diseases, particularly obesity (OR = 1.51) and hypertension (OR = 1.49). Refined seven-enterotype clustering further stratified the Ruminococcus, Prevotella, and Bacteroides enterotypes into distinct subtypes, uncovering a novel high-risk Prevotella 2 (P2) enterotype associated with nearly two-fold increased risk of obesity and diabetes mellitus. The B2 and P2 enterotypes were characterized by reduced abundance of beneficial short-chain fatty acid (SCFA) producers (Faecalibacterium, Anaerostipes) and enrichment of opportunistic pathogens (Fusobacterium and Veillonella for B2, Megamonas and Megasphaera for P2). Microbial metabolic influence network analysis revealed enterotype-specific interaction patterns, with R1, R2, and P1 enterotypes demonstrating cooperative production of SCFAs and other metabolites, while B enterotypes displayed synergy in the production of a range of sugar compounds. These findings underscore the utility of refined enterotype clustering as a powerful tool to reveal previously unrecognized gut microbial patterns linked to metabolic risk. By identifying B2 and the newly characterized P2 enterotypes as high-risk microbial profiles, this study opens new avenues for microbiome-based stratification and early intervention in metabolic disease management.

求助全文
通过发布文献求助,成功后即可免费获取论文全文。 去求助
来源期刊
Gut Pathogens
Gut Pathogens GASTROENTEROLOGY & HEPATOLOGY-MICROBIOLOGY
CiteScore
7.70
自引率
2.40%
发文量
43
期刊介绍: Gut Pathogens is a fast publishing, inclusive and prominent international journal which recognizes the need for a publishing platform uniquely tailored to reflect the full breadth of research in the biology and medicine of pathogens, commensals and functional microbiota of the gut. The journal publishes basic, clinical and cutting-edge research on all aspects of the above mentioned organisms including probiotic bacteria and yeasts and their products. The scope also covers the related ecology, molecular genetics, physiology and epidemiology of these microbes. The journal actively invites timely reports on the novel aspects of genomics, metagenomics, microbiota profiling and systems biology. Gut Pathogens will also consider, at the discretion of the editors, descriptive studies identifying a new genome sequence of a gut microbe or a series of related microbes (such as those obtained from new hosts, niches, settings, outbreaks and epidemics) and those obtained from single or multiple hosts at one or different time points (chronological evolution).
×
引用
GB/T 7714-2015
复制
MLA
复制
APA
复制
导出至
BibTeX EndNote RefMan NoteFirst NoteExpress
×
提示
您的信息不完整,为了账户安全,请先补充。
现在去补充
×
提示
您因"违规操作"
具体请查看互助需知
我知道了
×
提示
确定
请完成安全验证×
copy
已复制链接
快去分享给好友吧!
我知道了
右上角分享
点击右上角分享
0
联系我们:info@booksci.cn Book学术提供免费学术资源搜索服务,方便国内外学者检索中英文文献。致力于提供最便捷和优质的服务体验。 Copyright © 2023 布克学术 All rights reserved.
京ICP备2023020795号-1
ghs 京公网安备 11010802042870号
Book学术文献互助
Book学术文献互助群
群 号:604180095
Book学术官方微信