中性粒细胞吞噬体的一个子集以一类PI3K活性脉冲为特征。

IF 3.3 3区 医学 Q2 CELL BIOLOGY
Disease Models & Mechanisms Pub Date : 2025-09-01 Epub Date: 2025-08-29 DOI:10.1242/dmm.052042
Clare F Muir, Constantino Carlos Reyes-Aldasoro, Tomasz K Prajsnar, Bartosz J Michno, Justyna Cholewa-Waclaw, Yin X Ho, Audrey Bernut, Catherine A Loynes, Stone Elworthy, Kieran A Bowden, Ashley J Cadby, Lynne R Prince, Jason S King, Felix Ellett, Alison M Condliffe, Stephen A Renshaw
{"title":"中性粒细胞吞噬体的一个子集以一类PI3K活性脉冲为特征。","authors":"Clare F Muir, Constantino Carlos Reyes-Aldasoro, Tomasz K Prajsnar, Bartosz J Michno, Justyna Cholewa-Waclaw, Yin X Ho, Audrey Bernut, Catherine A Loynes, Stone Elworthy, Kieran A Bowden, Ashley J Cadby, Lynne R Prince, Jason S King, Felix Ellett, Alison M Condliffe, Stephen A Renshaw","doi":"10.1242/dmm.052042","DOIUrl":null,"url":null,"abstract":"<p><p>Class I PI3 kinases (PI3Ks) coordinate the delivery of microbicidal effectors to the phagosome by forming phosphatidylinositol (3,4,5)-trisphosphate (PIP3). However, the dynamics of PIP3 in neutrophils during a live bacterial tissue infection are unknown. We therefore developed an in vivo, live zebrafish infection model that enables visualisation of dynamic changes in Class 1 PI3K signalling in neutrophil phagosomes in real time. We identified that, on ∼12% of neutrophil phagosomes, PHAkt-eGFP, a reporter for Class 1 PI3K signalling, repeatedly fades and re-recruits in pulsatile bursts. This phenomenon occurred on phagosomes containing live and dead bacteria as well as beads, and was dependent on the activity of the Class 1 PI3K isoform PI3Kγ. Detailed imaging suggested that pulsing phagosomes represent neutrophils transiently re-opening and re-closing phagosomes, a conclusion supported by observations that a subset of phagosomes in human neutrophils rapidly accumulate dye from the extracellular space. Therefore, we propose that some neutrophil phagosomes remain unsealed and are consequently able to exchange contents with the extracellular environment, with implications for phagosome fate and communication with surrounding cells.</p>","PeriodicalId":11144,"journal":{"name":"Disease Models & Mechanisms","volume":" ","pages":""},"PeriodicalIF":3.3000,"publicationDate":"2025-09-01","publicationTypes":"Journal Article","fieldsOfStudy":null,"isOpenAccess":false,"openAccessPdf":"https://www.ncbi.nlm.nih.gov/pmc/articles/PMC12444860/pdf/","citationCount":"0","resultStr":"{\"title\":\"A subset of neutrophil phagosomes is characterised by pulses of Class I PI3K activity.\",\"authors\":\"Clare F Muir, Constantino Carlos Reyes-Aldasoro, Tomasz K Prajsnar, Bartosz J Michno, Justyna Cholewa-Waclaw, Yin X Ho, Audrey Bernut, Catherine A Loynes, Stone Elworthy, Kieran A Bowden, Ashley J Cadby, Lynne R Prince, Jason S King, Felix Ellett, Alison M Condliffe, Stephen A Renshaw\",\"doi\":\"10.1242/dmm.052042\",\"DOIUrl\":null,\"url\":null,\"abstract\":\"<p><p>Class I PI3 kinases (PI3Ks) coordinate the delivery of microbicidal effectors to the phagosome by forming phosphatidylinositol (3,4,5)-trisphosphate (PIP3). However, the dynamics of PIP3 in neutrophils during a live bacterial tissue infection are unknown. We therefore developed an in vivo, live zebrafish infection model that enables visualisation of dynamic changes in Class 1 PI3K signalling in neutrophil phagosomes in real time. We identified that, on ∼12% of neutrophil phagosomes, PHAkt-eGFP, a reporter for Class 1 PI3K signalling, repeatedly fades and re-recruits in pulsatile bursts. This phenomenon occurred on phagosomes containing live and dead bacteria as well as beads, and was dependent on the activity of the Class 1 PI3K isoform PI3Kγ. Detailed imaging suggested that pulsing phagosomes represent neutrophils transiently re-opening and re-closing phagosomes, a conclusion supported by observations that a subset of phagosomes in human neutrophils rapidly accumulate dye from the extracellular space. Therefore, we propose that some neutrophil phagosomes remain unsealed and are consequently able to exchange contents with the extracellular environment, with implications for phagosome fate and communication with surrounding cells.</p>\",\"PeriodicalId\":11144,\"journal\":{\"name\":\"Disease Models & Mechanisms\",\"volume\":\" \",\"pages\":\"\"},\"PeriodicalIF\":3.3000,\"publicationDate\":\"2025-09-01\",\"publicationTypes\":\"Journal Article\",\"fieldsOfStudy\":null,\"isOpenAccess\":false,\"openAccessPdf\":\"https://www.ncbi.nlm.nih.gov/pmc/articles/PMC12444860/pdf/\",\"citationCount\":\"0\",\"resultStr\":null,\"platform\":\"Semanticscholar\",\"paperid\":null,\"PeriodicalName\":\"Disease Models & Mechanisms\",\"FirstCategoryId\":\"3\",\"ListUrlMain\":\"https://doi.org/10.1242/dmm.052042\",\"RegionNum\":3,\"RegionCategory\":\"医学\",\"ArticlePicture\":[],\"TitleCN\":null,\"AbstractTextCN\":null,\"PMCID\":null,\"EPubDate\":\"2025/8/29 0:00:00\",\"PubModel\":\"Epub\",\"JCR\":\"Q2\",\"JCRName\":\"CELL BIOLOGY\",\"Score\":null,\"Total\":0}","platform":"Semanticscholar","paperid":null,"PeriodicalName":"Disease Models & Mechanisms","FirstCategoryId":"3","ListUrlMain":"https://doi.org/10.1242/dmm.052042","RegionNum":3,"RegionCategory":"医学","ArticlePicture":[],"TitleCN":null,"AbstractTextCN":null,"PMCID":null,"EPubDate":"2025/8/29 0:00:00","PubModel":"Epub","JCR":"Q2","JCRName":"CELL BIOLOGY","Score":null,"Total":0}
引用次数: 0

摘要

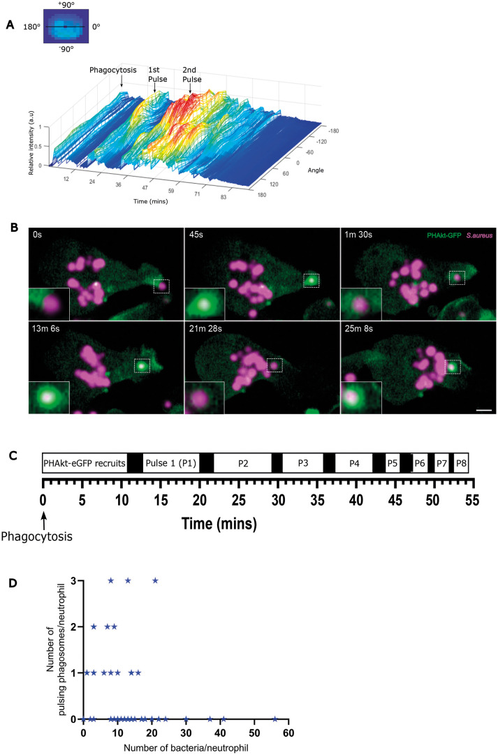
I类pi3激酶通过形成磷脂酰肌醇(3,4,5)-三磷酸(PIP3)协调将杀微生物效应物递送到吞噬体。然而,在活的细菌组织感染过程中,中性粒细胞中PIP3的动态尚不清楚。因此,我们开发了一种活体斑马鱼感染模型,可以实时观察中性粒细胞吞噬体上1类PI3K (PI3K)信号的动态变化。我们已经发现,大约12%的中性粒细胞吞噬体phak - egfp(1类PI3K信号的报告者)在脉动爆发中反复消退和重新招募。这种现象发生在含有活细菌和死细菌以及小珠的吞噬体上,并且依赖于PI3K亚型PI3kinase γ的活性。详细的成像显示,脉冲吞噬体代表中性粒细胞短暂地重新打开和重新关闭吞噬体,这一结论得到了观察结果的支持,即人类中性粒细胞中的一部分吞噬体迅速从细胞外空间积累染料。因此,我们认为一些中性粒细胞吞噬体保持不封闭状态,因此能够与细胞外环境交换内容物,这对吞噬体的命运和与周围细胞的通讯有影响。
本文章由计算机程序翻译,如有差异,请以英文原文为准。

A subset of neutrophil phagosomes is characterised by pulses of Class I PI3K activity.

A subset of neutrophil phagosomes is characterised by pulses of Class I PI3K activity.

A subset of neutrophil phagosomes is characterised by pulses of Class I PI3K activity.

A subset of neutrophil phagosomes is characterised by pulses of Class I PI3K activity.

Class I PI3 kinases (PI3Ks) coordinate the delivery of microbicidal effectors to the phagosome by forming phosphatidylinositol (3,4,5)-trisphosphate (PIP3). However, the dynamics of PIP3 in neutrophils during a live bacterial tissue infection are unknown. We therefore developed an in vivo, live zebrafish infection model that enables visualisation of dynamic changes in Class 1 PI3K signalling in neutrophil phagosomes in real time. We identified that, on ∼12% of neutrophil phagosomes, PHAkt-eGFP, a reporter for Class 1 PI3K signalling, repeatedly fades and re-recruits in pulsatile bursts. This phenomenon occurred on phagosomes containing live and dead bacteria as well as beads, and was dependent on the activity of the Class 1 PI3K isoform PI3Kγ. Detailed imaging suggested that pulsing phagosomes represent neutrophils transiently re-opening and re-closing phagosomes, a conclusion supported by observations that a subset of phagosomes in human neutrophils rapidly accumulate dye from the extracellular space. Therefore, we propose that some neutrophil phagosomes remain unsealed and are consequently able to exchange contents with the extracellular environment, with implications for phagosome fate and communication with surrounding cells.

求助全文
通过发布文献求助,成功后即可免费获取论文全文。 去求助
来源期刊
Disease Models & Mechanisms
Disease Models & Mechanisms 医学-病理学
CiteScore
6.60
自引率
7.00%
发文量
203
审稿时长
6-12 weeks
期刊介绍: Disease Models & Mechanisms (DMM) is an online Open Access journal focusing on the use of model systems to better understand, diagnose and treat human disease.
×
引用
GB/T 7714-2015
复制
MLA
复制
APA
复制
导出至
BibTeX EndNote RefMan NoteFirst NoteExpress
×
提示
您的信息不完整,为了账户安全,请先补充。
现在去补充
×
提示
您因"违规操作"
具体请查看互助需知
我知道了
×
提示
确定
请完成安全验证×
copy
已复制链接
快去分享给好友吧!
我知道了
右上角分享
点击右上角分享
0
联系我们:info@booksci.cn Book学术提供免费学术资源搜索服务,方便国内外学者检索中英文文献。致力于提供最便捷和优质的服务体验。 Copyright © 2023 布克学术 All rights reserved.
京ICP备2023020795号-1
ghs 京公网安备 11010802042870号
Book学术文献互助
Book学术文献互助群
群 号:604180095
Book学术官方微信