可解释的机器学习驱动的前列腺癌生物标志物鉴定和验证。

IF 1.7 3区 医学 Q4 ANDROLOGY
Translational andrology and urology Pub Date : 2025-06-30 Epub Date: 2025-06-26 DOI:10.21037/tau-2025-242
Jianxu Yuan, Dalin Zhou, Shengjie Yu
{"title":"可解释的机器学习驱动的前列腺癌生物标志物鉴定和验证。","authors":"Jianxu Yuan, Dalin Zhou, Shengjie Yu","doi":"10.21037/tau-2025-242","DOIUrl":null,"url":null,"abstract":"<p><strong>Background: </strong>Prostate cancer (PCa), a common malignancy among men globally, requires the identification of biomarkers for early diagnosis and predicting progression. This study aimed to identify the key genes involved in the occurrence and development of PCa.</p><p><strong>Methods: </strong>Leveraging data from the Gene Expression Omnibus (GEO) database, this study integrated multi-chip datasets, conducting differential expression analysis and enrichment analysis to pinpoint PCa-related genes. Subsequently, machine learning models were constructed using least absolute shrinkage and selection operator (LASSO) regression, support vector machine (SVM), and random forest (RF) methods. The optimal model was selected for further study and the contribution of related genes was explained using SHapley Additive exPlanations (SHAP) analysis. Furthermore, gene set enrichment analysis (GSEA) and immune cell infiltration analysis were utilized to uncover the underlying molecular mechanisms.</p><p><strong>Results: </strong>In this study, 222 differentially expressed genes (DEGs) were identified and found to be enriched in functions and pathways potentially associated with PCa. Using multiple machine learning models, eight PCa-related core genes (<i>TRPM4</i>, <i>EDN3</i>, <i>EFCAB4A</i>, <i>FAM83B</i>, <i>PENK</i>, <i>NUDT10</i>, <i>KRT14</i>, and <i>CXCL13</i>) were identified. The most accurate RF model was selected for further study with SHAP analysis, which also revealed the contribution of the above genes. GSEA and immune cell infiltration analysis uncovered distinctions between PCa and normal tissues.</p><p><strong>Conclusions: </strong>This study offered potential biomarkers and a theoretical basis for the diagnosis and treatment for PCa.</p>","PeriodicalId":23270,"journal":{"name":"Translational andrology and urology","volume":"14 6","pages":"1528-1541"},"PeriodicalIF":1.7000,"publicationDate":"2025-06-30","publicationTypes":"Journal Article","fieldsOfStudy":null,"isOpenAccess":false,"openAccessPdf":"https://www.ncbi.nlm.nih.gov/pmc/articles/PMC12271943/pdf/","citationCount":"0","resultStr":"{\"title\":\"Interpretable machine learning driven biomarker identification and validation for prostate cancer.\",\"authors\":\"Jianxu Yuan, Dalin Zhou, Shengjie Yu\",\"doi\":\"10.21037/tau-2025-242\",\"DOIUrl\":null,\"url\":null,\"abstract\":\"<p><strong>Background: </strong>Prostate cancer (PCa), a common malignancy among men globally, requires the identification of biomarkers for early diagnosis and predicting progression. This study aimed to identify the key genes involved in the occurrence and development of PCa.</p><p><strong>Methods: </strong>Leveraging data from the Gene Expression Omnibus (GEO) database, this study integrated multi-chip datasets, conducting differential expression analysis and enrichment analysis to pinpoint PCa-related genes. Subsequently, machine learning models were constructed using least absolute shrinkage and selection operator (LASSO) regression, support vector machine (SVM), and random forest (RF) methods. The optimal model was selected for further study and the contribution of related genes was explained using SHapley Additive exPlanations (SHAP) analysis. Furthermore, gene set enrichment analysis (GSEA) and immune cell infiltration analysis were utilized to uncover the underlying molecular mechanisms.</p><p><strong>Results: </strong>In this study, 222 differentially expressed genes (DEGs) were identified and found to be enriched in functions and pathways potentially associated with PCa. Using multiple machine learning models, eight PCa-related core genes (<i>TRPM4</i>, <i>EDN3</i>, <i>EFCAB4A</i>, <i>FAM83B</i>, <i>PENK</i>, <i>NUDT10</i>, <i>KRT14</i>, and <i>CXCL13</i>) were identified. The most accurate RF model was selected for further study with SHAP analysis, which also revealed the contribution of the above genes. GSEA and immune cell infiltration analysis uncovered distinctions between PCa and normal tissues.</p><p><strong>Conclusions: </strong>This study offered potential biomarkers and a theoretical basis for the diagnosis and treatment for PCa.</p>\",\"PeriodicalId\":23270,\"journal\":{\"name\":\"Translational andrology and urology\",\"volume\":\"14 6\",\"pages\":\"1528-1541\"},\"PeriodicalIF\":1.7000,\"publicationDate\":\"2025-06-30\",\"publicationTypes\":\"Journal Article\",\"fieldsOfStudy\":null,\"isOpenAccess\":false,\"openAccessPdf\":\"https://www.ncbi.nlm.nih.gov/pmc/articles/PMC12271943/pdf/\",\"citationCount\":\"0\",\"resultStr\":null,\"platform\":\"Semanticscholar\",\"paperid\":null,\"PeriodicalName\":\"Translational andrology and urology\",\"FirstCategoryId\":\"3\",\"ListUrlMain\":\"https://doi.org/10.21037/tau-2025-242\",\"RegionNum\":3,\"RegionCategory\":\"医学\",\"ArticlePicture\":[],\"TitleCN\":null,\"AbstractTextCN\":null,\"PMCID\":null,\"EPubDate\":\"2025/6/26 0:00:00\",\"PubModel\":\"Epub\",\"JCR\":\"Q4\",\"JCRName\":\"ANDROLOGY\",\"Score\":null,\"Total\":0}","platform":"Semanticscholar","paperid":null,"PeriodicalName":"Translational andrology and urology","FirstCategoryId":"3","ListUrlMain":"https://doi.org/10.21037/tau-2025-242","RegionNum":3,"RegionCategory":"医学","ArticlePicture":[],"TitleCN":null,"AbstractTextCN":null,"PMCID":null,"EPubDate":"2025/6/26 0:00:00","PubModel":"Epub","JCR":"Q4","JCRName":"ANDROLOGY","Score":null,"Total":0}
引用次数: 0

摘要

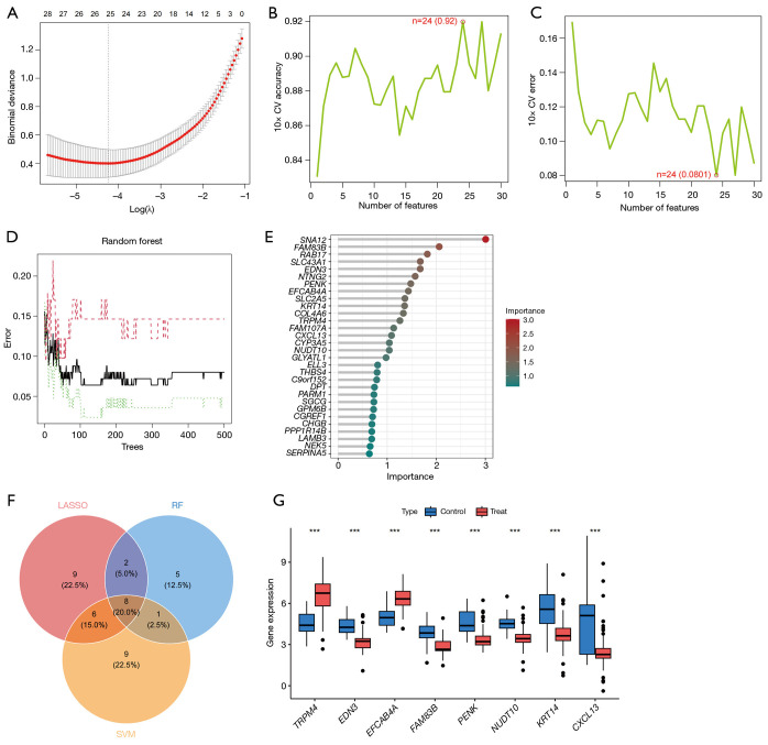
背景:前列腺癌(PCa)是全球男性常见的恶性肿瘤,需要识别生物标志物进行早期诊断和预测进展。本研究旨在确定参与前列腺癌发生发展的关键基因。方法:利用基因表达Omnibus (Gene Expression Omnibus, GEO)数据库数据,整合多芯片数据集,进行差异表达分析和富集分析,定位pca相关基因。随后,使用最小绝对收缩和选择算子(LASSO)回归、支持向量机(SVM)和随机森林(RF)方法构建机器学习模型。选择最优模型进行进一步研究,并利用SHapley加性解释(SHAP)分析解释相关基因的贡献。此外,利用基因集富集分析(GSEA)和免疫细胞浸润分析揭示了潜在的分子机制。结果:在这项研究中,鉴定出222个差异表达基因(DEGs),并发现它们在功能和途径上富集,可能与PCa相关。使用多种机器学习模型,鉴定了8个与pca相关的核心基因(TRPM4、EDN3、EFCAB4A、FAM83B、PENK、NUDT10、KRT14和CXCL13)。通过SHAP分析选择最准确的RF模型进行进一步研究,也揭示了上述基因的贡献。GSEA和免疫细胞浸润分析揭示了前列腺癌与正常组织的区别。结论:本研究为前列腺癌的诊断和治疗提供了潜在的生物标志物和理论依据。
本文章由计算机程序翻译,如有差异,请以英文原文为准。

Interpretable machine learning driven biomarker identification and validation for prostate cancer.

Interpretable machine learning driven biomarker identification and validation for prostate cancer.

Interpretable machine learning driven biomarker identification and validation for prostate cancer.

Interpretable machine learning driven biomarker identification and validation for prostate cancer.

Background: Prostate cancer (PCa), a common malignancy among men globally, requires the identification of biomarkers for early diagnosis and predicting progression. This study aimed to identify the key genes involved in the occurrence and development of PCa.

Methods: Leveraging data from the Gene Expression Omnibus (GEO) database, this study integrated multi-chip datasets, conducting differential expression analysis and enrichment analysis to pinpoint PCa-related genes. Subsequently, machine learning models were constructed using least absolute shrinkage and selection operator (LASSO) regression, support vector machine (SVM), and random forest (RF) methods. The optimal model was selected for further study and the contribution of related genes was explained using SHapley Additive exPlanations (SHAP) analysis. Furthermore, gene set enrichment analysis (GSEA) and immune cell infiltration analysis were utilized to uncover the underlying molecular mechanisms.

Results: In this study, 222 differentially expressed genes (DEGs) were identified and found to be enriched in functions and pathways potentially associated with PCa. Using multiple machine learning models, eight PCa-related core genes (TRPM4, EDN3, EFCAB4A, FAM83B, PENK, NUDT10, KRT14, and CXCL13) were identified. The most accurate RF model was selected for further study with SHAP analysis, which also revealed the contribution of the above genes. GSEA and immune cell infiltration analysis uncovered distinctions between PCa and normal tissues.

Conclusions: This study offered potential biomarkers and a theoretical basis for the diagnosis and treatment for PCa.

求助全文
通过发布文献求助,成功后即可免费获取论文全文。 去求助
来源期刊
CiteScore
4.10
自引率
5.00%
发文量
80
期刊介绍: ranslational Andrology and Urology (Print ISSN 2223-4683; Online ISSN 2223-4691; Transl Androl Urol; TAU) is an open access, peer-reviewed, bi-monthly journal (quarterly published from Mar.2012 - Dec. 2014). The main focus of the journal is to describe new findings in the field of translational research of Andrology and Urology, provides current and practical information on basic research and clinical investigations of Andrology and Urology. Specific areas of interest include, but not limited to, molecular study, pathology, biology and technical advances related to andrology and urology. Topics cover range from evaluation, prevention, diagnosis, therapy, prognosis, rehabilitation and future challenges to urology and andrology. Contributions pertinent to urology and andrology are also included from related fields such as public health, basic sciences, education, sociology, and nursing.
×
引用
GB/T 7714-2015
复制
MLA
复制
APA
复制
导出至
BibTeX EndNote RefMan NoteFirst NoteExpress
×
提示
您的信息不完整,为了账户安全,请先补充。
现在去补充
×
提示
您因"违规操作"
具体请查看互助需知
我知道了
×
提示
确定
请完成安全验证×
copy
已复制链接
快去分享给好友吧!
我知道了
右上角分享
点击右上角分享
0
联系我们:info@booksci.cn Book学术提供免费学术资源搜索服务,方便国内外学者检索中英文文献。致力于提供最便捷和优质的服务体验。 Copyright © 2023 布克学术 All rights reserved.
京ICP备2023020795号-1
ghs 京公网安备 11010802042870号
Book学术文献互助
Book学术文献互助群
群 号:604180095
Book学术官方微信