PVT1的敲低通过激活LATS2/Hippo信号通路抑制腔室和基底样乳腺癌亚型的细胞增殖。

IF 2.5 3区 医学 Q3 ONCOLOGY
Hai-Bo Zhang, Ying Zeng, Guo Wang
{"title":"PVT1的敲低通过激活LATS2/Hippo信号通路抑制腔室和基底样乳腺癌亚型的细胞增殖。","authors":"Hai-Bo Zhang, Ying Zeng, Guo Wang","doi":"10.1186/s12957-025-03944-6","DOIUrl":null,"url":null,"abstract":"<p><strong>Background: </strong>Breast cancer (BC) is a malignant tumor seriously threatening women's health, while current approaches to BC treatment are challenged by the existence of drug resistance. Combination strategies of targeted therapy have been successfully applied in clinical BC treatment. However, whether there exist critical long non-coding RNAs (lncRNAs) responsible for BC pathogenesis and representing promising candidates for combined targeted therapy remains an issue.</p><p><strong>Methods: </strong>Public databases and bioinformatic methods were used to identify lncRNAs abnormally expressed among different subtypes of BC. The expression level of PVT1 was verified in collected clinical samples and representative cell lines. The role of PVT1 in BC cell proliferation was examined using MTS, plate clone formation, EdU and flow cytometry assay after small interfering RNA (siRNA) treatment. RNA sequencing was performed to investigate the potential molecular events regulated by PVT1. Western blot and immunofluorescence experiments were used to verify the activation of LATS2/Hippo signaling pathway after PVT1 knockdown. In addition, its activation was confirmed to mediate PVT1 function through rescue assay. The regulatory effect of PVT1 on LATS2 was investigated using mRNA stability experiments.</p><p><strong>Results: </strong>The expression level of PVT1 in BC tissues of luminal and basal-like subtypes was significantly higher than that in paracancerous tissues. PVT1 knockdown substantially inhibited the proliferation of BC cells in both subtypes. RNA sequencing revealed that Hippo signaling pathway might be the downstream target of PVT1. After PVT1 knockdown, both mRNA and protein levels of LATS2 were elevated which further decreased the distribution of YAP in cell nucleus, indicating the activation of Hippo signaling pathway. The proliferation inhibitory effect of PVT1 could be attenuated by simultaneous knockdown of LATS2. Furthermore, knockdown of PVT1 was demonstrated to significantly slow down the degradation rate of LATS2 mRNA.</p><p><strong>Conclusions: </strong>PVT1 level was significantly elevated in luminal and basal-like BC subtypes. Knockdown of PVT1 could inhibit cell proliferation of these two BC subtypes partly through activating LATS2/Hippo signaling pathway.</p>","PeriodicalId":23856,"journal":{"name":"World Journal of Surgical Oncology","volume":"23 1","pages":"289"},"PeriodicalIF":2.5000,"publicationDate":"2025-07-19","publicationTypes":"Journal Article","fieldsOfStudy":null,"isOpenAccess":false,"openAccessPdf":"https://www.ncbi.nlm.nih.gov/pmc/articles/PMC12275398/pdf/","citationCount":"0","resultStr":"{\"title\":\"Knockdown of PVT1 inhibits cell proliferation in luminal and basal-like breast cancer subtypes by activating LATS2/Hippo signaling pathway.\",\"authors\":\"Hai-Bo Zhang, Ying Zeng, Guo Wang\",\"doi\":\"10.1186/s12957-025-03944-6\",\"DOIUrl\":null,\"url\":null,\"abstract\":\"<p><strong>Background: </strong>Breast cancer (BC) is a malignant tumor seriously threatening women's health, while current approaches to BC treatment are challenged by the existence of drug resistance. Combination strategies of targeted therapy have been successfully applied in clinical BC treatment. However, whether there exist critical long non-coding RNAs (lncRNAs) responsible for BC pathogenesis and representing promising candidates for combined targeted therapy remains an issue.</p><p><strong>Methods: </strong>Public databases and bioinformatic methods were used to identify lncRNAs abnormally expressed among different subtypes of BC. The expression level of PVT1 was verified in collected clinical samples and representative cell lines. The role of PVT1 in BC cell proliferation was examined using MTS, plate clone formation, EdU and flow cytometry assay after small interfering RNA (siRNA) treatment. RNA sequencing was performed to investigate the potential molecular events regulated by PVT1. Western blot and immunofluorescence experiments were used to verify the activation of LATS2/Hippo signaling pathway after PVT1 knockdown. In addition, its activation was confirmed to mediate PVT1 function through rescue assay. The regulatory effect of PVT1 on LATS2 was investigated using mRNA stability experiments.</p><p><strong>Results: </strong>The expression level of PVT1 in BC tissues of luminal and basal-like subtypes was significantly higher than that in paracancerous tissues. PVT1 knockdown substantially inhibited the proliferation of BC cells in both subtypes. RNA sequencing revealed that Hippo signaling pathway might be the downstream target of PVT1. After PVT1 knockdown, both mRNA and protein levels of LATS2 were elevated which further decreased the distribution of YAP in cell nucleus, indicating the activation of Hippo signaling pathway. The proliferation inhibitory effect of PVT1 could be attenuated by simultaneous knockdown of LATS2. Furthermore, knockdown of PVT1 was demonstrated to significantly slow down the degradation rate of LATS2 mRNA.</p><p><strong>Conclusions: </strong>PVT1 level was significantly elevated in luminal and basal-like BC subtypes. Knockdown of PVT1 could inhibit cell proliferation of these two BC subtypes partly through activating LATS2/Hippo signaling pathway.</p>\",\"PeriodicalId\":23856,\"journal\":{\"name\":\"World Journal of Surgical Oncology\",\"volume\":\"23 1\",\"pages\":\"289\"},\"PeriodicalIF\":2.5000,\"publicationDate\":\"2025-07-19\",\"publicationTypes\":\"Journal Article\",\"fieldsOfStudy\":null,\"isOpenAccess\":false,\"openAccessPdf\":\"https://www.ncbi.nlm.nih.gov/pmc/articles/PMC12275398/pdf/\",\"citationCount\":\"0\",\"resultStr\":null,\"platform\":\"Semanticscholar\",\"paperid\":null,\"PeriodicalName\":\"World Journal of Surgical Oncology\",\"FirstCategoryId\":\"3\",\"ListUrlMain\":\"https://doi.org/10.1186/s12957-025-03944-6\",\"RegionNum\":3,\"RegionCategory\":\"医学\",\"ArticlePicture\":[],\"TitleCN\":null,\"AbstractTextCN\":null,\"PMCID\":null,\"EPubDate\":\"\",\"PubModel\":\"\",\"JCR\":\"Q3\",\"JCRName\":\"ONCOLOGY\",\"Score\":null,\"Total\":0}","platform":"Semanticscholar","paperid":null,"PeriodicalName":"World Journal of Surgical Oncology","FirstCategoryId":"3","ListUrlMain":"https://doi.org/10.1186/s12957-025-03944-6","RegionNum":3,"RegionCategory":"医学","ArticlePicture":[],"TitleCN":null,"AbstractTextCN":null,"PMCID":null,"EPubDate":"","PubModel":"","JCR":"Q3","JCRName":"ONCOLOGY","Score":null,"Total":0}
引用次数: 0

摘要

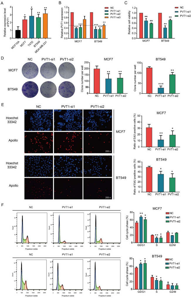
背景:乳腺癌(Breast cancer, BC)是一种严重威胁妇女健康的恶性肿瘤,目前乳腺癌的治疗方法受到耐药的挑战。联合靶向治疗策略已成功应用于临床BC的治疗。然而,是否存在与BC发病机制有关的关键长链非编码rna (lncRNAs),并代表联合靶向治疗的有希望的候选者,仍然是一个问题。方法:采用公共数据库和生物信息学方法鉴定不同BC亚型中异常表达的lncrna。在收集的临床样本和有代表性的细胞系中验证PVT1的表达水平。采用小干扰RNA (small interfering RNA, siRNA)处理后的MTS、平板克隆形成、EdU和流式细胞术检测PVT1在BC细胞增殖中的作用。通过RNA测序研究PVT1调控的潜在分子事件。Western blot和免疫荧光实验验证PVT1敲低后LATS2/Hippo信号通路的激活情况。此外,通过挽救实验证实其激活介导PVT1的功能。通过mRNA稳定性实验研究PVT1对LATS2的调控作用。结果:PVT1在BC管腔和基底样亚型组织中的表达水平明显高于癌旁组织。PVT1敲低可显著抑制两种亚型BC细胞的增殖。RNA测序结果显示Hippo信号通路可能是PVT1的下游靶点。PVT1敲除后,LATS2 mRNA和蛋白水平均升高,进一步降低了YAP在细胞核中的分布,表明Hippo信号通路被激活。PVT1的增殖抑制作用可以通过同时敲低LATS2而减弱。此外,PVT1的敲除被证明可以显著减缓LATS2 mRNA的降解速率。结论:PVT1水平在管腔和基底样BC亚型中显著升高。PVT1的敲低部分通过激活LATS2/Hippo信号通路抑制这两种BC亚型的细胞增殖。
本文章由计算机程序翻译,如有差异,请以英文原文为准。

Knockdown of PVT1 inhibits cell proliferation in luminal and basal-like breast cancer subtypes by activating LATS2/Hippo signaling pathway.

Knockdown of PVT1 inhibits cell proliferation in luminal and basal-like breast cancer subtypes by activating LATS2/Hippo signaling pathway.

Knockdown of PVT1 inhibits cell proliferation in luminal and basal-like breast cancer subtypes by activating LATS2/Hippo signaling pathway.

Knockdown of PVT1 inhibits cell proliferation in luminal and basal-like breast cancer subtypes by activating LATS2/Hippo signaling pathway.

Background: Breast cancer (BC) is a malignant tumor seriously threatening women's health, while current approaches to BC treatment are challenged by the existence of drug resistance. Combination strategies of targeted therapy have been successfully applied in clinical BC treatment. However, whether there exist critical long non-coding RNAs (lncRNAs) responsible for BC pathogenesis and representing promising candidates for combined targeted therapy remains an issue.

Methods: Public databases and bioinformatic methods were used to identify lncRNAs abnormally expressed among different subtypes of BC. The expression level of PVT1 was verified in collected clinical samples and representative cell lines. The role of PVT1 in BC cell proliferation was examined using MTS, plate clone formation, EdU and flow cytometry assay after small interfering RNA (siRNA) treatment. RNA sequencing was performed to investigate the potential molecular events regulated by PVT1. Western blot and immunofluorescence experiments were used to verify the activation of LATS2/Hippo signaling pathway after PVT1 knockdown. In addition, its activation was confirmed to mediate PVT1 function through rescue assay. The regulatory effect of PVT1 on LATS2 was investigated using mRNA stability experiments.

Results: The expression level of PVT1 in BC tissues of luminal and basal-like subtypes was significantly higher than that in paracancerous tissues. PVT1 knockdown substantially inhibited the proliferation of BC cells in both subtypes. RNA sequencing revealed that Hippo signaling pathway might be the downstream target of PVT1. After PVT1 knockdown, both mRNA and protein levels of LATS2 were elevated which further decreased the distribution of YAP in cell nucleus, indicating the activation of Hippo signaling pathway. The proliferation inhibitory effect of PVT1 could be attenuated by simultaneous knockdown of LATS2. Furthermore, knockdown of PVT1 was demonstrated to significantly slow down the degradation rate of LATS2 mRNA.

Conclusions: PVT1 level was significantly elevated in luminal and basal-like BC subtypes. Knockdown of PVT1 could inhibit cell proliferation of these two BC subtypes partly through activating LATS2/Hippo signaling pathway.

求助全文
通过发布文献求助,成功后即可免费获取论文全文。 去求助
来源期刊
CiteScore
4.70
自引率
15.60%
发文量
362
审稿时长
3 months
期刊介绍: World Journal of Surgical Oncology publishes articles related to surgical oncology and its allied subjects, such as epidemiology, cancer research, biomarkers, prevention, pathology, radiology, cancer treatment, clinical trials, multimodality treatment and molecular biology. Emphasis is placed on original research articles. The journal also publishes significant clinical case reports, as well as balanced and timely reviews on selected topics. Oncology is a multidisciplinary super-speciality of which surgical oncology forms an integral component, especially with solid tumors. Surgical oncologists around the world are involved in research extending from detecting the mechanisms underlying the causation of cancer, to its treatment and prevention. The role of a surgical oncologist extends across the whole continuum of care. With continued developments in diagnosis and treatment, the role of a surgical oncologist is ever-changing. Hence, World Journal of Surgical Oncology aims to keep readers abreast with latest developments that will ultimately influence the work of surgical oncologists.
×
引用
GB/T 7714-2015
复制
MLA
复制
APA
复制
导出至
BibTeX EndNote RefMan NoteFirst NoteExpress
×
提示
您的信息不完整,为了账户安全,请先补充。
现在去补充
×
提示
您因"违规操作"
具体请查看互助需知
我知道了
×
提示
确定
请完成安全验证×
copy
已复制链接
快去分享给好友吧!
我知道了
右上角分享
点击右上角分享
0
联系我们:info@booksci.cn Book学术提供免费学术资源搜索服务,方便国内外学者检索中英文文献。致力于提供最便捷和优质的服务体验。 Copyright © 2023 布克学术 All rights reserved.
京ICP备2023020795号-1
ghs 京公网安备 11010802042870号
Book学术文献互助
Book学术文献互助群
群 号:604180095
Book学术官方微信