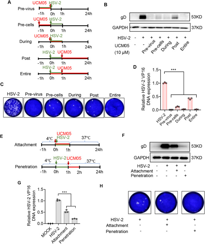
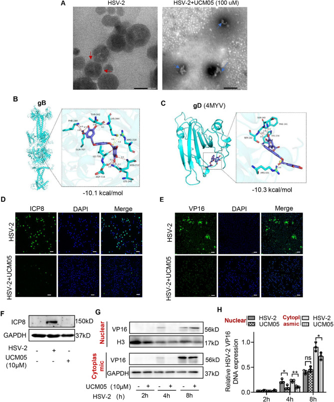
小分子UCM05通过靶向病毒糖蛋白和脂肪酸合酶抑制HSV-2感染,增强抗病毒免疫。

IF 4 3区 医学 Q2 VIROLOGY
Songshan Li, Minghan Li, Yantong Cai, Jun Xian, Rongrong Zhu, Chan Yang, Xin Zhang, Shuya Ren, Aijiao Yu, Shuwen Liu, Bin Yang
{"title":"小分子UCM05通过靶向病毒糖蛋白和脂肪酸合酶抑制HSV-2感染,增强抗病毒免疫。","authors":"Songshan Li, Minghan Li, Yantong Cai, Jun Xian, Rongrong Zhu, Chan Yang, Xin Zhang, Shuya Ren, Aijiao Yu, Shuwen Liu, Bin Yang","doi":"10.1186/s12985-025-02867-8","DOIUrl":null,"url":null,"abstract":"<p><p>Herpes simplex virus type 2 (HSV-2) is a highly prevalent human pathogen worldwide that not only causes genital herpes but is also associated with severe health complications, such as neonatal infections and increased susceptibility to HIV. Currently, due to the lack of an effective HSV-2 vaccine and the emergence of more drug-resistant strains, there is an urgent need to develop effective, safe, and affordable anti-HSV-2 medications. The small molecule UCM05 is a novel inhibitor of fatty acid synthase (FASN) and filamentous temperature-sensitive protein Z (Ftsz), with antitumor and antibacterial effects. In this study, we found that UCM05 effectively inhibits both HSV-2 and acyclovir-resistant HSV-2 infections in vitro, significantly improves survival rates in HSV-2-infected mice, and effectively reduces viral titers in tissues. Further, we discovered that UCM05 destroys the membrane integrity of viral particles by directly binding with HSV-2 glycoproteins gB and gD and reduces viral replication by inhibiting viral protein synthesis and fatty acid synthesis. Additionally, UCM05 treatment promoted the generation of type I IFN related genes but does not result in an inflammatory cytokine storm triggered by HSV-2, and it also exhibited activity against co-infection with HIV-1/HSV-2, as well as infection with HSV-1. Overall, our research demonstrates that UCM05 can effectively inhibit HSV-2 infection both in vitro and in vivo. UCM05 represents a potential new antiviral drug against HSV-2.</p>","PeriodicalId":23616,"journal":{"name":"Virology Journal","volume":"22 1","pages":"249"},"PeriodicalIF":4.0000,"publicationDate":"2025-07-19","publicationTypes":"Journal Article","fieldsOfStudy":null,"isOpenAccess":false,"openAccessPdf":"https://www.ncbi.nlm.nih.gov/pmc/articles/PMC12275300/pdf/","citationCount":"0","resultStr":"{\"title\":\"Small molecule UCM05 inhibits HSV-2 infection via targeting viral glycoproteins and fatty acid synthase with potentiating antiviral immunity.\",\"authors\":\"Songshan Li, Minghan Li, Yantong Cai, Jun Xian, Rongrong Zhu, Chan Yang, Xin Zhang, Shuya Ren, Aijiao Yu, Shuwen Liu, Bin Yang\",\"doi\":\"10.1186/s12985-025-02867-8\",\"DOIUrl\":null,\"url\":null,\"abstract\":\"<p><p>Herpes simplex virus type 2 (HSV-2) is a highly prevalent human pathogen worldwide that not only causes genital herpes but is also associated with severe health complications, such as neonatal infections and increased susceptibility to HIV. Currently, due to the lack of an effective HSV-2 vaccine and the emergence of more drug-resistant strains, there is an urgent need to develop effective, safe, and affordable anti-HSV-2 medications. The small molecule UCM05 is a novel inhibitor of fatty acid synthase (FASN) and filamentous temperature-sensitive protein Z (Ftsz), with antitumor and antibacterial effects. In this study, we found that UCM05 effectively inhibits both HSV-2 and acyclovir-resistant HSV-2 infections in vitro, significantly improves survival rates in HSV-2-infected mice, and effectively reduces viral titers in tissues. Further, we discovered that UCM05 destroys the membrane integrity of viral particles by directly binding with HSV-2 glycoproteins gB and gD and reduces viral replication by inhibiting viral protein synthesis and fatty acid synthesis. Additionally, UCM05 treatment promoted the generation of type I IFN related genes but does not result in an inflammatory cytokine storm triggered by HSV-2, and it also exhibited activity against co-infection with HIV-1/HSV-2, as well as infection with HSV-1. Overall, our research demonstrates that UCM05 can effectively inhibit HSV-2 infection both in vitro and in vivo. UCM05 represents a potential new antiviral drug against HSV-2.</p>\",\"PeriodicalId\":23616,\"journal\":{\"name\":\"Virology Journal\",\"volume\":\"22 1\",\"pages\":\"249\"},\"PeriodicalIF\":4.0000,\"publicationDate\":\"2025-07-19\",\"publicationTypes\":\"Journal Article\",\"fieldsOfStudy\":null,\"isOpenAccess\":false,\"openAccessPdf\":\"https://www.ncbi.nlm.nih.gov/pmc/articles/PMC12275300/pdf/\",\"citationCount\":\"0\",\"resultStr\":null,\"platform\":\"Semanticscholar\",\"paperid\":null,\"PeriodicalName\":\"Virology Journal\",\"FirstCategoryId\":\"3\",\"ListUrlMain\":\"https://doi.org/10.1186/s12985-025-02867-8\",\"RegionNum\":3,\"RegionCategory\":\"医学\",\"ArticlePicture\":[],\"TitleCN\":null,\"AbstractTextCN\":null,\"PMCID\":null,\"EPubDate\":\"\",\"PubModel\":\"\",\"JCR\":\"Q2\",\"JCRName\":\"VIROLOGY\",\"Score\":null,\"Total\":0}","platform":"Semanticscholar","paperid":null,"PeriodicalName":"Virology Journal","FirstCategoryId":"3","ListUrlMain":"https://doi.org/10.1186/s12985-025-02867-8","RegionNum":3,"RegionCategory":"医学","ArticlePicture":[],"TitleCN":null,"AbstractTextCN":null,"PMCID":null,"EPubDate":"","PubModel":"","JCR":"Q2","JCRName":"VIROLOGY","Score":null,"Total":0}
引用次数: 0

摘要

单纯疱疹病毒2型(HSV-2)是世界范围内高度流行的人类病原体,不仅引起生殖器疱疹,而且还与严重的健康并发症有关,如新生儿感染和对艾滋病毒的易感性增加。目前,由于缺乏有效的2型单纯疱疹病毒疫苗和出现更多耐药菌株,迫切需要开发有效、安全和负担得起的2型单纯疱疹病毒抗药。小分子UCM05是一种新型的脂肪酸合成酶(FASN)和丝状温度敏感蛋白Z (Ftsz)抑制剂,具有抗肿瘤和抗菌作用。在本研究中,我们发现UCM05在体外有效抑制HSV-2和无环韦耐药HSV-2感染,显著提高HSV-2感染小鼠的存活率,并有效降低组织中病毒滴度。此外,我们发现UCM05通过直接结合HSV-2糖蛋白gB和gD破坏病毒颗粒的膜完整性,并通过抑制病毒蛋白合成和脂肪酸合成来减少病毒复制。此外,UCM05治疗促进了I型IFN相关基因的产生,但不会导致由HSV-2引发的炎症细胞因子风暴,并且还显示出抗HIV-1/HSV-2合并感染以及HSV-1感染的活性。综上所述,我们的研究表明,UCM05在体外和体内均能有效抑制HSV-2感染。UCM05是一种潜在的抗HSV-2的新型抗病毒药物。
本文章由计算机程序翻译,如有差异,请以英文原文为准。

Small molecule UCM05 inhibits HSV-2 infection via targeting viral glycoproteins and fatty acid synthase with potentiating antiviral immunity.

Small molecule UCM05 inhibits HSV-2 infection via targeting viral glycoproteins and fatty acid synthase with potentiating antiviral immunity.

Small molecule UCM05 inhibits HSV-2 infection via targeting viral glycoproteins and fatty acid synthase with potentiating antiviral immunity.

Small molecule UCM05 inhibits HSV-2 infection via targeting viral glycoproteins and fatty acid synthase with potentiating antiviral immunity.

Herpes simplex virus type 2 (HSV-2) is a highly prevalent human pathogen worldwide that not only causes genital herpes but is also associated with severe health complications, such as neonatal infections and increased susceptibility to HIV. Currently, due to the lack of an effective HSV-2 vaccine and the emergence of more drug-resistant strains, there is an urgent need to develop effective, safe, and affordable anti-HSV-2 medications. The small molecule UCM05 is a novel inhibitor of fatty acid synthase (FASN) and filamentous temperature-sensitive protein Z (Ftsz), with antitumor and antibacterial effects. In this study, we found that UCM05 effectively inhibits both HSV-2 and acyclovir-resistant HSV-2 infections in vitro, significantly improves survival rates in HSV-2-infected mice, and effectively reduces viral titers in tissues. Further, we discovered that UCM05 destroys the membrane integrity of viral particles by directly binding with HSV-2 glycoproteins gB and gD and reduces viral replication by inhibiting viral protein synthesis and fatty acid synthesis. Additionally, UCM05 treatment promoted the generation of type I IFN related genes but does not result in an inflammatory cytokine storm triggered by HSV-2, and it also exhibited activity against co-infection with HIV-1/HSV-2, as well as infection with HSV-1. Overall, our research demonstrates that UCM05 can effectively inhibit HSV-2 infection both in vitro and in vivo. UCM05 represents a potential new antiviral drug against HSV-2.

求助全文
通过发布文献求助,成功后即可免费获取论文全文。 去求助
来源期刊
Virology Journal
Virology Journal 医学-病毒学
CiteScore
7.40
自引率
2.10%
发文量
186
审稿时长
1 months
期刊介绍: Virology Journal is an open access, peer reviewed journal that considers articles on all aspects of virology, including research on the viruses of animals, plants and microbes. The journal welcomes basic research as well as pre-clinical and clinical studies of novel diagnostic tools, vaccines and anti-viral therapies. The Editorial policy of Virology Journal is to publish all research which is assessed by peer reviewers to be a coherent and sound addition to the scientific literature, and puts less emphasis on interest levels or perceived impact.
×
引用
GB/T 7714-2015
复制
MLA
复制
APA
复制
导出至
BibTeX EndNote RefMan NoteFirst NoteExpress
×
提示
您的信息不完整,为了账户安全,请先补充。
现在去补充
×
提示
您因"违规操作"
具体请查看互助需知
我知道了
×
提示
确定
请完成安全验证×
copy
已复制链接
快去分享给好友吧!
我知道了
右上角分享
点击右上角分享
0
联系我们:info@booksci.cn Book学术提供免费学术资源搜索服务,方便国内外学者检索中英文文献。致力于提供最便捷和优质的服务体验。 Copyright © 2023 布克学术 All rights reserved.
京ICP备2023020795号-1
ghs 京公网安备 11010802042870号
Book学术文献互助
Book学术文献互助群
群 号:604180095
Book学术官方微信