SMARCA5是颗粒细胞神经元前体发育和Sonic Hedgehog髓母细胞瘤生长所必需的。

IF 3.9 2区 综合性期刊 Q1 MULTIDISCIPLINARY SCIENCES
Foteini Tsiami, Layla Drwesh, Surender Surender, Julia Fitzgerald, Jens Schittenhelm, David J Picketts, Rosalind A Segal, Ghazaleh Tabatabai, Daniel J Merk
{"title":"SMARCA5是颗粒细胞神经元前体发育和Sonic Hedgehog髓母细胞瘤生长所必需的。","authors":"Foteini Tsiami, Layla Drwesh, Surender Surender, Julia Fitzgerald, Jens Schittenhelm, David J Picketts, Rosalind A Segal, Ghazaleh Tabatabai, Daniel J Merk","doi":"10.1038/s41598-025-11857-3","DOIUrl":null,"url":null,"abstract":"<p><p>Medulloblastoma constitutes a molecularly diverse group of malignant embryonal brain tumors. Sonic hedgehog molecular group of medulloblastoma (SHH-MB) is a highly heterogeneous tumor entity, characterized by constitutive activation of the SHH signaling pathway. Due to lack of suitable cell line models, little is known about genetic dependencies in SHH-MB outside of the SHH pathway. By performing a CRISPR-Cas9 dropout screen in SMB21 cells derived from SHH-MB in Ptch<sup>+/-</sup> mice, we aimed to identify genetic vulnerabilities in SHH-MB. Among the top scored gene hits, members of the SNF2-family of ATP-dependent chromatin remodelers including Smarca5 emerged as genetic dependencies in SHH-MB, and we validate that Smarca5 knockout inhibits SHH pathway activation and SHH-MB cell proliferation. Additional genetic ablation experiments in vivo revealed that conditional deletion of Smarca5 in cerebellar granule cell neuron precursors (GCNPs), the cell origin of SHH-MB, significantly reduces the proliferative capacity of GCNPs and leads to cerebellar hypoplasia in mice. Furthermore, loss of Smarca5 in GCNPs in an established mouse model of SHH-MB results in prolonged survival of tumor bearing mice. Our data underline the critical role of SMARCA5 during the development of the cerebellum and the pathogenesis of SHH-MB.</p>","PeriodicalId":21811,"journal":{"name":"Scientific Reports","volume":"15 1","pages":"26091"},"PeriodicalIF":3.9000,"publicationDate":"2025-07-18","publicationTypes":"Journal Article","fieldsOfStudy":null,"isOpenAccess":false,"openAccessPdf":"https://www.ncbi.nlm.nih.gov/pmc/articles/PMC12274346/pdf/","citationCount":"0","resultStr":"{\"title\":\"SMARCA5 is required for the development of granule cell neuron precursors and Sonic Hedgehog Medulloblastoma growth.\",\"authors\":\"Foteini Tsiami, Layla Drwesh, Surender Surender, Julia Fitzgerald, Jens Schittenhelm, David J Picketts, Rosalind A Segal, Ghazaleh Tabatabai, Daniel J Merk\",\"doi\":\"10.1038/s41598-025-11857-3\",\"DOIUrl\":null,\"url\":null,\"abstract\":\"<p><p>Medulloblastoma constitutes a molecularly diverse group of malignant embryonal brain tumors. Sonic hedgehog molecular group of medulloblastoma (SHH-MB) is a highly heterogeneous tumor entity, characterized by constitutive activation of the SHH signaling pathway. Due to lack of suitable cell line models, little is known about genetic dependencies in SHH-MB outside of the SHH pathway. By performing a CRISPR-Cas9 dropout screen in SMB21 cells derived from SHH-MB in Ptch<sup>+/-</sup> mice, we aimed to identify genetic vulnerabilities in SHH-MB. Among the top scored gene hits, members of the SNF2-family of ATP-dependent chromatin remodelers including Smarca5 emerged as genetic dependencies in SHH-MB, and we validate that Smarca5 knockout inhibits SHH pathway activation and SHH-MB cell proliferation. Additional genetic ablation experiments in vivo revealed that conditional deletion of Smarca5 in cerebellar granule cell neuron precursors (GCNPs), the cell origin of SHH-MB, significantly reduces the proliferative capacity of GCNPs and leads to cerebellar hypoplasia in mice. Furthermore, loss of Smarca5 in GCNPs in an established mouse model of SHH-MB results in prolonged survival of tumor bearing mice. Our data underline the critical role of SMARCA5 during the development of the cerebellum and the pathogenesis of SHH-MB.</p>\",\"PeriodicalId\":21811,\"journal\":{\"name\":\"Scientific Reports\",\"volume\":\"15 1\",\"pages\":\"26091\"},\"PeriodicalIF\":3.9000,\"publicationDate\":\"2025-07-18\",\"publicationTypes\":\"Journal Article\",\"fieldsOfStudy\":null,\"isOpenAccess\":false,\"openAccessPdf\":\"https://www.ncbi.nlm.nih.gov/pmc/articles/PMC12274346/pdf/\",\"citationCount\":\"0\",\"resultStr\":null,\"platform\":\"Semanticscholar\",\"paperid\":null,\"PeriodicalName\":\"Scientific Reports\",\"FirstCategoryId\":\"103\",\"ListUrlMain\":\"https://doi.org/10.1038/s41598-025-11857-3\",\"RegionNum\":2,\"RegionCategory\":\"综合性期刊\",\"ArticlePicture\":[],\"TitleCN\":null,\"AbstractTextCN\":null,\"PMCID\":null,\"EPubDate\":\"\",\"PubModel\":\"\",\"JCR\":\"Q1\",\"JCRName\":\"MULTIDISCIPLINARY SCIENCES\",\"Score\":null,\"Total\":0}","platform":"Semanticscholar","paperid":null,"PeriodicalName":"Scientific Reports","FirstCategoryId":"103","ListUrlMain":"https://doi.org/10.1038/s41598-025-11857-3","RegionNum":2,"RegionCategory":"综合性期刊","ArticlePicture":[],"TitleCN":null,"AbstractTextCN":null,"PMCID":null,"EPubDate":"","PubModel":"","JCR":"Q1","JCRName":"MULTIDISCIPLINARY SCIENCES","Score":null,"Total":0}
引用次数: 0

摘要

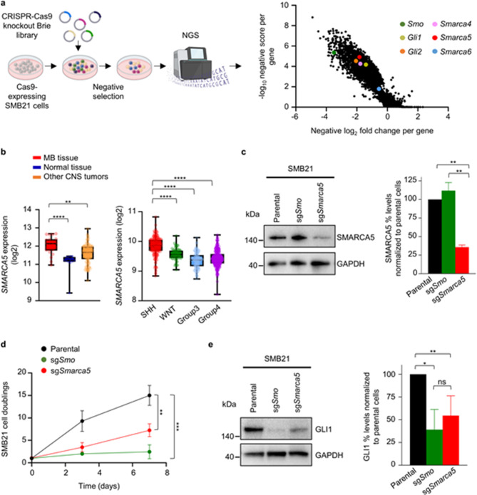
髓母细胞瘤是一种分子多样性的恶性胚胎性脑肿瘤。髓母细胞瘤Sonic hedgehog分子群(SHH- mb)是一种高度异质性的肿瘤实体,其特征是SHH信号通路的组成性激活。由于缺乏合适的细胞系模型,我们对SHH- mb在SHH通路之外的遗传依赖性知之甚少。通过在Ptch+/-小鼠SHH-MB衍生的SMB21细胞中进行CRISPR-Cas9辍学筛选,我们旨在确定SHH-MB的遗传脆弱性。在得分最高的基因命中中,包括Smarca5在内的atp依赖性染色质重塑者的snf2家族成员在sh - mb中出现了遗传依赖性,我们验证了Smarca5敲除抑制SHH通路激活和sh - mb细胞增殖。另外的体内基因消融实验显示,SHH-MB的细胞来源——小脑颗粒细胞神经元前体(GCNPs)中Smarca5的条件缺失显著降低了GCNPs的增殖能力,导致小鼠小脑发育不全。此外,在已建立的SHH-MB小鼠模型中,GCNPs中Smarca5的缺失导致荷瘤小鼠的存活时间延长。我们的数据强调了SMARCA5在小脑发育和SHH-MB发病机制中的关键作用。
本文章由计算机程序翻译,如有差异,请以英文原文为准。

SMARCA5 is required for the development of granule cell neuron precursors and Sonic Hedgehog Medulloblastoma growth.

SMARCA5 is required for the development of granule cell neuron precursors and Sonic Hedgehog Medulloblastoma growth.

SMARCA5 is required for the development of granule cell neuron precursors and Sonic Hedgehog Medulloblastoma growth.

Medulloblastoma constitutes a molecularly diverse group of malignant embryonal brain tumors. Sonic hedgehog molecular group of medulloblastoma (SHH-MB) is a highly heterogeneous tumor entity, characterized by constitutive activation of the SHH signaling pathway. Due to lack of suitable cell line models, little is known about genetic dependencies in SHH-MB outside of the SHH pathway. By performing a CRISPR-Cas9 dropout screen in SMB21 cells derived from SHH-MB in Ptch+/- mice, we aimed to identify genetic vulnerabilities in SHH-MB. Among the top scored gene hits, members of the SNF2-family of ATP-dependent chromatin remodelers including Smarca5 emerged as genetic dependencies in SHH-MB, and we validate that Smarca5 knockout inhibits SHH pathway activation and SHH-MB cell proliferation. Additional genetic ablation experiments in vivo revealed that conditional deletion of Smarca5 in cerebellar granule cell neuron precursors (GCNPs), the cell origin of SHH-MB, significantly reduces the proliferative capacity of GCNPs and leads to cerebellar hypoplasia in mice. Furthermore, loss of Smarca5 in GCNPs in an established mouse model of SHH-MB results in prolonged survival of tumor bearing mice. Our data underline the critical role of SMARCA5 during the development of the cerebellum and the pathogenesis of SHH-MB.

求助全文
通过发布文献求助,成功后即可免费获取论文全文。 去求助
来源期刊
Scientific Reports
Scientific Reports Natural Science Disciplines-
CiteScore
7.50
自引率
4.30%
发文量
19567
审稿时长
3.9 months
期刊介绍: We publish original research from all areas of the natural sciences, psychology, medicine and engineering. You can learn more about what we publish by browsing our specific scientific subject areas below or explore Scientific Reports by browsing all articles and collections. Scientific Reports has a 2-year impact factor: 4.380 (2021), and is the 6th most-cited journal in the world, with more than 540,000 citations in 2020 (Clarivate Analytics, 2021). •Engineering Engineering covers all aspects of engineering, technology, and applied science. It plays a crucial role in the development of technologies to address some of the world''s biggest challenges, helping to save lives and improve the way we live. •Physical sciences Physical sciences are those academic disciplines that aim to uncover the underlying laws of nature — often written in the language of mathematics. It is a collective term for areas of study including astronomy, chemistry, materials science and physics. •Earth and environmental sciences Earth and environmental sciences cover all aspects of Earth and planetary science and broadly encompass solid Earth processes, surface and atmospheric dynamics, Earth system history, climate and climate change, marine and freshwater systems, and ecology. It also considers the interactions between humans and these systems. •Biological sciences Biological sciences encompass all the divisions of natural sciences examining various aspects of vital processes. The concept includes anatomy, physiology, cell biology, biochemistry and biophysics, and covers all organisms from microorganisms, animals to plants. •Health sciences The health sciences study health, disease and healthcare. This field of study aims to develop knowledge, interventions and technology for use in healthcare to improve the treatment of patients.
×
引用
GB/T 7714-2015
复制
MLA
复制
APA
复制
导出至
BibTeX EndNote RefMan NoteFirst NoteExpress
×
提示
您的信息不完整,为了账户安全,请先补充。
现在去补充
×
提示
您因"违规操作"
具体请查看互助需知
我知道了
×
提示
确定
请完成安全验证×
copy
已复制链接
快去分享给好友吧!
我知道了
右上角分享
点击右上角分享
0
联系我们:info@booksci.cn Book学术提供免费学术资源搜索服务,方便国内外学者检索中英文文献。致力于提供最便捷和优质的服务体验。 Copyright © 2023 布克学术 All rights reserved.
京ICP备2023020795号-1
ghs 京公网安备 11010802042870号
Book学术文献互助
Book学术文献互助群
群 号:604180095
Book学术官方微信