基于肠促胰岛素的2型糖尿病治疗方法:对循环细胞因子和脂肪细胞分泌组的影响。

IF 3.3 3区 医学 Q3 ENDOCRINOLOGY & METABOLISM
Margarita Agareva, Svetlana Michurina, Alina Tomilova, Ekaterina Shestakova, Anastasia Voznesenskaya, Maria Sineokaya, Ekaterina Zubkova, Elizaveta Ratner, Iurii Stafeev, Yelena Parfyonova, Marina Shestakova
{"title":"基于肠促胰岛素的2型糖尿病治疗方法:对循环细胞因子和脂肪细胞分泌组的影响。","authors":"Margarita Agareva, Svetlana Michurina, Alina Tomilova, Ekaterina Shestakova, Anastasia Voznesenskaya, Maria Sineokaya, Ekaterina Zubkova, Elizaveta Ratner, Iurii Stafeev, Yelena Parfyonova, Marina Shestakova","doi":"10.1186/s12902-025-01999-w","DOIUrl":null,"url":null,"abstract":"<p><strong>Background: </strong>Adipose tissue secretome plays a crucial role in the mechanisms of metabolic diseases. Weight loss has a favourable effect on the adipose tissue secretome and prevents the development of type 2 diabetes mellitus (T2DM) and its complications. The most effective methods of glycaemic control are bariatric surgery (BS) and pharmacotherapy. The aim of our study is to evaluate changes in adipose tissue secretome after BS and semaglutide injections.</p><p><strong>Methods: </strong>17 patients with T2DM were examined before and 6 months after BS or semaglutide therapy. The examination protocol included anthropometry, clinical biochemistry, insulin resistance evaluation and collection of subcutaneous adipose tissue biopsies. Adipose derived stem cells (ADSC) were isolated from biopsies according to a standard enzymatic protocol and differentiated into white and beige adipocytes. Adipogenesis and thermogenesis were assessed by confocal microscopy. Secretome of adipocytes and cytokines plasma levels were analyzed using a MILLIPLEX panel.</p><p><strong>Results: </strong>Following BS and semaglutide therapy, a decline in BMI, total fat content, HbA1c, and fasting blood glucose was observed. Insulin sensitivity increased only 6 months after BS. Semaglutide therapy resulted in the elevation of angiogenic and proinflammatory cytokines in adipocyte secretory profile. After BS we also detected the increase in proinflammatory cytokines both in adipocyte secretome and in plasma levels. However, the adipocyte secretome subsequent to bariatric surgery (BS) exhibited a reduced proinflammatory response in comparison to that observed following semaglutide therapy.</p><p><strong>Conclusions: </strong>The effect of semaglutide injections directly on adipose tissue can change the function of ADSC, making them more angiogenic and adipogenic. A decrease in BMI, HbA1c and insulin resistance is achieved to a significant extent only after BS. BS-induced T2DM remission is related to lower pro-inflammatory secretion from adipocytes as compared to semaglutide. The regulation of inflammation in adipocytes may serve as a potential mechanism underlying BS-induced T2DM remission.</p>","PeriodicalId":9152,"journal":{"name":"BMC Endocrine Disorders","volume":"25 1","pages":"182"},"PeriodicalIF":3.3000,"publicationDate":"2025-07-17","publicationTypes":"Journal Article","fieldsOfStudy":null,"isOpenAccess":false,"openAccessPdf":"https://www.ncbi.nlm.nih.gov/pmc/articles/PMC12269230/pdf/","citationCount":"0","resultStr":"{\"title\":\"Incretin-based approaches for type 2 diabetes therapy: effects on circulating cytokines and adipocyte's secretome.\",\"authors\":\"Margarita Agareva, Svetlana Michurina, Alina Tomilova, Ekaterina Shestakova, Anastasia Voznesenskaya, Maria Sineokaya, Ekaterina Zubkova, Elizaveta Ratner, Iurii Stafeev, Yelena Parfyonova, Marina Shestakova\",\"doi\":\"10.1186/s12902-025-01999-w\",\"DOIUrl\":null,\"url\":null,\"abstract\":\"<p><strong>Background: </strong>Adipose tissue secretome plays a crucial role in the mechanisms of metabolic diseases. Weight loss has a favourable effect on the adipose tissue secretome and prevents the development of type 2 diabetes mellitus (T2DM) and its complications. The most effective methods of glycaemic control are bariatric surgery (BS) and pharmacotherapy. The aim of our study is to evaluate changes in adipose tissue secretome after BS and semaglutide injections.</p><p><strong>Methods: </strong>17 patients with T2DM were examined before and 6 months after BS or semaglutide therapy. The examination protocol included anthropometry, clinical biochemistry, insulin resistance evaluation and collection of subcutaneous adipose tissue biopsies. Adipose derived stem cells (ADSC) were isolated from biopsies according to a standard enzymatic protocol and differentiated into white and beige adipocytes. Adipogenesis and thermogenesis were assessed by confocal microscopy. Secretome of adipocytes and cytokines plasma levels were analyzed using a MILLIPLEX panel.</p><p><strong>Results: </strong>Following BS and semaglutide therapy, a decline in BMI, total fat content, HbA1c, and fasting blood glucose was observed. Insulin sensitivity increased only 6 months after BS. Semaglutide therapy resulted in the elevation of angiogenic and proinflammatory cytokines in adipocyte secretory profile. After BS we also detected the increase in proinflammatory cytokines both in adipocyte secretome and in plasma levels. However, the adipocyte secretome subsequent to bariatric surgery (BS) exhibited a reduced proinflammatory response in comparison to that observed following semaglutide therapy.</p><p><strong>Conclusions: </strong>The effect of semaglutide injections directly on adipose tissue can change the function of ADSC, making them more angiogenic and adipogenic. A decrease in BMI, HbA1c and insulin resistance is achieved to a significant extent only after BS. BS-induced T2DM remission is related to lower pro-inflammatory secretion from adipocytes as compared to semaglutide. The regulation of inflammation in adipocytes may serve as a potential mechanism underlying BS-induced T2DM remission.</p>\",\"PeriodicalId\":9152,\"journal\":{\"name\":\"BMC Endocrine Disorders\",\"volume\":\"25 1\",\"pages\":\"182\"},\"PeriodicalIF\":3.3000,\"publicationDate\":\"2025-07-17\",\"publicationTypes\":\"Journal Article\",\"fieldsOfStudy\":null,\"isOpenAccess\":false,\"openAccessPdf\":\"https://www.ncbi.nlm.nih.gov/pmc/articles/PMC12269230/pdf/\",\"citationCount\":\"0\",\"resultStr\":null,\"platform\":\"Semanticscholar\",\"paperid\":null,\"PeriodicalName\":\"BMC Endocrine Disorders\",\"FirstCategoryId\":\"3\",\"ListUrlMain\":\"https://doi.org/10.1186/s12902-025-01999-w\",\"RegionNum\":3,\"RegionCategory\":\"医学\",\"ArticlePicture\":[],\"TitleCN\":null,\"AbstractTextCN\":null,\"PMCID\":null,\"EPubDate\":\"\",\"PubModel\":\"\",\"JCR\":\"Q3\",\"JCRName\":\"ENDOCRINOLOGY & METABOLISM\",\"Score\":null,\"Total\":0}","platform":"Semanticscholar","paperid":null,"PeriodicalName":"BMC Endocrine Disorders","FirstCategoryId":"3","ListUrlMain":"https://doi.org/10.1186/s12902-025-01999-w","RegionNum":3,"RegionCategory":"医学","ArticlePicture":[],"TitleCN":null,"AbstractTextCN":null,"PMCID":null,"EPubDate":"","PubModel":"","JCR":"Q3","JCRName":"ENDOCRINOLOGY & METABOLISM","Score":null,"Total":0}
引用次数: 0

摘要

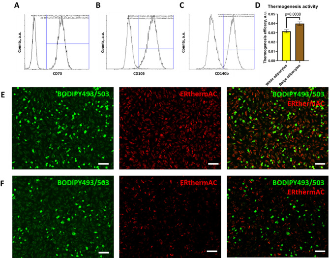
背景:脂肪组织分泌组在代谢性疾病的发生机制中起着至关重要的作用。减肥对脂肪组织分泌组有良好的影响,可以预防2型糖尿病(T2DM)及其并发症的发生。控制血糖最有效的方法是减肥手术(BS)和药物治疗。我们研究的目的是评估注射BS和semaglutide后脂肪组织分泌组的变化。方法:对17例T2DM患者进行BS或西马鲁肽治疗前及治疗后6个月的检查。检查方案包括人体测量、临床生化、胰岛素抵抗评估和收集皮下脂肪组织活检。根据标准酶促方案从活检中分离脂肪源性干细胞(ADSC)并分化为白色和米色脂肪细胞。共聚焦显微镜观察脂肪生成和产热情况。使用MILLIPLEX面板分析脂肪细胞分泌组和细胞因子血浆水平。结果:在BS和semaglutide治疗后,观察到BMI、总脂肪含量、HbA1c和空腹血糖下降。胰岛素敏感性仅在BS后6个月增加。Semaglutide治疗导致血管生成和促炎细胞因子在脂肪细胞分泌谱的升高。BS后,我们还检测到脂肪细胞分泌组和血浆水平中促炎细胞因子的增加。然而,与semaglutide治疗相比,减肥手术(BS)后的脂肪细胞分泌组显示出较低的促炎反应。结论:西马鲁肽注射直接作用于脂肪组织可改变ADSC的功能,使其血管生成和脂肪生成能力增强。只有在BS后,BMI、HbA1c和胰岛素抵抗才会显著降低。与semaglutide相比,bs诱导的T2DM缓解与脂肪细胞的促炎分泌降低有关。脂肪细胞炎症的调节可能是bs诱导T2DM缓解的潜在机制。
本文章由计算机程序翻译,如有差异,请以英文原文为准。

Incretin-based approaches for type 2 diabetes therapy: effects on circulating cytokines and adipocyte's secretome.

Incretin-based approaches for type 2 diabetes therapy: effects on circulating cytokines and adipocyte's secretome.

Incretin-based approaches for type 2 diabetes therapy: effects on circulating cytokines and adipocyte's secretome.

Incretin-based approaches for type 2 diabetes therapy: effects on circulating cytokines and adipocyte's secretome.

Background: Adipose tissue secretome plays a crucial role in the mechanisms of metabolic diseases. Weight loss has a favourable effect on the adipose tissue secretome and prevents the development of type 2 diabetes mellitus (T2DM) and its complications. The most effective methods of glycaemic control are bariatric surgery (BS) and pharmacotherapy. The aim of our study is to evaluate changes in adipose tissue secretome after BS and semaglutide injections.

Methods: 17 patients with T2DM were examined before and 6 months after BS or semaglutide therapy. The examination protocol included anthropometry, clinical biochemistry, insulin resistance evaluation and collection of subcutaneous adipose tissue biopsies. Adipose derived stem cells (ADSC) were isolated from biopsies according to a standard enzymatic protocol and differentiated into white and beige adipocytes. Adipogenesis and thermogenesis were assessed by confocal microscopy. Secretome of adipocytes and cytokines plasma levels were analyzed using a MILLIPLEX panel.

Results: Following BS and semaglutide therapy, a decline in BMI, total fat content, HbA1c, and fasting blood glucose was observed. Insulin sensitivity increased only 6 months after BS. Semaglutide therapy resulted in the elevation of angiogenic and proinflammatory cytokines in adipocyte secretory profile. After BS we also detected the increase in proinflammatory cytokines both in adipocyte secretome and in plasma levels. However, the adipocyte secretome subsequent to bariatric surgery (BS) exhibited a reduced proinflammatory response in comparison to that observed following semaglutide therapy.

Conclusions: The effect of semaglutide injections directly on adipose tissue can change the function of ADSC, making them more angiogenic and adipogenic. A decrease in BMI, HbA1c and insulin resistance is achieved to a significant extent only after BS. BS-induced T2DM remission is related to lower pro-inflammatory secretion from adipocytes as compared to semaglutide. The regulation of inflammation in adipocytes may serve as a potential mechanism underlying BS-induced T2DM remission.

求助全文
通过发布文献求助,成功后即可免费获取论文全文。 去求助
来源期刊
BMC Endocrine Disorders
BMC Endocrine Disorders ENDOCRINOLOGY & METABOLISM-
CiteScore
4.40
自引率
0.00%
发文量
280
审稿时长
>12 weeks
期刊介绍: BMC Endocrine Disorders is an open access, peer-reviewed journal that considers articles on all aspects of the prevention, diagnosis and management of endocrine disorders, as well as related molecular genetics, pathophysiology, and epidemiology.
×
引用
GB/T 7714-2015
复制
MLA
复制
APA
复制
导出至
BibTeX EndNote RefMan NoteFirst NoteExpress
×
提示
您的信息不完整,为了账户安全,请先补充。
现在去补充
×
提示
您因"违规操作"
具体请查看互助需知
我知道了
×
提示
确定
请完成安全验证×
copy
已复制链接
快去分享给好友吧!
我知道了
右上角分享
点击右上角分享
0
联系我们:info@booksci.cn Book学术提供免费学术资源搜索服务,方便国内外学者检索中英文文献。致力于提供最便捷和优质的服务体验。 Copyright © 2023 布克学术 All rights reserved.
京ICP备2023020795号-1
ghs 京公网安备 11010802042870号
Book学术文献互助
Book学术文献互助群
群 号:604180095
Book学术官方微信