钾离子通道K2P2.1通过肌动蛋白网络重塑影响脑内皮细胞的形态和功能

IF 15.7 1区 综合性期刊 Q1 MULTIDISCIPLINARY SCIENCES
Stefanie Lichtenberg, Laura Vinnenberg, Falk Steffen, Isabelle Plegge, Nicholas Hanuscheck, Vera Dobelmann, Joel Gruchot, Christina B. Schroeter, Haribaskar Ramachandran, Beatrice Wasser, Derya Bachir, Christopher Nelke, Jonas Franz, Christoph Riethmüller, Stefan Tenzer, Ute Distler, Christina Francisca Vogelaar, Kristina Kusche-Vihrog, Boris V. Skryabin, Timofey S. Rozhdestvensky, Albrecht Schwab, Jean Krutmann, Andrea Rossi, Thomas Budde, Stefan Bittner, Sven G. Meuth, Tobias Ruck
{"title":"钾离子通道K2P2.1通过肌动蛋白网络重塑影响脑内皮细胞的形态和功能","authors":"Stefanie Lichtenberg, Laura Vinnenberg, Falk Steffen, Isabelle Plegge, Nicholas Hanuscheck, Vera Dobelmann, Joel Gruchot, Christina B. Schroeter, Haribaskar Ramachandran, Beatrice Wasser, Derya Bachir, Christopher Nelke, Jonas Franz, Christoph Riethmüller, Stefan Tenzer, Ute Distler, Christina Francisca Vogelaar, Kristina Kusche-Vihrog, Boris V. Skryabin, Timofey S. Rozhdestvensky, Albrecht Schwab, Jean Krutmann, Andrea Rossi, Thomas Budde, Stefan Bittner, Sven G. Meuth, Tobias Ruck","doi":"10.1038/s41467-025-61816-9","DOIUrl":null,"url":null,"abstract":"<p>K<sub>2P</sub>2.1 (gene: <i>Kcnk2</i>), a two-pore-domain potassium channel, regulates leukocyte transmigration across the blood-brain barrier by a yet unknown mechanism. We demonstrate that <i>Kcnk2</i><sup><i>−/−</i></sup> mouse brain microvascular endothelial cells (MBMECs) exhibit an altered cytoskeletal structure and surface morphology with increased formation of membrane protrusions. Cell adhesion molecules cluster on those protrusions and facilitate leukocyte adhesion and migration in vitro and in vivo. We observe downregulation of K<sub>2P</sub>2.1 and activation of actin modulating proteins (cofilin 1, Arp2/3) in inflamed wildtype MBMECs. In the mechanosensitive conformation, K<sub>2P</sub>2.1 shields the phospholipid PI(4,5)P<sub>2</sub> from interaction with other actin regulatory proteins, especially cofilin 1. Consequently, after stimulus-related K<sub>2P</sub>2.1 downregulation and dislocation from PI(4,5)P<sub>2</sub>, actin rearrangements are induced. Thus, K<sub>2P</sub>2.1-mediated regulatory processes are essential for actin dynamics, fast, reversible, and pharmacologically targetable.</p>","PeriodicalId":19066,"journal":{"name":"Nature Communications","volume":"109 1","pages":""},"PeriodicalIF":15.7000,"publicationDate":"2025-07-18","publicationTypes":"Journal Article","fieldsOfStudy":null,"isOpenAccess":false,"openAccessPdf":"","citationCount":"0","resultStr":"{\"title\":\"The potassium channel K2P2.1 shapes the morphology and function of brain endothelial cells via actin network remodeling\",\"authors\":\"Stefanie Lichtenberg, Laura Vinnenberg, Falk Steffen, Isabelle Plegge, Nicholas Hanuscheck, Vera Dobelmann, Joel Gruchot, Christina B. Schroeter, Haribaskar Ramachandran, Beatrice Wasser, Derya Bachir, Christopher Nelke, Jonas Franz, Christoph Riethmüller, Stefan Tenzer, Ute Distler, Christina Francisca Vogelaar, Kristina Kusche-Vihrog, Boris V. Skryabin, Timofey S. Rozhdestvensky, Albrecht Schwab, Jean Krutmann, Andrea Rossi, Thomas Budde, Stefan Bittner, Sven G. Meuth, Tobias Ruck\",\"doi\":\"10.1038/s41467-025-61816-9\",\"DOIUrl\":null,\"url\":null,\"abstract\":\"<p>K<sub>2P</sub>2.1 (gene: <i>Kcnk2</i>), a two-pore-domain potassium channel, regulates leukocyte transmigration across the blood-brain barrier by a yet unknown mechanism. We demonstrate that <i>Kcnk2</i><sup><i>−/−</i></sup> mouse brain microvascular endothelial cells (MBMECs) exhibit an altered cytoskeletal structure and surface morphology with increased formation of membrane protrusions. Cell adhesion molecules cluster on those protrusions and facilitate leukocyte adhesion and migration in vitro and in vivo. We observe downregulation of K<sub>2P</sub>2.1 and activation of actin modulating proteins (cofilin 1, Arp2/3) in inflamed wildtype MBMECs. In the mechanosensitive conformation, K<sub>2P</sub>2.1 shields the phospholipid PI(4,5)P<sub>2</sub> from interaction with other actin regulatory proteins, especially cofilin 1. Consequently, after stimulus-related K<sub>2P</sub>2.1 downregulation and dislocation from PI(4,5)P<sub>2</sub>, actin rearrangements are induced. Thus, K<sub>2P</sub>2.1-mediated regulatory processes are essential for actin dynamics, fast, reversible, and pharmacologically targetable.</p>\",\"PeriodicalId\":19066,\"journal\":{\"name\":\"Nature Communications\",\"volume\":\"109 1\",\"pages\":\"\"},\"PeriodicalIF\":15.7000,\"publicationDate\":\"2025-07-18\",\"publicationTypes\":\"Journal Article\",\"fieldsOfStudy\":null,\"isOpenAccess\":false,\"openAccessPdf\":\"\",\"citationCount\":\"0\",\"resultStr\":null,\"platform\":\"Semanticscholar\",\"paperid\":null,\"PeriodicalName\":\"Nature Communications\",\"FirstCategoryId\":\"103\",\"ListUrlMain\":\"https://doi.org/10.1038/s41467-025-61816-9\",\"RegionNum\":1,\"RegionCategory\":\"综合性期刊\",\"ArticlePicture\":[],\"TitleCN\":null,\"AbstractTextCN\":null,\"PMCID\":null,\"EPubDate\":\"\",\"PubModel\":\"\",\"JCR\":\"Q1\",\"JCRName\":\"MULTIDISCIPLINARY SCIENCES\",\"Score\":null,\"Total\":0}","platform":"Semanticscholar","paperid":null,"PeriodicalName":"Nature Communications","FirstCategoryId":"103","ListUrlMain":"https://doi.org/10.1038/s41467-025-61816-9","RegionNum":1,"RegionCategory":"综合性期刊","ArticlePicture":[],"TitleCN":null,"AbstractTextCN":null,"PMCID":null,"EPubDate":"","PubModel":"","JCR":"Q1","JCRName":"MULTIDISCIPLINARY SCIENCES","Score":null,"Total":0}
引用次数: 0

摘要

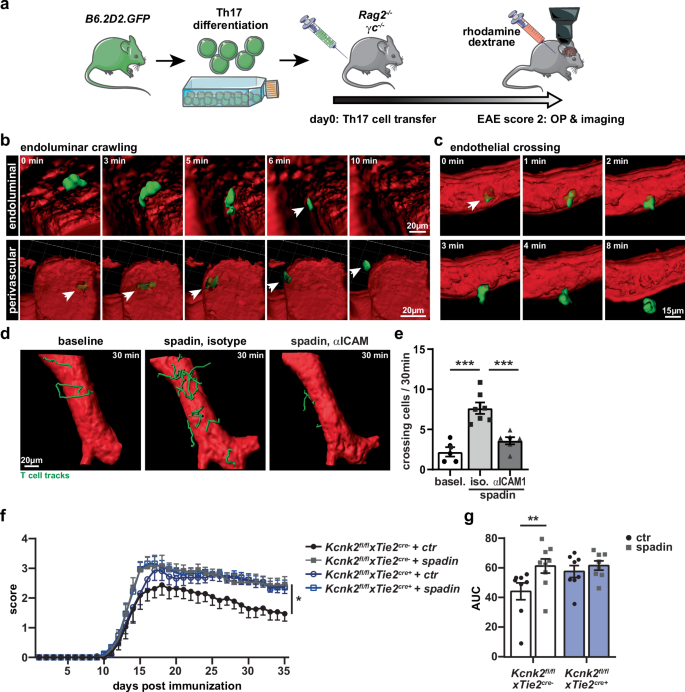
K2P2.1(基因:Kcnk2)是一种双孔结构域钾通道,通过一种尚不清楚的机制调节白细胞在血脑屏障中的转运。我们证明Kcnk2−/−小鼠脑微血管内皮细胞(MBMECs)表现出细胞骨架结构和表面形态的改变,膜突起的形成增加。细胞粘附分子聚集在这些突起上,促进白细胞在体外和体内的粘附和迁移。我们观察到炎症野生型mbmes中K2P2.1的下调和肌动蛋白调节蛋白(cofilin 1, Arp2/3)的激活。在机械敏感构象中,K2P2.1保护磷脂PI(4,5)P2不与其他肌动蛋白调节蛋白,特别是cofilin 1相互作用。因此,在刺激相关的K2P2.1下调和PI(4,5)P2脱位后,肌动蛋白重排被诱导。因此,k2p2.1介导的调节过程对肌动蛋白动力学至关重要,快速,可逆,并且具有药理学上的靶向性。
本文章由计算机程序翻译,如有差异,请以英文原文为准。

The potassium channel K2P2.1 shapes the morphology and function of brain endothelial cells via actin network remodeling

The potassium channel K2P2.1 shapes the morphology and function of brain endothelial cells via actin network remodeling

K2P2.1 (gene: Kcnk2), a two-pore-domain potassium channel, regulates leukocyte transmigration across the blood-brain barrier by a yet unknown mechanism. We demonstrate that Kcnk2−/− mouse brain microvascular endothelial cells (MBMECs) exhibit an altered cytoskeletal structure and surface morphology with increased formation of membrane protrusions. Cell adhesion molecules cluster on those protrusions and facilitate leukocyte adhesion and migration in vitro and in vivo. We observe downregulation of K2P2.1 and activation of actin modulating proteins (cofilin 1, Arp2/3) in inflamed wildtype MBMECs. In the mechanosensitive conformation, K2P2.1 shields the phospholipid PI(4,5)P2 from interaction with other actin regulatory proteins, especially cofilin 1. Consequently, after stimulus-related K2P2.1 downregulation and dislocation from PI(4,5)P2, actin rearrangements are induced. Thus, K2P2.1-mediated regulatory processes are essential for actin dynamics, fast, reversible, and pharmacologically targetable.

求助全文
通过发布文献求助,成功后即可免费获取论文全文。 去求助
来源期刊
Nature Communications
Nature Communications Biological Science Disciplines-
CiteScore
24.90
自引率
2.40%
发文量
6928
审稿时长
3.7 months
期刊介绍: Nature Communications, an open-access journal, publishes high-quality research spanning all areas of the natural sciences. Papers featured in the journal showcase significant advances relevant to specialists in each respective field. With a 2-year impact factor of 16.6 (2022) and a median time of 8 days from submission to the first editorial decision, Nature Communications is committed to rapid dissemination of research findings. As a multidisciplinary journal, it welcomes contributions from biological, health, physical, chemical, Earth, social, mathematical, applied, and engineering sciences, aiming to highlight important breakthroughs within each domain.
×
引用
GB/T 7714-2015
复制
MLA
复制
APA
复制
导出至
BibTeX EndNote RefMan NoteFirst NoteExpress
×
提示
您的信息不完整,为了账户安全,请先补充。
现在去补充
×
提示
您因"违规操作"
具体请查看互助需知
我知道了
×
提示
确定
请完成安全验证×
copy
已复制链接
快去分享给好友吧!
我知道了
右上角分享
点击右上角分享
0
联系我们:info@booksci.cn Book学术提供免费学术资源搜索服务,方便国内外学者检索中英文文献。致力于提供最便捷和优质的服务体验。 Copyright © 2023 布克学术 All rights reserved.
京ICP备2023020795号-1
ghs 京公网安备 11010802042870号
Book学术文献互助
Book学术文献互助群
群 号:604180095
Book学术官方微信