CK8/18在鉴别非小细胞肺癌患者病变来源的循环肿瘤细胞中的应用

IF 3.5 2区 医学 Q2 ONCOLOGY
Translational lung cancer research Pub Date : 2025-06-30 Epub Date: 2025-06-23 DOI:10.21037/tlcr-2025-155
Tetsuya Sakai, Mami Onishi, Yoshitaka Zenke, Eri Morita Yamamoto, Yuichi Ijiri, Kana Kawasaki, Fumie Kato, Tomoko Sugano, Bishnu Devi Maharjan, Ali Asgar S Bhagat, Tomokazu Yoshida, Shigeki Iwanaga, Masatoshi Yanagida, Koichi Goto
{"title":"CK8/18在鉴别非小细胞肺癌患者病变来源的循环肿瘤细胞中的应用","authors":"Tetsuya Sakai, Mami Onishi, Yoshitaka Zenke, Eri Morita Yamamoto, Yuichi Ijiri, Kana Kawasaki, Fumie Kato, Tomoko Sugano, Bishnu Devi Maharjan, Ali Asgar S Bhagat, Tomokazu Yoshida, Shigeki Iwanaga, Masatoshi Yanagida, Koichi Goto","doi":"10.21037/tlcr-2025-155","DOIUrl":null,"url":null,"abstract":"<p><strong>Background: </strong>Circulating tumor cells (CTCs) are identified by the absence of pan-leukocyte markers and positive staining for cytokeratin (CK). Anti-panCK antibody (AE1/AE3) is a widely used marker for CK. However, epithelial-mesenchymal transition reduces the expression of panCK markers, leading to low detection rates of CTCs, especially in non-small cell lung cancer (NSCLC). This study aimed to evaluate the efficacy of a novel CTC detection system using CK8/18 as an epithelial cell marker in patients with NSCLC.</p><p><strong>Methods: </strong>A total of 20 patients with NSCLC (10 <i>EGFR</i> mutant and 10 <i>EGFR</i> wild-type) were included in this study. Blood samples were examined using the novel CTC detection system. Both anti-panCK and anti-CK8/18 antibodies were used to identify CK and detect CTCs. Additionally, CTCs isolated from patients with <i>EGFR</i> mutations underwent single-cell sorting, whole genome amplification, and gene analysis to verify their lung cancer origin.</p><p><strong>Results: </strong>CTCs were detected in 17 patients (8 <i>EGFR</i> mutant and 9 <i>EGFR</i> wild-type) using CK8/18 and in only 8 patients (5 <i>EGFR</i> mutant and 3 <i>EGFR</i> wild-type) using panCK. The sensitivity of CTC detection based on CK8/18 was significantly higher than that based on panCK (85% <i>vs.</i> 40%, P<0.01). Among the 10 patients with <i>EGFR</i> mutations, <i>EGFR</i> mutations were confirmed in CTCs obtained from six patients in the gene analysis through single-cell sorting, aligning with mutations identified in tissue samples.</p><p><strong>Conclusions: </strong>This study demonstrated the effectiveness of CK8/18 over panCK in detecting CTCs. Adopting CK8/18 in the novel system improved the detection rate of CTCs, highlighting its potential in clinical applications.</p>","PeriodicalId":23271,"journal":{"name":"Translational lung cancer research","volume":"14 6","pages":"2100-2112"},"PeriodicalIF":3.5000,"publicationDate":"2025-06-30","publicationTypes":"Journal Article","fieldsOfStudy":null,"isOpenAccess":false,"openAccessPdf":"https://www.ncbi.nlm.nih.gov/pmc/articles/PMC12261347/pdf/","citationCount":"0","resultStr":"{\"title\":\"Utility of CK8/18 in identifying circulating tumor cells derived from lesions in patients with non-small cell lung cancer.\",\"authors\":\"Tetsuya Sakai, Mami Onishi, Yoshitaka Zenke, Eri Morita Yamamoto, Yuichi Ijiri, Kana Kawasaki, Fumie Kato, Tomoko Sugano, Bishnu Devi Maharjan, Ali Asgar S Bhagat, Tomokazu Yoshida, Shigeki Iwanaga, Masatoshi Yanagida, Koichi Goto\",\"doi\":\"10.21037/tlcr-2025-155\",\"DOIUrl\":null,\"url\":null,\"abstract\":\"<p><strong>Background: </strong>Circulating tumor cells (CTCs) are identified by the absence of pan-leukocyte markers and positive staining for cytokeratin (CK). Anti-panCK antibody (AE1/AE3) is a widely used marker for CK. However, epithelial-mesenchymal transition reduces the expression of panCK markers, leading to low detection rates of CTCs, especially in non-small cell lung cancer (NSCLC). This study aimed to evaluate the efficacy of a novel CTC detection system using CK8/18 as an epithelial cell marker in patients with NSCLC.</p><p><strong>Methods: </strong>A total of 20 patients with NSCLC (10 <i>EGFR</i> mutant and 10 <i>EGFR</i> wild-type) were included in this study. Blood samples were examined using the novel CTC detection system. Both anti-panCK and anti-CK8/18 antibodies were used to identify CK and detect CTCs. Additionally, CTCs isolated from patients with <i>EGFR</i> mutations underwent single-cell sorting, whole genome amplification, and gene analysis to verify their lung cancer origin.</p><p><strong>Results: </strong>CTCs were detected in 17 patients (8 <i>EGFR</i> mutant and 9 <i>EGFR</i> wild-type) using CK8/18 and in only 8 patients (5 <i>EGFR</i> mutant and 3 <i>EGFR</i> wild-type) using panCK. The sensitivity of CTC detection based on CK8/18 was significantly higher than that based on panCK (85% <i>vs.</i> 40%, P<0.01). Among the 10 patients with <i>EGFR</i> mutations, <i>EGFR</i> mutations were confirmed in CTCs obtained from six patients in the gene analysis through single-cell sorting, aligning with mutations identified in tissue samples.</p><p><strong>Conclusions: </strong>This study demonstrated the effectiveness of CK8/18 over panCK in detecting CTCs. Adopting CK8/18 in the novel system improved the detection rate of CTCs, highlighting its potential in clinical applications.</p>\",\"PeriodicalId\":23271,\"journal\":{\"name\":\"Translational lung cancer research\",\"volume\":\"14 6\",\"pages\":\"2100-2112\"},\"PeriodicalIF\":3.5000,\"publicationDate\":\"2025-06-30\",\"publicationTypes\":\"Journal Article\",\"fieldsOfStudy\":null,\"isOpenAccess\":false,\"openAccessPdf\":\"https://www.ncbi.nlm.nih.gov/pmc/articles/PMC12261347/pdf/\",\"citationCount\":\"0\",\"resultStr\":null,\"platform\":\"Semanticscholar\",\"paperid\":null,\"PeriodicalName\":\"Translational lung cancer research\",\"FirstCategoryId\":\"3\",\"ListUrlMain\":\"https://doi.org/10.21037/tlcr-2025-155\",\"RegionNum\":2,\"RegionCategory\":\"医学\",\"ArticlePicture\":[],\"TitleCN\":null,\"AbstractTextCN\":null,\"PMCID\":null,\"EPubDate\":\"2025/6/23 0:00:00\",\"PubModel\":\"Epub\",\"JCR\":\"Q2\",\"JCRName\":\"ONCOLOGY\",\"Score\":null,\"Total\":0}","platform":"Semanticscholar","paperid":null,"PeriodicalName":"Translational lung cancer research","FirstCategoryId":"3","ListUrlMain":"https://doi.org/10.21037/tlcr-2025-155","RegionNum":2,"RegionCategory":"医学","ArticlePicture":[],"TitleCN":null,"AbstractTextCN":null,"PMCID":null,"EPubDate":"2025/6/23 0:00:00","PubModel":"Epub","JCR":"Q2","JCRName":"ONCOLOGY","Score":null,"Total":0}
引用次数: 0

摘要

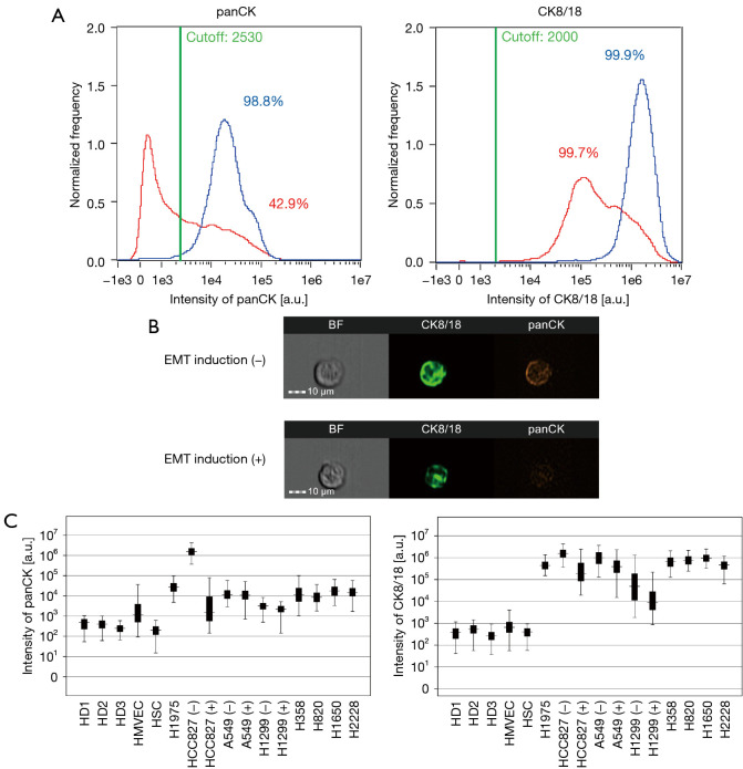
背景:循环肿瘤细胞(CTCs)是通过泛白细胞标志物的缺失和细胞角蛋白(CK)的阳性染色来识别的。抗panck抗体(AE1/AE3)是广泛应用于CK的标志物。然而,上皮-间质转化降低了panCK标志物的表达,导致ctc的检出率较低,特别是在非小细胞肺癌(NSCLC)中。本研究旨在评估一种使用CK8/18作为上皮细胞标志物的新型CTC检测系统在非小细胞肺癌患者中的疗效。方法:本研究共纳入20例非小细胞肺癌患者(EGFR突变型10例,野生型10例)。采用新型CTC检测系统对血液样本进行检测。使用抗panck和抗ck8 /18抗体鉴定CK和检测ctc。此外,从EGFR突变患者中分离的ctc进行单细胞分选、全基因组扩增和基因分析以验证其肺癌起源。结果:使用CK8/18在17例患者(8例EGFR突变型和9例EGFR野生型)中检测到CTCs,而使用panCK仅在8例患者(5例EGFR突变型和3例EGFR野生型)中检测到CTCs。基于CK8/18的CTC检测灵敏度明显高于基于panCK的灵敏度(85% vs. 40%),通过单细胞分选的基因分析,在6例患者的CTC中证实了PEGFR突变、EGFR突变,与组织样本中鉴定的突变一致。结论:本研究证实了CK8/18在检测ctc方面优于panCK的有效性。在新系统中采用CK8/18提高了ctc的检出率,突出了其临床应用潜力。
本文章由计算机程序翻译,如有差异,请以英文原文为准。

Utility of CK8/18 in identifying circulating tumor cells derived from lesions in patients with non-small cell lung cancer.

Utility of CK8/18 in identifying circulating tumor cells derived from lesions in patients with non-small cell lung cancer.

Utility of CK8/18 in identifying circulating tumor cells derived from lesions in patients with non-small cell lung cancer.

Utility of CK8/18 in identifying circulating tumor cells derived from lesions in patients with non-small cell lung cancer.

Background: Circulating tumor cells (CTCs) are identified by the absence of pan-leukocyte markers and positive staining for cytokeratin (CK). Anti-panCK antibody (AE1/AE3) is a widely used marker for CK. However, epithelial-mesenchymal transition reduces the expression of panCK markers, leading to low detection rates of CTCs, especially in non-small cell lung cancer (NSCLC). This study aimed to evaluate the efficacy of a novel CTC detection system using CK8/18 as an epithelial cell marker in patients with NSCLC.

Methods: A total of 20 patients with NSCLC (10 EGFR mutant and 10 EGFR wild-type) were included in this study. Blood samples were examined using the novel CTC detection system. Both anti-panCK and anti-CK8/18 antibodies were used to identify CK and detect CTCs. Additionally, CTCs isolated from patients with EGFR mutations underwent single-cell sorting, whole genome amplification, and gene analysis to verify their lung cancer origin.

Results: CTCs were detected in 17 patients (8 EGFR mutant and 9 EGFR wild-type) using CK8/18 and in only 8 patients (5 EGFR mutant and 3 EGFR wild-type) using panCK. The sensitivity of CTC detection based on CK8/18 was significantly higher than that based on panCK (85% vs. 40%, P<0.01). Among the 10 patients with EGFR mutations, EGFR mutations were confirmed in CTCs obtained from six patients in the gene analysis through single-cell sorting, aligning with mutations identified in tissue samples.

Conclusions: This study demonstrated the effectiveness of CK8/18 over panCK in detecting CTCs. Adopting CK8/18 in the novel system improved the detection rate of CTCs, highlighting its potential in clinical applications.

求助全文
通过发布文献求助,成功后即可免费获取论文全文。 去求助
来源期刊
CiteScore
7.20
自引率
2.50%
发文量
137
期刊介绍: Translational Lung Cancer Research(TLCR, Transl Lung Cancer Res, Print ISSN 2218-6751; Online ISSN 2226-4477) is an international, peer-reviewed, open-access journal, which was founded in March 2012. TLCR is indexed by PubMed/PubMed Central and the Chemical Abstracts Service (CAS) Databases. It is published quarterly the first year, and published bimonthly since February 2013. It provides practical up-to-date information on prevention, early detection, diagnosis, and treatment of lung cancer. Specific areas of its interest include, but not limited to, multimodality therapy, markers, imaging, tumor biology, pathology, chemoprevention, and technical advances related to lung cancer.
×
引用
GB/T 7714-2015
复制
MLA
复制
APA
复制
导出至
BibTeX EndNote RefMan NoteFirst NoteExpress
×
提示
您的信息不完整,为了账户安全,请先补充。
现在去补充
×
提示
您因"违规操作"
具体请查看互助需知
我知道了
×
提示
确定
请完成安全验证×
copy
已复制链接
快去分享给好友吧!
我知道了
右上角分享
点击右上角分享
0
联系我们:info@booksci.cn Book学术提供免费学术资源搜索服务,方便国内外学者检索中英文文献。致力于提供最便捷和优质的服务体验。 Copyright © 2023 布克学术 All rights reserved.
京ICP备2023020795号-1
ghs 京公网安备 11010802042870号
Book学术文献互助
Book学术文献互助群
群 号:604180095
Book学术官方微信