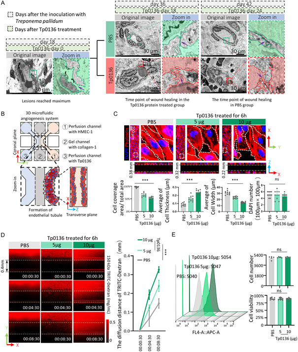
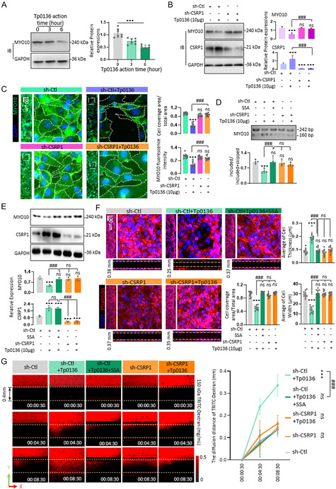
梅毒螺旋体蛋白Tp0136诱导血管内皮细胞球化,导致细胞间连接处变宽,血管通透性增强。

IF 8.3 Q1 MATERIALS SCIENCE, MULTIDISCIPLINARY
Small Science Pub Date : 2025-05-06 eCollection Date: 2025-07-01 DOI:10.1002/smsc.202500046
Yu Lin, Xi Luo, Xu Shen, Xiao-Lin Fu, Li-Rong Lin, Tian-Ci Yang
{"title":"梅毒螺旋体蛋白Tp0136诱导血管内皮细胞球化,导致细胞间连接处变宽,血管通透性增强。","authors":"Yu Lin, Xi Luo, Xu Shen, Xiao-Lin Fu, Li-Rong Lin, Tian-Ci Yang","doi":"10.1002/smsc.202500046","DOIUrl":null,"url":null,"abstract":"<p><p>The <i>Treponema pallidum</i> membrane protein Tp0136 facilitates <i>Treponema pallidum</i> dissemination, and the permeability of vasculature is intricately linked to the density of the vascular endothelial barrier, which is strongly associated with the morphology of vascular endothelial cells. In this study, utilizing the approach of inoculating Tp0136 recombinant protein into the skin lesions of rabbits infected with <i>Treponema pallidum</i>, it was observed that the Tp0136 recombinant protein induced spheroidization of vascular endothelial cells and enlargement of intercellular junctions. By high-throughput RNA sequencing, the upregulation of the RNA-binding protein cysteine- and glycine-rich protein 1 (CSRP1) is identified, which modulated the alternative splicing of exon 19 of myosin X (MYO10), which in turn downregulated the expression of MYO10, ultimately inducing morphological spheroidization in vascular endothelial cells. Using CSRP1-specific shRNA to knock down CSRP1 or using the alternative splicing inhibitor, the spheroidized vascular endothelial cells revert to a flattened state, suggesting that Tp0136 regulates the alternative splicing of MYO10 through CSRP1, leading to a downregulation of MYO10, followed by the spheroidization of vascular endothelial cells and an enlargement of intercellular junctions. These findings contribute to elucidating a mechanism underlying the dissemination of <i>Treponema pallidum</i>.</p>","PeriodicalId":29791,"journal":{"name":"Small Science","volume":"5 7","pages":"2500046"},"PeriodicalIF":8.3000,"publicationDate":"2025-05-06","publicationTypes":"Journal Article","fieldsOfStudy":null,"isOpenAccess":false,"openAccessPdf":"https://www.ncbi.nlm.nih.gov/pmc/articles/PMC12257882/pdf/","citationCount":"0","resultStr":"{\"title\":\"<i>Treponema pallidum</i> Protein Tp0136 Induces Spheroidization of Vascular Endothelial Cells, Resulting in Widened Intercellular Junctions and Enhanced Vascular Permeability.\",\"authors\":\"Yu Lin, Xi Luo, Xu Shen, Xiao-Lin Fu, Li-Rong Lin, Tian-Ci Yang\",\"doi\":\"10.1002/smsc.202500046\",\"DOIUrl\":null,\"url\":null,\"abstract\":\"<p><p>The <i>Treponema pallidum</i> membrane protein Tp0136 facilitates <i>Treponema pallidum</i> dissemination, and the permeability of vasculature is intricately linked to the density of the vascular endothelial barrier, which is strongly associated with the morphology of vascular endothelial cells. In this study, utilizing the approach of inoculating Tp0136 recombinant protein into the skin lesions of rabbits infected with <i>Treponema pallidum</i>, it was observed that the Tp0136 recombinant protein induced spheroidization of vascular endothelial cells and enlargement of intercellular junctions. By high-throughput RNA sequencing, the upregulation of the RNA-binding protein cysteine- and glycine-rich protein 1 (CSRP1) is identified, which modulated the alternative splicing of exon 19 of myosin X (MYO10), which in turn downregulated the expression of MYO10, ultimately inducing morphological spheroidization in vascular endothelial cells. Using CSRP1-specific shRNA to knock down CSRP1 or using the alternative splicing inhibitor, the spheroidized vascular endothelial cells revert to a flattened state, suggesting that Tp0136 regulates the alternative splicing of MYO10 through CSRP1, leading to a downregulation of MYO10, followed by the spheroidization of vascular endothelial cells and an enlargement of intercellular junctions. These findings contribute to elucidating a mechanism underlying the dissemination of <i>Treponema pallidum</i>.</p>\",\"PeriodicalId\":29791,\"journal\":{\"name\":\"Small Science\",\"volume\":\"5 7\",\"pages\":\"2500046\"},\"PeriodicalIF\":8.3000,\"publicationDate\":\"2025-05-06\",\"publicationTypes\":\"Journal Article\",\"fieldsOfStudy\":null,\"isOpenAccess\":false,\"openAccessPdf\":\"https://www.ncbi.nlm.nih.gov/pmc/articles/PMC12257882/pdf/\",\"citationCount\":\"0\",\"resultStr\":null,\"platform\":\"Semanticscholar\",\"paperid\":null,\"PeriodicalName\":\"Small Science\",\"FirstCategoryId\":\"1085\",\"ListUrlMain\":\"https://doi.org/10.1002/smsc.202500046\",\"RegionNum\":0,\"RegionCategory\":null,\"ArticlePicture\":[],\"TitleCN\":null,\"AbstractTextCN\":null,\"PMCID\":null,\"EPubDate\":\"2025/7/1 0:00:00\",\"PubModel\":\"eCollection\",\"JCR\":\"Q1\",\"JCRName\":\"MATERIALS SCIENCE, MULTIDISCIPLINARY\",\"Score\":null,\"Total\":0}","platform":"Semanticscholar","paperid":null,"PeriodicalName":"Small Science","FirstCategoryId":"1085","ListUrlMain":"https://doi.org/10.1002/smsc.202500046","RegionNum":0,"RegionCategory":null,"ArticlePicture":[],"TitleCN":null,"AbstractTextCN":null,"PMCID":null,"EPubDate":"2025/7/1 0:00:00","PubModel":"eCollection","JCR":"Q1","JCRName":"MATERIALS SCIENCE, MULTIDISCIPLINARY","Score":null,"Total":0}
引用次数: 0

摘要

梅毒螺旋体膜蛋白Tp0136促进梅毒螺旋体的传播,血管的通透性与血管内皮屏障的密度密切相关,而血管内皮屏障的密度与血管内皮细胞的形态密切相关。本研究通过将Tp0136重组蛋白接种到感染梅毒螺旋体的家兔皮损处,观察到Tp0136重组蛋白诱导血管内皮细胞球化,细胞间连接处增大。通过高通量RNA测序,发现了RNA结合蛋白半胱氨酸和甘氨酸丰富蛋白1 (CSRP1)的上调,其调节了肌球蛋白X (MYO10)外显子19的选择性剪接,进而下调MYO10的表达,最终诱导血管内皮细胞形态球化。使用CSRP1特异性shRNA敲除CSRP1或使用选择性剪接抑制剂,球化的血管内皮细胞恢复到扁平状态,提示Tp0136通过CSRP1调控MYO10的选择性剪接,导致MYO10下调,随后血管内皮细胞球化,细胞间连接增大。这些发现有助于阐明梅毒螺旋体传播的机制。
本文章由计算机程序翻译,如有差异,请以英文原文为准。

<i>Treponema pallidum</i> Protein Tp0136 Induces Spheroidization of Vascular Endothelial Cells, Resulting in Widened Intercellular Junctions and Enhanced Vascular Permeability.

<i>Treponema pallidum</i> Protein Tp0136 Induces Spheroidization of Vascular Endothelial Cells, Resulting in Widened Intercellular Junctions and Enhanced Vascular Permeability.

<i>Treponema pallidum</i> Protein Tp0136 Induces Spheroidization of Vascular Endothelial Cells, Resulting in Widened Intercellular Junctions and Enhanced Vascular Permeability.

Treponema pallidum Protein Tp0136 Induces Spheroidization of Vascular Endothelial Cells, Resulting in Widened Intercellular Junctions and Enhanced Vascular Permeability.

The Treponema pallidum membrane protein Tp0136 facilitates Treponema pallidum dissemination, and the permeability of vasculature is intricately linked to the density of the vascular endothelial barrier, which is strongly associated with the morphology of vascular endothelial cells. In this study, utilizing the approach of inoculating Tp0136 recombinant protein into the skin lesions of rabbits infected with Treponema pallidum, it was observed that the Tp0136 recombinant protein induced spheroidization of vascular endothelial cells and enlargement of intercellular junctions. By high-throughput RNA sequencing, the upregulation of the RNA-binding protein cysteine- and glycine-rich protein 1 (CSRP1) is identified, which modulated the alternative splicing of exon 19 of myosin X (MYO10), which in turn downregulated the expression of MYO10, ultimately inducing morphological spheroidization in vascular endothelial cells. Using CSRP1-specific shRNA to knock down CSRP1 or using the alternative splicing inhibitor, the spheroidized vascular endothelial cells revert to a flattened state, suggesting that Tp0136 regulates the alternative splicing of MYO10 through CSRP1, leading to a downregulation of MYO10, followed by the spheroidization of vascular endothelial cells and an enlargement of intercellular junctions. These findings contribute to elucidating a mechanism underlying the dissemination of Treponema pallidum.

求助全文
通过发布文献求助,成功后即可免费获取论文全文。 去求助
来源期刊
CiteScore
14.00
自引率
2.40%
发文量
0
期刊介绍: Small Science is a premium multidisciplinary open access journal dedicated to publishing impactful research from all areas of nanoscience and nanotechnology. It features interdisciplinary original research and focused review articles on relevant topics. The journal covers design, characterization, mechanism, technology, and application of micro-/nanoscale structures and systems in various fields including physics, chemistry, materials science, engineering, environmental science, life science, biology, and medicine. It welcomes innovative interdisciplinary research and its readership includes professionals from academia and industry in fields such as chemistry, physics, materials science, biology, engineering, and environmental and analytical science. Small Science is indexed and abstracted in CAS, DOAJ, Clarivate Analytics, ProQuest Central, Publicly Available Content Database, Science Database, SCOPUS, and Web of Science.
×
引用
GB/T 7714-2015
复制
MLA
复制
APA
复制
导出至
BibTeX EndNote RefMan NoteFirst NoteExpress
×
提示
您的信息不完整,为了账户安全,请先补充。
现在去补充
×
提示
您因"违规操作"
具体请查看互助需知
我知道了
×
提示
确定
请完成安全验证×
copy
已复制链接
快去分享给好友吧!
我知道了
右上角分享
点击右上角分享
0
联系我们:info@booksci.cn Book学术提供免费学术资源搜索服务,方便国内外学者检索中英文文献。致力于提供最便捷和优质的服务体验。 Copyright © 2023 布克学术 All rights reserved.
京ICP备2023020795号-1
ghs 京公网安备 11010802042870号
Book学术文献互助
Book学术文献互助群
群 号:604180095
Book学术官方微信