组织文化量表适用于医疗保健专业教育:量表效度与信度分析。

IF 4.3 2区 医学 Q1 HEALTH POLICY & SERVICES
Aysel Başer, Ömer Faruk Sönmez, Duygu Kürklü Arpaçay, Hatice Şahin
{"title":"组织文化量表适用于医疗保健专业教育:量表效度与信度分析。","authors":"Aysel Başer, Ömer Faruk Sönmez, Duygu Kürklü Arpaçay, Hatice Şahin","doi":"10.1186/s12960-025-01006-2","DOIUrl":null,"url":null,"abstract":"<p><strong>Background: </strong>Organizational culture significantly influences the quality of healthcare services and healthcare professional education. Although various scales exist to measure organizational culture at the undergraduate level, validated instruments specifically tailored for healthcare professional education remain scarce. The study aims to validate the adapted scale and provide empirical insights into organizational culture in healthcare professional education.</p><p><strong>Methods: </strong>The adaptation process involved expert consultations to ensure content and face validity, followed by a mixed-methods approach. Quantitative data were collected from 402 students enrolled in the Faculties of Medicine, Dentistry, and Health Sciences during the 2023-2024 academic year. Exploratory and confirmatory factor analyses were performed to examine the scale's structure. Reliability was assessed using Cronbach's alpha and McDonald's omega coefficients.</p><p><strong>Results: </strong>Expert review led to the removal of redundant and unclear items, refining the scale to 30 items across five subscales: Structural Order and Formality, Belonging and Collective Responsibility, Achievement and Performance Orientation, Authority and Hierarchy, and Competition Orientation. The Kaiser-Meyer-Olkin measure (0.846) and Bartlett's test confirmed sample adequacy. Exploratory factor analysis explained 40% of the total variance. Confirmatory factor analysis showed acceptable model fit indices (χ<sup>2</sup>/df = 3.37, RMSEA = 0.091, CFI = 0.95, TLI = 0.94). The scale demonstrated strong internal consistency (overall McDonald's ω = 0.878; Cronbach's α = 0.874), although lower reliability was noted for Authority and Hierarchy and Competition Orientation subscales.</p><p><strong>Conclusions: </strong>The adapted organizational culture scale is a valid and reliable tool for assessing organizational culture in healthcare professional education. Its use is recommended for tracking cultural changes and supporting strategic educational improvements. Further validation across different institutions and cultural contexts is encouraged to reinforce its generalizability.</p>","PeriodicalId":39823,"journal":{"name":"Human Resources for Health","volume":"23 1","pages":"33"},"PeriodicalIF":4.3000,"publicationDate":"2025-07-15","publicationTypes":"Journal Article","fieldsOfStudy":null,"isOpenAccess":false,"openAccessPdf":"https://www.ncbi.nlm.nih.gov/pmc/articles/PMC12265199/pdf/","citationCount":"0","resultStr":"{\"title\":\"Adapting organizational culture scale into healthcare professional education: a scale validity and reliability analysis.\",\"authors\":\"Aysel Başer, Ömer Faruk Sönmez, Duygu Kürklü Arpaçay, Hatice Şahin\",\"doi\":\"10.1186/s12960-025-01006-2\",\"DOIUrl\":null,\"url\":null,\"abstract\":\"<p><strong>Background: </strong>Organizational culture significantly influences the quality of healthcare services and healthcare professional education. Although various scales exist to measure organizational culture at the undergraduate level, validated instruments specifically tailored for healthcare professional education remain scarce. The study aims to validate the adapted scale and provide empirical insights into organizational culture in healthcare professional education.</p><p><strong>Methods: </strong>The adaptation process involved expert consultations to ensure content and face validity, followed by a mixed-methods approach. Quantitative data were collected from 402 students enrolled in the Faculties of Medicine, Dentistry, and Health Sciences during the 2023-2024 academic year. Exploratory and confirmatory factor analyses were performed to examine the scale's structure. Reliability was assessed using Cronbach's alpha and McDonald's omega coefficients.</p><p><strong>Results: </strong>Expert review led to the removal of redundant and unclear items, refining the scale to 30 items across five subscales: Structural Order and Formality, Belonging and Collective Responsibility, Achievement and Performance Orientation, Authority and Hierarchy, and Competition Orientation. The Kaiser-Meyer-Olkin measure (0.846) and Bartlett's test confirmed sample adequacy. Exploratory factor analysis explained 40% of the total variance. Confirmatory factor analysis showed acceptable model fit indices (χ<sup>2</sup>/df = 3.37, RMSEA = 0.091, CFI = 0.95, TLI = 0.94). The scale demonstrated strong internal consistency (overall McDonald's ω = 0.878; Cronbach's α = 0.874), although lower reliability was noted for Authority and Hierarchy and Competition Orientation subscales.</p><p><strong>Conclusions: </strong>The adapted organizational culture scale is a valid and reliable tool for assessing organizational culture in healthcare professional education. Its use is recommended for tracking cultural changes and supporting strategic educational improvements. Further validation across different institutions and cultural contexts is encouraged to reinforce its generalizability.</p>\",\"PeriodicalId\":39823,\"journal\":{\"name\":\"Human Resources for Health\",\"volume\":\"23 1\",\"pages\":\"33\"},\"PeriodicalIF\":4.3000,\"publicationDate\":\"2025-07-15\",\"publicationTypes\":\"Journal Article\",\"fieldsOfStudy\":null,\"isOpenAccess\":false,\"openAccessPdf\":\"https://www.ncbi.nlm.nih.gov/pmc/articles/PMC12265199/pdf/\",\"citationCount\":\"0\",\"resultStr\":null,\"platform\":\"Semanticscholar\",\"paperid\":null,\"PeriodicalName\":\"Human Resources for Health\",\"FirstCategoryId\":\"3\",\"ListUrlMain\":\"https://doi.org/10.1186/s12960-025-01006-2\",\"RegionNum\":2,\"RegionCategory\":\"医学\",\"ArticlePicture\":[],\"TitleCN\":null,\"AbstractTextCN\":null,\"PMCID\":null,\"EPubDate\":\"\",\"PubModel\":\"\",\"JCR\":\"Q1\",\"JCRName\":\"HEALTH POLICY & SERVICES\",\"Score\":null,\"Total\":0}","platform":"Semanticscholar","paperid":null,"PeriodicalName":"Human Resources for Health","FirstCategoryId":"3","ListUrlMain":"https://doi.org/10.1186/s12960-025-01006-2","RegionNum":2,"RegionCategory":"医学","ArticlePicture":[],"TitleCN":null,"AbstractTextCN":null,"PMCID":null,"EPubDate":"","PubModel":"","JCR":"Q1","JCRName":"HEALTH POLICY & SERVICES","Score":null,"Total":0}
引用次数: 0

摘要

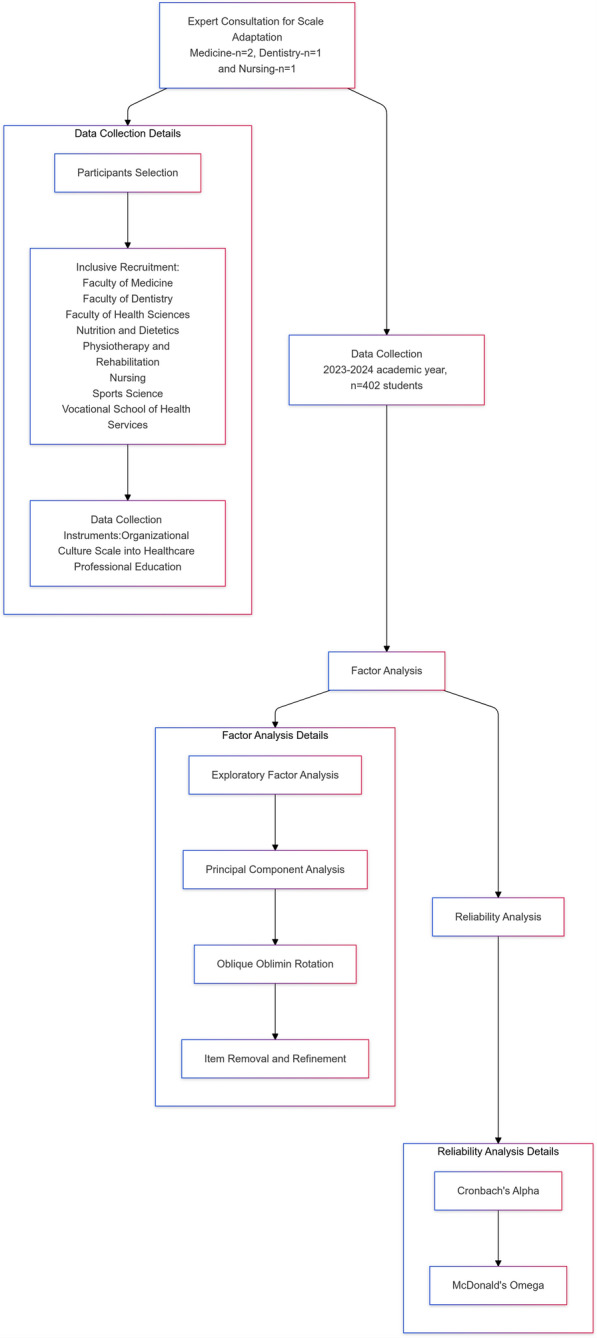
背景:组织文化对卫生保健服务质量和卫生保健专业教育有显著影响。尽管存在各种量表来衡量本科层次的组织文化,但专门为医疗保健专业教育量身定制的有效工具仍然很少。本研究旨在验证该量表的适用性,并为医疗保健专业教育的组织文化提供实证见解。方法:适应过程包括专家咨询,以确保内容和面效度,然后采用混合方法。从2023-2024学年医学、牙科和健康科学学院的402名学生中收集了定量数据。采用探索性和验证性因素分析来检验量表的结构。采用Cronbach's alpha和McDonald's omega系数评估信度。结果:专家评审剔除了冗余和不明确的条目,将量表细化为30个条目,分为结构秩序与形式、归属与集体责任、成就与绩效导向、权威与等级、竞争导向五个子量表。Kaiser-Meyer-Olkin测度(0.846)和Bartlett检验证实了样本充分性。探索性因子分析解释了总方差的40%。验证性因子分析显示,模型拟合指标可接受(χ2/df = 3.37, RMSEA = 0.091, CFI = 0.95, TLI = 0.94)。量表显示出较强的内部一致性(麦当劳整体ω = 0.878;Cronbach’s α = 0.874),但权威、等级和竞争取向分量表的信度较低。结论:编制的组织文化量表是一种有效、可靠的医疗卫生专业教育组织文化评估工具。建议将其用于跟踪文化变化和支持战略性教育改进。鼓励在不同的机构和文化背景下进一步验证,以加强其普遍性。
本文章由计算机程序翻译,如有差异,请以英文原文为准。

Adapting organizational culture scale into healthcare professional education: a scale validity and reliability analysis.

Adapting organizational culture scale into healthcare professional education: a scale validity and reliability analysis.

Background: Organizational culture significantly influences the quality of healthcare services and healthcare professional education. Although various scales exist to measure organizational culture at the undergraduate level, validated instruments specifically tailored for healthcare professional education remain scarce. The study aims to validate the adapted scale and provide empirical insights into organizational culture in healthcare professional education.

Methods: The adaptation process involved expert consultations to ensure content and face validity, followed by a mixed-methods approach. Quantitative data were collected from 402 students enrolled in the Faculties of Medicine, Dentistry, and Health Sciences during the 2023-2024 academic year. Exploratory and confirmatory factor analyses were performed to examine the scale's structure. Reliability was assessed using Cronbach's alpha and McDonald's omega coefficients.

Results: Expert review led to the removal of redundant and unclear items, refining the scale to 30 items across five subscales: Structural Order and Formality, Belonging and Collective Responsibility, Achievement and Performance Orientation, Authority and Hierarchy, and Competition Orientation. The Kaiser-Meyer-Olkin measure (0.846) and Bartlett's test confirmed sample adequacy. Exploratory factor analysis explained 40% of the total variance. Confirmatory factor analysis showed acceptable model fit indices (χ2/df = 3.37, RMSEA = 0.091, CFI = 0.95, TLI = 0.94). The scale demonstrated strong internal consistency (overall McDonald's ω = 0.878; Cronbach's α = 0.874), although lower reliability was noted for Authority and Hierarchy and Competition Orientation subscales.

Conclusions: The adapted organizational culture scale is a valid and reliable tool for assessing organizational culture in healthcare professional education. Its use is recommended for tracking cultural changes and supporting strategic educational improvements. Further validation across different institutions and cultural contexts is encouraged to reinforce its generalizability.

求助全文
通过发布文献求助,成功后即可免费获取论文全文。 去求助
来源期刊
Human Resources for Health
Human Resources for Health Social Sciences-Public Administration
CiteScore
8.10
自引率
4.40%
发文量
102
审稿时长
34 weeks
期刊介绍: Human Resources for Health is an open access, peer-reviewed, online journal covering all aspects of planning, producing and managing the health workforce - all those who provide health services worldwide. Human Resources for Health aims to disseminate research on health workforce policy, the health labour market, health workforce practice, development of knowledge tools and implementation mechanisms nationally and internationally; as well as specific features of the health workforce, such as the impact of management of health workers" performance and its link with health outcomes. The journal encourages debate on health sector reforms and their link with human resources issues, a hitherto-neglected area.
×
引用
GB/T 7714-2015
复制
MLA
复制
APA
复制
导出至
BibTeX EndNote RefMan NoteFirst NoteExpress
×
提示
您的信息不完整,为了账户安全,请先补充。
现在去补充
×
提示
您因"违规操作"
具体请查看互助需知
我知道了
×
提示
确定
请完成安全验证×
copy
已复制链接
快去分享给好友吧!
我知道了
右上角分享
点击右上角分享
0
联系我们:info@booksci.cn Book学术提供免费学术资源搜索服务,方便国内外学者检索中英文文献。致力于提供最便捷和优质的服务体验。 Copyright © 2023 布克学术 All rights reserved.
京ICP备2023020795号-1
ghs 京公网安备 11010802042870号
Book学术文献互助
Book学术文献互助群
群 号:604180095
Book学术官方微信