小鼠急性社会隔离期间岛叶皮层活动对社会效价的调节。

IF 2.9 3区 医学 Q2 NEUROSCIENCES
Kanae Hiyoshi, Daichi Matsushita, Ayako M Watabe
{"title":"小鼠急性社会隔离期间岛叶皮层活动对社会效价的调节。","authors":"Kanae Hiyoshi, Daichi Matsushita, Ayako M Watabe","doi":"10.1186/s13041-025-01236-4","DOIUrl":null,"url":null,"abstract":"<p><p>For social animals, social isolation is a potential threat to survival, and therefore can be considered innately aversive. Long-term social isolation induces a variety of social and affective deficits and has been used as a stress model in animal studies, with increasing insight into its underlying neural mechanisms. In contrast, short-term social isolation is known to elicit prosocial behaviors such as rebound social interactions, yet the neural basis of these adaptive responses remains poorly understood. Here, we investigated the effects of short-term social isolation on social and appetitive behaviors and examined the role of the insular cortex in modulating social preference in male mice. Three days of social isolation increased social contacts in a three-chamber social preference test. Additionally, socially isolated mice showed higher food intake in the home cage compared with the group-housed mice, and those exhibiting a higher social preference following social isolation also tended to consume more food during the isolation, postulating a potential correlation of social craving and food craving. Furthermore, chemogenetic suppression of the insular cortex during social isolation reduced rebound social interactions. We propose that the insular cortex modulates social valence by serving as an alert center for social deprivation. Our findings may help advance understanding of the neuronal mechanisms that underlie adaptive social and appetitive behaviors in response to social isolation.</p>","PeriodicalId":18851,"journal":{"name":"Molecular Brain","volume":"18 1","pages":"62"},"PeriodicalIF":2.9000,"publicationDate":"2025-07-15","publicationTypes":"Journal Article","fieldsOfStudy":null,"isOpenAccess":false,"openAccessPdf":"https://www.ncbi.nlm.nih.gov/pmc/articles/PMC12265204/pdf/","citationCount":"0","resultStr":"{\"title\":\"Modulation of social valence by insular cortex activity during acute social isolation in mice.\",\"authors\":\"Kanae Hiyoshi, Daichi Matsushita, Ayako M Watabe\",\"doi\":\"10.1186/s13041-025-01236-4\",\"DOIUrl\":null,\"url\":null,\"abstract\":\"<p><p>For social animals, social isolation is a potential threat to survival, and therefore can be considered innately aversive. Long-term social isolation induces a variety of social and affective deficits and has been used as a stress model in animal studies, with increasing insight into its underlying neural mechanisms. In contrast, short-term social isolation is known to elicit prosocial behaviors such as rebound social interactions, yet the neural basis of these adaptive responses remains poorly understood. Here, we investigated the effects of short-term social isolation on social and appetitive behaviors and examined the role of the insular cortex in modulating social preference in male mice. Three days of social isolation increased social contacts in a three-chamber social preference test. Additionally, socially isolated mice showed higher food intake in the home cage compared with the group-housed mice, and those exhibiting a higher social preference following social isolation also tended to consume more food during the isolation, postulating a potential correlation of social craving and food craving. Furthermore, chemogenetic suppression of the insular cortex during social isolation reduced rebound social interactions. We propose that the insular cortex modulates social valence by serving as an alert center for social deprivation. Our findings may help advance understanding of the neuronal mechanisms that underlie adaptive social and appetitive behaviors in response to social isolation.</p>\",\"PeriodicalId\":18851,\"journal\":{\"name\":\"Molecular Brain\",\"volume\":\"18 1\",\"pages\":\"62\"},\"PeriodicalIF\":2.9000,\"publicationDate\":\"2025-07-15\",\"publicationTypes\":\"Journal Article\",\"fieldsOfStudy\":null,\"isOpenAccess\":false,\"openAccessPdf\":\"https://www.ncbi.nlm.nih.gov/pmc/articles/PMC12265204/pdf/\",\"citationCount\":\"0\",\"resultStr\":null,\"platform\":\"Semanticscholar\",\"paperid\":null,\"PeriodicalName\":\"Molecular Brain\",\"FirstCategoryId\":\"3\",\"ListUrlMain\":\"https://doi.org/10.1186/s13041-025-01236-4\",\"RegionNum\":3,\"RegionCategory\":\"医学\",\"ArticlePicture\":[],\"TitleCN\":null,\"AbstractTextCN\":null,\"PMCID\":null,\"EPubDate\":\"\",\"PubModel\":\"\",\"JCR\":\"Q2\",\"JCRName\":\"NEUROSCIENCES\",\"Score\":null,\"Total\":0}","platform":"Semanticscholar","paperid":null,"PeriodicalName":"Molecular Brain","FirstCategoryId":"3","ListUrlMain":"https://doi.org/10.1186/s13041-025-01236-4","RegionNum":3,"RegionCategory":"医学","ArticlePicture":[],"TitleCN":null,"AbstractTextCN":null,"PMCID":null,"EPubDate":"","PubModel":"","JCR":"Q2","JCRName":"NEUROSCIENCES","Score":null,"Total":0}
引用次数: 0

摘要

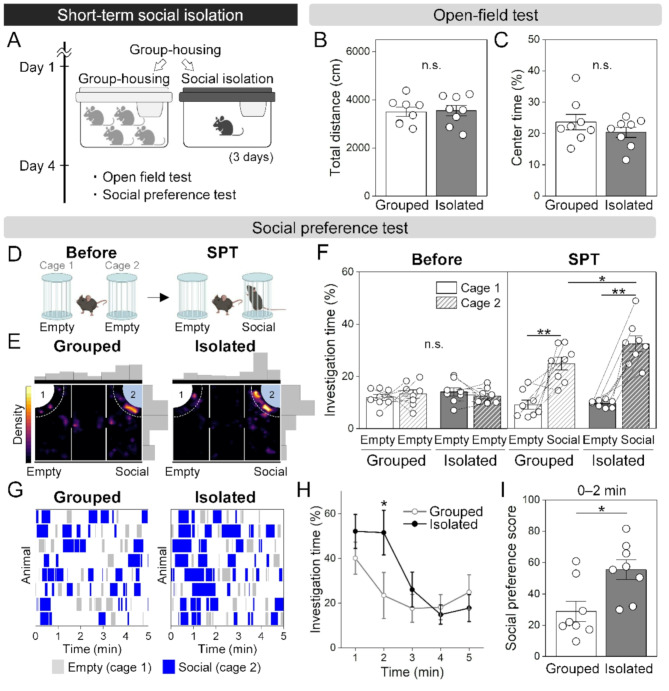
对于群居动物来说,社会孤立是对生存的潜在威胁,因此可以认为是天生的厌恶。长期的社会隔离导致各种社会和情感缺陷,并已被用作动物研究中的应激模型,其潜在的神经机制越来越深入。相比之下,短期的社会隔离被认为会引发亲社会行为,如反弹的社会互动,但这些适应性反应的神经基础仍然知之甚少。在这里,我们研究了短期社会隔离对雄性小鼠社会和食欲行为的影响,并研究了岛叶皮层在调节社会偏好中的作用。在三室社会偏好测试中,三天的社会隔离增加了社会接触。此外,与集体饲养的小鼠相比,被社会隔离的小鼠在家庭笼子中表现出更高的食物摄入量,而那些在社会隔离后表现出更高的社会偏好的小鼠在隔离期间也倾向于消耗更多的食物,这假设了社会渴望和食物渴望之间的潜在相关性。此外,在社会隔离期间,岛叶皮质的化学发生抑制减少了反弹的社会互动。我们提出岛叶皮层通过作为社会剥夺的警报中心来调节社会效价。我们的发现可能有助于促进对社会孤立反应中适应性社会和食欲行为的神经机制的理解。
本文章由计算机程序翻译,如有差异,请以英文原文为准。

Modulation of social valence by insular cortex activity during acute social isolation in mice.

Modulation of social valence by insular cortex activity during acute social isolation in mice.

Modulation of social valence by insular cortex activity during acute social isolation in mice.

Modulation of social valence by insular cortex activity during acute social isolation in mice.

For social animals, social isolation is a potential threat to survival, and therefore can be considered innately aversive. Long-term social isolation induces a variety of social and affective deficits and has been used as a stress model in animal studies, with increasing insight into its underlying neural mechanisms. In contrast, short-term social isolation is known to elicit prosocial behaviors such as rebound social interactions, yet the neural basis of these adaptive responses remains poorly understood. Here, we investigated the effects of short-term social isolation on social and appetitive behaviors and examined the role of the insular cortex in modulating social preference in male mice. Three days of social isolation increased social contacts in a three-chamber social preference test. Additionally, socially isolated mice showed higher food intake in the home cage compared with the group-housed mice, and those exhibiting a higher social preference following social isolation also tended to consume more food during the isolation, postulating a potential correlation of social craving and food craving. Furthermore, chemogenetic suppression of the insular cortex during social isolation reduced rebound social interactions. We propose that the insular cortex modulates social valence by serving as an alert center for social deprivation. Our findings may help advance understanding of the neuronal mechanisms that underlie adaptive social and appetitive behaviors in response to social isolation.

求助全文
通过发布文献求助,成功后即可免费获取论文全文。 去求助
来源期刊
Molecular Brain
Molecular Brain NEUROSCIENCES-
CiteScore
7.30
自引率
0.00%
发文量
97
审稿时长
>12 weeks
期刊介绍: Molecular Brain is an open access, peer-reviewed journal that considers manuscripts on all aspects of studies on the nervous system at the molecular, cellular, and systems level providing a forum for scientists to communicate their findings. Molecular brain research is a rapidly expanding research field in which integrative approaches at the genetic, molecular, cellular and synaptic levels yield key information about the physiological and pathological brain. These studies involve the use of a wide range of modern techniques in molecular biology, genomics, proteomics, imaging and electrophysiology.
×
引用
GB/T 7714-2015
复制
MLA
复制
APA
复制
导出至
BibTeX EndNote RefMan NoteFirst NoteExpress
×
提示
您的信息不完整,为了账户安全,请先补充。
现在去补充
×
提示
您因"违规操作"
具体请查看互助需知
我知道了
×
提示
确定
请完成安全验证×
copy
已复制链接
快去分享给好友吧!
我知道了
右上角分享
点击右上角分享
0
联系我们:info@booksci.cn Book学术提供免费学术资源搜索服务,方便国内外学者检索中英文文献。致力于提供最便捷和优质的服务体验。 Copyright © 2023 布克学术 All rights reserved.
京ICP备2023020795号-1
ghs 京公网安备 11010802042870号
Book学术文献互助
Book学术文献互助群
群 号:604180095
Book学术官方微信