LBP提取物通过调节SIRT1/PGC-1α轴减轻脑缺血再灌注损伤的机制研究。

IF 2.2 4区 医学 Q4 NEUROSCIENCES
Translational Neuroscience Pub Date : 2025-07-11 eCollection Date: 2025-01-01 DOI:10.1515/tnsci-2025-0377
Qingfeng Niu, Jiahui Peng, Yujia Zhou, Xiaowen Li, Ouya Liu, Cheng Xin, Ping Liu, Changchun Hei, Xiao Yang
{"title":"LBP提取物通过调节SIRT1/PGC-1α轴减轻脑缺血再灌注损伤的机制研究。","authors":"Qingfeng Niu, Jiahui Peng, Yujia Zhou, Xiaowen Li, Ouya Liu, Cheng Xin, Ping Liu, Changchun Hei, Xiao Yang","doi":"10.1515/tnsci-2025-0377","DOIUrl":null,"url":null,"abstract":"<p><strong>Objective: </strong>This study aims to determine if <i>Lycium barbarum</i> polysaccharides (LBP) extract attenuate oxidative stress by regulating the SIRT1/PGC-1α axis, potentially ameliorating oxygen-glucose deprivation/reperfusion (OGD/R)-induced neuronal damage.</p><p><strong>Methods: </strong>A cellular hypoxia/reoxygenation model (OGD/R) using HT22 cells was established to simulate cerebral ischemia-reperfusion injury. Cells were allocated into four groups: normal (Control), hypoxia (OGD/R), LBP extract-treated (OGD/R + LBP at 25, 50, 100 μg/mL), and SIRT1-inhibited (OGD/R + S100). Western blot and qPCR were performed to detect the expression of pathway-related factors, oxidative stress, mitochondrial function, and apoptosis-related factors.</p><p><strong>Results: </strong>Compared to the Control group, the OGD/R group exhibited significantly reduced cell survival, increased LDH release, apoptosis rate, and reactive oxygen species (ROS) levels. After intervention with LBP extract, cell survival increased, LDH release, ROS levels, and apoptosis rates reduced. The above injuries were associated with the inhibition of the SIRT1/PGC-1α pathway. LBP extract can attenuate the hypoxia-reperfusion-induced inhibition of the SIRT1/PGC-1α pathway and reverse the resulting high levels of oxidative stress and apoptosis, ultimately ameliorating cellular injury.</p><p><strong>Conclusion: </strong>LBP extract's protective effects against ischemia-reperfusion injury in HT22 cells appear linked to the modulation of the SIRT1/PGC-1α pathway and a reduction in oxidative stress.</p>","PeriodicalId":23227,"journal":{"name":"Translational Neuroscience","volume":"16 1","pages":"20250377"},"PeriodicalIF":2.2000,"publicationDate":"2025-07-11","publicationTypes":"Journal Article","fieldsOfStudy":null,"isOpenAccess":false,"openAccessPdf":"https://www.ncbi.nlm.nih.gov/pmc/articles/PMC12258424/pdf/","citationCount":"0","resultStr":"{\"title\":\"Mechanism study on the attenuation of cerebral ischemia-reperfusion injury by LBP extract through regulation of SIRT1/PGC-1α axis.\",\"authors\":\"Qingfeng Niu, Jiahui Peng, Yujia Zhou, Xiaowen Li, Ouya Liu, Cheng Xin, Ping Liu, Changchun Hei, Xiao Yang\",\"doi\":\"10.1515/tnsci-2025-0377\",\"DOIUrl\":null,\"url\":null,\"abstract\":\"<p><strong>Objective: </strong>This study aims to determine if <i>Lycium barbarum</i> polysaccharides (LBP) extract attenuate oxidative stress by regulating the SIRT1/PGC-1α axis, potentially ameliorating oxygen-glucose deprivation/reperfusion (OGD/R)-induced neuronal damage.</p><p><strong>Methods: </strong>A cellular hypoxia/reoxygenation model (OGD/R) using HT22 cells was established to simulate cerebral ischemia-reperfusion injury. Cells were allocated into four groups: normal (Control), hypoxia (OGD/R), LBP extract-treated (OGD/R + LBP at 25, 50, 100 μg/mL), and SIRT1-inhibited (OGD/R + S100). Western blot and qPCR were performed to detect the expression of pathway-related factors, oxidative stress, mitochondrial function, and apoptosis-related factors.</p><p><strong>Results: </strong>Compared to the Control group, the OGD/R group exhibited significantly reduced cell survival, increased LDH release, apoptosis rate, and reactive oxygen species (ROS) levels. After intervention with LBP extract, cell survival increased, LDH release, ROS levels, and apoptosis rates reduced. The above injuries were associated with the inhibition of the SIRT1/PGC-1α pathway. LBP extract can attenuate the hypoxia-reperfusion-induced inhibition of the SIRT1/PGC-1α pathway and reverse the resulting high levels of oxidative stress and apoptosis, ultimately ameliorating cellular injury.</p><p><strong>Conclusion: </strong>LBP extract's protective effects against ischemia-reperfusion injury in HT22 cells appear linked to the modulation of the SIRT1/PGC-1α pathway and a reduction in oxidative stress.</p>\",\"PeriodicalId\":23227,\"journal\":{\"name\":\"Translational Neuroscience\",\"volume\":\"16 1\",\"pages\":\"20250377\"},\"PeriodicalIF\":2.2000,\"publicationDate\":\"2025-07-11\",\"publicationTypes\":\"Journal Article\",\"fieldsOfStudy\":null,\"isOpenAccess\":false,\"openAccessPdf\":\"https://www.ncbi.nlm.nih.gov/pmc/articles/PMC12258424/pdf/\",\"citationCount\":\"0\",\"resultStr\":null,\"platform\":\"Semanticscholar\",\"paperid\":null,\"PeriodicalName\":\"Translational Neuroscience\",\"FirstCategoryId\":\"3\",\"ListUrlMain\":\"https://doi.org/10.1515/tnsci-2025-0377\",\"RegionNum\":4,\"RegionCategory\":\"医学\",\"ArticlePicture\":[],\"TitleCN\":null,\"AbstractTextCN\":null,\"PMCID\":null,\"EPubDate\":\"2025/1/1 0:00:00\",\"PubModel\":\"eCollection\",\"JCR\":\"Q4\",\"JCRName\":\"NEUROSCIENCES\",\"Score\":null,\"Total\":0}","platform":"Semanticscholar","paperid":null,"PeriodicalName":"Translational Neuroscience","FirstCategoryId":"3","ListUrlMain":"https://doi.org/10.1515/tnsci-2025-0377","RegionNum":4,"RegionCategory":"医学","ArticlePicture":[],"TitleCN":null,"AbstractTextCN":null,"PMCID":null,"EPubDate":"2025/1/1 0:00:00","PubModel":"eCollection","JCR":"Q4","JCRName":"NEUROSCIENCES","Score":null,"Total":0}
引用次数: 0

摘要

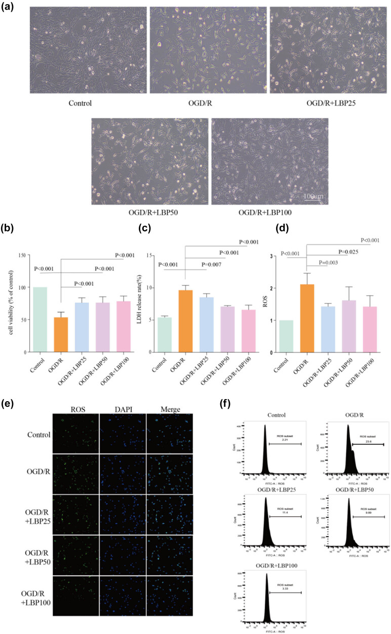
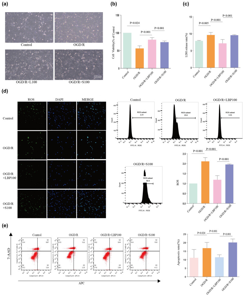
目的:本研究旨在确定枸杞多糖(LBP)提取物是否通过调节SIRT1/PGC-1α轴减轻氧化应激,从而可能改善氧葡萄糖剥夺/再灌注(OGD/R)诱导的神经元损伤。方法:采用HT22细胞建立细胞缺氧/再氧合模型(OGD/R),模拟脑缺血再灌注损伤。将细胞分为正常组(对照组)、缺氧组(OGD/R)、LBP提取物处理组(OGD/R + LBP浓度分别为25、50、100 μg/mL)和sirt1抑制组(OGD/R + S100)。Western blot和qPCR检测通路相关因子、氧化应激、线粒体功能、凋亡相关因子的表达。结果:与对照组相比,OGD/R组细胞存活率显著降低,LDH释放量、凋亡率和活性氧(ROS)水平显著升高。LBP提取物干预后,细胞存活增加,LDH释放,ROS水平降低,凋亡率降低。上述损伤均与SIRT1/PGC-1α通路的抑制有关。枸杞多糖提取物可以减弱缺氧再灌注诱导的SIRT1/PGC-1α通路的抑制,逆转由此导致的高水平氧化应激和凋亡,最终改善细胞损伤。结论:枸杞多糖提取物对HT22细胞缺血再灌注损伤的保护作用可能与调节SIRT1/PGC-1α通路和降低氧化应激有关。
本文章由计算机程序翻译,如有差异,请以英文原文为准。

Mechanism study on the attenuation of cerebral ischemia-reperfusion injury by LBP extract through regulation of SIRT1/PGC-1α axis.

Mechanism study on the attenuation of cerebral ischemia-reperfusion injury by LBP extract through regulation of SIRT1/PGC-1α axis.

Mechanism study on the attenuation of cerebral ischemia-reperfusion injury by LBP extract through regulation of SIRT1/PGC-1α axis.

Mechanism study on the attenuation of cerebral ischemia-reperfusion injury by LBP extract through regulation of SIRT1/PGC-1α axis.

Objective: This study aims to determine if Lycium barbarum polysaccharides (LBP) extract attenuate oxidative stress by regulating the SIRT1/PGC-1α axis, potentially ameliorating oxygen-glucose deprivation/reperfusion (OGD/R)-induced neuronal damage.

Methods: A cellular hypoxia/reoxygenation model (OGD/R) using HT22 cells was established to simulate cerebral ischemia-reperfusion injury. Cells were allocated into four groups: normal (Control), hypoxia (OGD/R), LBP extract-treated (OGD/R + LBP at 25, 50, 100 μg/mL), and SIRT1-inhibited (OGD/R + S100). Western blot and qPCR were performed to detect the expression of pathway-related factors, oxidative stress, mitochondrial function, and apoptosis-related factors.

Results: Compared to the Control group, the OGD/R group exhibited significantly reduced cell survival, increased LDH release, apoptosis rate, and reactive oxygen species (ROS) levels. After intervention with LBP extract, cell survival increased, LDH release, ROS levels, and apoptosis rates reduced. The above injuries were associated with the inhibition of the SIRT1/PGC-1α pathway. LBP extract can attenuate the hypoxia-reperfusion-induced inhibition of the SIRT1/PGC-1α pathway and reverse the resulting high levels of oxidative stress and apoptosis, ultimately ameliorating cellular injury.

Conclusion: LBP extract's protective effects against ischemia-reperfusion injury in HT22 cells appear linked to the modulation of the SIRT1/PGC-1α pathway and a reduction in oxidative stress.

求助全文
通过发布文献求助,成功后即可免费获取论文全文。 去求助
来源期刊
CiteScore
3.00
自引率
4.80%
发文量
45
审稿时长
>12 weeks
期刊介绍: Translational Neuroscience provides a closer interaction between basic and clinical neuroscientists to expand understanding of brain structure, function and disease, and translate this knowledge into clinical applications and novel therapies of nervous system disorders.
×
引用
GB/T 7714-2015
复制
MLA
复制
APA
复制
导出至
BibTeX EndNote RefMan NoteFirst NoteExpress
×
提示
您的信息不完整,为了账户安全,请先补充。
现在去补充
×
提示
您因"违规操作"
具体请查看互助需知
我知道了
×
提示
确定
请完成安全验证×
copy
已复制链接
快去分享给好友吧!
我知道了
右上角分享
点击右上角分享
0
联系我们:info@booksci.cn Book学术提供免费学术资源搜索服务,方便国内外学者检索中英文文献。致力于提供最便捷和优质的服务体验。 Copyright © 2023 布克学术 All rights reserved.
京ICP备2023020795号-1
ghs 京公网安备 11010802042870号
Book学术文献互助
Book学术文献互助群
群 号:604180095
Book学术官方微信