IL13RA2的缺失通过增加AKT和NF-κB信号传导促进三阴性乳腺癌转移性肿瘤的生长。

IF 3.2 3区 医学 Q2 ONCOLOGY
Wendy E Bindeman, Kevin C Corn, Marjan Rafat, Barbara Fingleton
{"title":"IL13RA2的缺失通过增加AKT和NF-κB信号传导促进三阴性乳腺癌转移性肿瘤的生长。","authors":"Wendy E Bindeman, Kevin C Corn, Marjan Rafat, Barbara Fingleton","doi":"10.1007/s10585-025-10362-1","DOIUrl":null,"url":null,"abstract":"<p><p>Triple-negative breast cancer is associated with poor patient prognosis and high rates of distant metastasis. These patients are at elevated risk of brain metastasis, which remains a major therapeutic challenge. IL13RA2, a high-affinity receptor for IL13, is highly expressed in primary brain cancers, many extracranial solid tumors, and in lung- and brain-seeking metastatic variant cell lines. However, the relationship between IL13RA2 and patient prognosis is variable, and the biological function of this receptor in cancer remains controversial. We sought to define the role of IL13RA2 in triple-negative breast cancer growth and metastasis, with an emphasis on breast-to-brain metastasis. We generated IL13RA2-CRISPR knockout derivatives of the human brain-seeking breast cancer cell line MDA231BrM2, as well as murine 4T1 cells, and evaluated changes in gene expression, proliferation, survival, and metastatic growth in vivo. Both IL13RA2-deficient models demonstrate enhanced cell survival in vitro, as well as augmented metastatic tumor growth and worsened animal survival in intracardiac models of brain metastasis. Concordantly, elevated IL13RA2 mRNA expression is positively correlated with overall survival in patients with basal-like breast cancer. Mechanistically, IL13RA2-deficient cells exhibit increased AKT and NF-κB signaling. These cells are sensitive to inhibition of either pathway, but especially AKT, which may represent a clinically useful vulnerability for patients with IL13RA2-low tumors. Our data suggest that inhibition of IL13RA2, though promising in other tumor contexts, may be deleterious in metastatic triple-negative breast cancer.</p>","PeriodicalId":10267,"journal":{"name":"Clinical & Experimental Metastasis","volume":"42 5","pages":"40"},"PeriodicalIF":3.2000,"publicationDate":"2025-07-15","publicationTypes":"Journal Article","fieldsOfStudy":null,"isOpenAccess":false,"openAccessPdf":"https://www.ncbi.nlm.nih.gov/pmc/articles/PMC12263738/pdf/","citationCount":"0","resultStr":"{\"title\":\"Loss of IL13RA2 promotes metastatic tumor growth in triple-negative breast cancer via increased AKT and NF-κB signaling.\",\"authors\":\"Wendy E Bindeman, Kevin C Corn, Marjan Rafat, Barbara Fingleton\",\"doi\":\"10.1007/s10585-025-10362-1\",\"DOIUrl\":null,\"url\":null,\"abstract\":\"<p><p>Triple-negative breast cancer is associated with poor patient prognosis and high rates of distant metastasis. These patients are at elevated risk of brain metastasis, which remains a major therapeutic challenge. IL13RA2, a high-affinity receptor for IL13, is highly expressed in primary brain cancers, many extracranial solid tumors, and in lung- and brain-seeking metastatic variant cell lines. However, the relationship between IL13RA2 and patient prognosis is variable, and the biological function of this receptor in cancer remains controversial. We sought to define the role of IL13RA2 in triple-negative breast cancer growth and metastasis, with an emphasis on breast-to-brain metastasis. We generated IL13RA2-CRISPR knockout derivatives of the human brain-seeking breast cancer cell line MDA231BrM2, as well as murine 4T1 cells, and evaluated changes in gene expression, proliferation, survival, and metastatic growth in vivo. Both IL13RA2-deficient models demonstrate enhanced cell survival in vitro, as well as augmented metastatic tumor growth and worsened animal survival in intracardiac models of brain metastasis. Concordantly, elevated IL13RA2 mRNA expression is positively correlated with overall survival in patients with basal-like breast cancer. Mechanistically, IL13RA2-deficient cells exhibit increased AKT and NF-κB signaling. These cells are sensitive to inhibition of either pathway, but especially AKT, which may represent a clinically useful vulnerability for patients with IL13RA2-low tumors. Our data suggest that inhibition of IL13RA2, though promising in other tumor contexts, may be deleterious in metastatic triple-negative breast cancer.</p>\",\"PeriodicalId\":10267,\"journal\":{\"name\":\"Clinical & Experimental Metastasis\",\"volume\":\"42 5\",\"pages\":\"40\"},\"PeriodicalIF\":3.2000,\"publicationDate\":\"2025-07-15\",\"publicationTypes\":\"Journal Article\",\"fieldsOfStudy\":null,\"isOpenAccess\":false,\"openAccessPdf\":\"https://www.ncbi.nlm.nih.gov/pmc/articles/PMC12263738/pdf/\",\"citationCount\":\"0\",\"resultStr\":null,\"platform\":\"Semanticscholar\",\"paperid\":null,\"PeriodicalName\":\"Clinical & Experimental Metastasis\",\"FirstCategoryId\":\"3\",\"ListUrlMain\":\"https://doi.org/10.1007/s10585-025-10362-1\",\"RegionNum\":3,\"RegionCategory\":\"医学\",\"ArticlePicture\":[],\"TitleCN\":null,\"AbstractTextCN\":null,\"PMCID\":null,\"EPubDate\":\"\",\"PubModel\":\"\",\"JCR\":\"Q2\",\"JCRName\":\"ONCOLOGY\",\"Score\":null,\"Total\":0}","platform":"Semanticscholar","paperid":null,"PeriodicalName":"Clinical & Experimental Metastasis","FirstCategoryId":"3","ListUrlMain":"https://doi.org/10.1007/s10585-025-10362-1","RegionNum":3,"RegionCategory":"医学","ArticlePicture":[],"TitleCN":null,"AbstractTextCN":null,"PMCID":null,"EPubDate":"","PubModel":"","JCR":"Q2","JCRName":"ONCOLOGY","Score":null,"Total":0}
引用次数: 0

摘要

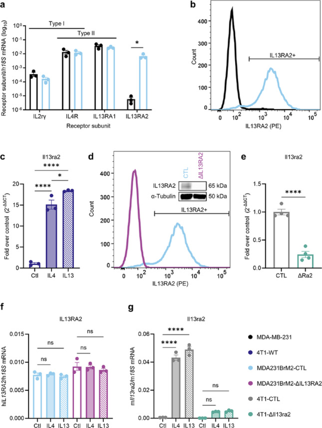
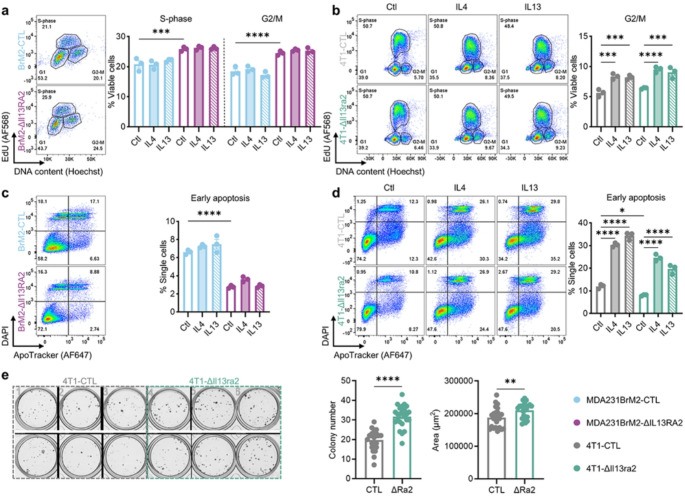
三阴性乳腺癌患者预后差,远处转移率高。这些患者脑转移的风险较高,这仍然是一个主要的治疗挑战。IL13RA2是IL13的高亲和力受体,在原发性脑癌、许多颅外实体瘤以及肺和脑转移变异细胞系中高度表达。然而,IL13RA2与患者预后之间的关系是可变的,并且该受体在癌症中的生物学功能仍然存在争议。我们试图确定IL13RA2在三阴性乳腺癌生长和转移中的作用,重点是乳房到脑的转移。我们从人类寻求大脑的乳腺癌细胞系MDA231BrM2和小鼠4T1细胞中产生IL13RA2-CRISPR敲除衍生物,并在体内评估基因表达、增殖、存活和转移性生长的变化。这两种il13ra2缺陷模型在体外均表现出细胞存活增强,而在脑转移的心内模型中,转移性肿瘤生长增强,动物存活恶化。同时,IL13RA2 mRNA表达升高与基底样乳腺癌患者的总生存率呈正相关。在机制上,il13ra2缺陷细胞表现出AKT和NF-κB信号的增加。这些细胞对任何途径的抑制都很敏感,尤其是AKT,这可能代表了il13ra2低肿瘤患者的临床有用的易感性。我们的数据表明,尽管抑制IL13RA2在其他肿瘤环境中很有希望,但在转移性三阴性乳腺癌中可能是有害的。
本文章由计算机程序翻译,如有差异,请以英文原文为准。

Loss of IL13RA2 promotes metastatic tumor growth in triple-negative breast cancer via increased AKT and NF-κB signaling.

Loss of IL13RA2 promotes metastatic tumor growth in triple-negative breast cancer via increased AKT and NF-κB signaling.

Loss of IL13RA2 promotes metastatic tumor growth in triple-negative breast cancer via increased AKT and NF-κB signaling.

Loss of IL13RA2 promotes metastatic tumor growth in triple-negative breast cancer via increased AKT and NF-κB signaling.

Triple-negative breast cancer is associated with poor patient prognosis and high rates of distant metastasis. These patients are at elevated risk of brain metastasis, which remains a major therapeutic challenge. IL13RA2, a high-affinity receptor for IL13, is highly expressed in primary brain cancers, many extracranial solid tumors, and in lung- and brain-seeking metastatic variant cell lines. However, the relationship between IL13RA2 and patient prognosis is variable, and the biological function of this receptor in cancer remains controversial. We sought to define the role of IL13RA2 in triple-negative breast cancer growth and metastasis, with an emphasis on breast-to-brain metastasis. We generated IL13RA2-CRISPR knockout derivatives of the human brain-seeking breast cancer cell line MDA231BrM2, as well as murine 4T1 cells, and evaluated changes in gene expression, proliferation, survival, and metastatic growth in vivo. Both IL13RA2-deficient models demonstrate enhanced cell survival in vitro, as well as augmented metastatic tumor growth and worsened animal survival in intracardiac models of brain metastasis. Concordantly, elevated IL13RA2 mRNA expression is positively correlated with overall survival in patients with basal-like breast cancer. Mechanistically, IL13RA2-deficient cells exhibit increased AKT and NF-κB signaling. These cells are sensitive to inhibition of either pathway, but especially AKT, which may represent a clinically useful vulnerability for patients with IL13RA2-low tumors. Our data suggest that inhibition of IL13RA2, though promising in other tumor contexts, may be deleterious in metastatic triple-negative breast cancer.

求助全文
通过发布文献求助,成功后即可免费获取论文全文。 去求助
来源期刊
CiteScore
7.80
自引率
5.00%
发文量
55
审稿时长
12 months
期刊介绍: The Journal''s scope encompasses all aspects of metastasis research, whether laboratory-based, experimental or clinical and therapeutic. It covers such areas as molecular biology, pharmacology, tumor biology, and clinical cancer treatment (with all its subdivisions of surgery, chemotherapy and radio-therapy as well as pathology and epidemiology) insofar as these disciplines are concerned with the Journal''s core subject of metastasis formation, prevention and treatment.
×
引用
GB/T 7714-2015
复制
MLA
复制
APA
复制
导出至
BibTeX EndNote RefMan NoteFirst NoteExpress
×
提示
您的信息不完整,为了账户安全,请先补充。
现在去补充
×
提示
您因"违规操作"
具体请查看互助需知
我知道了
×
提示
确定
请完成安全验证×
copy
已复制链接
快去分享给好友吧!
我知道了
右上角分享
点击右上角分享
0
联系我们:info@booksci.cn Book学术提供免费学术资源搜索服务,方便国内外学者检索中英文文献。致力于提供最便捷和优质的服务体验。 Copyright © 2023 布克学术 All rights reserved.
京ICP备2023020795号-1
ghs 京公网安备 11010802042870号
Book学术文献互助
Book学术文献互助群
群 号:604180095
Book学术官方微信