IL1A通过TLR4/MyD88/NF-κB信号通路调控msu诱导的细胞凋亡和炎症反应。

IF 3.2 3区 医学 Q1 MEDICINE, GENERAL & INTERNAL
International Journal of Medical Sciences Pub Date : 2025-06-23 eCollection Date: 2025-01-01 DOI:10.7150/ijms.112102
Fei Pan, Yun Zhang, Min Li, Mei Liu
{"title":"IL1A通过TLR4/MyD88/NF-κB信号通路调控msu诱导的细胞凋亡和炎症反应。","authors":"Fei Pan, Yun Zhang, Min Li, Mei Liu","doi":"10.7150/ijms.112102","DOIUrl":null,"url":null,"abstract":"<p><p><b>Background:</b> The increased inflammation associated with interleukin-1α (<i>IL-1A</i>) induced by monosodium urate (MSU) crystal-induced gouty arthritis is mediated through the NLRP3 inflammasome and NF-κB signaling pathways. This study investigated the role of <i>IL1A</i> in MSU-mediated inflammation and its therapeutic potential. <b>Methods:</b> MSU crystals were applied to THP-1 macrophages and human vascular endothelial cells (HUVECs) with or without <i>IL1A</i> knockdown. Quantitative reverse transcription polymerase chain reaction (qRT-PCR), western blotting (WB), cell counting kit-8 (CCK-8), flow cytometry, and enzyme-linked immunosorbent assay (ELISA) were used to assess <i>IL1A</i> expression, cell viability, apoptosis, and the generation of inflammatory cytokines. The activation of the NLRP3 inflammasome and TLR4/MyD88/NF-κB pathways was evaluated, with TAK-242 used to assess synergistic effects. <b>Results:</b> MSU increased <i>IL1A</i> expression, induced apoptosis, and reduced cell viability in HUVECs, effects reversed by <i>IL1A</i> knockdown. <i>IL1A</i> knockdown media mitigated apoptosis in HUVECs exposed to conditioned media from MSU-stimulated THP-1 macrophages. <i>IL1A</i> knockdown reduced MSU-induced proinflammatory cytokines and NLRP3 activation in THP-1 cells. TAK-242 showed synergistic effects, while <i>IL1A</i> knockdown inhibited TLR4/MyD88/NF-κB activation. <b>Conclusions:</b> <i>IL1A</i> promotes cell death and inflammation in MSU-induced gout. Knockdown of <i>IL1A</i> mitigates these effects, suggesting it may be a potential therapeutic target for MSU-induced inflammation.</p>","PeriodicalId":14031,"journal":{"name":"International Journal of Medical Sciences","volume":"22 12","pages":"3070-3083"},"PeriodicalIF":3.2000,"publicationDate":"2025-06-23","publicationTypes":"Journal Article","fieldsOfStudy":null,"isOpenAccess":false,"openAccessPdf":"https://www.ncbi.nlm.nih.gov/pmc/articles/PMC12244086/pdf/","citationCount":"0","resultStr":"{\"title\":\"<i>IL1A</i> regulates MSU-induced apoptosis and inflammatory response through TLR4/MyD88/NF-κB signaling pathway.\",\"authors\":\"Fei Pan, Yun Zhang, Min Li, Mei Liu\",\"doi\":\"10.7150/ijms.112102\",\"DOIUrl\":null,\"url\":null,\"abstract\":\"<p><p><b>Background:</b> The increased inflammation associated with interleukin-1α (<i>IL-1A</i>) induced by monosodium urate (MSU) crystal-induced gouty arthritis is mediated through the NLRP3 inflammasome and NF-κB signaling pathways. This study investigated the role of <i>IL1A</i> in MSU-mediated inflammation and its therapeutic potential. <b>Methods:</b> MSU crystals were applied to THP-1 macrophages and human vascular endothelial cells (HUVECs) with or without <i>IL1A</i> knockdown. Quantitative reverse transcription polymerase chain reaction (qRT-PCR), western blotting (WB), cell counting kit-8 (CCK-8), flow cytometry, and enzyme-linked immunosorbent assay (ELISA) were used to assess <i>IL1A</i> expression, cell viability, apoptosis, and the generation of inflammatory cytokines. The activation of the NLRP3 inflammasome and TLR4/MyD88/NF-κB pathways was evaluated, with TAK-242 used to assess synergistic effects. <b>Results:</b> MSU increased <i>IL1A</i> expression, induced apoptosis, and reduced cell viability in HUVECs, effects reversed by <i>IL1A</i> knockdown. <i>IL1A</i> knockdown media mitigated apoptosis in HUVECs exposed to conditioned media from MSU-stimulated THP-1 macrophages. <i>IL1A</i> knockdown reduced MSU-induced proinflammatory cytokines and NLRP3 activation in THP-1 cells. TAK-242 showed synergistic effects, while <i>IL1A</i> knockdown inhibited TLR4/MyD88/NF-κB activation. <b>Conclusions:</b> <i>IL1A</i> promotes cell death and inflammation in MSU-induced gout. Knockdown of <i>IL1A</i> mitigates these effects, suggesting it may be a potential therapeutic target for MSU-induced inflammation.</p>\",\"PeriodicalId\":14031,\"journal\":{\"name\":\"International Journal of Medical Sciences\",\"volume\":\"22 12\",\"pages\":\"3070-3083\"},\"PeriodicalIF\":3.2000,\"publicationDate\":\"2025-06-23\",\"publicationTypes\":\"Journal Article\",\"fieldsOfStudy\":null,\"isOpenAccess\":false,\"openAccessPdf\":\"https://www.ncbi.nlm.nih.gov/pmc/articles/PMC12244086/pdf/\",\"citationCount\":\"0\",\"resultStr\":null,\"platform\":\"Semanticscholar\",\"paperid\":null,\"PeriodicalName\":\"International Journal of Medical Sciences\",\"FirstCategoryId\":\"3\",\"ListUrlMain\":\"https://doi.org/10.7150/ijms.112102\",\"RegionNum\":3,\"RegionCategory\":\"医学\",\"ArticlePicture\":[],\"TitleCN\":null,\"AbstractTextCN\":null,\"PMCID\":null,\"EPubDate\":\"2025/1/1 0:00:00\",\"PubModel\":\"eCollection\",\"JCR\":\"Q1\",\"JCRName\":\"MEDICINE, GENERAL & INTERNAL\",\"Score\":null,\"Total\":0}","platform":"Semanticscholar","paperid":null,"PeriodicalName":"International Journal of Medical Sciences","FirstCategoryId":"3","ListUrlMain":"https://doi.org/10.7150/ijms.112102","RegionNum":3,"RegionCategory":"医学","ArticlePicture":[],"TitleCN":null,"AbstractTextCN":null,"PMCID":null,"EPubDate":"2025/1/1 0:00:00","PubModel":"eCollection","JCR":"Q1","JCRName":"MEDICINE, GENERAL & INTERNAL","Score":null,"Total":0}
引用次数: 0

摘要

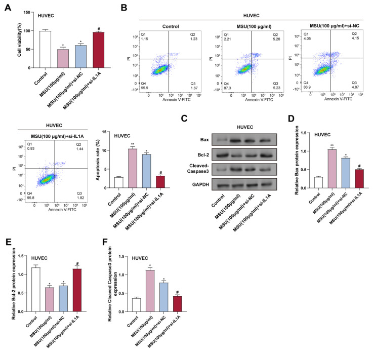
背景:尿酸钠(MSU)晶体诱导痛风性关节炎引起的白细胞介素-1α (IL-1A)相关炎症增加是通过NLRP3炎性体和NF-κB信号通路介导的。本研究探讨了IL1A在msu介导的炎症中的作用及其治疗潜力。方法:将MSU晶体应用于THP-1巨噬细胞和il - 1a敲低或不敲低的人血管内皮细胞(HUVECs)。采用定量逆转录聚合酶链反应(qRT-PCR)、western blotting (WB)、细胞计数试剂盒-8 (CCK-8)、流式细胞术和酶联免疫吸附试验(ELISA)评估IL1A的表达、细胞活力、细胞凋亡和炎症细胞因子的产生。评估NLRP3炎性小体和TLR4/MyD88/NF-κB通路的激活,使用TAK-242评估协同作用。结果:MSU增加了huvec中IL1A的表达,诱导了细胞凋亡,降低了细胞活力,这些作用被IL1A敲除逆转。il - 1a敲低培养基可减轻暴露于msu刺激的THP-1巨噬细胞条件培养基中的huvec的凋亡。IL1A敲低可降低msu诱导的THP-1细胞的促炎细胞因子和NLRP3激活。TAK-242具有协同作用,而IL1A敲低可抑制TLR4/MyD88/NF-κB的激活。结论:IL1A促进msu诱导的痛风细胞死亡和炎症。敲低IL1A可以减轻这些影响,这表明它可能是msu诱导炎症的潜在治疗靶点。
本文章由计算机程序翻译,如有差异,请以英文原文为准。

<i>IL1A</i> regulates MSU-induced apoptosis and inflammatory response through TLR4/MyD88/NF-κB signaling pathway.

<i>IL1A</i> regulates MSU-induced apoptosis and inflammatory response through TLR4/MyD88/NF-κB signaling pathway.

<i>IL1A</i> regulates MSU-induced apoptosis and inflammatory response through TLR4/MyD88/NF-κB signaling pathway.

IL1A regulates MSU-induced apoptosis and inflammatory response through TLR4/MyD88/NF-κB signaling pathway.

Background: The increased inflammation associated with interleukin-1α (IL-1A) induced by monosodium urate (MSU) crystal-induced gouty arthritis is mediated through the NLRP3 inflammasome and NF-κB signaling pathways. This study investigated the role of IL1A in MSU-mediated inflammation and its therapeutic potential. Methods: MSU crystals were applied to THP-1 macrophages and human vascular endothelial cells (HUVECs) with or without IL1A knockdown. Quantitative reverse transcription polymerase chain reaction (qRT-PCR), western blotting (WB), cell counting kit-8 (CCK-8), flow cytometry, and enzyme-linked immunosorbent assay (ELISA) were used to assess IL1A expression, cell viability, apoptosis, and the generation of inflammatory cytokines. The activation of the NLRP3 inflammasome and TLR4/MyD88/NF-κB pathways was evaluated, with TAK-242 used to assess synergistic effects. Results: MSU increased IL1A expression, induced apoptosis, and reduced cell viability in HUVECs, effects reversed by IL1A knockdown. IL1A knockdown media mitigated apoptosis in HUVECs exposed to conditioned media from MSU-stimulated THP-1 macrophages. IL1A knockdown reduced MSU-induced proinflammatory cytokines and NLRP3 activation in THP-1 cells. TAK-242 showed synergistic effects, while IL1A knockdown inhibited TLR4/MyD88/NF-κB activation. Conclusions: IL1A promotes cell death and inflammation in MSU-induced gout. Knockdown of IL1A mitigates these effects, suggesting it may be a potential therapeutic target for MSU-induced inflammation.

求助全文
通过发布文献求助,成功后即可免费获取论文全文。 去求助
来源期刊
International Journal of Medical Sciences
International Journal of Medical Sciences MEDICINE, GENERAL & INTERNAL-
CiteScore
7.20
自引率
0.00%
发文量
185
审稿时长
2.7 months
期刊介绍: Original research papers, reviews, and short research communications in any medical related area can be submitted to the Journal on the understanding that the work has not been published previously in whole or part and is not under consideration for publication elsewhere. Manuscripts in basic science and clinical medicine are both considered. There is no restriction on the length of research papers and reviews, although authors are encouraged to be concise. Short research communication is limited to be under 2500 words.
×
引用
GB/T 7714-2015
复制
MLA
复制
APA
复制
导出至
BibTeX EndNote RefMan NoteFirst NoteExpress
×
提示
您的信息不完整,为了账户安全,请先补充。
现在去补充
×
提示
您因"违规操作"
具体请查看互助需知
我知道了
×
提示
确定
请完成安全验证×
copy
已复制链接
快去分享给好友吧!
我知道了
右上角分享
点击右上角分享
0
联系我们:info@booksci.cn Book学术提供免费学术资源搜索服务,方便国内外学者检索中英文文献。致力于提供最便捷和优质的服务体验。 Copyright © 2023 布克学术 All rights reserved.
京ICP备2023020795号-1
ghs 京公网安备 11010802042870号
Book学术文献互助
Book学术文献互助群
群 号:604180095
Book学术官方微信