墨西哥Yucatán半岛淡水泉中尤卡塔纳Gambusia yucatana(鲤形目:水蛭科)胆囊中原始椭圆虫的描述。

IF 3.9 2区 综合性期刊 Q1 MULTIDISCIPLINARY SCIENCES
Graciela Colunga-Ramírez, Gábor Cech, M Leopoldina Aguirre-Macedo, Kálmán Molnár, Csaba Székely, Boglárka Sellyei
{"title":"墨西哥Yucatán半岛淡水泉中尤卡塔纳Gambusia yucatana(鲤形目:水蛭科)胆囊中原始椭圆虫的描述。","authors":"Graciela Colunga-Ramírez, Gábor Cech, M Leopoldina Aguirre-Macedo, Kálmán Molnár, Csaba Székely, Boglárka Sellyei","doi":"10.1038/s41598-025-10781-w","DOIUrl":null,"url":null,"abstract":"<p><p>The Celestún Lagoon is located on the coast of the Yucatán Peninsula in southern Mexico. The peripheral margins of the lagoon are exposed to a constant influx of water from freshwater springs, where a wide diversity of freshwater fishes occurs. Simultaneously, these freshwater springs are mixing with marine water from the sea and brackish water from the lagoon. Gambusia yucatana is an endemic poeciliid freshwater fish of this coastal region, with no current parasitological records. In December 2023, 24 specimens from two freshwater springs near the Celestún Lagoon were examined for myxozoan infection. Disporic plasmodia containing mature myxospores floating freely within the bile were detected in all fish. The myxospores were ellipsoidal in the valvular and sutural views, measuring 9.5 ± 0.6 μm length and 6.5 ± 0.5 μm width. Two pyriform polar capsules discharging on opposite sides, 3.2 ± 0.4 μm length and 2.3 ± 0.2 μm width, and 5-6 polar filament coils. Polar tubule 31.3 μm long and coiled 5-6 times. The partial sequences of 18S rDNA and 28S rDNA displayed a similarity of ≤ 96.4% and ≤ 85.2% to all other available sequences from the genus Ellipsomyxa. Phylogenetic analyses revealed that the novel species named Ellipsomyxa prima n. sp. is closely related to other congeneric Ellipsomyxa parasites. This study describes the first parasite in G. yucatana and the first Ellipsomyxa species reported in a fish of the order Cyprinodontiformes and the family Poeciliidae.</p>","PeriodicalId":21811,"journal":{"name":"Scientific Reports","volume":"15 1","pages":"25213"},"PeriodicalIF":3.9000,"publicationDate":"2025-07-12","publicationTypes":"Journal Article","fieldsOfStudy":null,"isOpenAccess":false,"openAccessPdf":"https://www.ncbi.nlm.nih.gov/pmc/articles/PMC12255761/pdf/","citationCount":"0","resultStr":"{\"title\":\"Description of Ellipsomyxa prima n. sp. in the gallbladder of Gambusia yucatana (Cyprinodontiformes: Poeciliidae) from freshwater springs in the Yucatán Peninsula, Mexico.\",\"authors\":\"Graciela Colunga-Ramírez, Gábor Cech, M Leopoldina Aguirre-Macedo, Kálmán Molnár, Csaba Székely, Boglárka Sellyei\",\"doi\":\"10.1038/s41598-025-10781-w\",\"DOIUrl\":null,\"url\":null,\"abstract\":\"<p><p>The Celestún Lagoon is located on the coast of the Yucatán Peninsula in southern Mexico. The peripheral margins of the lagoon are exposed to a constant influx of water from freshwater springs, where a wide diversity of freshwater fishes occurs. Simultaneously, these freshwater springs are mixing with marine water from the sea and brackish water from the lagoon. Gambusia yucatana is an endemic poeciliid freshwater fish of this coastal region, with no current parasitological records. In December 2023, 24 specimens from two freshwater springs near the Celestún Lagoon were examined for myxozoan infection. Disporic plasmodia containing mature myxospores floating freely within the bile were detected in all fish. The myxospores were ellipsoidal in the valvular and sutural views, measuring 9.5 ± 0.6 μm length and 6.5 ± 0.5 μm width. Two pyriform polar capsules discharging on opposite sides, 3.2 ± 0.4 μm length and 2.3 ± 0.2 μm width, and 5-6 polar filament coils. Polar tubule 31.3 μm long and coiled 5-6 times. The partial sequences of 18S rDNA and 28S rDNA displayed a similarity of ≤ 96.4% and ≤ 85.2% to all other available sequences from the genus Ellipsomyxa. Phylogenetic analyses revealed that the novel species named Ellipsomyxa prima n. sp. is closely related to other congeneric Ellipsomyxa parasites. This study describes the first parasite in G. yucatana and the first Ellipsomyxa species reported in a fish of the order Cyprinodontiformes and the family Poeciliidae.</p>\",\"PeriodicalId\":21811,\"journal\":{\"name\":\"Scientific Reports\",\"volume\":\"15 1\",\"pages\":\"25213\"},\"PeriodicalIF\":3.9000,\"publicationDate\":\"2025-07-12\",\"publicationTypes\":\"Journal Article\",\"fieldsOfStudy\":null,\"isOpenAccess\":false,\"openAccessPdf\":\"https://www.ncbi.nlm.nih.gov/pmc/articles/PMC12255761/pdf/\",\"citationCount\":\"0\",\"resultStr\":null,\"platform\":\"Semanticscholar\",\"paperid\":null,\"PeriodicalName\":\"Scientific Reports\",\"FirstCategoryId\":\"103\",\"ListUrlMain\":\"https://doi.org/10.1038/s41598-025-10781-w\",\"RegionNum\":2,\"RegionCategory\":\"综合性期刊\",\"ArticlePicture\":[],\"TitleCN\":null,\"AbstractTextCN\":null,\"PMCID\":null,\"EPubDate\":\"\",\"PubModel\":\"\",\"JCR\":\"Q1\",\"JCRName\":\"MULTIDISCIPLINARY SCIENCES\",\"Score\":null,\"Total\":0}","platform":"Semanticscholar","paperid":null,"PeriodicalName":"Scientific Reports","FirstCategoryId":"103","ListUrlMain":"https://doi.org/10.1038/s41598-025-10781-w","RegionNum":2,"RegionCategory":"综合性期刊","ArticlePicture":[],"TitleCN":null,"AbstractTextCN":null,"PMCID":null,"EPubDate":"","PubModel":"","JCR":"Q1","JCRName":"MULTIDISCIPLINARY SCIENCES","Score":null,"Total":0}
引用次数: 0

摘要

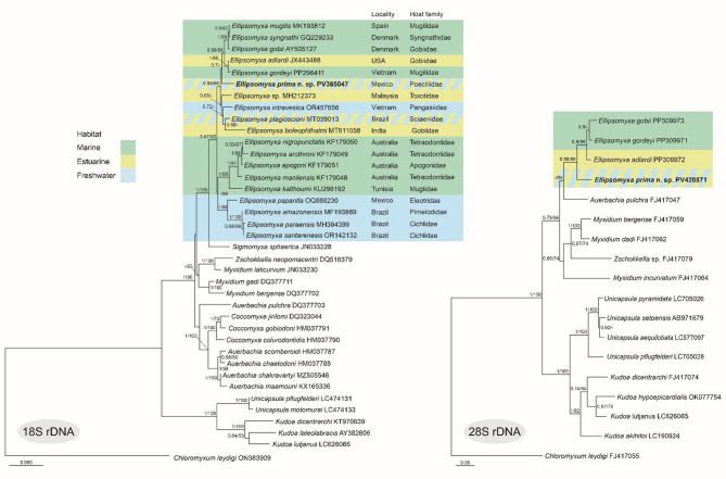
Celestún泻湖位于墨西哥南部Yucatán半岛的海岸。泻湖的外围边缘暴露在淡水泉不断涌入的水中,那里有各种各样的淡水鱼。与此同时,这些淡水泉水与来自海洋的海水和来自泻湖的微咸水混合。尤卡塔纳甘布西亚是该沿海地区特有的淡水鱼,目前没有寄生虫学记录。2023年12月,对Celestún泻湖附近两个淡水泉的24个标本进行粘虫感染检查。在所有鱼的胆汁中均检出含成熟黏液孢子的散发性疟原虫。黏液孢子在瓣状和缝状形态上呈椭圆形,长9.5±0.6 μm,宽6.5±0.5 μm。两个梨形极性胶囊,长3.2±0.4 μm,宽2.3±0.2 μm,极性灯丝线圈5-6个。极性管长31.3 μm,卷曲5-6次。18S rDNA和28S rDNA的部分序列与其他所有可用序列的相似性分别为≤96.4%和≤85.2%。系统发育分析表明,该新种与其他同属椭圆虫属寄生虫亲缘关系密切。本研究报道了首次在中华白鲟中发现的寄生虫,以及首次在鲤形目和水蛭科鱼类中发现的椭圆虫。
本文章由计算机程序翻译,如有差异,请以英文原文为准。

Description of Ellipsomyxa prima n. sp. in the gallbladder of Gambusia yucatana (Cyprinodontiformes: Poeciliidae) from freshwater springs in the Yucatán Peninsula, Mexico.

Description of Ellipsomyxa prima n. sp. in the gallbladder of Gambusia yucatana (Cyprinodontiformes: Poeciliidae) from freshwater springs in the Yucatán Peninsula, Mexico.

Description of Ellipsomyxa prima n. sp. in the gallbladder of Gambusia yucatana (Cyprinodontiformes: Poeciliidae) from freshwater springs in the Yucatán Peninsula, Mexico.

Description of Ellipsomyxa prima n. sp. in the gallbladder of Gambusia yucatana (Cyprinodontiformes: Poeciliidae) from freshwater springs in the Yucatán Peninsula, Mexico.

The Celestún Lagoon is located on the coast of the Yucatán Peninsula in southern Mexico. The peripheral margins of the lagoon are exposed to a constant influx of water from freshwater springs, where a wide diversity of freshwater fishes occurs. Simultaneously, these freshwater springs are mixing with marine water from the sea and brackish water from the lagoon. Gambusia yucatana is an endemic poeciliid freshwater fish of this coastal region, with no current parasitological records. In December 2023, 24 specimens from two freshwater springs near the Celestún Lagoon were examined for myxozoan infection. Disporic plasmodia containing mature myxospores floating freely within the bile were detected in all fish. The myxospores were ellipsoidal in the valvular and sutural views, measuring 9.5 ± 0.6 μm length and 6.5 ± 0.5 μm width. Two pyriform polar capsules discharging on opposite sides, 3.2 ± 0.4 μm length and 2.3 ± 0.2 μm width, and 5-6 polar filament coils. Polar tubule 31.3 μm long and coiled 5-6 times. The partial sequences of 18S rDNA and 28S rDNA displayed a similarity of ≤ 96.4% and ≤ 85.2% to all other available sequences from the genus Ellipsomyxa. Phylogenetic analyses revealed that the novel species named Ellipsomyxa prima n. sp. is closely related to other congeneric Ellipsomyxa parasites. This study describes the first parasite in G. yucatana and the first Ellipsomyxa species reported in a fish of the order Cyprinodontiformes and the family Poeciliidae.

求助全文
通过发布文献求助,成功后即可免费获取论文全文。 去求助
来源期刊
Scientific Reports
Scientific Reports Natural Science Disciplines-
CiteScore
7.50
自引率
4.30%
发文量
19567
审稿时长
3.9 months
期刊介绍: We publish original research from all areas of the natural sciences, psychology, medicine and engineering. You can learn more about what we publish by browsing our specific scientific subject areas below or explore Scientific Reports by browsing all articles and collections. Scientific Reports has a 2-year impact factor: 4.380 (2021), and is the 6th most-cited journal in the world, with more than 540,000 citations in 2020 (Clarivate Analytics, 2021). •Engineering Engineering covers all aspects of engineering, technology, and applied science. It plays a crucial role in the development of technologies to address some of the world''s biggest challenges, helping to save lives and improve the way we live. •Physical sciences Physical sciences are those academic disciplines that aim to uncover the underlying laws of nature — often written in the language of mathematics. It is a collective term for areas of study including astronomy, chemistry, materials science and physics. •Earth and environmental sciences Earth and environmental sciences cover all aspects of Earth and planetary science and broadly encompass solid Earth processes, surface and atmospheric dynamics, Earth system history, climate and climate change, marine and freshwater systems, and ecology. It also considers the interactions between humans and these systems. •Biological sciences Biological sciences encompass all the divisions of natural sciences examining various aspects of vital processes. The concept includes anatomy, physiology, cell biology, biochemistry and biophysics, and covers all organisms from microorganisms, animals to plants. •Health sciences The health sciences study health, disease and healthcare. This field of study aims to develop knowledge, interventions and technology for use in healthcare to improve the treatment of patients.
×
引用
GB/T 7714-2015
复制
MLA
复制
APA
复制
导出至
BibTeX EndNote RefMan NoteFirst NoteExpress
×
提示
您的信息不完整,为了账户安全,请先补充。
现在去补充
×
提示
您因"违规操作"
具体请查看互助需知
我知道了
×
提示
确定
请完成安全验证×
copy
已复制链接
快去分享给好友吧!
我知道了
右上角分享
点击右上角分享
0
联系我们:info@booksci.cn Book学术提供免费学术资源搜索服务,方便国内外学者检索中英文文献。致力于提供最便捷和优质的服务体验。 Copyright © 2023 布克学术 All rights reserved.
京ICP备2023020795号-1
ghs 京公网安备 11010802042870号
Book学术文献互助
Book学术文献互助群
群 号:604180095
Book学术官方微信