大脑中动脉大半球梗死的动脉粥样硬化与心脏栓塞亚型。

IF 2.4 4区 医学 Q2 CLINICAL NEUROLOGY
Neurological Sciences Pub Date : 2025-10-01 Epub Date: 2025-07-12 DOI:10.1007/s10072-025-08347-9
Han Xiao, Zi-Yan He, Xue-Ming Li, Jing Mao, Yun Zhou
{"title":"大脑中动脉大半球梗死的动脉粥样硬化与心脏栓塞亚型。","authors":"Han Xiao, Zi-Yan He, Xue-Ming Li, Jing Mao, Yun Zhou","doi":"10.1007/s10072-025-08347-9","DOIUrl":null,"url":null,"abstract":"<p><strong>Background: </strong>Large hemispheric infarction (LHI) of the middle cerebral artery (MCA) is linked to high mortality and morbidity. This study aims to investigate the characteristics of large artery atherosclerosis (LAA) and cardioembolism subtypes of LHI in MCA.</p><p><strong>Methods: </strong>This retrospective cohort study included 70 patients with LHI hospitalized at the Second Affiliated Hospital of Anhui Medical University from May 2019 to May 2021. Patients were classified according to the TOAST classification into LAA and cardioembolism subtypes.</p><p><strong>Results: </strong>Among the 70 patients, 44 were identified with the LAA subtype (aged 76.00 years, 50% were male) and 26 with cardioembolism (aged 71.50 years, 57.1% were male). The LAA group exhibited significantly higher rates of hyperhomocysteinemia (18.2% vs. 0%, P = 0.022) and diabetes (38.6% vs. 15.4%, P = 0.042). In contrast, atrial fibrillation prevalence was higher in the cardioembolism group (84.6% vs. 20.5%, P < 0.001), as was the rate of decompressive craniectomy (15.4% vs. 2.3%, P = 0.041), while, hypertension prevalence, thrombectomy, and rehabilitation scores, showed no significant differences (all P > 0.05). Additionally, multivariable linear regression analysis showed that, after adjusted the confounders, LAA (vs. CE) subtype was independently associated with higher mRS scores (β = 0.86, 95%CI: 0.61-1.22), higher NIHSS (β = 4.85, 95%CI: 0.19-9.89), higher Visual Analog Scale (VAS) (β = 0.86, 95%CI: 0.66-1.12), and higher GCS (β = 0.62, 95%CI: 0.09-4.00) (all P < 0.05).</p><p><strong>Conclusions: </strong>Patients with the LAA subtype of LHI in MCA are more likely to have hyperhomocysteinemia and diabetes, while atrial fibrillation and the need for decompressive craniectomy are more prevalent in the cardioembolism subtype. LHI subtypes may significantly impact patient rehabilitation outcomes.</p>","PeriodicalId":19191,"journal":{"name":"Neurological Sciences","volume":" ","pages":"5173-5181"},"PeriodicalIF":2.4000,"publicationDate":"2025-10-01","publicationTypes":"Journal Article","fieldsOfStudy":null,"isOpenAccess":false,"openAccessPdf":"https://www.ncbi.nlm.nih.gov/pmc/articles/PMC12488826/pdf/","citationCount":"0","resultStr":"{\"title\":\"Large artery atherosclerotic versus cardioembolism subtypes of large hemispheric infarction in the middle cerebral artery.\",\"authors\":\"Han Xiao, Zi-Yan He, Xue-Ming Li, Jing Mao, Yun Zhou\",\"doi\":\"10.1007/s10072-025-08347-9\",\"DOIUrl\":null,\"url\":null,\"abstract\":\"<p><strong>Background: </strong>Large hemispheric infarction (LHI) of the middle cerebral artery (MCA) is linked to high mortality and morbidity. This study aims to investigate the characteristics of large artery atherosclerosis (LAA) and cardioembolism subtypes of LHI in MCA.</p><p><strong>Methods: </strong>This retrospective cohort study included 70 patients with LHI hospitalized at the Second Affiliated Hospital of Anhui Medical University from May 2019 to May 2021. Patients were classified according to the TOAST classification into LAA and cardioembolism subtypes.</p><p><strong>Results: </strong>Among the 70 patients, 44 were identified with the LAA subtype (aged 76.00 years, 50% were male) and 26 with cardioembolism (aged 71.50 years, 57.1% were male). The LAA group exhibited significantly higher rates of hyperhomocysteinemia (18.2% vs. 0%, P = 0.022) and diabetes (38.6% vs. 15.4%, P = 0.042). In contrast, atrial fibrillation prevalence was higher in the cardioembolism group (84.6% vs. 20.5%, P < 0.001), as was the rate of decompressive craniectomy (15.4% vs. 2.3%, P = 0.041), while, hypertension prevalence, thrombectomy, and rehabilitation scores, showed no significant differences (all P > 0.05). Additionally, multivariable linear regression analysis showed that, after adjusted the confounders, LAA (vs. CE) subtype was independently associated with higher mRS scores (β = 0.86, 95%CI: 0.61-1.22), higher NIHSS (β = 4.85, 95%CI: 0.19-9.89), higher Visual Analog Scale (VAS) (β = 0.86, 95%CI: 0.66-1.12), and higher GCS (β = 0.62, 95%CI: 0.09-4.00) (all P < 0.05).</p><p><strong>Conclusions: </strong>Patients with the LAA subtype of LHI in MCA are more likely to have hyperhomocysteinemia and diabetes, while atrial fibrillation and the need for decompressive craniectomy are more prevalent in the cardioembolism subtype. LHI subtypes may significantly impact patient rehabilitation outcomes.</p>\",\"PeriodicalId\":19191,\"journal\":{\"name\":\"Neurological Sciences\",\"volume\":\" \",\"pages\":\"5173-5181\"},\"PeriodicalIF\":2.4000,\"publicationDate\":\"2025-10-01\",\"publicationTypes\":\"Journal Article\",\"fieldsOfStudy\":null,\"isOpenAccess\":false,\"openAccessPdf\":\"https://www.ncbi.nlm.nih.gov/pmc/articles/PMC12488826/pdf/\",\"citationCount\":\"0\",\"resultStr\":null,\"platform\":\"Semanticscholar\",\"paperid\":null,\"PeriodicalName\":\"Neurological Sciences\",\"FirstCategoryId\":\"3\",\"ListUrlMain\":\"https://doi.org/10.1007/s10072-025-08347-9\",\"RegionNum\":4,\"RegionCategory\":\"医学\",\"ArticlePicture\":[],\"TitleCN\":null,\"AbstractTextCN\":null,\"PMCID\":null,\"EPubDate\":\"2025/7/12 0:00:00\",\"PubModel\":\"Epub\",\"JCR\":\"Q2\",\"JCRName\":\"CLINICAL NEUROLOGY\",\"Score\":null,\"Total\":0}","platform":"Semanticscholar","paperid":null,"PeriodicalName":"Neurological Sciences","FirstCategoryId":"3","ListUrlMain":"https://doi.org/10.1007/s10072-025-08347-9","RegionNum":4,"RegionCategory":"医学","ArticlePicture":[],"TitleCN":null,"AbstractTextCN":null,"PMCID":null,"EPubDate":"2025/7/12 0:00:00","PubModel":"Epub","JCR":"Q2","JCRName":"CLINICAL NEUROLOGY","Score":null,"Total":0}
引用次数: 0

摘要

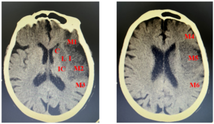
背景:大脑中动脉(MCA)大半球梗死(LHI)与高死亡率和发病率有关。本研究旨在探讨MCA大动脉粥样硬化(LAA)和LHI的心脏栓塞亚型的特点。方法:回顾性队列研究纳入2019年5月至2021年5月在安徽医科大学第二附属医院住院的70例LHI患者。根据TOAST分型将患者分为LAA和心栓塞亚型。结果:70例患者中,LAA亚型44例(年龄76.00岁,男性占50%),心栓塞26例(年龄71.50岁,男性占57.1%)。LAA组高同型半胱氨酸血症(18.2% vs. 0%, P = 0.022)和糖尿病(38.6% vs. 15.4%, P = 0.042)的发生率显著高于LAA组。相比之下,心脏栓塞组的房颤患病率更高(84.6%比20.5%,P < 0.05)。此外,多变量线性回归分析显示,在调整混杂因素后,LAA (vs. CE)亚型与较高的mRS评分(β = 0.86, 95%CI: 0.61-1.22)、较高的NIHSS (β = 4.85, 95%CI: 0.19-9.89)、较高的视觉模拟量表(VAS) (β = 0.86, 95%CI: 0.66-1.12)和较高的GCS (β = 0.62, 95%CI: 0.09-4.00)独立相关(均P)。MCA LHI的LAA亚型患者更有可能患有高同型半胱氨酸血症和糖尿病,而心房颤动和需要减压颅底切除术在心脏栓塞亚型中更为普遍。LHI亚型可能显著影响患者康复结果。
本文章由计算机程序翻译,如有差异,请以英文原文为准。

Large artery atherosclerotic versus cardioembolism subtypes of large hemispheric infarction in the middle cerebral artery.

Large artery atherosclerotic versus cardioembolism subtypes of large hemispheric infarction in the middle cerebral artery.

Large artery atherosclerotic versus cardioembolism subtypes of large hemispheric infarction in the middle cerebral artery.

Background: Large hemispheric infarction (LHI) of the middle cerebral artery (MCA) is linked to high mortality and morbidity. This study aims to investigate the characteristics of large artery atherosclerosis (LAA) and cardioembolism subtypes of LHI in MCA.

Methods: This retrospective cohort study included 70 patients with LHI hospitalized at the Second Affiliated Hospital of Anhui Medical University from May 2019 to May 2021. Patients were classified according to the TOAST classification into LAA and cardioembolism subtypes.

Results: Among the 70 patients, 44 were identified with the LAA subtype (aged 76.00 years, 50% were male) and 26 with cardioembolism (aged 71.50 years, 57.1% were male). The LAA group exhibited significantly higher rates of hyperhomocysteinemia (18.2% vs. 0%, P = 0.022) and diabetes (38.6% vs. 15.4%, P = 0.042). In contrast, atrial fibrillation prevalence was higher in the cardioembolism group (84.6% vs. 20.5%, P < 0.001), as was the rate of decompressive craniectomy (15.4% vs. 2.3%, P = 0.041), while, hypertension prevalence, thrombectomy, and rehabilitation scores, showed no significant differences (all P > 0.05). Additionally, multivariable linear regression analysis showed that, after adjusted the confounders, LAA (vs. CE) subtype was independently associated with higher mRS scores (β = 0.86, 95%CI: 0.61-1.22), higher NIHSS (β = 4.85, 95%CI: 0.19-9.89), higher Visual Analog Scale (VAS) (β = 0.86, 95%CI: 0.66-1.12), and higher GCS (β = 0.62, 95%CI: 0.09-4.00) (all P < 0.05).

Conclusions: Patients with the LAA subtype of LHI in MCA are more likely to have hyperhomocysteinemia and diabetes, while atrial fibrillation and the need for decompressive craniectomy are more prevalent in the cardioembolism subtype. LHI subtypes may significantly impact patient rehabilitation outcomes.

求助全文
通过发布文献求助,成功后即可免费获取论文全文。 去求助
来源期刊
Neurological Sciences
Neurological Sciences 医学-临床神经学
CiteScore
6.10
自引率
3.00%
发文量
743
审稿时长
4 months
期刊介绍: Neurological Sciences is intended to provide a medium for the communication of results and ideas in the field of neuroscience. The journal welcomes contributions in both the basic and clinical aspects of the neurosciences. The official language of the journal is English. Reports are published in the form of original articles, short communications, editorials, reviews and letters to the editor. Original articles present the results of experimental or clinical studies in the neurosciences, while short communications are succinct reports permitting the rapid publication of novel results. Original contributions may be submitted for the special sections History of Neurology, Health Care and Neurological Digressions - a forum for cultural topics related to the neurosciences. The journal also publishes correspondence book reviews, meeting reports and announcements.
×
引用
GB/T 7714-2015
复制
MLA
复制
APA
复制
导出至
BibTeX EndNote RefMan NoteFirst NoteExpress
×
提示
您的信息不完整,为了账户安全,请先补充。
现在去补充
×
提示
您因"违规操作"
具体请查看互助需知
我知道了
×
提示
确定
请完成安全验证×
copy
已复制链接
快去分享给好友吧!
我知道了
右上角分享
点击右上角分享
0
联系我们:info@booksci.cn Book学术提供免费学术资源搜索服务,方便国内外学者检索中英文文献。致力于提供最便捷和优质的服务体验。 Copyright © 2023 布克学术 All rights reserved.
京ICP备2023020795号-1
ghs 京公网安备 11010802042870号
Book学术文献互助
Book学术文献互助群
群 号:604180095
Book学术官方微信