BFGF通过SERPINE1/HIF-1和Nrf-2/HO-1信号通路减轻ctx诱导的卵巢细胞毒性。

IF 4.2 3区 医学 Q1 REPRODUCTIVE BIOLOGY
Yao Li, Lin Zhang, Hongqing Lv, Chenxuan Mei, Min Hu
{"title":"BFGF通过SERPINE1/HIF-1和Nrf-2/HO-1信号通路减轻ctx诱导的卵巢细胞毒性。","authors":"Yao Li, Lin Zhang, Hongqing Lv, Chenxuan Mei, Min Hu","doi":"10.1186/s13048-025-01736-w","DOIUrl":null,"url":null,"abstract":"<p><p>Chemotherapy-induced ovarian damage is a significant concern for female cancer patients, often resulting in infertility, hormonal imbalance, and premature ovarian failure. Cyclophosphamide (CTX), a widely used chemotherapeutic agent, is highly effective against tumors but causes severe ovarian cytotoxicity. This study explores the protective effects of basic fibroblast growth factor (BFGF) and its underlying mechanisms in mitigating CTX-induced ovarian damage. BFGF treatment significantly enhanced cell viability, reduced apoptosis, and restored mitochondrial membrane potential in CTX-treated ovarian cells. Transcriptomic analysis revealed that BFGF activated the SERPINE1/HIF-1 signaling pathway, promoting angiogenesis, reducing apoptotic signaling, and enhancing cell cycle progression by upregulating Cyclin D1 and CDK4. Additionally, BFGF activated the Nrf-2/HO-1 pathway, boosting cellular defenses against oxidative stress and mitigating mitochondrial dysfunction. Functional studies confirmed that the inhibition of SERPINE1 or BFGF abrogated these protective effects, underscoring the critical roles of these pathways. These findings demonstrate that BFGF protects ovarian cells from CTX-induced damage by modulating the Serpin Family E Member 1 (SERPINE1)/Hypoxia-inducible factor 1 (HIF-1) and Nuclear factor erythroid 2-related factor 2 (Nrf-2)/Heme Oxygenase 1 (HO-1) pathways, reducing apoptosis, and enhancing cell survival, providing a promising foundation for developing BFGF-based therapies to preserve ovarian function and fertility in female cancer patients undergoing chemotherapy.</p>","PeriodicalId":16610,"journal":{"name":"Journal of Ovarian Research","volume":"18 1","pages":"151"},"PeriodicalIF":4.2000,"publicationDate":"2025-07-12","publicationTypes":"Journal Article","fieldsOfStudy":null,"isOpenAccess":false,"openAccessPdf":"https://www.ncbi.nlm.nih.gov/pmc/articles/PMC12255075/pdf/","citationCount":"0","resultStr":"{\"title\":\"BFGF mitigates CTX-induced ovarian cytotoxicity via SERPINE1/HIF-1 and Nrf-2/HO-1 signaling pathways.\",\"authors\":\"Yao Li, Lin Zhang, Hongqing Lv, Chenxuan Mei, Min Hu\",\"doi\":\"10.1186/s13048-025-01736-w\",\"DOIUrl\":null,\"url\":null,\"abstract\":\"<p><p>Chemotherapy-induced ovarian damage is a significant concern for female cancer patients, often resulting in infertility, hormonal imbalance, and premature ovarian failure. Cyclophosphamide (CTX), a widely used chemotherapeutic agent, is highly effective against tumors but causes severe ovarian cytotoxicity. This study explores the protective effects of basic fibroblast growth factor (BFGF) and its underlying mechanisms in mitigating CTX-induced ovarian damage. BFGF treatment significantly enhanced cell viability, reduced apoptosis, and restored mitochondrial membrane potential in CTX-treated ovarian cells. Transcriptomic analysis revealed that BFGF activated the SERPINE1/HIF-1 signaling pathway, promoting angiogenesis, reducing apoptotic signaling, and enhancing cell cycle progression by upregulating Cyclin D1 and CDK4. Additionally, BFGF activated the Nrf-2/HO-1 pathway, boosting cellular defenses against oxidative stress and mitigating mitochondrial dysfunction. Functional studies confirmed that the inhibition of SERPINE1 or BFGF abrogated these protective effects, underscoring the critical roles of these pathways. These findings demonstrate that BFGF protects ovarian cells from CTX-induced damage by modulating the Serpin Family E Member 1 (SERPINE1)/Hypoxia-inducible factor 1 (HIF-1) and Nuclear factor erythroid 2-related factor 2 (Nrf-2)/Heme Oxygenase 1 (HO-1) pathways, reducing apoptosis, and enhancing cell survival, providing a promising foundation for developing BFGF-based therapies to preserve ovarian function and fertility in female cancer patients undergoing chemotherapy.</p>\",\"PeriodicalId\":16610,\"journal\":{\"name\":\"Journal of Ovarian Research\",\"volume\":\"18 1\",\"pages\":\"151\"},\"PeriodicalIF\":4.2000,\"publicationDate\":\"2025-07-12\",\"publicationTypes\":\"Journal Article\",\"fieldsOfStudy\":null,\"isOpenAccess\":false,\"openAccessPdf\":\"https://www.ncbi.nlm.nih.gov/pmc/articles/PMC12255075/pdf/\",\"citationCount\":\"0\",\"resultStr\":null,\"platform\":\"Semanticscholar\",\"paperid\":null,\"PeriodicalName\":\"Journal of Ovarian Research\",\"FirstCategoryId\":\"3\",\"ListUrlMain\":\"https://doi.org/10.1186/s13048-025-01736-w\",\"RegionNum\":3,\"RegionCategory\":\"医学\",\"ArticlePicture\":[],\"TitleCN\":null,\"AbstractTextCN\":null,\"PMCID\":null,\"EPubDate\":\"\",\"PubModel\":\"\",\"JCR\":\"Q1\",\"JCRName\":\"REPRODUCTIVE BIOLOGY\",\"Score\":null,\"Total\":0}","platform":"Semanticscholar","paperid":null,"PeriodicalName":"Journal of Ovarian Research","FirstCategoryId":"3","ListUrlMain":"https://doi.org/10.1186/s13048-025-01736-w","RegionNum":3,"RegionCategory":"医学","ArticlePicture":[],"TitleCN":null,"AbstractTextCN":null,"PMCID":null,"EPubDate":"","PubModel":"","JCR":"Q1","JCRName":"REPRODUCTIVE BIOLOGY","Score":null,"Total":0}
引用次数: 0

摘要

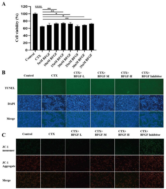
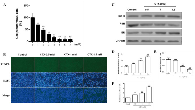
化疗引起的卵巢损伤是女性癌症患者非常关注的问题,通常会导致不孕、激素失衡和卵巢早衰。环磷酰胺(Cyclophosphamide, CTX)是一种广泛使用的化疗药物,对肿瘤有很高的疗效,但会引起严重的卵巢细胞毒性。本研究探讨碱性成纤维细胞生长因子(BFGF)在减轻ctx诱导的卵巢损伤中的保护作用及其潜在机制。BFGF处理显著提高ctx处理卵巢细胞的细胞活力,减少细胞凋亡,恢复线粒体膜电位。转录组学分析显示,BFGF激活SERPINE1/HIF-1信号通路,通过上调Cyclin D1和CDK4,促进血管生成,减少凋亡信号,促进细胞周期进程。此外,BFGF激活Nrf-2/HO-1通路,增强细胞对氧化应激的防御,减轻线粒体功能障碍。功能研究证实,抑制SERPINE1或BFGF消除了这些保护作用,强调了这些途径的关键作用。这些研究结果表明,BFGF通过调节丝素家族E成员1 (SERPINE1)/缺氧诱导因子1 (HIF-1)和核因子红系2相关因子2 (Nrf-2)/血红素加氧酶1 (HO-1)通路,减少细胞凋亡,提高细胞存活率,从而保护ctx诱导的卵巢细胞损伤,为开发基于BFGF的治疗方法来保护女性癌症化疗患者的卵巢功能和生育能力提供了良好的基础。
本文章由计算机程序翻译,如有差异,请以英文原文为准。

BFGF mitigates CTX-induced ovarian cytotoxicity via SERPINE1/HIF-1 and Nrf-2/HO-1 signaling pathways.

BFGF mitigates CTX-induced ovarian cytotoxicity via SERPINE1/HIF-1 and Nrf-2/HO-1 signaling pathways.

BFGF mitigates CTX-induced ovarian cytotoxicity via SERPINE1/HIF-1 and Nrf-2/HO-1 signaling pathways.

BFGF mitigates CTX-induced ovarian cytotoxicity via SERPINE1/HIF-1 and Nrf-2/HO-1 signaling pathways.

Chemotherapy-induced ovarian damage is a significant concern for female cancer patients, often resulting in infertility, hormonal imbalance, and premature ovarian failure. Cyclophosphamide (CTX), a widely used chemotherapeutic agent, is highly effective against tumors but causes severe ovarian cytotoxicity. This study explores the protective effects of basic fibroblast growth factor (BFGF) and its underlying mechanisms in mitigating CTX-induced ovarian damage. BFGF treatment significantly enhanced cell viability, reduced apoptosis, and restored mitochondrial membrane potential in CTX-treated ovarian cells. Transcriptomic analysis revealed that BFGF activated the SERPINE1/HIF-1 signaling pathway, promoting angiogenesis, reducing apoptotic signaling, and enhancing cell cycle progression by upregulating Cyclin D1 and CDK4. Additionally, BFGF activated the Nrf-2/HO-1 pathway, boosting cellular defenses against oxidative stress and mitigating mitochondrial dysfunction. Functional studies confirmed that the inhibition of SERPINE1 or BFGF abrogated these protective effects, underscoring the critical roles of these pathways. These findings demonstrate that BFGF protects ovarian cells from CTX-induced damage by modulating the Serpin Family E Member 1 (SERPINE1)/Hypoxia-inducible factor 1 (HIF-1) and Nuclear factor erythroid 2-related factor 2 (Nrf-2)/Heme Oxygenase 1 (HO-1) pathways, reducing apoptosis, and enhancing cell survival, providing a promising foundation for developing BFGF-based therapies to preserve ovarian function and fertility in female cancer patients undergoing chemotherapy.

求助全文
通过发布文献求助,成功后即可免费获取论文全文。 去求助
来源期刊
Journal of Ovarian Research
Journal of Ovarian Research REPRODUCTIVE BIOLOGY-
CiteScore
6.20
自引率
2.50%
发文量
125
审稿时长
>12 weeks
期刊介绍: Journal of Ovarian Research is an open access, peer reviewed, online journal that aims to provide a forum for high-quality basic and clinical research on ovarian function, abnormalities, and cancer. The journal focuses on research that provides new insights into ovarian functions as well as prevention and treatment of diseases afflicting the organ. Topical areas include, but are not restricted to: Ovary development, hormone secretion and regulation Follicle growth and ovulation Infertility and Polycystic ovarian syndrome Regulation of pituitary and other biological functions by ovarian hormones Ovarian cancer, its prevention, diagnosis and treatment Drug development and screening Role of stem cells in ovary development and function.
×
引用
GB/T 7714-2015
复制
MLA
复制
APA
复制
导出至
BibTeX EndNote RefMan NoteFirst NoteExpress
×
提示
您的信息不完整,为了账户安全,请先补充。
现在去补充
×
提示
您因"违规操作"
具体请查看互助需知
我知道了
×
提示
确定
请完成安全验证×
copy
已复制链接
快去分享给好友吧!
我知道了
右上角分享
点击右上角分享
0
联系我们:info@booksci.cn Book学术提供免费学术资源搜索服务,方便国内外学者检索中英文文献。致力于提供最便捷和优质的服务体验。 Copyright © 2023 布克学术 All rights reserved.
京ICP备2023020795号-1
ghs 京公网安备 11010802042870号
Book学术文献互助
Book学术文献互助群
群 号:604180095
Book学术官方微信