间质PLAU介导肿瘤进展,并为三阴性乳腺癌提供新的治疗靶点。

IF 6 2区 医学 Q1 ONCOLOGY
Jun Zou, Jingyao Zhang, Yu Li, Baowen Yuan, Yuanyi Wang, Yalong Qi, Qian Wang, Wan Qin, Xianglin Yuan, Binghe Xu
{"title":"间质PLAU介导肿瘤进展,并为三阴性乳腺癌提供新的治疗靶点。","authors":"Jun Zou, Jingyao Zhang, Yu Li, Baowen Yuan, Yuanyi Wang, Yalong Qi, Qian Wang, Wan Qin, Xianglin Yuan, Binghe Xu","doi":"10.1186/s12935-025-03867-y","DOIUrl":null,"url":null,"abstract":"<p><p>Triple-negative breast cancer (TNBC) is an aggressive subtype characterized by limited treatment options and poor prognosis. Recent evidence highlights the crucial role of cancer-associated fibroblasts (CAFs) in TNBC progression, yet their molecular characteristics remain incompletely understood. In this study, we performed a comprehensive analysis combining bioinformatics approaches with experimental validation to investigate CAF-related genes in TNBC. Using weighted gene co-expression network analysis (WGCNA) of TNBC samples from TCGA and METABRIC datasets, we identified 185 CAF-related genes significantly associated with extracellular matrix organization and TGF-β signaling pathways. Through rigorous statistical modeling, we developed a 3-gene prognostic signature (CERCAM, JAM3, PLAU) that effectively stratified TNBC patients into high- and low-risk groups with distinct survival outcomes. Importantly, we validated the functional role of PLAU, one of the signature genes, through in vitro and in vivo experiments. Results showed that CAF-derived PLAU played key role in the malignant behaviors of TNBC. Our findings provide new insights into CAF-mediated TNBC progression and suggest potential stromal targets for therapeutic intervention.</p>","PeriodicalId":9385,"journal":{"name":"Cancer Cell International","volume":"25 1","pages":"259"},"PeriodicalIF":6.0000,"publicationDate":"2025-07-11","publicationTypes":"Journal Article","fieldsOfStudy":null,"isOpenAccess":false,"openAccessPdf":"https://www.ncbi.nlm.nih.gov/pmc/articles/PMC12255126/pdf/","citationCount":"0","resultStr":"{\"title\":\"Stromal PLAU mediates tumor progression and informs a novel therapeutic target in triple-negative breast cancer.\",\"authors\":\"Jun Zou, Jingyao Zhang, Yu Li, Baowen Yuan, Yuanyi Wang, Yalong Qi, Qian Wang, Wan Qin, Xianglin Yuan, Binghe Xu\",\"doi\":\"10.1186/s12935-025-03867-y\",\"DOIUrl\":null,\"url\":null,\"abstract\":\"<p><p>Triple-negative breast cancer (TNBC) is an aggressive subtype characterized by limited treatment options and poor prognosis. Recent evidence highlights the crucial role of cancer-associated fibroblasts (CAFs) in TNBC progression, yet their molecular characteristics remain incompletely understood. In this study, we performed a comprehensive analysis combining bioinformatics approaches with experimental validation to investigate CAF-related genes in TNBC. Using weighted gene co-expression network analysis (WGCNA) of TNBC samples from TCGA and METABRIC datasets, we identified 185 CAF-related genes significantly associated with extracellular matrix organization and TGF-β signaling pathways. Through rigorous statistical modeling, we developed a 3-gene prognostic signature (CERCAM, JAM3, PLAU) that effectively stratified TNBC patients into high- and low-risk groups with distinct survival outcomes. Importantly, we validated the functional role of PLAU, one of the signature genes, through in vitro and in vivo experiments. Results showed that CAF-derived PLAU played key role in the malignant behaviors of TNBC. Our findings provide new insights into CAF-mediated TNBC progression and suggest potential stromal targets for therapeutic intervention.</p>\",\"PeriodicalId\":9385,\"journal\":{\"name\":\"Cancer Cell International\",\"volume\":\"25 1\",\"pages\":\"259\"},\"PeriodicalIF\":6.0000,\"publicationDate\":\"2025-07-11\",\"publicationTypes\":\"Journal Article\",\"fieldsOfStudy\":null,\"isOpenAccess\":false,\"openAccessPdf\":\"https://www.ncbi.nlm.nih.gov/pmc/articles/PMC12255126/pdf/\",\"citationCount\":\"0\",\"resultStr\":null,\"platform\":\"Semanticscholar\",\"paperid\":null,\"PeriodicalName\":\"Cancer Cell International\",\"FirstCategoryId\":\"3\",\"ListUrlMain\":\"https://doi.org/10.1186/s12935-025-03867-y\",\"RegionNum\":2,\"RegionCategory\":\"医学\",\"ArticlePicture\":[],\"TitleCN\":null,\"AbstractTextCN\":null,\"PMCID\":null,\"EPubDate\":\"\",\"PubModel\":\"\",\"JCR\":\"Q1\",\"JCRName\":\"ONCOLOGY\",\"Score\":null,\"Total\":0}","platform":"Semanticscholar","paperid":null,"PeriodicalName":"Cancer Cell International","FirstCategoryId":"3","ListUrlMain":"https://doi.org/10.1186/s12935-025-03867-y","RegionNum":2,"RegionCategory":"医学","ArticlePicture":[],"TitleCN":null,"AbstractTextCN":null,"PMCID":null,"EPubDate":"","PubModel":"","JCR":"Q1","JCRName":"ONCOLOGY","Score":null,"Total":0}
引用次数: 0

摘要

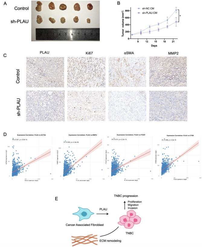
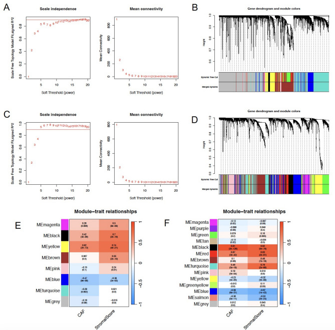
三阴性乳腺癌(TNBC)是一种侵袭性亚型,其特点是治疗选择有限,预后差。最近的证据强调了癌症相关成纤维细胞(CAFs)在TNBC进展中的关键作用,但其分子特征仍不完全清楚。在这项研究中,我们进行了综合分析,结合生物信息学方法和实验验证来研究TNBC中ca相关基因。利用TCGA和METABRIC数据集中TNBC样本的加权基因共表达网络分析(WGCNA),我们鉴定出185个与细胞外基质组织和TGF-β信号通路显著相关的ca相关基因。通过严格的统计建模,我们开发了一个3基因预后标记(CERCAM, JAM3, PLAU),有效地将TNBC患者分为高风险和低风险组,并具有不同的生存结果。重要的是,我们通过体外和体内实验验证了特征基因之一PLAU的功能作用。结果表明,caf来源的PLAU在TNBC的恶性行为中起关键作用。我们的研究结果为caf介导的TNBC进展提供了新的见解,并提出了治疗干预的潜在基质靶点。
本文章由计算机程序翻译,如有差异,请以英文原文为准。

Stromal PLAU mediates tumor progression and informs a novel therapeutic target in triple-negative breast cancer.

Stromal PLAU mediates tumor progression and informs a novel therapeutic target in triple-negative breast cancer.

Stromal PLAU mediates tumor progression and informs a novel therapeutic target in triple-negative breast cancer.

Stromal PLAU mediates tumor progression and informs a novel therapeutic target in triple-negative breast cancer.

Triple-negative breast cancer (TNBC) is an aggressive subtype characterized by limited treatment options and poor prognosis. Recent evidence highlights the crucial role of cancer-associated fibroblasts (CAFs) in TNBC progression, yet their molecular characteristics remain incompletely understood. In this study, we performed a comprehensive analysis combining bioinformatics approaches with experimental validation to investigate CAF-related genes in TNBC. Using weighted gene co-expression network analysis (WGCNA) of TNBC samples from TCGA and METABRIC datasets, we identified 185 CAF-related genes significantly associated with extracellular matrix organization and TGF-β signaling pathways. Through rigorous statistical modeling, we developed a 3-gene prognostic signature (CERCAM, JAM3, PLAU) that effectively stratified TNBC patients into high- and low-risk groups with distinct survival outcomes. Importantly, we validated the functional role of PLAU, one of the signature genes, through in vitro and in vivo experiments. Results showed that CAF-derived PLAU played key role in the malignant behaviors of TNBC. Our findings provide new insights into CAF-mediated TNBC progression and suggest potential stromal targets for therapeutic intervention.

求助全文
通过发布文献求助,成功后即可免费获取论文全文。 去求助
来源期刊
CiteScore
10.90
自引率
1.70%
发文量
360
审稿时长
1 months
期刊介绍: Cancer Cell International publishes articles on all aspects of cancer cell biology, originating largely from, but not limited to, work using cell culture techniques. The journal focuses on novel cancer studies reporting data from biological experiments performed on cells grown in vitro, in two- or three-dimensional systems, and/or in vivo (animal experiments). These types of experiments have provided crucial data in many fields, from cell proliferation and transformation, to epithelial-mesenchymal interaction, to apoptosis, and host immune response to tumors. Cancer Cell International also considers articles that focus on novel technologies or novel pathways in molecular analysis and on epidemiological studies that may affect patient care, as well as articles reporting translational cancer research studies where in vitro discoveries are bridged to the clinic. As such, the journal is interested in laboratory and animal studies reporting on novel biomarkers of tumor progression and response to therapy and on their applicability to human cancers.
×
引用
GB/T 7714-2015
复制
MLA
复制
APA
复制
导出至
BibTeX EndNote RefMan NoteFirst NoteExpress
×
提示
您的信息不完整,为了账户安全,请先补充。
现在去补充
×
提示
您因"违规操作"
具体请查看互助需知
我知道了
×
提示
确定
请完成安全验证×
copy
已复制链接
快去分享给好友吧!
我知道了
右上角分享
点击右上角分享
0
联系我们:info@booksci.cn Book学术提供免费学术资源搜索服务,方便国内外学者检索中英文文献。致力于提供最便捷和优质的服务体验。 Copyright © 2023 布克学术 All rights reserved.
京ICP备2023020795号-1
ghs 京公网安备 11010802042870号
Book学术文献互助
Book学术文献互助群
群 号:604180095
Book学术官方微信