射频消融术与微波消融术治疗乳腺癌患者局部效应和全身t细胞反应的比较

IF 6 2区 医学 Q1 ONCOLOGY
Muxin Yu, Bangjie Wang, Ying Qu, Wen Sun, Mengdi Liang, Xinrui Mao, Yunshan Jiang, Jiaming Wang, Xinyu Tang, Hong Pan, Yi Zhao, Hui Xie, Qiang Ding, Shui Wang, Wenbin Zhou
{"title":"射频消融术与微波消融术治疗乳腺癌患者局部效应和全身t细胞反应的比较","authors":"Muxin Yu, Bangjie Wang, Ying Qu, Wen Sun, Mengdi Liang, Xinrui Mao, Yunshan Jiang, Jiaming Wang, Xinyu Tang, Hong Pan, Yi Zhao, Hui Xie, Qiang Ding, Shui Wang, Wenbin Zhou","doi":"10.1186/s12935-025-03896-7","DOIUrl":null,"url":null,"abstract":"<p><strong>Background: </strong>Radiofrequency ablation (RFA) and microwave ablation (MWA) have been investigated as treatments for early-stage breast cancer. However, it is unclear which minimally invasive thermal therapy demonstrates superior local efficacy. Also, the cytolytic functions of peripheral T cells after thermal ablation in solid tumors have not been reported.</p><p><strong>Materials and methods: </strong>In this study, 60 patients with breast cancer were enrolled from two clinical trials conducted between March 2020 and December 2021. The local effect of thermal ablation evaluated through pathological examinations or radiological imaging was the primary outcome. The secondary outcome involved systemic T-cell responses. Peripheral blood samples were collected before and after treatments. The ablation-induced immune responses were analyzed using flow cytometry, enzyme-linked-immunosorbent assay (ELISA), quantitative real-time PCR (qRT-PCR) and single-cell RNA sequencing.</p><p><strong>Results: </strong>Both RFA and MWA showed favorable local effects in the treatment of breast cancer. Compared to surgery, RFA increased peripheral CD8 + T-cell proportions but did not enhance their cytolytic functions. Conversely, MWA induced stronger cytolytic functions of peripheral T cells and upregulated memory CD4 + T cells. The distinct immune responses induced by MWA and RFA were associated with variations in antigen presentation pathways, types of antigen-presenting cells (APCs), and cytokine secretion profiles. Single-cell RNA sequencing further revealed that dendritic cells were the APCs activated by MWA, exhibiting upregulated fatty acid metabolism.</p><p><strong>Conclusion: </strong>Both thermal ablation therapies are technically feasible for early-stage breast cancer. However, MWA appears superior in enhancing the cytolytic functions of peripheral T cells compared to RFA. This study provides the first mechanistic insight into the different immune responses induced by MWA and RFA, although future clinical trials are necessary to validate these findings.</p><p><strong>Trial registration: </strong>ChiCTR2000029665. Registered February 09, 2020 ( https://www.chictr.org.cn/showproj.html?proj=48315 ) and ChiCTR2000029155. Registered January 16, 2020 ( https://www.chictr.org.cn/showproj.html?proj=48314 ).</p>","PeriodicalId":9385,"journal":{"name":"Cancer Cell International","volume":"25 1","pages":"261"},"PeriodicalIF":6.0000,"publicationDate":"2025-07-11","publicationTypes":"Journal Article","fieldsOfStudy":null,"isOpenAccess":false,"openAccessPdf":"https://www.ncbi.nlm.nih.gov/pmc/articles/PMC12254964/pdf/","citationCount":"0","resultStr":"{\"title\":\"Comparison of local effects and systemic T-cell responses in patients with breast cancer treated by radiofrequency ablation versus microwave ablation.\",\"authors\":\"Muxin Yu, Bangjie Wang, Ying Qu, Wen Sun, Mengdi Liang, Xinrui Mao, Yunshan Jiang, Jiaming Wang, Xinyu Tang, Hong Pan, Yi Zhao, Hui Xie, Qiang Ding, Shui Wang, Wenbin Zhou\",\"doi\":\"10.1186/s12935-025-03896-7\",\"DOIUrl\":null,\"url\":null,\"abstract\":\"<p><strong>Background: </strong>Radiofrequency ablation (RFA) and microwave ablation (MWA) have been investigated as treatments for early-stage breast cancer. However, it is unclear which minimally invasive thermal therapy demonstrates superior local efficacy. Also, the cytolytic functions of peripheral T cells after thermal ablation in solid tumors have not been reported.</p><p><strong>Materials and methods: </strong>In this study, 60 patients with breast cancer were enrolled from two clinical trials conducted between March 2020 and December 2021. The local effect of thermal ablation evaluated through pathological examinations or radiological imaging was the primary outcome. The secondary outcome involved systemic T-cell responses. Peripheral blood samples were collected before and after treatments. The ablation-induced immune responses were analyzed using flow cytometry, enzyme-linked-immunosorbent assay (ELISA), quantitative real-time PCR (qRT-PCR) and single-cell RNA sequencing.</p><p><strong>Results: </strong>Both RFA and MWA showed favorable local effects in the treatment of breast cancer. Compared to surgery, RFA increased peripheral CD8 + T-cell proportions but did not enhance their cytolytic functions. Conversely, MWA induced stronger cytolytic functions of peripheral T cells and upregulated memory CD4 + T cells. The distinct immune responses induced by MWA and RFA were associated with variations in antigen presentation pathways, types of antigen-presenting cells (APCs), and cytokine secretion profiles. Single-cell RNA sequencing further revealed that dendritic cells were the APCs activated by MWA, exhibiting upregulated fatty acid metabolism.</p><p><strong>Conclusion: </strong>Both thermal ablation therapies are technically feasible for early-stage breast cancer. However, MWA appears superior in enhancing the cytolytic functions of peripheral T cells compared to RFA. This study provides the first mechanistic insight into the different immune responses induced by MWA and RFA, although future clinical trials are necessary to validate these findings.</p><p><strong>Trial registration: </strong>ChiCTR2000029665. Registered February 09, 2020 ( https://www.chictr.org.cn/showproj.html?proj=48315 ) and ChiCTR2000029155. Registered January 16, 2020 ( https://www.chictr.org.cn/showproj.html?proj=48314 ).</p>\",\"PeriodicalId\":9385,\"journal\":{\"name\":\"Cancer Cell International\",\"volume\":\"25 1\",\"pages\":\"261\"},\"PeriodicalIF\":6.0000,\"publicationDate\":\"2025-07-11\",\"publicationTypes\":\"Journal Article\",\"fieldsOfStudy\":null,\"isOpenAccess\":false,\"openAccessPdf\":\"https://www.ncbi.nlm.nih.gov/pmc/articles/PMC12254964/pdf/\",\"citationCount\":\"0\",\"resultStr\":null,\"platform\":\"Semanticscholar\",\"paperid\":null,\"PeriodicalName\":\"Cancer Cell International\",\"FirstCategoryId\":\"3\",\"ListUrlMain\":\"https://doi.org/10.1186/s12935-025-03896-7\",\"RegionNum\":2,\"RegionCategory\":\"医学\",\"ArticlePicture\":[],\"TitleCN\":null,\"AbstractTextCN\":null,\"PMCID\":null,\"EPubDate\":\"\",\"PubModel\":\"\",\"JCR\":\"Q1\",\"JCRName\":\"ONCOLOGY\",\"Score\":null,\"Total\":0}","platform":"Semanticscholar","paperid":null,"PeriodicalName":"Cancer Cell International","FirstCategoryId":"3","ListUrlMain":"https://doi.org/10.1186/s12935-025-03896-7","RegionNum":2,"RegionCategory":"医学","ArticlePicture":[],"TitleCN":null,"AbstractTextCN":null,"PMCID":null,"EPubDate":"","PubModel":"","JCR":"Q1","JCRName":"ONCOLOGY","Score":null,"Total":0}
引用次数: 0

摘要

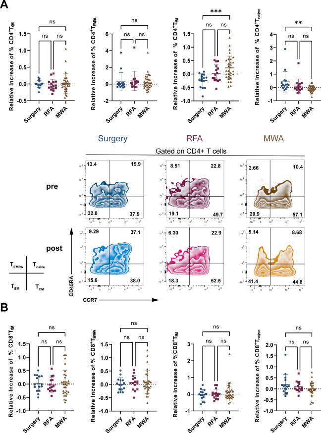
背景:射频消融(RFA)和微波消融(MWA)作为早期乳腺癌的治疗方法已被研究。然而,目前尚不清楚哪种微创热疗法在局部疗效上更胜一筹。此外,实体瘤热消融后外周T细胞的细胞溶解功能尚未见报道。材料与方法:本研究纳入了2020年3月至2021年12月进行的两项临床试验中的60例乳腺癌患者。通过病理检查或放射成像评估热消融的局部效果是主要结果。次要结果涉及全身t细胞反应。治疗前后采集外周血标本。采用流式细胞术、酶联免疫吸附法(ELISA)、实时荧光定量PCR (qRT-PCR)和单细胞RNA测序分析消融诱导的免疫应答。结果:RFA和MWA治疗乳腺癌均有良好的局部效果。与手术相比,RFA增加了外周CD8 + t细胞的比例,但没有增强它们的细胞溶解功能。相反,MWA诱导外周T细胞更强的细胞溶解功能和上调记忆性CD4 + T细胞。MWA和RFA诱导的不同免疫反应与抗原呈递途径、抗原呈递细胞(APCs)类型和细胞因子分泌谱的变化有关。单细胞RNA测序进一步表明,树突状细胞是MWA激活的apc,其脂肪酸代谢上调。结论:热消融治疗早期乳腺癌在技术上是可行的。然而,与RFA相比,MWA在增强外周T细胞的细胞溶解功能方面表现优于RFA。这项研究首次提供了MWA和RFA诱导的不同免疫反应的机制,尽管需要进一步的临床试验来验证这些发现。试验注册:ChiCTR2000029665。2020年2月9日注册(https://www.chictr.org.cn/showproj.html?proj=48315), ChiCTR2000029155。2020年1月16日报名(https://www.chictr.org.cn/showproj.html?proj=48314)。
本文章由计算机程序翻译,如有差异,请以英文原文为准。

Comparison of local effects and systemic T-cell responses in patients with breast cancer treated by radiofrequency ablation versus microwave ablation.

Comparison of local effects and systemic T-cell responses in patients with breast cancer treated by radiofrequency ablation versus microwave ablation.

Comparison of local effects and systemic T-cell responses in patients with breast cancer treated by radiofrequency ablation versus microwave ablation.

Comparison of local effects and systemic T-cell responses in patients with breast cancer treated by radiofrequency ablation versus microwave ablation.

Background: Radiofrequency ablation (RFA) and microwave ablation (MWA) have been investigated as treatments for early-stage breast cancer. However, it is unclear which minimally invasive thermal therapy demonstrates superior local efficacy. Also, the cytolytic functions of peripheral T cells after thermal ablation in solid tumors have not been reported.

Materials and methods: In this study, 60 patients with breast cancer were enrolled from two clinical trials conducted between March 2020 and December 2021. The local effect of thermal ablation evaluated through pathological examinations or radiological imaging was the primary outcome. The secondary outcome involved systemic T-cell responses. Peripheral blood samples were collected before and after treatments. The ablation-induced immune responses were analyzed using flow cytometry, enzyme-linked-immunosorbent assay (ELISA), quantitative real-time PCR (qRT-PCR) and single-cell RNA sequencing.

Results: Both RFA and MWA showed favorable local effects in the treatment of breast cancer. Compared to surgery, RFA increased peripheral CD8 + T-cell proportions but did not enhance their cytolytic functions. Conversely, MWA induced stronger cytolytic functions of peripheral T cells and upregulated memory CD4 + T cells. The distinct immune responses induced by MWA and RFA were associated with variations in antigen presentation pathways, types of antigen-presenting cells (APCs), and cytokine secretion profiles. Single-cell RNA sequencing further revealed that dendritic cells were the APCs activated by MWA, exhibiting upregulated fatty acid metabolism.

Conclusion: Both thermal ablation therapies are technically feasible for early-stage breast cancer. However, MWA appears superior in enhancing the cytolytic functions of peripheral T cells compared to RFA. This study provides the first mechanistic insight into the different immune responses induced by MWA and RFA, although future clinical trials are necessary to validate these findings.

Trial registration: ChiCTR2000029665. Registered February 09, 2020 ( https://www.chictr.org.cn/showproj.html?proj=48315 ) and ChiCTR2000029155. Registered January 16, 2020 ( https://www.chictr.org.cn/showproj.html?proj=48314 ).

求助全文
通过发布文献求助,成功后即可免费获取论文全文。 去求助
来源期刊
CiteScore
10.90
自引率
1.70%
发文量
360
审稿时长
1 months
期刊介绍: Cancer Cell International publishes articles on all aspects of cancer cell biology, originating largely from, but not limited to, work using cell culture techniques. The journal focuses on novel cancer studies reporting data from biological experiments performed on cells grown in vitro, in two- or three-dimensional systems, and/or in vivo (animal experiments). These types of experiments have provided crucial data in many fields, from cell proliferation and transformation, to epithelial-mesenchymal interaction, to apoptosis, and host immune response to tumors. Cancer Cell International also considers articles that focus on novel technologies or novel pathways in molecular analysis and on epidemiological studies that may affect patient care, as well as articles reporting translational cancer research studies where in vitro discoveries are bridged to the clinic. As such, the journal is interested in laboratory and animal studies reporting on novel biomarkers of tumor progression and response to therapy and on their applicability to human cancers.
×
引用
GB/T 7714-2015
复制
MLA
复制
APA
复制
导出至
BibTeX EndNote RefMan NoteFirst NoteExpress
×
提示
您的信息不完整,为了账户安全,请先补充。
现在去补充
×
提示
您因"违规操作"
具体请查看互助需知
我知道了
×
提示
确定
请完成安全验证×
copy
已复制链接
快去分享给好友吧!
我知道了
右上角分享
点击右上角分享
0
联系我们:info@booksci.cn Book学术提供免费学术资源搜索服务,方便国内外学者检索中英文文献。致力于提供最便捷和优质的服务体验。 Copyright © 2023 布克学术 All rights reserved.
京ICP备2023020795号-1
ghs 京公网安备 11010802042870号
Book学术文献互助
Book学术文献互助群
群 号:604180095
Book学术官方微信