EtSERPIN1与鸡ANXA2的结合对柔嫩艾美耳球虫的附着和侵袭过程至关重要。

IF 3.5 1区 农林科学 Q1 VETERINARY SCIENCES
Zengbao Wang, Taifeng Li, Yingying Jiang, Xue Wang, Hongmei Li, Xiaomin Zhao, Xiao Zhang, Ningning Zhao
{"title":"EtSERPIN1与鸡ANXA2的结合对柔嫩艾美耳球虫的附着和侵袭过程至关重要。","authors":"Zengbao Wang, Taifeng Li, Yingying Jiang, Xue Wang, Hongmei Li, Xiaomin Zhao, Xiao Zhang, Ningning Zhao","doi":"10.1186/s13567-025-01532-w","DOIUrl":null,"url":null,"abstract":"<p><p>Serpin protease inhibitors (SERPIN) in protozoa play crucial roles in various biological processes, including the invasion of host cells. However, the precise roles and molecular mechanisms underlying SERPIN-mediated invasion of parasite remain poorly understand. In this study, we provide evidence that surface-expressed Eimeria tenella SERPIN1 (EtSERPIN1) on sporozoites is involved in adhesion and invasion processes. To elucidate the molecular target responsible for mediating EtSERPIN1-induced invasion, we utilized GST pull-down and yeast two-hybrid assays to identify host cell membrane proteins interacting with EtSERPIN1. Our findings revealed an interaction between EtSERPIN1 and a membrane protein called annexin A2 (ANXA2). Furthermore, recombinant GgANXA2 was shown to bind to the sporozoite surface. Pre-treatment with anti-GgANXA2-specific antibody or recombinant GgANXA2 protein significantly inhibited EtSERPIN1 binding to host cells. Pre-incubation with recombinant GgANXA2 also reduced sporozoite infection in both DF-1 cells and chickens. These results suggest that the interaction between EtSERPIN1 and GgANXA2 plays a critical role in both adhesion and invasion processes of E. tenella sporozoites. Finally, we investigated the impact of recombinant GgANXA2 and EtSERPIN1 proteins on E. tenella infection. Our results demonstrate that incubation with GgANXA2 protein significantly attenuated sporozoite infectivity, as evidenced by a significant reduction in parasite burden within the chicken cecum. Immunization with recombinant EtSERPIN1 exhibited potent anti-E. tenella activity, with higher body weight gains, lower cecal lesions and oocyst output, as well as elevated levels of cecal mucosa antibodies. These findings suggest that targeting GgANXA2 through EtSERPIN1 mediates adhesion and invasion processes of E. tenella, highlighting its potential as a novel therapeutic target.</p>","PeriodicalId":23658,"journal":{"name":"Veterinary Research","volume":"56 1","pages":"147"},"PeriodicalIF":3.5000,"publicationDate":"2025-07-10","publicationTypes":"Journal Article","fieldsOfStudy":null,"isOpenAccess":false,"openAccessPdf":"https://www.ncbi.nlm.nih.gov/pmc/articles/PMC12243203/pdf/","citationCount":"0","resultStr":"{\"title\":\"EtSERPIN1 binding with chicken ANXA2 is essential for Eimeria tenella attachment and invasion process.\",\"authors\":\"Zengbao Wang, Taifeng Li, Yingying Jiang, Xue Wang, Hongmei Li, Xiaomin Zhao, Xiao Zhang, Ningning Zhao\",\"doi\":\"10.1186/s13567-025-01532-w\",\"DOIUrl\":null,\"url\":null,\"abstract\":\"<p><p>Serpin protease inhibitors (SERPIN) in protozoa play crucial roles in various biological processes, including the invasion of host cells. However, the precise roles and molecular mechanisms underlying SERPIN-mediated invasion of parasite remain poorly understand. In this study, we provide evidence that surface-expressed Eimeria tenella SERPIN1 (EtSERPIN1) on sporozoites is involved in adhesion and invasion processes. To elucidate the molecular target responsible for mediating EtSERPIN1-induced invasion, we utilized GST pull-down and yeast two-hybrid assays to identify host cell membrane proteins interacting with EtSERPIN1. Our findings revealed an interaction between EtSERPIN1 and a membrane protein called annexin A2 (ANXA2). Furthermore, recombinant GgANXA2 was shown to bind to the sporozoite surface. Pre-treatment with anti-GgANXA2-specific antibody or recombinant GgANXA2 protein significantly inhibited EtSERPIN1 binding to host cells. Pre-incubation with recombinant GgANXA2 also reduced sporozoite infection in both DF-1 cells and chickens. These results suggest that the interaction between EtSERPIN1 and GgANXA2 plays a critical role in both adhesion and invasion processes of E. tenella sporozoites. Finally, we investigated the impact of recombinant GgANXA2 and EtSERPIN1 proteins on E. tenella infection. Our results demonstrate that incubation with GgANXA2 protein significantly attenuated sporozoite infectivity, as evidenced by a significant reduction in parasite burden within the chicken cecum. Immunization with recombinant EtSERPIN1 exhibited potent anti-E. tenella activity, with higher body weight gains, lower cecal lesions and oocyst output, as well as elevated levels of cecal mucosa antibodies. These findings suggest that targeting GgANXA2 through EtSERPIN1 mediates adhesion and invasion processes of E. tenella, highlighting its potential as a novel therapeutic target.</p>\",\"PeriodicalId\":23658,\"journal\":{\"name\":\"Veterinary Research\",\"volume\":\"56 1\",\"pages\":\"147\"},\"PeriodicalIF\":3.5000,\"publicationDate\":\"2025-07-10\",\"publicationTypes\":\"Journal Article\",\"fieldsOfStudy\":null,\"isOpenAccess\":false,\"openAccessPdf\":\"https://www.ncbi.nlm.nih.gov/pmc/articles/PMC12243203/pdf/\",\"citationCount\":\"0\",\"resultStr\":null,\"platform\":\"Semanticscholar\",\"paperid\":null,\"PeriodicalName\":\"Veterinary Research\",\"FirstCategoryId\":\"97\",\"ListUrlMain\":\"https://doi.org/10.1186/s13567-025-01532-w\",\"RegionNum\":1,\"RegionCategory\":\"农林科学\",\"ArticlePicture\":[],\"TitleCN\":null,\"AbstractTextCN\":null,\"PMCID\":null,\"EPubDate\":\"\",\"PubModel\":\"\",\"JCR\":\"Q1\",\"JCRName\":\"VETERINARY SCIENCES\",\"Score\":null,\"Total\":0}","platform":"Semanticscholar","paperid":null,"PeriodicalName":"Veterinary Research","FirstCategoryId":"97","ListUrlMain":"https://doi.org/10.1186/s13567-025-01532-w","RegionNum":1,"RegionCategory":"农林科学","ArticlePicture":[],"TitleCN":null,"AbstractTextCN":null,"PMCID":null,"EPubDate":"","PubModel":"","JCR":"Q1","JCRName":"VETERINARY SCIENCES","Score":null,"Total":0}
引用次数: 0

摘要

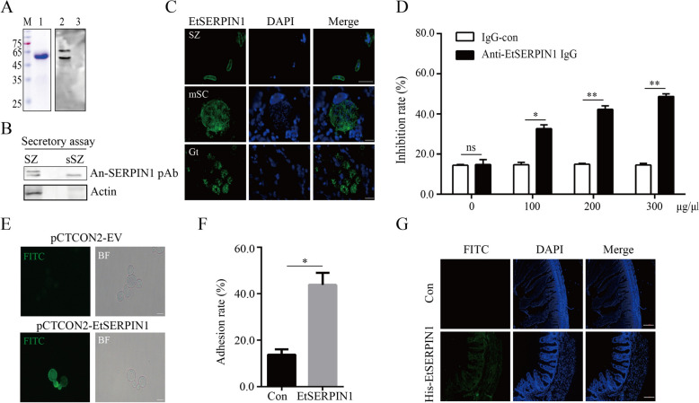
原生动物的丝氨酸蛋白酶抑制剂(Serpin)在包括入侵宿主细胞在内的多种生物过程中起着至关重要的作用。然而,serpin介导的寄生虫入侵的确切作用和分子机制尚不清楚。在这项研究中,我们提供证据表明,表面表达的柔嫩艾美耳球虫SERPIN1 (EtSERPIN1)在孢子体上参与粘附和侵袭过程。为了阐明介导EtSERPIN1诱导侵染的分子靶点,我们利用GST下拉和酵母双杂交技术鉴定了与EtSERPIN1相互作用的宿主细胞膜蛋白。我们的发现揭示了EtSERPIN1与膜蛋白膜联蛋白A2 (ANXA2)之间的相互作用。此外,重组GgANXA2被证明可以与孢子体表面结合。用抗GgANXA2特异性抗体或重组GgANXA2蛋白预处理可显著抑制EtSERPIN1与宿主细胞的结合。重组GgANXA2预孵育也减少了DF-1细胞和鸡的孢子子感染。这些结果表明,EtSERPIN1和GgANXA2的相互作用在E. tenella孢子体的粘附和侵袭过程中都起着关键作用。最后,我们研究了重组GgANXA2和EtSERPIN1蛋白对tenella感染的影响。我们的研究结果表明,用GgANXA2蛋白孵育可以显著降低孢子虫的传染性,这可以通过显著减少鸡盲肠内的寄生虫负担来证明。重组EtSERPIN1免疫表现出强抗e。柔嫩菌活性高,体重增加,盲肠病变和卵囊排出量低,盲肠黏膜抗体水平升高。这些发现表明,通过EtSERPIN1靶向GgANXA2介导tenella的粘附和侵袭过程,突出了其作为一种新的治疗靶点的潜力。
本文章由计算机程序翻译,如有差异,请以英文原文为准。

EtSERPIN1 binding with chicken ANXA2 is essential for Eimeria tenella attachment and invasion process.

EtSERPIN1 binding with chicken ANXA2 is essential for Eimeria tenella attachment and invasion process.

EtSERPIN1 binding with chicken ANXA2 is essential for Eimeria tenella attachment and invasion process.

EtSERPIN1 binding with chicken ANXA2 is essential for Eimeria tenella attachment and invasion process.

Serpin protease inhibitors (SERPIN) in protozoa play crucial roles in various biological processes, including the invasion of host cells. However, the precise roles and molecular mechanisms underlying SERPIN-mediated invasion of parasite remain poorly understand. In this study, we provide evidence that surface-expressed Eimeria tenella SERPIN1 (EtSERPIN1) on sporozoites is involved in adhesion and invasion processes. To elucidate the molecular target responsible for mediating EtSERPIN1-induced invasion, we utilized GST pull-down and yeast two-hybrid assays to identify host cell membrane proteins interacting with EtSERPIN1. Our findings revealed an interaction between EtSERPIN1 and a membrane protein called annexin A2 (ANXA2). Furthermore, recombinant GgANXA2 was shown to bind to the sporozoite surface. Pre-treatment with anti-GgANXA2-specific antibody or recombinant GgANXA2 protein significantly inhibited EtSERPIN1 binding to host cells. Pre-incubation with recombinant GgANXA2 also reduced sporozoite infection in both DF-1 cells and chickens. These results suggest that the interaction between EtSERPIN1 and GgANXA2 plays a critical role in both adhesion and invasion processes of E. tenella sporozoites. Finally, we investigated the impact of recombinant GgANXA2 and EtSERPIN1 proteins on E. tenella infection. Our results demonstrate that incubation with GgANXA2 protein significantly attenuated sporozoite infectivity, as evidenced by a significant reduction in parasite burden within the chicken cecum. Immunization with recombinant EtSERPIN1 exhibited potent anti-E. tenella activity, with higher body weight gains, lower cecal lesions and oocyst output, as well as elevated levels of cecal mucosa antibodies. These findings suggest that targeting GgANXA2 through EtSERPIN1 mediates adhesion and invasion processes of E. tenella, highlighting its potential as a novel therapeutic target.

求助全文
通过发布文献求助,成功后即可免费获取论文全文。 去求助
来源期刊
Veterinary Research
Veterinary Research 农林科学-兽医学
CiteScore
7.00
自引率
4.50%
发文量
92
审稿时长
3 months
期刊介绍: Veterinary Research is an open access journal that publishes high quality and novel research and review articles focusing on all aspects of infectious diseases and host-pathogen interaction in animals.
×
引用
GB/T 7714-2015
复制
MLA
复制
APA
复制
导出至
BibTeX EndNote RefMan NoteFirst NoteExpress
×
提示
您的信息不完整,为了账户安全,请先补充。
现在去补充
×
提示
您因"违规操作"
具体请查看互助需知
我知道了
×
提示
确定
请完成安全验证×
copy
已复制链接
快去分享给好友吧!
我知道了
右上角分享
点击右上角分享
0
联系我们:info@booksci.cn Book学术提供免费学术资源搜索服务,方便国内外学者检索中英文文献。致力于提供最便捷和优质的服务体验。 Copyright © 2023 布克学术 All rights reserved.
京ICP备2023020795号-1
ghs 京公网安备 11010802042870号
Book学术文献互助
Book学术文献互助群
群 号:604180095
Book学术官方微信