NSUN2敲低可通过抑制ACSL6 m5C甲基化改善2型糖尿病患者肝脏糖脂代谢紊乱。

IF 3.9 2区 医学 Q2 BIOCHEMISTRY & MOLECULAR BIOLOGY
Xianshu Jiang, Xuelan Cheng, Qiu Wan
{"title":"NSUN2敲低可通过抑制ACSL6 m5C甲基化改善2型糖尿病患者肝脏糖脂代谢紊乱。","authors":"Xianshu Jiang, Xuelan Cheng, Qiu Wan","doi":"10.1186/s12944-025-02652-0","DOIUrl":null,"url":null,"abstract":"<p><strong>Background: </strong>Hyperglycemia and dyslipidemia characterize type 2 diabetes mellitus (T2DM). The impact of 5-methylcytosine (m5C) on liver glucose and lipid regulation in T2DM is unclear. In this study, the regulation of liver glucose and lipid metabolism by m5C methylation in a T2DM model was investigated.</p><p><strong>Methods: </strong>C57BL/6 mice developed T2DM via a high-fat diet (HFD) and streptozotocin (STZ) administration. Quantitative real-time PCR was performed to assess m5C-associated gene expression in HFD-fed mice and NSUN2 levels in clinical samples. Glucose metabolism was assessed via glucose metabolism function tests. Lipid metabolic parameters were evaluated through pathological analysis and measurements of biochemical indicators in HFD-fed mice. Mechanistic investigations utilized methylated RNA immunoprecipitation (MeRIP), RNA immunoprecipitation (RIP) and RIP.</p><p><strong>Results: </strong>NSUN2 expression was significantly upregulated in both T2DM clinical samples and HFD-fed mice. NSUN2 knockdown enhanced glucose tolerance and pyruvate metabolism, ameliorated insulin resistance, and suppressed hepatic lipid accumulation in HFD-fed mice. Mechanistically, NSUN2 depletion reduced ACSL6 expression by inhibiting m5C modification of ACSL6 mRNA. Furthermore, the metabolic improvements in HFD-fed mice following NSUN2 knockdown were partially reversed by ACSL6 overexpression.</p><p><strong>Conclusion: </strong>This study demonstrated that NSUN2 mediates glucose and lipid metabolism dysregulation in the liver during T2DM through m5C-dependent ACSL6. These findings highlight NSUN2 as a viable target for innovative T2DM treatments.</p>","PeriodicalId":18073,"journal":{"name":"Lipids in Health and Disease","volume":"24 1","pages":"236"},"PeriodicalIF":3.9000,"publicationDate":"2025-07-10","publicationTypes":"Journal Article","fieldsOfStudy":null,"isOpenAccess":false,"openAccessPdf":"https://www.ncbi.nlm.nih.gov/pmc/articles/PMC12247373/pdf/","citationCount":"0","resultStr":"{\"title\":\"NSUN2 knockdown ameliorates hepatic glucose and lipid metabolism disorders in type 2 diabetes mellitus through the Inhibition of ACSL6 m5C methylation.\",\"authors\":\"Xianshu Jiang, Xuelan Cheng, Qiu Wan\",\"doi\":\"10.1186/s12944-025-02652-0\",\"DOIUrl\":null,\"url\":null,\"abstract\":\"<p><strong>Background: </strong>Hyperglycemia and dyslipidemia characterize type 2 diabetes mellitus (T2DM). The impact of 5-methylcytosine (m5C) on liver glucose and lipid regulation in T2DM is unclear. In this study, the regulation of liver glucose and lipid metabolism by m5C methylation in a T2DM model was investigated.</p><p><strong>Methods: </strong>C57BL/6 mice developed T2DM via a high-fat diet (HFD) and streptozotocin (STZ) administration. Quantitative real-time PCR was performed to assess m5C-associated gene expression in HFD-fed mice and NSUN2 levels in clinical samples. Glucose metabolism was assessed via glucose metabolism function tests. Lipid metabolic parameters were evaluated through pathological analysis and measurements of biochemical indicators in HFD-fed mice. Mechanistic investigations utilized methylated RNA immunoprecipitation (MeRIP), RNA immunoprecipitation (RIP) and RIP.</p><p><strong>Results: </strong>NSUN2 expression was significantly upregulated in both T2DM clinical samples and HFD-fed mice. NSUN2 knockdown enhanced glucose tolerance and pyruvate metabolism, ameliorated insulin resistance, and suppressed hepatic lipid accumulation in HFD-fed mice. Mechanistically, NSUN2 depletion reduced ACSL6 expression by inhibiting m5C modification of ACSL6 mRNA. Furthermore, the metabolic improvements in HFD-fed mice following NSUN2 knockdown were partially reversed by ACSL6 overexpression.</p><p><strong>Conclusion: </strong>This study demonstrated that NSUN2 mediates glucose and lipid metabolism dysregulation in the liver during T2DM through m5C-dependent ACSL6. These findings highlight NSUN2 as a viable target for innovative T2DM treatments.</p>\",\"PeriodicalId\":18073,\"journal\":{\"name\":\"Lipids in Health and Disease\",\"volume\":\"24 1\",\"pages\":\"236\"},\"PeriodicalIF\":3.9000,\"publicationDate\":\"2025-07-10\",\"publicationTypes\":\"Journal Article\",\"fieldsOfStudy\":null,\"isOpenAccess\":false,\"openAccessPdf\":\"https://www.ncbi.nlm.nih.gov/pmc/articles/PMC12247373/pdf/\",\"citationCount\":\"0\",\"resultStr\":null,\"platform\":\"Semanticscholar\",\"paperid\":null,\"PeriodicalName\":\"Lipids in Health and Disease\",\"FirstCategoryId\":\"3\",\"ListUrlMain\":\"https://doi.org/10.1186/s12944-025-02652-0\",\"RegionNum\":2,\"RegionCategory\":\"医学\",\"ArticlePicture\":[],\"TitleCN\":null,\"AbstractTextCN\":null,\"PMCID\":null,\"EPubDate\":\"\",\"PubModel\":\"\",\"JCR\":\"Q2\",\"JCRName\":\"BIOCHEMISTRY & MOLECULAR BIOLOGY\",\"Score\":null,\"Total\":0}","platform":"Semanticscholar","paperid":null,"PeriodicalName":"Lipids in Health and Disease","FirstCategoryId":"3","ListUrlMain":"https://doi.org/10.1186/s12944-025-02652-0","RegionNum":2,"RegionCategory":"医学","ArticlePicture":[],"TitleCN":null,"AbstractTextCN":null,"PMCID":null,"EPubDate":"","PubModel":"","JCR":"Q2","JCRName":"BIOCHEMISTRY & MOLECULAR BIOLOGY","Score":null,"Total":0}
引用次数: 0

摘要

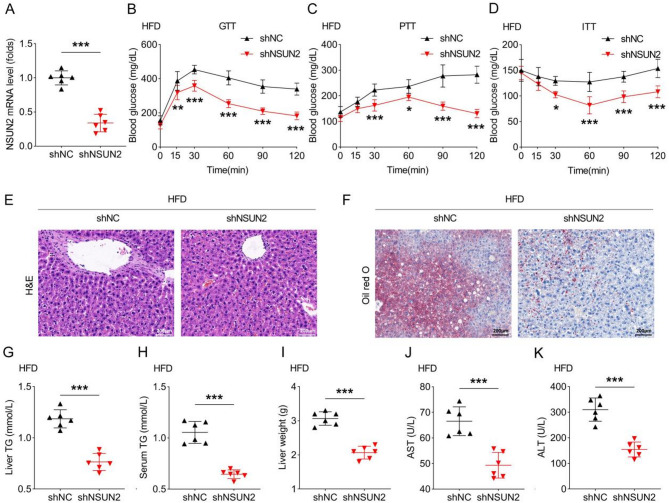
背景:高血糖和血脂异常是2型糖尿病(T2DM)的特征。5-甲基胞嘧啶(m5C)对T2DM患者肝糖和脂质调节的影响尚不清楚。本研究探讨了T2DM模型中m5C甲基化对肝脏糖脂代谢的调节作用。方法:C57BL/6小鼠通过高脂饮食(HFD)和链脲佐菌素(STZ)治疗T2DM。采用实时荧光定量PCR法检测hfd喂养小鼠中m5c相关基因表达及临床样品中NSUN2水平。通过糖代谢功能试验评估糖代谢。通过病理分析和生化指标测定来评价hfd饲喂小鼠的脂质代谢参数。机制研究采用甲基化RNA免疫沉淀(MeRIP)、RNA免疫沉淀(RIP)和RIP。结果:NSUN2在T2DM临床样本和hfd喂养小鼠中表达均显著上调。NSUN2敲低可增强hfd喂养小鼠的葡萄糖耐量和丙酮酸代谢,改善胰岛素抵抗,并抑制肝脏脂质积累。机制上,NSUN2缺失通过抑制m5C对ACSL6 mRNA的修饰来降低ACSL6的表达。此外,NSUN2敲除后hfd喂养小鼠的代谢改善被ACSL6过表达部分逆转。结论:本研究表明,NSUN2通过m505依赖性ACSL6介导T2DM期间肝脏糖脂代谢失调。这些发现强调了NSUN2作为创新T2DM治疗的可行靶点。
本文章由计算机程序翻译,如有差异,请以英文原文为准。

NSUN2 knockdown ameliorates hepatic glucose and lipid metabolism disorders in type 2 diabetes mellitus through the Inhibition of ACSL6 m5C methylation.

NSUN2 knockdown ameliorates hepatic glucose and lipid metabolism disorders in type 2 diabetes mellitus through the Inhibition of ACSL6 m5C methylation.

NSUN2 knockdown ameliorates hepatic glucose and lipid metabolism disorders in type 2 diabetes mellitus through the Inhibition of ACSL6 m5C methylation.

NSUN2 knockdown ameliorates hepatic glucose and lipid metabolism disorders in type 2 diabetes mellitus through the Inhibition of ACSL6 m5C methylation.

Background: Hyperglycemia and dyslipidemia characterize type 2 diabetes mellitus (T2DM). The impact of 5-methylcytosine (m5C) on liver glucose and lipid regulation in T2DM is unclear. In this study, the regulation of liver glucose and lipid metabolism by m5C methylation in a T2DM model was investigated.

Methods: C57BL/6 mice developed T2DM via a high-fat diet (HFD) and streptozotocin (STZ) administration. Quantitative real-time PCR was performed to assess m5C-associated gene expression in HFD-fed mice and NSUN2 levels in clinical samples. Glucose metabolism was assessed via glucose metabolism function tests. Lipid metabolic parameters were evaluated through pathological analysis and measurements of biochemical indicators in HFD-fed mice. Mechanistic investigations utilized methylated RNA immunoprecipitation (MeRIP), RNA immunoprecipitation (RIP) and RIP.

Results: NSUN2 expression was significantly upregulated in both T2DM clinical samples and HFD-fed mice. NSUN2 knockdown enhanced glucose tolerance and pyruvate metabolism, ameliorated insulin resistance, and suppressed hepatic lipid accumulation in HFD-fed mice. Mechanistically, NSUN2 depletion reduced ACSL6 expression by inhibiting m5C modification of ACSL6 mRNA. Furthermore, the metabolic improvements in HFD-fed mice following NSUN2 knockdown were partially reversed by ACSL6 overexpression.

Conclusion: This study demonstrated that NSUN2 mediates glucose and lipid metabolism dysregulation in the liver during T2DM through m5C-dependent ACSL6. These findings highlight NSUN2 as a viable target for innovative T2DM treatments.

求助全文
通过发布文献求助,成功后即可免费获取论文全文。 去求助
来源期刊
Lipids in Health and Disease
Lipids in Health and Disease 生物-生化与分子生物学
CiteScore
7.70
自引率
2.20%
发文量
122
审稿时长
3-8 weeks
期刊介绍: Lipids in Health and Disease is an open access, peer-reviewed, journal that publishes articles on all aspects of lipids: their biochemistry, pharmacology, toxicology, role in health and disease, and the synthesis of new lipid compounds. Lipids in Health and Disease is aimed at all scientists, health professionals and physicians interested in the area of lipids. Lipids are defined here in their broadest sense, to include: cholesterol, essential fatty acids, saturated fatty acids, phospholipids, inositol lipids, second messenger lipids, enzymes and synthetic machinery that is involved in the metabolism of various lipids in the cells and tissues, and also various aspects of lipid transport, etc. In addition, the journal also publishes research that investigates and defines the role of lipids in various physiological processes, pathology and disease. In particular, the journal aims to bridge the gap between the bench and the clinic by publishing articles that are particularly relevant to human diseases and the role of lipids in the management of various diseases.
×
引用
GB/T 7714-2015
复制
MLA
复制
APA
复制
导出至
BibTeX EndNote RefMan NoteFirst NoteExpress
×
提示
您的信息不完整,为了账户安全,请先补充。
现在去补充
×
提示
您因"违规操作"
具体请查看互助需知
我知道了
×
提示
确定
请完成安全验证×
copy
已复制链接
快去分享给好友吧!
我知道了
右上角分享
点击右上角分享
0
联系我们:info@booksci.cn Book学术提供免费学术资源搜索服务,方便国内外学者检索中英文文献。致力于提供最便捷和优质的服务体验。 Copyright © 2023 布克学术 All rights reserved.
京ICP备2023020795号-1
ghs 京公网安备 11010802042870号
Book学术文献互助
Book学术文献互助群
群 号:604180095
Book学术官方微信