非创伤性脊髓损伤患者康复结局和出院预测因素的多中心研究。

IF 3.4 3区 医学 Q1 REHABILITATION
Marco Franceschini, Carrie-Louise Thouant, Maurizio Agosti, Francesca Gimigliano, Salvatore Ferro, Jacopo Bonavita, Maria C Pagliacci, Giorgio Felzani, Sanaz Pournajaf
{"title":"非创伤性脊髓损伤患者康复结局和出院预测因素的多中心研究。","authors":"Marco Franceschini, Carrie-Louise Thouant, Maurizio Agosti, Francesca Gimigliano, Salvatore Ferro, Jacopo Bonavita, Maria C Pagliacci, Giorgio Felzani, Sanaz Pournajaf","doi":"10.23736/S1973-9087.25.08777-5","DOIUrl":null,"url":null,"abstract":"<p><strong>Background: </strong>Non-traumatic spinal cord injuries (NTSCI) represent an increasing public health concern, particularly in aging populations, yet there is limited literature on rehabilitation outcomes and key predictors of home discharge in this population.</p><p><strong>Aim: </strong>This study evaluates the impact of demographic and clinical characteristics on rehabilitation outcomes and home discharge rates in individuals with NTSCI.</p><p><strong>Design: </strong>Prospective observational cohort study.</p><p><strong>Setting: </strong>Thirty-one specialized SCI centers in 13 Italian regions.</p><p><strong>Population: </strong>Individuals with NTSCI.</p><p><strong>Methods: </strong>Demographic and clinical characteristics of 394 rehabilitation were recorded at admission (T1) and discharge (T2). The American Spinal Injury Association (ASIA) Scale and Spinal Cord Independence Measure (SCIM) were used to assess motor function and functional independence. Binary logistic regression was employed to develop a predictive model for home discharge, incorporating categorical and continuous variables. Two common metrics for this purpose are the Akaike Information Criterion (AIC) and the Bayesian Information Criterion (BIC). Predictive factors for home discharge were analyzed using logistic regression and ROC curves.</p><p><strong>Results: </strong>80% of participants were discharged home. Key predictors of home discharge included higher SCIM scores, younger age, and being married. The SCIM score at discharge was a stronger predictor of home discharge than at admission. Length of stay (LOS) was also a significant factor, with longer stays associated with better functional outcomes, particularly in individuals with severe impairments.</p><p><strong>Conclusions: </strong>SCIM scores at discharge, age, and marital status emerged as key predictors of home discharge, highlighting the importance of personalized rehabilitation strategies and structured discharge planning. Tailoring rehabilitation programs to maximize SCIM score improvements may enhance home discharge rates and long-term patient outcomes.</p><p><strong>Clinical rehabilitation impact: </strong>This study emphasizes the importance of continuous functional assessment using SCIM during rehabilitation, allowing clinicians to optimize treatment plans and improve home discharge likelihood. Additionally, considering demographic factors such as age and marital status in discharge planning may facilitate better reintegration into home environments. Longer rehabilitation stays for individuals with more severe injuries (ASIA A/B) can significantly enhance outcomes. By incorporating these predictors into everyday practice, rehabilitation clinics can better optimize patient care, increase home discharge rates, and improve overall quality of life post-rehabilitation.</p>","PeriodicalId":12044,"journal":{"name":"European journal of physical and rehabilitation medicine","volume":" ","pages":"482-495"},"PeriodicalIF":3.4000,"publicationDate":"2025-06-01","publicationTypes":"Journal Article","fieldsOfStudy":null,"isOpenAccess":false,"openAccessPdf":"https://www.ncbi.nlm.nih.gov/pmc/articles/PMC12406163/pdf/","citationCount":"0","resultStr":"{\"title\":\"Multicenter study on predictors of rehabilitation outcome and home discharge in people with non-traumatic spinal cord injuries.\",\"authors\":\"Marco Franceschini, Carrie-Louise Thouant, Maurizio Agosti, Francesca Gimigliano, Salvatore Ferro, Jacopo Bonavita, Maria C Pagliacci, Giorgio Felzani, Sanaz Pournajaf\",\"doi\":\"10.23736/S1973-9087.25.08777-5\",\"DOIUrl\":null,\"url\":null,\"abstract\":\"<p><strong>Background: </strong>Non-traumatic spinal cord injuries (NTSCI) represent an increasing public health concern, particularly in aging populations, yet there is limited literature on rehabilitation outcomes and key predictors of home discharge in this population.</p><p><strong>Aim: </strong>This study evaluates the impact of demographic and clinical characteristics on rehabilitation outcomes and home discharge rates in individuals with NTSCI.</p><p><strong>Design: </strong>Prospective observational cohort study.</p><p><strong>Setting: </strong>Thirty-one specialized SCI centers in 13 Italian regions.</p><p><strong>Population: </strong>Individuals with NTSCI.</p><p><strong>Methods: </strong>Demographic and clinical characteristics of 394 rehabilitation were recorded at admission (T1) and discharge (T2). The American Spinal Injury Association (ASIA) Scale and Spinal Cord Independence Measure (SCIM) were used to assess motor function and functional independence. Binary logistic regression was employed to develop a predictive model for home discharge, incorporating categorical and continuous variables. Two common metrics for this purpose are the Akaike Information Criterion (AIC) and the Bayesian Information Criterion (BIC). Predictive factors for home discharge were analyzed using logistic regression and ROC curves.</p><p><strong>Results: </strong>80% of participants were discharged home. Key predictors of home discharge included higher SCIM scores, younger age, and being married. The SCIM score at discharge was a stronger predictor of home discharge than at admission. Length of stay (LOS) was also a significant factor, with longer stays associated with better functional outcomes, particularly in individuals with severe impairments.</p><p><strong>Conclusions: </strong>SCIM scores at discharge, age, and marital status emerged as key predictors of home discharge, highlighting the importance of personalized rehabilitation strategies and structured discharge planning. Tailoring rehabilitation programs to maximize SCIM score improvements may enhance home discharge rates and long-term patient outcomes.</p><p><strong>Clinical rehabilitation impact: </strong>This study emphasizes the importance of continuous functional assessment using SCIM during rehabilitation, allowing clinicians to optimize treatment plans and improve home discharge likelihood. Additionally, considering demographic factors such as age and marital status in discharge planning may facilitate better reintegration into home environments. Longer rehabilitation stays for individuals with more severe injuries (ASIA A/B) can significantly enhance outcomes. By incorporating these predictors into everyday practice, rehabilitation clinics can better optimize patient care, increase home discharge rates, and improve overall quality of life post-rehabilitation.</p>\",\"PeriodicalId\":12044,\"journal\":{\"name\":\"European journal of physical and rehabilitation medicine\",\"volume\":\" \",\"pages\":\"482-495\"},\"PeriodicalIF\":3.4000,\"publicationDate\":\"2025-06-01\",\"publicationTypes\":\"Journal Article\",\"fieldsOfStudy\":null,\"isOpenAccess\":false,\"openAccessPdf\":\"https://www.ncbi.nlm.nih.gov/pmc/articles/PMC12406163/pdf/\",\"citationCount\":\"0\",\"resultStr\":null,\"platform\":\"Semanticscholar\",\"paperid\":null,\"PeriodicalName\":\"European journal of physical and rehabilitation medicine\",\"FirstCategoryId\":\"3\",\"ListUrlMain\":\"https://doi.org/10.23736/S1973-9087.25.08777-5\",\"RegionNum\":3,\"RegionCategory\":\"医学\",\"ArticlePicture\":[],\"TitleCN\":null,\"AbstractTextCN\":null,\"PMCID\":null,\"EPubDate\":\"2025/7/11 0:00:00\",\"PubModel\":\"Epub\",\"JCR\":\"Q1\",\"JCRName\":\"REHABILITATION\",\"Score\":null,\"Total\":0}","platform":"Semanticscholar","paperid":null,"PeriodicalName":"European journal of physical and rehabilitation medicine","FirstCategoryId":"3","ListUrlMain":"https://doi.org/10.23736/S1973-9087.25.08777-5","RegionNum":3,"RegionCategory":"医学","ArticlePicture":[],"TitleCN":null,"AbstractTextCN":null,"PMCID":null,"EPubDate":"2025/7/11 0:00:00","PubModel":"Epub","JCR":"Q1","JCRName":"REHABILITATION","Score":null,"Total":0}
引用次数: 0

摘要

背景:非创伤性脊髓损伤(NTSCI)越来越受到公众的关注,特别是在老年人群中,然而关于这一人群康复结果和出院关键预测因素的文献有限。目的:本研究评估人口统计学和临床特征对NTSCI患者康复结果和出院率的影响。设计:前瞻性观察队列研究。设置:意大利13个地区的31个专业SCI中心。人群:患有NTSCI的个体。方法:记录394例康复患者入院(T1)和出院(T2)时的人口学和临床特征。采用美国脊髓损伤协会(ASIA)量表和脊髓独立性量表(SCIM)评估运动功能和功能独立性。采用二元logistic回归建立了家庭出院的预测模型,包括分类变量和连续变量。用于此目的的两个常用度量是赤池信息准则(AIC)和贝叶斯信息准则(BIC)。采用logistic回归和ROC曲线对家庭放电的预测因素进行分析。结果:80%的参与者出院回家。出院的关键预测因素包括较高的SCIM评分、较年轻和已婚。出院时的SCIM评分比入院时更能预测出院。住院时间(LOS)也是一个重要因素,住院时间越长,功能预后越好,特别是对于严重损伤的患者。结论:出院时的SCIM评分、年龄和婚姻状况是出院的关键预测因素,强调了个性化康复策略和结构化出院计划的重要性。定制康复方案以最大限度地提高SCIM评分可以提高家庭出院率和患者的长期预后。临床康复影响:本研究强调了在康复过程中使用SCIM进行持续功能评估的重要性,使临床医生能够优化治疗计划并提高回家出院的可能性。此外,在出院计划中考虑年龄和婚姻状况等人口因素可能有助于更好地重新融入家庭环境。对于严重损伤的个体(ASIA A/B),更长的康复时间可以显著提高预后。通过将这些预测因素纳入日常实践,康复诊所可以更好地优化患者护理,提高出院率,并改善康复后的整体生活质量。
本文章由计算机程序翻译,如有差异,请以英文原文为准。

Multicenter study on predictors of rehabilitation outcome and home discharge in people with non-traumatic spinal cord injuries.

Multicenter study on predictors of rehabilitation outcome and home discharge in people with non-traumatic spinal cord injuries.

Multicenter study on predictors of rehabilitation outcome and home discharge in people with non-traumatic spinal cord injuries.

Multicenter study on predictors of rehabilitation outcome and home discharge in people with non-traumatic spinal cord injuries.

Background: Non-traumatic spinal cord injuries (NTSCI) represent an increasing public health concern, particularly in aging populations, yet there is limited literature on rehabilitation outcomes and key predictors of home discharge in this population.

Aim: This study evaluates the impact of demographic and clinical characteristics on rehabilitation outcomes and home discharge rates in individuals with NTSCI.

Design: Prospective observational cohort study.

Setting: Thirty-one specialized SCI centers in 13 Italian regions.

Population: Individuals with NTSCI.

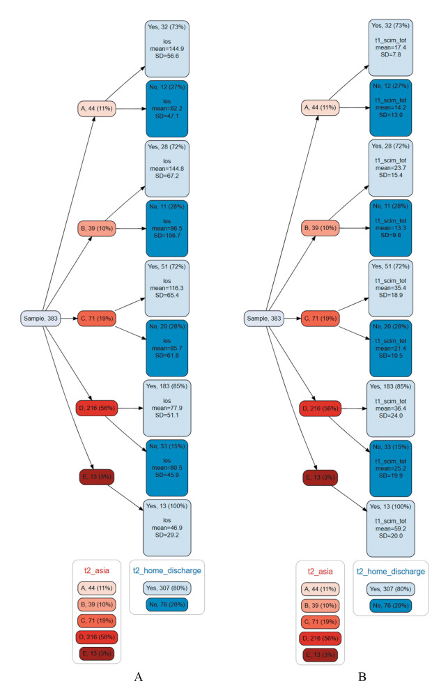
Methods: Demographic and clinical characteristics of 394 rehabilitation were recorded at admission (T1) and discharge (T2). The American Spinal Injury Association (ASIA) Scale and Spinal Cord Independence Measure (SCIM) were used to assess motor function and functional independence. Binary logistic regression was employed to develop a predictive model for home discharge, incorporating categorical and continuous variables. Two common metrics for this purpose are the Akaike Information Criterion (AIC) and the Bayesian Information Criterion (BIC). Predictive factors for home discharge were analyzed using logistic regression and ROC curves.

Results: 80% of participants were discharged home. Key predictors of home discharge included higher SCIM scores, younger age, and being married. The SCIM score at discharge was a stronger predictor of home discharge than at admission. Length of stay (LOS) was also a significant factor, with longer stays associated with better functional outcomes, particularly in individuals with severe impairments.

Conclusions: SCIM scores at discharge, age, and marital status emerged as key predictors of home discharge, highlighting the importance of personalized rehabilitation strategies and structured discharge planning. Tailoring rehabilitation programs to maximize SCIM score improvements may enhance home discharge rates and long-term patient outcomes.

Clinical rehabilitation impact: This study emphasizes the importance of continuous functional assessment using SCIM during rehabilitation, allowing clinicians to optimize treatment plans and improve home discharge likelihood. Additionally, considering demographic factors such as age and marital status in discharge planning may facilitate better reintegration into home environments. Longer rehabilitation stays for individuals with more severe injuries (ASIA A/B) can significantly enhance outcomes. By incorporating these predictors into everyday practice, rehabilitation clinics can better optimize patient care, increase home discharge rates, and improve overall quality of life post-rehabilitation.

求助全文
通过发布文献求助,成功后即可免费获取论文全文。 去求助
来源期刊
CiteScore
8.50
自引率
4.40%
发文量
162
审稿时长
6-12 weeks
期刊介绍: The European Journal of Physical and Rehabilitation Medicine publishes papers of clinical interest in physical and rehabilitation medicine.
×
引用
GB/T 7714-2015
复制
MLA
复制
APA
复制
导出至
BibTeX EndNote RefMan NoteFirst NoteExpress
×
提示
您的信息不完整,为了账户安全,请先补充。
现在去补充
×
提示
您因"违规操作"
具体请查看互助需知
我知道了
×
提示
确定
请完成安全验证×
copy
已复制链接
快去分享给好友吧!
我知道了
右上角分享
点击右上角分享
0
联系我们:info@booksci.cn Book学术提供免费学术资源搜索服务,方便国内外学者检索中英文文献。致力于提供最便捷和优质的服务体验。 Copyright © 2023 布克学术 All rights reserved.
京ICP备2023020795号-1
ghs 京公网安备 11010802042870号
Book学术文献互助
Book学术文献互助群
群 号:604180095
Book学术官方微信