2024年飓风“海伦”和“米尔顿”期间的适应性移动响应。

Qing Yao, Victoria D Lynch, Molei Liu, Xiao Wu, Robbie M Parks, Sen Pei
{"title":"2024年飓风“海伦”和“米尔顿”期间的适应性移动响应。","authors":"Qing Yao, Victoria D Lynch, Molei Liu, Xiao Wu, Robbie M Parks, Sen Pei","doi":"10.1101/2025.07.02.25330752","DOIUrl":null,"url":null,"abstract":"<p><p>Adaptation is crucial for minimizing the societal impacts of tropical cyclones amid climate change. Using 3.56 billion high-resolution foot-traffic records from mobile devices, we analyzed human mobility patterns during Hurricanes Helene and Milton, which struck the southeastern United States in 2024. We observed marked differences in adaptive mobility responses across geographic regions with varying levels of historical hurricane exposure. Milton primarily impacted coastal areas with frequent hurricane exposure and prompted sharp increases in out-region travel prior to landfall and sustained elevated mobility in the post-disaster period. In contrast, Helene affected mostly inland areas, where mobility changes were modest and largely within natural variation. Within Helene-affected regions, coastal counties showed stronger mobility responses than inland counties. Our findings underscore the need for tailoring disaster preparedness and response strategies to the specific characteristics of affected populations.</p>","PeriodicalId":94281,"journal":{"name":"medRxiv : the preprint server for health sciences","volume":" ","pages":""},"PeriodicalIF":0.0000,"publicationDate":"2025-09-24","publicationTypes":"Journal Article","fieldsOfStudy":null,"isOpenAccess":false,"openAccessPdf":"https://www.ncbi.nlm.nih.gov/pmc/articles/PMC12236882/pdf/","citationCount":"0","resultStr":"{\"title\":\"Adaptive mobility responses during Hurricanes Helene and Milton in 2024.\",\"authors\":\"Qing Yao, Victoria D Lynch, Molei Liu, Xiao Wu, Robbie M Parks, Sen Pei\",\"doi\":\"10.1101/2025.07.02.25330752\",\"DOIUrl\":null,\"url\":null,\"abstract\":\"<p><p>Adaptation is crucial for minimizing the societal impacts of tropical cyclones amid climate change. Using 3.56 billion high-resolution foot-traffic records from mobile devices, we analyzed human mobility patterns during Hurricanes Helene and Milton, which struck the southeastern United States in 2024. We observed marked differences in adaptive mobility responses across geographic regions with varying levels of historical hurricane exposure. Milton primarily impacted coastal areas with frequent hurricane exposure and prompted sharp increases in out-region travel prior to landfall and sustained elevated mobility in the post-disaster period. In contrast, Helene affected mostly inland areas, where mobility changes were modest and largely within natural variation. Within Helene-affected regions, coastal counties showed stronger mobility responses than inland counties. Our findings underscore the need for tailoring disaster preparedness and response strategies to the specific characteristics of affected populations.</p>\",\"PeriodicalId\":94281,\"journal\":{\"name\":\"medRxiv : the preprint server for health sciences\",\"volume\":\" \",\"pages\":\"\"},\"PeriodicalIF\":0.0000,\"publicationDate\":\"2025-09-24\",\"publicationTypes\":\"Journal Article\",\"fieldsOfStudy\":null,\"isOpenAccess\":false,\"openAccessPdf\":\"https://www.ncbi.nlm.nih.gov/pmc/articles/PMC12236882/pdf/\",\"citationCount\":\"0\",\"resultStr\":null,\"platform\":\"Semanticscholar\",\"paperid\":null,\"PeriodicalName\":\"medRxiv : the preprint server for health sciences\",\"FirstCategoryId\":\"1085\",\"ListUrlMain\":\"https://doi.org/10.1101/2025.07.02.25330752\",\"RegionNum\":0,\"RegionCategory\":null,\"ArticlePicture\":[],\"TitleCN\":null,\"AbstractTextCN\":null,\"PMCID\":null,\"EPubDate\":\"\",\"PubModel\":\"\",\"JCR\":\"\",\"JCRName\":\"\",\"Score\":null,\"Total\":0}","platform":"Semanticscholar","paperid":null,"PeriodicalName":"medRxiv : the preprint server for health sciences","FirstCategoryId":"1085","ListUrlMain":"https://doi.org/10.1101/2025.07.02.25330752","RegionNum":0,"RegionCategory":null,"ArticlePicture":[],"TitleCN":null,"AbstractTextCN":null,"PMCID":null,"EPubDate":"","PubModel":"","JCR":"","JCRName":"","Score":null,"Total":0}
引用次数: 0

摘要

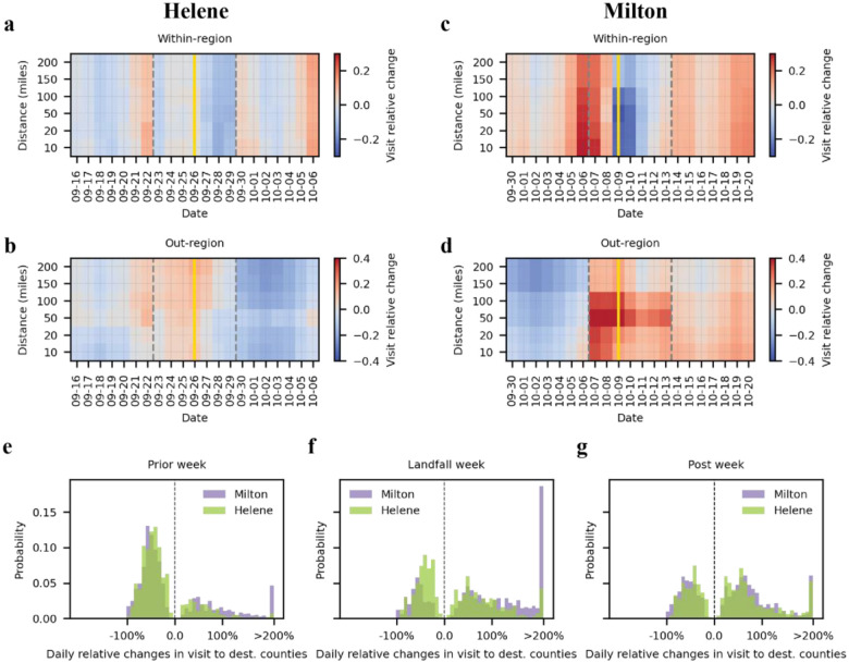
适应对于在气候变化中尽量减少热带气旋的社会影响至关重要。利用来自移动设备的3.555亿高分辨率步行交通记录,我们分析了2024年袭击美国东南部的飓风“海伦”和“米尔顿”期间的人类移动模式。我们观察到不同历史飓风暴露水平的地理区域的适应性流动性反应存在显著差异。“米尔顿”主要影响了频繁遭受飓风袭击的沿海地区,并在登陆前导致了地区外旅行的急剧增加,并在灾后时期持续提高了流动性。相比之下,海伦飓风主要影响内陆地区,那里的流动性变化不大,而且很大程度上在自然变化范围内。在受“海伦”影响的地区,沿海县比内陆县表现出更强的流动性反应。我们的研究结果强调,需要根据受灾人口的具体特点制定备灾和救灾战略。
本文章由计算机程序翻译,如有差异,请以英文原文为准。

Adaptive mobility responses during Hurricanes Helene and Milton in 2024.

Adaptive mobility responses during Hurricanes Helene and Milton in 2024.

Adaptive mobility responses during Hurricanes Helene and Milton in 2024.

Adaptive mobility responses during Hurricanes Helene and Milton in 2024.

Adaptation is crucial for minimizing the societal impacts of tropical cyclones amid climate change. Using 3.56 billion high-resolution foot-traffic records from mobile devices, we analyzed human mobility patterns during Hurricanes Helene and Milton, which struck the southeastern United States in 2024. We observed marked differences in adaptive mobility responses across geographic regions with varying levels of historical hurricane exposure. Milton primarily impacted coastal areas with frequent hurricane exposure and prompted sharp increases in out-region travel prior to landfall and sustained elevated mobility in the post-disaster period. In contrast, Helene affected mostly inland areas, where mobility changes were modest and largely within natural variation. Within Helene-affected regions, coastal counties showed stronger mobility responses than inland counties. Our findings underscore the need for tailoring disaster preparedness and response strategies to the specific characteristics of affected populations.

求助全文
通过发布文献求助,成功后即可免费获取论文全文。 去求助
来源期刊
自引率
0.00%
发文量
0
×
引用
GB/T 7714-2015
复制
MLA
复制
APA
复制
导出至
BibTeX EndNote RefMan NoteFirst NoteExpress
×
提示
您的信息不完整,为了账户安全,请先补充。
现在去补充
×
提示
您因"违规操作"
具体请查看互助需知
我知道了
×
提示
确定
请完成安全验证×
copy
已复制链接
快去分享给好友吧!
我知道了
右上角分享
点击右上角分享
0
联系我们:info@booksci.cn Book学术提供免费学术资源搜索服务,方便国内外学者检索中英文文献。致力于提供最便捷和优质的服务体验。 Copyright © 2023 布克学术 All rights reserved.
京ICP备2023020795号-1
ghs 京公网安备 11010802042870号
Book学术文献互助
Book学术文献互助群
群 号:604180095
Book学术官方微信