一个关键物种对全球引进的致命病原体的快速适应。

IF 3.8 Q2 MULTIDISCIPLINARY SCIENCES
PNAS nexus Pub Date : 2025-07-08 eCollection Date: 2025-07-01 DOI:10.1093/pnasnexus/pgaf199
Loren Cassin-Sackett, Mirian T N Tsuchiya, Rebecca B Dikow
{"title":"一个关键物种对全球引进的致命病原体的快速适应。","authors":"Loren Cassin-Sackett, Mirian T N Tsuchiya, Rebecca B Dikow","doi":"10.1093/pnasnexus/pgaf199","DOIUrl":null,"url":null,"abstract":"<p><p>Emerging infectious diseases are one of the foremost contemporary threats to biodiversity conservation. Outbreaks of novel pathogens can lead to the extinction of host populations, loss of gene flow due to extirpation, and bottlenecks in host populations with surviving individuals. In outbreaks with survivors, pathogens can exert strong selection on hosts, in some cases leading to the evolution of resistance or tolerance in the host population. The pathogen causing sylvatic plague, <i>Yersinia pestis</i>, was introduced to North America in the early 1900s and caused widespread population declines in prairie dogs (genus <i>Cynomys</i>), which experience >95% mortality during epizootics. Recently, survival from plague was documented in a small number of black-tailed prairie dogs (<i>Cynomys ludovicianus</i>) in natural populations in Colorado (United States). We performed whole-genome sequencing on all seven individuals that survived infection with plague and seven individuals that likely died. Using genome-wide association tests, <i>F</i> <sub>ST</sub> outlier tests, and other inferences of selection, we detected single nucleotide polymorphisms (SNPs) on five scaffolds that were strongly associated with survivorship from plague in nature. One candidate gene, inducible T-cell stimulator (<i>ICOS</i>), was also associated with survival in humans during the Black Death in London (United Kingdom), suggesting conservation of gene function across taxonomically diverse lineages. In addition, three candidate genes (<i>TMEM198</i>, <i>PCDHB12/15</i>, and <i>KIAA1191</i>) are different from but in the same gene classes (transmembrane proteins, protocadherins, and Kasuza protein-binding genes) as candidate genes for plague resistance in great gerbils, providing support for the hypothesis that parallel evolution may occur at the level of gene classes in addition to individual genes. Understanding the genomic basis of immunity can enable genetically informed management actions, such as targeted relocation to protect grassland species. Moreover, understanding how rapid adaptation to pathogens occurs can help us predict the time frame and spatial scale at which adaptation may occur, during which other interventions are needed.</p>","PeriodicalId":74468,"journal":{"name":"PNAS nexus","volume":"4 7","pages":"pgaf199"},"PeriodicalIF":3.8000,"publicationDate":"2025-07-08","publicationTypes":"Journal Article","fieldsOfStudy":null,"isOpenAccess":false,"openAccessPdf":"https://www.ncbi.nlm.nih.gov/pmc/articles/PMC12235602/pdf/","citationCount":"0","resultStr":"{\"title\":\"Rapid adaptation to a globally introduced virulent pathogen in a keystone species.\",\"authors\":\"Loren Cassin-Sackett, Mirian T N Tsuchiya, Rebecca B Dikow\",\"doi\":\"10.1093/pnasnexus/pgaf199\",\"DOIUrl\":null,\"url\":null,\"abstract\":\"<p><p>Emerging infectious diseases are one of the foremost contemporary threats to biodiversity conservation. Outbreaks of novel pathogens can lead to the extinction of host populations, loss of gene flow due to extirpation, and bottlenecks in host populations with surviving individuals. In outbreaks with survivors, pathogens can exert strong selection on hosts, in some cases leading to the evolution of resistance or tolerance in the host population. The pathogen causing sylvatic plague, <i>Yersinia pestis</i>, was introduced to North America in the early 1900s and caused widespread population declines in prairie dogs (genus <i>Cynomys</i>), which experience >95% mortality during epizootics. Recently, survival from plague was documented in a small number of black-tailed prairie dogs (<i>Cynomys ludovicianus</i>) in natural populations in Colorado (United States). We performed whole-genome sequencing on all seven individuals that survived infection with plague and seven individuals that likely died. Using genome-wide association tests, <i>F</i> <sub>ST</sub> outlier tests, and other inferences of selection, we detected single nucleotide polymorphisms (SNPs) on five scaffolds that were strongly associated with survivorship from plague in nature. One candidate gene, inducible T-cell stimulator (<i>ICOS</i>), was also associated with survival in humans during the Black Death in London (United Kingdom), suggesting conservation of gene function across taxonomically diverse lineages. In addition, three candidate genes (<i>TMEM198</i>, <i>PCDHB12/15</i>, and <i>KIAA1191</i>) are different from but in the same gene classes (transmembrane proteins, protocadherins, and Kasuza protein-binding genes) as candidate genes for plague resistance in great gerbils, providing support for the hypothesis that parallel evolution may occur at the level of gene classes in addition to individual genes. Understanding the genomic basis of immunity can enable genetically informed management actions, such as targeted relocation to protect grassland species. Moreover, understanding how rapid adaptation to pathogens occurs can help us predict the time frame and spatial scale at which adaptation may occur, during which other interventions are needed.</p>\",\"PeriodicalId\":74468,\"journal\":{\"name\":\"PNAS nexus\",\"volume\":\"4 7\",\"pages\":\"pgaf199\"},\"PeriodicalIF\":3.8000,\"publicationDate\":\"2025-07-08\",\"publicationTypes\":\"Journal Article\",\"fieldsOfStudy\":null,\"isOpenAccess\":false,\"openAccessPdf\":\"https://www.ncbi.nlm.nih.gov/pmc/articles/PMC12235602/pdf/\",\"citationCount\":\"0\",\"resultStr\":null,\"platform\":\"Semanticscholar\",\"paperid\":null,\"PeriodicalName\":\"PNAS nexus\",\"FirstCategoryId\":\"1085\",\"ListUrlMain\":\"https://doi.org/10.1093/pnasnexus/pgaf199\",\"RegionNum\":0,\"RegionCategory\":null,\"ArticlePicture\":[],\"TitleCN\":null,\"AbstractTextCN\":null,\"PMCID\":null,\"EPubDate\":\"2025/7/1 0:00:00\",\"PubModel\":\"eCollection\",\"JCR\":\"Q2\",\"JCRName\":\"MULTIDISCIPLINARY SCIENCES\",\"Score\":null,\"Total\":0}","platform":"Semanticscholar","paperid":null,"PeriodicalName":"PNAS nexus","FirstCategoryId":"1085","ListUrlMain":"https://doi.org/10.1093/pnasnexus/pgaf199","RegionNum":0,"RegionCategory":null,"ArticlePicture":[],"TitleCN":null,"AbstractTextCN":null,"PMCID":null,"EPubDate":"2025/7/1 0:00:00","PubModel":"eCollection","JCR":"Q2","JCRName":"MULTIDISCIPLINARY SCIENCES","Score":null,"Total":0}
引用次数: 0

摘要

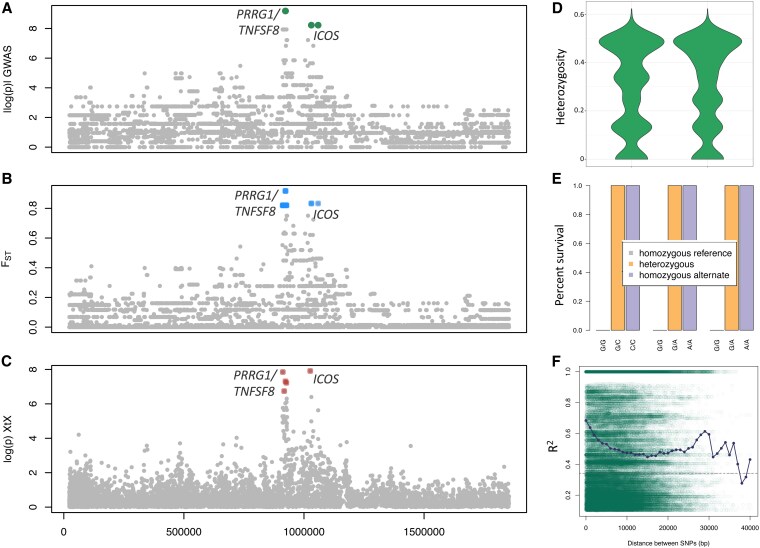
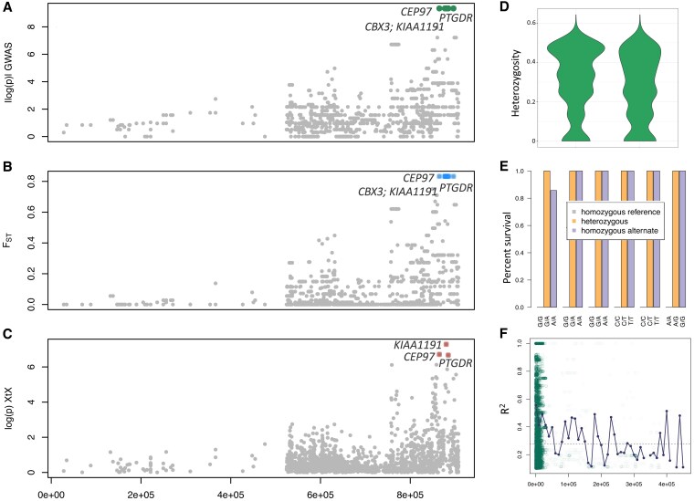
新发传染病是当代生物多样性保护面临的最大威胁之一。新型病原体的暴发可导致寄主种群的灭绝,因灭绝而导致基因流的丧失,以及存在存活个体的寄主种群的瓶颈。在有幸存者的疫情中,病原体可以对宿主施加强烈的选择,在某些情况下导致宿主群体产生耐药性或耐受性。引起森林鼠疫的病原体鼠疫耶尔森氏菌于20世纪初被引入北美,并导致草原土拨鼠(草原土拨鼠属)的广泛数量下降,在动物流行病中,草原土拨鼠的死亡率高达95%。最近,在科罗拉多州(美国)的自然种群中,有少量黑尾草原犬鼠(Cynomys ludovicianus)从鼠疫中存活下来的记录。我们对感染鼠疫的7名幸存者和7名可能死亡的人进行了全基因组测序。通过全基因组关联测试、fst异常值测试和其他选择推断,我们检测到5个支架上的单核苷酸多态性(snp),这些支架与自然界中鼠疫的存活率密切相关。一个候选基因,诱导型t细胞刺激因子(ICOS),也与伦敦(英国)黑死病期间人类的生存有关,这表明基因功能在不同分类谱系中保持一致。此外,3个候选基因(TMEM198、PCDHB12/15和KIAA1191)与大沙鼠鼠疫抗性候选基因(跨膜蛋白、原钙粘蛋白和Kasuza蛋白结合基因)不同,但属于相同的基因类别,这为除单个基因外,在基因类别水平上可能发生平行进化的假设提供了支持。了解免疫的基因组基础可以使遗传上知情的管理行动成为可能,例如有针对性的重新安置以保护草原物种。此外,了解对病原体的快速适应如何发生可以帮助我们预测适应可能发生的时间框架和空间尺度,在此期间需要其他干预措施。
本文章由计算机程序翻译,如有差异,请以英文原文为准。

Rapid adaptation to a globally introduced virulent pathogen in a keystone species.

Rapid adaptation to a globally introduced virulent pathogen in a keystone species.

Rapid adaptation to a globally introduced virulent pathogen in a keystone species.

Rapid adaptation to a globally introduced virulent pathogen in a keystone species.

Emerging infectious diseases are one of the foremost contemporary threats to biodiversity conservation. Outbreaks of novel pathogens can lead to the extinction of host populations, loss of gene flow due to extirpation, and bottlenecks in host populations with surviving individuals. In outbreaks with survivors, pathogens can exert strong selection on hosts, in some cases leading to the evolution of resistance or tolerance in the host population. The pathogen causing sylvatic plague, Yersinia pestis, was introduced to North America in the early 1900s and caused widespread population declines in prairie dogs (genus Cynomys), which experience >95% mortality during epizootics. Recently, survival from plague was documented in a small number of black-tailed prairie dogs (Cynomys ludovicianus) in natural populations in Colorado (United States). We performed whole-genome sequencing on all seven individuals that survived infection with plague and seven individuals that likely died. Using genome-wide association tests, F ST outlier tests, and other inferences of selection, we detected single nucleotide polymorphisms (SNPs) on five scaffolds that were strongly associated with survivorship from plague in nature. One candidate gene, inducible T-cell stimulator (ICOS), was also associated with survival in humans during the Black Death in London (United Kingdom), suggesting conservation of gene function across taxonomically diverse lineages. In addition, three candidate genes (TMEM198, PCDHB12/15, and KIAA1191) are different from but in the same gene classes (transmembrane proteins, protocadherins, and Kasuza protein-binding genes) as candidate genes for plague resistance in great gerbils, providing support for the hypothesis that parallel evolution may occur at the level of gene classes in addition to individual genes. Understanding the genomic basis of immunity can enable genetically informed management actions, such as targeted relocation to protect grassland species. Moreover, understanding how rapid adaptation to pathogens occurs can help us predict the time frame and spatial scale at which adaptation may occur, during which other interventions are needed.

求助全文
通过发布文献求助,成功后即可免费获取论文全文。 去求助
来源期刊
CiteScore
1.80
自引率
0.00%
发文量
0
×
引用
GB/T 7714-2015
复制
MLA
复制
APA
复制
导出至
BibTeX EndNote RefMan NoteFirst NoteExpress
×
提示
您的信息不完整,为了账户安全,请先补充。
现在去补充
×
提示
您因"违规操作"
具体请查看互助需知
我知道了
×
提示
确定
请完成安全验证×
copy
已复制链接
快去分享给好友吧!
我知道了
右上角分享
点击右上角分享
0
联系我们:info@booksci.cn Book学术提供免费学术资源搜索服务,方便国内外学者检索中英文文献。致力于提供最便捷和优质的服务体验。 Copyright © 2023 布克学术 All rights reserved.
京ICP备2023020795号-1
ghs 京公网安备 11010802042870号
Book学术文献互助
Book学术文献互助群
群 号:604180095
Book学术官方微信