慢性阻塞性肺疾病与糖尿病之间的潜在因果关系:一项双向双样本孟德尔随机研究

IF 3.1 3区 医学 Q2 RESPIRATORY SYSTEM
Xinyan Wang, Xin Chen, Ruizhi Feng, Hongli Jiang, Wei Liu
{"title":"慢性阻塞性肺疾病与糖尿病之间的潜在因果关系:一项双向双样本孟德尔随机研究","authors":"Xinyan Wang, Xin Chen, Ruizhi Feng, Hongli Jiang, Wei Liu","doi":"10.2147/COPD.S516346","DOIUrl":null,"url":null,"abstract":"<p><strong>Purpose: </strong>Diabetes, particularly type 2 diabetes (T2D), is a common comorbidity that occurs at a higher frequency in chronic obstructive pulmonary disease (COPD) patients compared to the general population. The COPD-diabetes association is documented epidemiologically and experimentally. Potential mechanisms, including systemic inflammation and metabolic dysregulation, are discussed as plausible pathways. However, their causal relationship still needs to be confirmed.</p><p><strong>Methods: </strong>We conducted a comprehensive bidirectional two-sample Mendelian randomization (MR) analysis to evaluate the causal links between COPD and both type 1 diabetes (T1D) and T2D by using genome-wide association study (GWAS) summary statistics in European and Asian populations. By employing MR methods, the causal effect of diabetes on the risk of COPD as well as specific COPD-related clinical outcomes, including COPD with infections (COPD-I), pneumonia or pneumonia-derived septicaemia, chronic opportunistic infections, respiratory insufficiency, hospital admissions, and onset age (early or late) were explored.</p><p><strong>Results: </strong>Forward MR analysis provided evidence consistent with a causal relationship between T2D and an increased risk of COPD in the European population (IVW odds ratio (OR): 1.002, 95% confidence interval (CI): 1.001-1.003, <i>P</i> = 0.001). This association appeared consistent with MR Egger analysis, yielding a similar result for European COPD patients (MR Egger OR: 1.108, 95% CI: 1.016 -1.208, <i>P</i> = 0.021). No statistically conclusive evidence of a causal relationship between diabetes and COPD was found in the Asian population. Besides, genetically determined T1D was identified as a risk factor for the incidence of COPD-I in the European-specific population (IVW OR: 1.017, 95% CI: 1.009-1.025, <i>P</i> < 0.001). The reverse MR analysis, exploring the effect of COPD on the risk of diabetes, did not achieve consistent results in either the European or Asian populations.</p><p><strong>Conclusion: </strong>This study suggested a modest but statistically significant causal association between T2D and COPD in individuals of European ancestry. Further explorations are required to better understand the underlying mechanisms linking diabetes to COPD development.</p>","PeriodicalId":48818,"journal":{"name":"International Journal of Chronic Obstructive Pulmonary Disease","volume":"20 ","pages":"2259-2272"},"PeriodicalIF":3.1000,"publicationDate":"2025-07-04","publicationTypes":"Journal Article","fieldsOfStudy":null,"isOpenAccess":false,"openAccessPdf":"https://www.ncbi.nlm.nih.gov/pmc/articles/PMC12236365/pdf/","citationCount":"0","resultStr":"{\"title\":\"Potential Causal Relationship Between Chronic Obstructive Pulmonary Disease and Diabetes: A Bidirectional Two-Sample Mendelian Randomization Study.\",\"authors\":\"Xinyan Wang, Xin Chen, Ruizhi Feng, Hongli Jiang, Wei Liu\",\"doi\":\"10.2147/COPD.S516346\",\"DOIUrl\":null,\"url\":null,\"abstract\":\"<p><strong>Purpose: </strong>Diabetes, particularly type 2 diabetes (T2D), is a common comorbidity that occurs at a higher frequency in chronic obstructive pulmonary disease (COPD) patients compared to the general population. The COPD-diabetes association is documented epidemiologically and experimentally. Potential mechanisms, including systemic inflammation and metabolic dysregulation, are discussed as plausible pathways. However, their causal relationship still needs to be confirmed.</p><p><strong>Methods: </strong>We conducted a comprehensive bidirectional two-sample Mendelian randomization (MR) analysis to evaluate the causal links between COPD and both type 1 diabetes (T1D) and T2D by using genome-wide association study (GWAS) summary statistics in European and Asian populations. By employing MR methods, the causal effect of diabetes on the risk of COPD as well as specific COPD-related clinical outcomes, including COPD with infections (COPD-I), pneumonia or pneumonia-derived septicaemia, chronic opportunistic infections, respiratory insufficiency, hospital admissions, and onset age (early or late) were explored.</p><p><strong>Results: </strong>Forward MR analysis provided evidence consistent with a causal relationship between T2D and an increased risk of COPD in the European population (IVW odds ratio (OR): 1.002, 95% confidence interval (CI): 1.001-1.003, <i>P</i> = 0.001). This association appeared consistent with MR Egger analysis, yielding a similar result for European COPD patients (MR Egger OR: 1.108, 95% CI: 1.016 -1.208, <i>P</i> = 0.021). No statistically conclusive evidence of a causal relationship between diabetes and COPD was found in the Asian population. Besides, genetically determined T1D was identified as a risk factor for the incidence of COPD-I in the European-specific population (IVW OR: 1.017, 95% CI: 1.009-1.025, <i>P</i> < 0.001). The reverse MR analysis, exploring the effect of COPD on the risk of diabetes, did not achieve consistent results in either the European or Asian populations.</p><p><strong>Conclusion: </strong>This study suggested a modest but statistically significant causal association between T2D and COPD in individuals of European ancestry. Further explorations are required to better understand the underlying mechanisms linking diabetes to COPD development.</p>\",\"PeriodicalId\":48818,\"journal\":{\"name\":\"International Journal of Chronic Obstructive Pulmonary Disease\",\"volume\":\"20 \",\"pages\":\"2259-2272\"},\"PeriodicalIF\":3.1000,\"publicationDate\":\"2025-07-04\",\"publicationTypes\":\"Journal Article\",\"fieldsOfStudy\":null,\"isOpenAccess\":false,\"openAccessPdf\":\"https://www.ncbi.nlm.nih.gov/pmc/articles/PMC12236365/pdf/\",\"citationCount\":\"0\",\"resultStr\":null,\"platform\":\"Semanticscholar\",\"paperid\":null,\"PeriodicalName\":\"International Journal of Chronic Obstructive Pulmonary Disease\",\"FirstCategoryId\":\"3\",\"ListUrlMain\":\"https://doi.org/10.2147/COPD.S516346\",\"RegionNum\":3,\"RegionCategory\":\"医学\",\"ArticlePicture\":[],\"TitleCN\":null,\"AbstractTextCN\":null,\"PMCID\":null,\"EPubDate\":\"2025/1/1 0:00:00\",\"PubModel\":\"eCollection\",\"JCR\":\"Q2\",\"JCRName\":\"RESPIRATORY SYSTEM\",\"Score\":null,\"Total\":0}","platform":"Semanticscholar","paperid":null,"PeriodicalName":"International Journal of Chronic Obstructive Pulmonary Disease","FirstCategoryId":"3","ListUrlMain":"https://doi.org/10.2147/COPD.S516346","RegionNum":3,"RegionCategory":"医学","ArticlePicture":[],"TitleCN":null,"AbstractTextCN":null,"PMCID":null,"EPubDate":"2025/1/1 0:00:00","PubModel":"eCollection","JCR":"Q2","JCRName":"RESPIRATORY SYSTEM","Score":null,"Total":0}
引用次数: 0

摘要

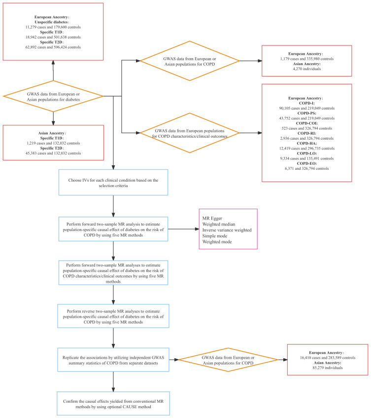
目的:糖尿病,尤其是2型糖尿病(T2D),是一种常见的合并症,与普通人群相比,慢性阻塞性肺疾病(COPD)患者的发病率更高。慢性阻塞性肺病与糖尿病的关系在流行病学和实验上都有记载。潜在的机制,包括全身性炎症和代谢失调,被认为是可能的途径。然而,它们之间的因果关系仍有待证实。方法:我们在欧洲和亚洲人群中进行了一项全面的双向双样本孟德尔随机化(MR)分析,通过全基因组关联研究(GWAS)汇总统计数据来评估COPD与1型糖尿病(T1D)和T2D之间的因果关系。通过MR方法,探讨糖尿病对COPD风险的因果关系以及COPD相关的特定临床结局,包括COPD伴感染(COPD- i)、肺炎或肺炎衍生败血症、慢性机会性感染、呼吸功能不全、住院率和发病年龄(早或晚)。结果:前瞻性磁共振分析提供的证据表明,欧洲人群中T2D与COPD风险增加之间存在因果关系(IVW优势比(OR): 1.002, 95%可信区间(CI): 1.001-1.003, P = 0.001)。这一关联与MR Egger分析一致,在欧洲COPD患者中也得出了类似的结果(MR Egger OR: 1.108, 95% CI: 1.016 -1.208, P = 0.021)。在亚洲人群中没有发现糖尿病和慢性阻塞性肺病之间因果关系的统计确凿证据。此外,基因决定的T1D被确定为欧洲特定人群中COPD-I发病率的危险因素(IVW OR: 1.017, 95% CI: 1.009-1.025, P < 0.001)。反向MR分析,探索慢性阻塞性肺病对糖尿病风险的影响,在欧洲和亚洲人群中都没有得到一致的结果。结论:本研究提示欧洲血统个体中T2D和COPD之间存在适度但统计学上显著的因果关系。需要进一步探索以更好地了解糖尿病与COPD发展之间的潜在机制。
本文章由计算机程序翻译,如有差异,请以英文原文为准。

Potential Causal Relationship Between Chronic Obstructive Pulmonary Disease and Diabetes: A Bidirectional Two-Sample Mendelian Randomization Study.

Potential Causal Relationship Between Chronic Obstructive Pulmonary Disease and Diabetes: A Bidirectional Two-Sample Mendelian Randomization Study.

Potential Causal Relationship Between Chronic Obstructive Pulmonary Disease and Diabetes: A Bidirectional Two-Sample Mendelian Randomization Study.

Purpose: Diabetes, particularly type 2 diabetes (T2D), is a common comorbidity that occurs at a higher frequency in chronic obstructive pulmonary disease (COPD) patients compared to the general population. The COPD-diabetes association is documented epidemiologically and experimentally. Potential mechanisms, including systemic inflammation and metabolic dysregulation, are discussed as plausible pathways. However, their causal relationship still needs to be confirmed.

Methods: We conducted a comprehensive bidirectional two-sample Mendelian randomization (MR) analysis to evaluate the causal links between COPD and both type 1 diabetes (T1D) and T2D by using genome-wide association study (GWAS) summary statistics in European and Asian populations. By employing MR methods, the causal effect of diabetes on the risk of COPD as well as specific COPD-related clinical outcomes, including COPD with infections (COPD-I), pneumonia or pneumonia-derived septicaemia, chronic opportunistic infections, respiratory insufficiency, hospital admissions, and onset age (early or late) were explored.

Results: Forward MR analysis provided evidence consistent with a causal relationship between T2D and an increased risk of COPD in the European population (IVW odds ratio (OR): 1.002, 95% confidence interval (CI): 1.001-1.003, P = 0.001). This association appeared consistent with MR Egger analysis, yielding a similar result for European COPD patients (MR Egger OR: 1.108, 95% CI: 1.016 -1.208, P = 0.021). No statistically conclusive evidence of a causal relationship between diabetes and COPD was found in the Asian population. Besides, genetically determined T1D was identified as a risk factor for the incidence of COPD-I in the European-specific population (IVW OR: 1.017, 95% CI: 1.009-1.025, P < 0.001). The reverse MR analysis, exploring the effect of COPD on the risk of diabetes, did not achieve consistent results in either the European or Asian populations.

Conclusion: This study suggested a modest but statistically significant causal association between T2D and COPD in individuals of European ancestry. Further explorations are required to better understand the underlying mechanisms linking diabetes to COPD development.

求助全文
通过发布文献求助,成功后即可免费获取论文全文。 去求助
来源期刊
CiteScore
4.80
自引率
10.70%
发文量
372
审稿时长
16 weeks
期刊介绍: An international, peer-reviewed journal of therapeutics and pharmacology focusing on concise rapid reporting of clinical studies and reviews in COPD. Special focus will be given to the pathophysiological processes underlying the disease, intervention programs, patient focused education, and self management protocols. This journal is directed at specialists and healthcare professionals
×
引用
GB/T 7714-2015
复制
MLA
复制
APA
复制
导出至
BibTeX EndNote RefMan NoteFirst NoteExpress
×
提示
您的信息不完整,为了账户安全,请先补充。
现在去补充
×
提示
您因"违规操作"
具体请查看互助需知
我知道了
×
提示
确定
请完成安全验证×
copy
已复制链接
快去分享给好友吧!
我知道了
右上角分享
点击右上角分享
0
联系我们:info@booksci.cn Book学术提供免费学术资源搜索服务,方便国内外学者检索中英文文献。致力于提供最便捷和优质的服务体验。 Copyright © 2023 布克学术 All rights reserved.
京ICP备2023020795号-1
ghs 京公网安备 11010802042870号
Book学术文献互助
Book学术文献互助群
群 号:604180095
Book学术官方微信