生态失调挑战肉鸡的蛋白质组学分析揭示了肠道健康的潜在血液生物标志物。

IF 3.5 1区 农林科学 Q1 VETERINARY SCIENCES
Svitlana Tretiak, Teresa Mendes Maia, Richard Ducatelle, Marc Cherlet, Tom Rijsselaere, Filip Van Immerseel, Francis Impens, Gunther Antonissen
{"title":"生态失调挑战肉鸡的蛋白质组学分析揭示了肠道健康的潜在血液生物标志物。","authors":"Svitlana Tretiak, Teresa Mendes Maia, Richard Ducatelle, Marc Cherlet, Tom Rijsselaere, Filip Van Immerseel, Francis Impens, Gunther Antonissen","doi":"10.1186/s13567-025-01570-4","DOIUrl":null,"url":null,"abstract":"<p><p>The intestinal microbiome forms a dynamic ecosystem whose balanced composition and functioning are essential for maintaining overall gut health and well-being in living organisms. In broilers, dysbiosis disrupts the microbiota-host balance, often without obvious clinical symptoms but with intestinal inflammation, and leads to impaired animal performance. This study aimed to identify host blood-based protein biomarkers that indicate intestinal inflammation and intestinal barrier dysfunction. Using mass spectrometry-based proteomics, blood plasma samples from broilers derived from an in vivo dysbiosis model were analyzed and compared to healthy controls. Microscopic histologic changes in the gut (shortened villi, increased crypt depth) were observed in the duodenal and jejunal tissue of 25-days old challenged birds. Elevated levels of permeability markers faecal ovotransferrin and serum iohexol additionally indicated increased intestinal leakage in the challenged group. The blood plasma proteome analysis enabled quantification of 388 proteins, 25 of which were significantly different between the tested groups. The challenge was marked by activation of immune and signaling pathways, and response to bacteria, while proteins related to cellular physiology, cell-cell communication, and extracellular matrix (ECM) processes were suppressed. Protein-protein interaction analysis revealed two clusters of downregulated proteins involved in ECM organization and cell adhesion. Intestinal dysbiosis in broilers demonstrated that the host prioritizes immune defense over structural maintenance. The activation of immune processes and suppression of ECM pathways highlight potential biomarkers and therapeutic targets. Data are available via ProteomeXchange with identifier PXD056546.</p>","PeriodicalId":23658,"journal":{"name":"Veterinary Research","volume":"56 1","pages":"143"},"PeriodicalIF":3.5000,"publicationDate":"2025-07-08","publicationTypes":"Journal Article","fieldsOfStudy":null,"isOpenAccess":false,"openAccessPdf":"https://www.ncbi.nlm.nih.gov/pmc/articles/PMC12235828/pdf/","citationCount":"0","resultStr":"{\"title\":\"Proteomic profiling of dysbiosis-challenged broilers reveals potential blood biomarkers for intestinal health.\",\"authors\":\"Svitlana Tretiak, Teresa Mendes Maia, Richard Ducatelle, Marc Cherlet, Tom Rijsselaere, Filip Van Immerseel, Francis Impens, Gunther Antonissen\",\"doi\":\"10.1186/s13567-025-01570-4\",\"DOIUrl\":null,\"url\":null,\"abstract\":\"<p><p>The intestinal microbiome forms a dynamic ecosystem whose balanced composition and functioning are essential for maintaining overall gut health and well-being in living organisms. In broilers, dysbiosis disrupts the microbiota-host balance, often without obvious clinical symptoms but with intestinal inflammation, and leads to impaired animal performance. This study aimed to identify host blood-based protein biomarkers that indicate intestinal inflammation and intestinal barrier dysfunction. Using mass spectrometry-based proteomics, blood plasma samples from broilers derived from an in vivo dysbiosis model were analyzed and compared to healthy controls. Microscopic histologic changes in the gut (shortened villi, increased crypt depth) were observed in the duodenal and jejunal tissue of 25-days old challenged birds. Elevated levels of permeability markers faecal ovotransferrin and serum iohexol additionally indicated increased intestinal leakage in the challenged group. The blood plasma proteome analysis enabled quantification of 388 proteins, 25 of which were significantly different between the tested groups. The challenge was marked by activation of immune and signaling pathways, and response to bacteria, while proteins related to cellular physiology, cell-cell communication, and extracellular matrix (ECM) processes were suppressed. Protein-protein interaction analysis revealed two clusters of downregulated proteins involved in ECM organization and cell adhesion. Intestinal dysbiosis in broilers demonstrated that the host prioritizes immune defense over structural maintenance. The activation of immune processes and suppression of ECM pathways highlight potential biomarkers and therapeutic targets. Data are available via ProteomeXchange with identifier PXD056546.</p>\",\"PeriodicalId\":23658,\"journal\":{\"name\":\"Veterinary Research\",\"volume\":\"56 1\",\"pages\":\"143\"},\"PeriodicalIF\":3.5000,\"publicationDate\":\"2025-07-08\",\"publicationTypes\":\"Journal Article\",\"fieldsOfStudy\":null,\"isOpenAccess\":false,\"openAccessPdf\":\"https://www.ncbi.nlm.nih.gov/pmc/articles/PMC12235828/pdf/\",\"citationCount\":\"0\",\"resultStr\":null,\"platform\":\"Semanticscholar\",\"paperid\":null,\"PeriodicalName\":\"Veterinary Research\",\"FirstCategoryId\":\"97\",\"ListUrlMain\":\"https://doi.org/10.1186/s13567-025-01570-4\",\"RegionNum\":1,\"RegionCategory\":\"农林科学\",\"ArticlePicture\":[],\"TitleCN\":null,\"AbstractTextCN\":null,\"PMCID\":null,\"EPubDate\":\"\",\"PubModel\":\"\",\"JCR\":\"Q1\",\"JCRName\":\"VETERINARY SCIENCES\",\"Score\":null,\"Total\":0}","platform":"Semanticscholar","paperid":null,"PeriodicalName":"Veterinary Research","FirstCategoryId":"97","ListUrlMain":"https://doi.org/10.1186/s13567-025-01570-4","RegionNum":1,"RegionCategory":"农林科学","ArticlePicture":[],"TitleCN":null,"AbstractTextCN":null,"PMCID":null,"EPubDate":"","PubModel":"","JCR":"Q1","JCRName":"VETERINARY SCIENCES","Score":null,"Total":0}
引用次数: 0

摘要

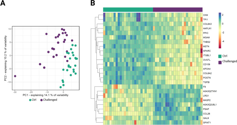
肠道微生物群形成了一个动态的生态系统,其平衡的组成和功能对于维持生物体的整体肠道健康和福祉至关重要。在肉鸡中,生态失调会破坏微生物群与宿主的平衡,通常没有明显的临床症状,但会引起肠道炎症,并导致动物生产性能受损。本研究旨在鉴定指示肠道炎症和肠屏障功能障碍的宿主血液蛋白生物标志物。利用基于质谱的蛋白质组学,分析了来自体内生态失调模型的肉鸡血浆样本,并与健康对照进行了比较。在25日龄攻毒鸟的十二指肠和空肠组织中观察到肠道的显微组织学变化(绒毛缩短,隐窝深度增加)。渗透性指标、粪卵转铁蛋白和血清碘己醇水平升高也表明挑战组肠漏增加。血浆蛋白质组分析可对388种蛋白质进行定量分析,其中25种蛋白质在被测组之间存在显著差异。这种挑战的特征是免疫和信号通路的激活,以及对细菌的反应,而与细胞生理学、细胞间通讯和细胞外基质(ECM)过程相关的蛋白质被抑制。蛋白相互作用分析揭示了两个下调蛋白簇参与ECM组织和细胞粘附。肉鸡肠道生态失调表明,宿主优先考虑免疫防御而不是结构维护。免疫过程的激活和ECM通路的抑制突出了潜在的生物标志物和治疗靶点。数据可通过ProteomeXchange获得,标识符为PXD056546。
本文章由计算机程序翻译,如有差异,请以英文原文为准。

Proteomic profiling of dysbiosis-challenged broilers reveals potential blood biomarkers for intestinal health.

Proteomic profiling of dysbiosis-challenged broilers reveals potential blood biomarkers for intestinal health.

Proteomic profiling of dysbiosis-challenged broilers reveals potential blood biomarkers for intestinal health.

Proteomic profiling of dysbiosis-challenged broilers reveals potential blood biomarkers for intestinal health.

The intestinal microbiome forms a dynamic ecosystem whose balanced composition and functioning are essential for maintaining overall gut health and well-being in living organisms. In broilers, dysbiosis disrupts the microbiota-host balance, often without obvious clinical symptoms but with intestinal inflammation, and leads to impaired animal performance. This study aimed to identify host blood-based protein biomarkers that indicate intestinal inflammation and intestinal barrier dysfunction. Using mass spectrometry-based proteomics, blood plasma samples from broilers derived from an in vivo dysbiosis model were analyzed and compared to healthy controls. Microscopic histologic changes in the gut (shortened villi, increased crypt depth) were observed in the duodenal and jejunal tissue of 25-days old challenged birds. Elevated levels of permeability markers faecal ovotransferrin and serum iohexol additionally indicated increased intestinal leakage in the challenged group. The blood plasma proteome analysis enabled quantification of 388 proteins, 25 of which were significantly different between the tested groups. The challenge was marked by activation of immune and signaling pathways, and response to bacteria, while proteins related to cellular physiology, cell-cell communication, and extracellular matrix (ECM) processes were suppressed. Protein-protein interaction analysis revealed two clusters of downregulated proteins involved in ECM organization and cell adhesion. Intestinal dysbiosis in broilers demonstrated that the host prioritizes immune defense over structural maintenance. The activation of immune processes and suppression of ECM pathways highlight potential biomarkers and therapeutic targets. Data are available via ProteomeXchange with identifier PXD056546.

求助全文
通过发布文献求助,成功后即可免费获取论文全文。 去求助
来源期刊
Veterinary Research
Veterinary Research 农林科学-兽医学
CiteScore
7.00
自引率
4.50%
发文量
92
审稿时长
3 months
期刊介绍: Veterinary Research is an open access journal that publishes high quality and novel research and review articles focusing on all aspects of infectious diseases and host-pathogen interaction in animals.
×
引用
GB/T 7714-2015
复制
MLA
复制
APA
复制
导出至
BibTeX EndNote RefMan NoteFirst NoteExpress
×
提示
您的信息不完整,为了账户安全,请先补充。
现在去补充
×
提示
您因"违规操作"
具体请查看互助需知
我知道了
×
提示
确定
请完成安全验证×
copy
已复制链接
快去分享给好友吧!
我知道了
右上角分享
点击右上角分享
0
联系我们:info@booksci.cn Book学术提供免费学术资源搜索服务,方便国内外学者检索中英文文献。致力于提供最便捷和优质的服务体验。 Copyright © 2023 布克学术 All rights reserved.
京ICP备2023020795号-1
ghs 京公网安备 11010802042870号
Book学术文献互助
Book学术文献互助群
群 号:604180095
Book学术官方微信