一种迭代方法来识别马的恐惧反应性和恐惧性的关键预测特征。

IF 3.9 2区 综合性期刊 Q1 MULTIDISCIPLINARY SCIENCES
Elena Gobbo, Oleksandra Topal, Inna Novalija, Dunja Mladenić, Manja Zupan Šemrov
{"title":"一种迭代方法来识别马的恐惧反应性和恐惧性的关键预测特征。","authors":"Elena Gobbo, Oleksandra Topal, Inna Novalija, Dunja Mladenić, Manja Zupan Šemrov","doi":"10.1038/s41598-025-10725-4","DOIUrl":null,"url":null,"abstract":"<p><p>This study extends previous findings by applying artificial intelligence (AI) methods to a larger dataset to identify key features that predict fear reactivity (i.e., immediate reaction to fear inducing stimuli) and fearfulness (i.e., a stable personality trait) in 101 Lipizzan horses. The analysis included 221 morphological, kinematic, behavioral and management measurements per horse. Previous findings were confirmed, as body and head size were identified as promising predictors of aspects of fear-related trait. Using an iterative AI approach, six key features for fear reactivity and nine for fearfulness were identified, with decision tree analysis highlighting significant features that were relevant for equal or more than 10 horses. A 96% behavioral overlap between reactivity and fearfulness was observed, indicating a strong correlation. However, key predictive features differed between the two traits, with correlation coefficients not exceeding 0.57. This study highlights the complexity of fear-related traits and emphasizes that specific phenotypes more accurately predict reactivity and personality in adult horses when AI methods are used. These methods may provide objective, data-driven insights into horses' behavior, which could support more informed and individualized decisions in management, training and breeding.</p>","PeriodicalId":21811,"journal":{"name":"Scientific Reports","volume":"15 1","pages":"24590"},"PeriodicalIF":3.9000,"publicationDate":"2025-07-09","publicationTypes":"Journal Article","fieldsOfStudy":null,"isOpenAccess":false,"openAccessPdf":"https://www.ncbi.nlm.nih.gov/pmc/articles/PMC12238550/pdf/","citationCount":"0","resultStr":"{\"title\":\"An iterative approach to identify key predictive features of fear reactivity and fearfulness in horses (Equus caballus).\",\"authors\":\"Elena Gobbo, Oleksandra Topal, Inna Novalija, Dunja Mladenić, Manja Zupan Šemrov\",\"doi\":\"10.1038/s41598-025-10725-4\",\"DOIUrl\":null,\"url\":null,\"abstract\":\"<p><p>This study extends previous findings by applying artificial intelligence (AI) methods to a larger dataset to identify key features that predict fear reactivity (i.e., immediate reaction to fear inducing stimuli) and fearfulness (i.e., a stable personality trait) in 101 Lipizzan horses. The analysis included 221 morphological, kinematic, behavioral and management measurements per horse. Previous findings were confirmed, as body and head size were identified as promising predictors of aspects of fear-related trait. Using an iterative AI approach, six key features for fear reactivity and nine for fearfulness were identified, with decision tree analysis highlighting significant features that were relevant for equal or more than 10 horses. A 96% behavioral overlap between reactivity and fearfulness was observed, indicating a strong correlation. However, key predictive features differed between the two traits, with correlation coefficients not exceeding 0.57. This study highlights the complexity of fear-related traits and emphasizes that specific phenotypes more accurately predict reactivity and personality in adult horses when AI methods are used. These methods may provide objective, data-driven insights into horses' behavior, which could support more informed and individualized decisions in management, training and breeding.</p>\",\"PeriodicalId\":21811,\"journal\":{\"name\":\"Scientific Reports\",\"volume\":\"15 1\",\"pages\":\"24590\"},\"PeriodicalIF\":3.9000,\"publicationDate\":\"2025-07-09\",\"publicationTypes\":\"Journal Article\",\"fieldsOfStudy\":null,\"isOpenAccess\":false,\"openAccessPdf\":\"https://www.ncbi.nlm.nih.gov/pmc/articles/PMC12238550/pdf/\",\"citationCount\":\"0\",\"resultStr\":null,\"platform\":\"Semanticscholar\",\"paperid\":null,\"PeriodicalName\":\"Scientific Reports\",\"FirstCategoryId\":\"103\",\"ListUrlMain\":\"https://doi.org/10.1038/s41598-025-10725-4\",\"RegionNum\":2,\"RegionCategory\":\"综合性期刊\",\"ArticlePicture\":[],\"TitleCN\":null,\"AbstractTextCN\":null,\"PMCID\":null,\"EPubDate\":\"\",\"PubModel\":\"\",\"JCR\":\"Q1\",\"JCRName\":\"MULTIDISCIPLINARY SCIENCES\",\"Score\":null,\"Total\":0}","platform":"Semanticscholar","paperid":null,"PeriodicalName":"Scientific Reports","FirstCategoryId":"103","ListUrlMain":"https://doi.org/10.1038/s41598-025-10725-4","RegionNum":2,"RegionCategory":"综合性期刊","ArticlePicture":[],"TitleCN":null,"AbstractTextCN":null,"PMCID":null,"EPubDate":"","PubModel":"","JCR":"Q1","JCRName":"MULTIDISCIPLINARY SCIENCES","Score":null,"Total":0}
引用次数: 0

摘要

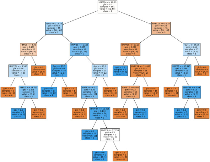
本研究通过将人工智能(AI)方法应用于更大的数据集来扩展先前的发现,以确定101匹利匹赞马预测恐惧反应(即对恐惧诱导刺激的即时反应)和恐惧(即稳定的人格特质)的关键特征。分析包括每匹马221项形态学、运动学、行为学和管理测量。先前的研究结果得到了证实,身体和头部大小被认为是恐惧相关特征方面的有希望的预测因素。使用迭代人工智能方法,确定了恐惧反应性的6个关键特征和恐惧性的9个关键特征,决策树分析突出了与等于或超过10匹马相关的重要特征。在反应性和恐惧之间观察到96%的行为重叠,表明强烈的相关性。然而,关键预测特征在两个性状之间存在差异,相关系数不超过0.57。这项研究强调了恐惧相关特征的复杂性,并强调当使用人工智能方法时,特定表型更准确地预测成年马的反应性和个性。这些方法可以为马的行为提供客观的、数据驱动的见解,从而在管理、训练和育种方面支持更明智和个性化的决策。
本文章由计算机程序翻译,如有差异,请以英文原文为准。

An iterative approach to identify key predictive features of fear reactivity and fearfulness in horses (Equus caballus).

An iterative approach to identify key predictive features of fear reactivity and fearfulness in horses (Equus caballus).

An iterative approach to identify key predictive features of fear reactivity and fearfulness in horses (Equus caballus).

An iterative approach to identify key predictive features of fear reactivity and fearfulness in horses (Equus caballus).

This study extends previous findings by applying artificial intelligence (AI) methods to a larger dataset to identify key features that predict fear reactivity (i.e., immediate reaction to fear inducing stimuli) and fearfulness (i.e., a stable personality trait) in 101 Lipizzan horses. The analysis included 221 morphological, kinematic, behavioral and management measurements per horse. Previous findings were confirmed, as body and head size were identified as promising predictors of aspects of fear-related trait. Using an iterative AI approach, six key features for fear reactivity and nine for fearfulness were identified, with decision tree analysis highlighting significant features that were relevant for equal or more than 10 horses. A 96% behavioral overlap between reactivity and fearfulness was observed, indicating a strong correlation. However, key predictive features differed between the two traits, with correlation coefficients not exceeding 0.57. This study highlights the complexity of fear-related traits and emphasizes that specific phenotypes more accurately predict reactivity and personality in adult horses when AI methods are used. These methods may provide objective, data-driven insights into horses' behavior, which could support more informed and individualized decisions in management, training and breeding.

求助全文
通过发布文献求助,成功后即可免费获取论文全文。 去求助
来源期刊
Scientific Reports
Scientific Reports Natural Science Disciplines-
CiteScore
7.50
自引率
4.30%
发文量
19567
审稿时长
3.9 months
期刊介绍: We publish original research from all areas of the natural sciences, psychology, medicine and engineering. You can learn more about what we publish by browsing our specific scientific subject areas below or explore Scientific Reports by browsing all articles and collections. Scientific Reports has a 2-year impact factor: 4.380 (2021), and is the 6th most-cited journal in the world, with more than 540,000 citations in 2020 (Clarivate Analytics, 2021). •Engineering Engineering covers all aspects of engineering, technology, and applied science. It plays a crucial role in the development of technologies to address some of the world''s biggest challenges, helping to save lives and improve the way we live. •Physical sciences Physical sciences are those academic disciplines that aim to uncover the underlying laws of nature — often written in the language of mathematics. It is a collective term for areas of study including astronomy, chemistry, materials science and physics. •Earth and environmental sciences Earth and environmental sciences cover all aspects of Earth and planetary science and broadly encompass solid Earth processes, surface and atmospheric dynamics, Earth system history, climate and climate change, marine and freshwater systems, and ecology. It also considers the interactions between humans and these systems. •Biological sciences Biological sciences encompass all the divisions of natural sciences examining various aspects of vital processes. The concept includes anatomy, physiology, cell biology, biochemistry and biophysics, and covers all organisms from microorganisms, animals to plants. •Health sciences The health sciences study health, disease and healthcare. This field of study aims to develop knowledge, interventions and technology for use in healthcare to improve the treatment of patients.
×
引用
GB/T 7714-2015
复制
MLA
复制
APA
复制
导出至
BibTeX EndNote RefMan NoteFirst NoteExpress
×
提示
您的信息不完整,为了账户安全,请先补充。
现在去补充
×
提示
您因"违规操作"
具体请查看互助需知
我知道了
×
提示
确定
请完成安全验证×
copy
已复制链接
快去分享给好友吧!
我知道了
右上角分享
点击右上角分享
0
联系我们:info@booksci.cn Book学术提供免费学术资源搜索服务,方便国内外学者检索中英文文献。致力于提供最便捷和优质的服务体验。 Copyright © 2023 布克学术 All rights reserved.
京ICP备2023020795号-1
ghs 京公网安备 11010802042870号
Book学术文献互助
Book学术文献互助群
群 号:604180095
Book学术官方微信