实体瘤中巨噬细胞积累的超声成像

IF 15.7 1区 综合性期刊 Q1 MULTIDISCIPLINARY SCIENCES
Ashley Alva, Chulyong Kim, Pranav Premdas, Yann Ferry, Hohyun Lee, Nidhi Lal, Bowen Jing, Edward Botchwey, Brooks D. Lindsey, Costas Arvanitis
{"title":"实体瘤中巨噬细胞积累的超声成像","authors":"Ashley Alva, Chulyong Kim, Pranav Premdas, Yann Ferry, Hohyun Lee, Nidhi Lal, Bowen Jing, Edward Botchwey, Brooks D. Lindsey, Costas Arvanitis","doi":"10.1038/s41467-025-61624-1","DOIUrl":null,"url":null,"abstract":"<p>Imaging macrophage trafficking in solid tumors has major implications for cancer diagnosis, prognosis, and therapy. Here, we show that macrophage labeling with lipid-shelled microbubbles enables ultrasound imaging at single-cell level. Crucially, microbubble labeling and sonication at low mechanical indexes do not affect macrophage viability, migration, phenotype, and cytokine secretion profile, supporting the notion that ultrasound imaging can be used for nondestructive macrophage imaging. Despite the damping exerted on the microbubble oscillations by the cellular compartments, the microbubbles exhibit highly nonlinear behavior upon sonication, allowing for high specificity nonlinear US imaging under in vitro and in vivo conditions. Subsequently, we demonstrate that nonlinear ultrasound imaging can selectively monitor macrophage accumulation and extravasation in solid tumors in rodents for at least 8 h after intravenous administration. These findings establish ultrasound as a noninvasive platform for immune cell trafficking in solid tumors and highlight its potential to advance cancer diagnosis, monitoring, and therapy.</p>","PeriodicalId":19066,"journal":{"name":"Nature Communications","volume":"1 1","pages":""},"PeriodicalIF":15.7000,"publicationDate":"2025-07-09","publicationTypes":"Journal Article","fieldsOfStudy":null,"isOpenAccess":false,"openAccessPdf":"","citationCount":"0","resultStr":"{\"title\":\"Imaging of macrophage accumulation in solid tumors with ultrasound\",\"authors\":\"Ashley Alva, Chulyong Kim, Pranav Premdas, Yann Ferry, Hohyun Lee, Nidhi Lal, Bowen Jing, Edward Botchwey, Brooks D. Lindsey, Costas Arvanitis\",\"doi\":\"10.1038/s41467-025-61624-1\",\"DOIUrl\":null,\"url\":null,\"abstract\":\"<p>Imaging macrophage trafficking in solid tumors has major implications for cancer diagnosis, prognosis, and therapy. Here, we show that macrophage labeling with lipid-shelled microbubbles enables ultrasound imaging at single-cell level. Crucially, microbubble labeling and sonication at low mechanical indexes do not affect macrophage viability, migration, phenotype, and cytokine secretion profile, supporting the notion that ultrasound imaging can be used for nondestructive macrophage imaging. Despite the damping exerted on the microbubble oscillations by the cellular compartments, the microbubbles exhibit highly nonlinear behavior upon sonication, allowing for high specificity nonlinear US imaging under in vitro and in vivo conditions. Subsequently, we demonstrate that nonlinear ultrasound imaging can selectively monitor macrophage accumulation and extravasation in solid tumors in rodents for at least 8 h after intravenous administration. These findings establish ultrasound as a noninvasive platform for immune cell trafficking in solid tumors and highlight its potential to advance cancer diagnosis, monitoring, and therapy.</p>\",\"PeriodicalId\":19066,\"journal\":{\"name\":\"Nature Communications\",\"volume\":\"1 1\",\"pages\":\"\"},\"PeriodicalIF\":15.7000,\"publicationDate\":\"2025-07-09\",\"publicationTypes\":\"Journal Article\",\"fieldsOfStudy\":null,\"isOpenAccess\":false,\"openAccessPdf\":\"\",\"citationCount\":\"0\",\"resultStr\":null,\"platform\":\"Semanticscholar\",\"paperid\":null,\"PeriodicalName\":\"Nature Communications\",\"FirstCategoryId\":\"103\",\"ListUrlMain\":\"https://doi.org/10.1038/s41467-025-61624-1\",\"RegionNum\":1,\"RegionCategory\":\"综合性期刊\",\"ArticlePicture\":[],\"TitleCN\":null,\"AbstractTextCN\":null,\"PMCID\":null,\"EPubDate\":\"\",\"PubModel\":\"\",\"JCR\":\"Q1\",\"JCRName\":\"MULTIDISCIPLINARY SCIENCES\",\"Score\":null,\"Total\":0}","platform":"Semanticscholar","paperid":null,"PeriodicalName":"Nature Communications","FirstCategoryId":"103","ListUrlMain":"https://doi.org/10.1038/s41467-025-61624-1","RegionNum":1,"RegionCategory":"综合性期刊","ArticlePicture":[],"TitleCN":null,"AbstractTextCN":null,"PMCID":null,"EPubDate":"","PubModel":"","JCR":"Q1","JCRName":"MULTIDISCIPLINARY SCIENCES","Score":null,"Total":0}
引用次数: 0

摘要

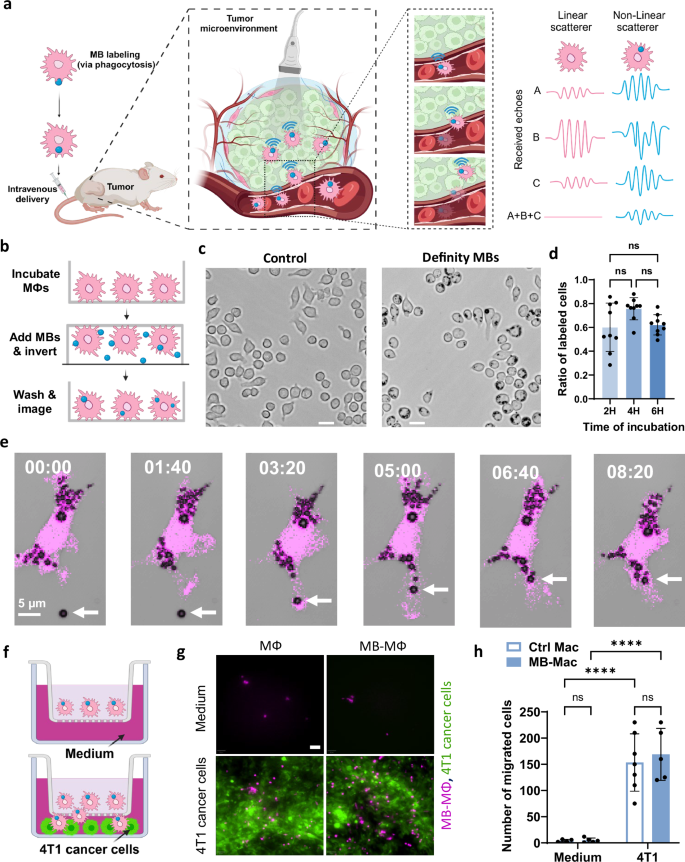
巨噬细胞在实体肿瘤中的转运成像对癌症的诊断、预后和治疗具有重要意义。在这里,我们表明巨噬细胞标记脂壳微泡可以在单细胞水平上进行超声成像。至关重要的是,低机械指标下的微泡标记和超声不会影响巨噬细胞的活力、迁移、表型和细胞因子分泌谱,这支持了超声成像可用于无损巨噬细胞成像的观点。尽管细胞隔室对微泡振荡施加了阻尼,但微泡在超声时表现出高度非线性的行为,允许在体外和体内条件下进行高特异性非线性超声成像。随后,我们证明了非线性超声成像可以选择性地监测静脉给药后至少8小时内啮齿动物实体肿瘤中巨噬细胞的积累和外渗。这些发现确立了超声作为实体肿瘤中免疫细胞运输的无创平台,并强调了其在推进癌症诊断、监测和治疗方面的潜力。
本文章由计算机程序翻译,如有差异,请以英文原文为准。

Imaging of macrophage accumulation in solid tumors with ultrasound

Imaging of macrophage accumulation in solid tumors with ultrasound

Imaging macrophage trafficking in solid tumors has major implications for cancer diagnosis, prognosis, and therapy. Here, we show that macrophage labeling with lipid-shelled microbubbles enables ultrasound imaging at single-cell level. Crucially, microbubble labeling and sonication at low mechanical indexes do not affect macrophage viability, migration, phenotype, and cytokine secretion profile, supporting the notion that ultrasound imaging can be used for nondestructive macrophage imaging. Despite the damping exerted on the microbubble oscillations by the cellular compartments, the microbubbles exhibit highly nonlinear behavior upon sonication, allowing for high specificity nonlinear US imaging under in vitro and in vivo conditions. Subsequently, we demonstrate that nonlinear ultrasound imaging can selectively monitor macrophage accumulation and extravasation in solid tumors in rodents for at least 8 h after intravenous administration. These findings establish ultrasound as a noninvasive platform for immune cell trafficking in solid tumors and highlight its potential to advance cancer diagnosis, monitoring, and therapy.

求助全文
通过发布文献求助,成功后即可免费获取论文全文。 去求助
来源期刊
Nature Communications
Nature Communications Biological Science Disciplines-
CiteScore
24.90
自引率
2.40%
发文量
6928
审稿时长
3.7 months
期刊介绍: Nature Communications, an open-access journal, publishes high-quality research spanning all areas of the natural sciences. Papers featured in the journal showcase significant advances relevant to specialists in each respective field. With a 2-year impact factor of 16.6 (2022) and a median time of 8 days from submission to the first editorial decision, Nature Communications is committed to rapid dissemination of research findings. As a multidisciplinary journal, it welcomes contributions from biological, health, physical, chemical, Earth, social, mathematical, applied, and engineering sciences, aiming to highlight important breakthroughs within each domain.
×
引用
GB/T 7714-2015
复制
MLA
复制
APA
复制
导出至
BibTeX EndNote RefMan NoteFirst NoteExpress
×
提示
您的信息不完整,为了账户安全,请先补充。
现在去补充
×
提示
您因"违规操作"
具体请查看互助需知
我知道了
×
提示
确定
请完成安全验证×
copy
已复制链接
快去分享给好友吧!
我知道了
右上角分享
点击右上角分享
0
联系我们:info@booksci.cn Book学术提供免费学术资源搜索服务,方便国内外学者检索中英文文献。致力于提供最便捷和优质的服务体验。 Copyright © 2023 布克学术 All rights reserved.
京ICP备2023020795号-1
ghs 京公网安备 11010802042870号
Book学术文献互助
Book学术文献互助群
群 号:604180095
Book学术官方微信