宿主耗竭方法在分析上呼吸道和下呼吸道微生物组中的益处和挑战。

IF 9.2 1区 生物学 Q1 BIOTECHNOLOGY & APPLIED MICROBIOLOGY
Chun Wang, Li Zhang, Chuanwen Kan, Junyan He, Weijie Liang, Ruiyan Xia, Linyu Zhu, Jing Yang, Xuan Jiang, Wentai Ma, Zhihang Liang, Zhiqing Xiao, Juanjuan Zhang, Jiaxin Zhong, Xiao Sun, De Chang, Zhang Wang, Guoliang Zhang, Mingkun Li
{"title":"宿主耗竭方法在分析上呼吸道和下呼吸道微生物组中的益处和挑战。","authors":"Chun Wang, Li Zhang, Chuanwen Kan, Junyan He, Weijie Liang, Ruiyan Xia, Linyu Zhu, Jing Yang, Xuan Jiang, Wentai Ma, Zhihang Liang, Zhiqing Xiao, Juanjuan Zhang, Jiaxin Zhong, Xiao Sun, De Chang, Zhang Wang, Guoliang Zhang, Mingkun Li","doi":"10.1038/s41522-025-00762-2","DOIUrl":null,"url":null,"abstract":"<p><p>Metagenomic sequencing for respiratory pathogen detection faces two challenges: efficient host DNA depletion and the representativeness of upper respiratory samples for lower tract infections. In this study, we benchmarked seven host depletion methods, including a new method (F_ase), using bronchoalveolar lavage fluid (BALF), oropharyngeal swab (OP), and mock samples. All methods significantly increased microbial reads, species richness, genes richness, and genome coverage while reduced bacterial biomass, introduced contamination, and altered microbial abundance. Some commensals and pathogens, including Prevotella spp. and Mycoplasma pneumoniae, were significantly diminished. F_ase demonstrated the most balanced performance. High-resolution microbiomes profiling revealed distinct microbial niche preferences and microbiome disparities between the upper and lower respiratory tract. In pneumonia patients, 16.7% of high-abundance species (>1%) in BALF were underrepresented (<0.1%) in OP, highlighting OP's limitations as lower respiratory proxies. This study underscores both the potential and challenges of metagenomic sequencing in advancing microbial ecology and clinical research.</p>","PeriodicalId":19370,"journal":{"name":"npj Biofilms and Microbiomes","volume":"11 1","pages":"130"},"PeriodicalIF":9.2000,"publicationDate":"2025-07-07","publicationTypes":"Journal Article","fieldsOfStudy":null,"isOpenAccess":false,"openAccessPdf":"https://www.ncbi.nlm.nih.gov/pmc/articles/PMC12234985/pdf/","citationCount":"0","resultStr":"{\"title\":\"Benefits and challenges of host depletion methods in profiling the upper and lower respiratory microbiome.\",\"authors\":\"Chun Wang, Li Zhang, Chuanwen Kan, Junyan He, Weijie Liang, Ruiyan Xia, Linyu Zhu, Jing Yang, Xuan Jiang, Wentai Ma, Zhihang Liang, Zhiqing Xiao, Juanjuan Zhang, Jiaxin Zhong, Xiao Sun, De Chang, Zhang Wang, Guoliang Zhang, Mingkun Li\",\"doi\":\"10.1038/s41522-025-00762-2\",\"DOIUrl\":null,\"url\":null,\"abstract\":\"<p><p>Metagenomic sequencing for respiratory pathogen detection faces two challenges: efficient host DNA depletion and the representativeness of upper respiratory samples for lower tract infections. In this study, we benchmarked seven host depletion methods, including a new method (F_ase), using bronchoalveolar lavage fluid (BALF), oropharyngeal swab (OP), and mock samples. All methods significantly increased microbial reads, species richness, genes richness, and genome coverage while reduced bacterial biomass, introduced contamination, and altered microbial abundance. Some commensals and pathogens, including Prevotella spp. and Mycoplasma pneumoniae, were significantly diminished. F_ase demonstrated the most balanced performance. High-resolution microbiomes profiling revealed distinct microbial niche preferences and microbiome disparities between the upper and lower respiratory tract. In pneumonia patients, 16.7% of high-abundance species (>1%) in BALF were underrepresented (<0.1%) in OP, highlighting OP's limitations as lower respiratory proxies. This study underscores both the potential and challenges of metagenomic sequencing in advancing microbial ecology and clinical research.</p>\",\"PeriodicalId\":19370,\"journal\":{\"name\":\"npj Biofilms and Microbiomes\",\"volume\":\"11 1\",\"pages\":\"130\"},\"PeriodicalIF\":9.2000,\"publicationDate\":\"2025-07-07\",\"publicationTypes\":\"Journal Article\",\"fieldsOfStudy\":null,\"isOpenAccess\":false,\"openAccessPdf\":\"https://www.ncbi.nlm.nih.gov/pmc/articles/PMC12234985/pdf/\",\"citationCount\":\"0\",\"resultStr\":null,\"platform\":\"Semanticscholar\",\"paperid\":null,\"PeriodicalName\":\"npj Biofilms and Microbiomes\",\"FirstCategoryId\":\"99\",\"ListUrlMain\":\"https://doi.org/10.1038/s41522-025-00762-2\",\"RegionNum\":1,\"RegionCategory\":\"生物学\",\"ArticlePicture\":[],\"TitleCN\":null,\"AbstractTextCN\":null,\"PMCID\":null,\"EPubDate\":\"\",\"PubModel\":\"\",\"JCR\":\"Q1\",\"JCRName\":\"BIOTECHNOLOGY & APPLIED MICROBIOLOGY\",\"Score\":null,\"Total\":0}","platform":"Semanticscholar","paperid":null,"PeriodicalName":"npj Biofilms and Microbiomes","FirstCategoryId":"99","ListUrlMain":"https://doi.org/10.1038/s41522-025-00762-2","RegionNum":1,"RegionCategory":"生物学","ArticlePicture":[],"TitleCN":null,"AbstractTextCN":null,"PMCID":null,"EPubDate":"","PubModel":"","JCR":"Q1","JCRName":"BIOTECHNOLOGY & APPLIED MICROBIOLOGY","Score":null,"Total":0}
引用次数: 0

摘要

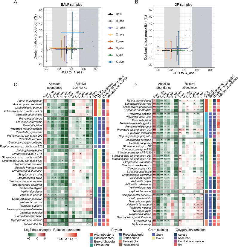
用于呼吸道病原体检测的宏基因组测序面临两个挑战:高效的宿主DNA耗尽和上呼吸道样本的代表性。在这项研究中,我们对7种宿主耗尽方法进行了基准测试,包括一种新的方法(F_ase),使用支气管肺泡灌洗液(BALF)、口咽拭子(OP)和模拟样本。所有方法都显著增加了微生物读数、物种丰富度、基因丰富度和基因组覆盖率,同时减少了细菌生物量、引入污染和改变了微生物丰度。一些共生体和病原体,包括普雷沃氏菌和肺炎支原体,明显减少。F_ase表现出最平衡的性能。高分辨率微生物组分析揭示了上呼吸道和下呼吸道之间不同的微生物生态位偏好和微生物组差异。在肺炎患者中,BALF中16.7%的高丰度物种(>.1 %)未被充分代表(
本文章由计算机程序翻译,如有差异,请以英文原文为准。

Benefits and challenges of host depletion methods in profiling the upper and lower respiratory microbiome.

Benefits and challenges of host depletion methods in profiling the upper and lower respiratory microbiome.

Benefits and challenges of host depletion methods in profiling the upper and lower respiratory microbiome.

Benefits and challenges of host depletion methods in profiling the upper and lower respiratory microbiome.

Metagenomic sequencing for respiratory pathogen detection faces two challenges: efficient host DNA depletion and the representativeness of upper respiratory samples for lower tract infections. In this study, we benchmarked seven host depletion methods, including a new method (F_ase), using bronchoalveolar lavage fluid (BALF), oropharyngeal swab (OP), and mock samples. All methods significantly increased microbial reads, species richness, genes richness, and genome coverage while reduced bacterial biomass, introduced contamination, and altered microbial abundance. Some commensals and pathogens, including Prevotella spp. and Mycoplasma pneumoniae, were significantly diminished. F_ase demonstrated the most balanced performance. High-resolution microbiomes profiling revealed distinct microbial niche preferences and microbiome disparities between the upper and lower respiratory tract. In pneumonia patients, 16.7% of high-abundance species (>1%) in BALF were underrepresented (<0.1%) in OP, highlighting OP's limitations as lower respiratory proxies. This study underscores both the potential and challenges of metagenomic sequencing in advancing microbial ecology and clinical research.

求助全文
通过发布文献求助,成功后即可免费获取论文全文。 去求助
来源期刊
npj Biofilms and Microbiomes
npj Biofilms and Microbiomes Immunology and Microbiology-Microbiology
CiteScore
12.10
自引率
3.30%
发文量
91
审稿时长
9 weeks
期刊介绍: npj Biofilms and Microbiomes is a comprehensive platform that promotes research on biofilms and microbiomes across various scientific disciplines. The journal facilitates cross-disciplinary discussions to enhance our understanding of the biology, ecology, and communal functions of biofilms, populations, and communities. It also focuses on applications in the medical, environmental, and engineering domains. The scope of the journal encompasses all aspects of the field, ranging from cell-cell communication and single cell interactions to the microbiomes of humans, animals, plants, and natural and built environments. The journal also welcomes research on the virome, phageome, mycome, and fungome. It publishes both applied science and theoretical work. As an open access and interdisciplinary journal, its primary goal is to publish significant scientific advancements in microbial biofilms and microbiomes. The journal enables discussions that span multiple disciplines and contributes to our understanding of the social behavior of microbial biofilm populations and communities, and their impact on life, human health, and the environment.
×
引用
GB/T 7714-2015
复制
MLA
复制
APA
复制
导出至
BibTeX EndNote RefMan NoteFirst NoteExpress
×
提示
您的信息不完整,为了账户安全,请先补充。
现在去补充
×
提示
您因"违规操作"
具体请查看互助需知
我知道了
×
提示
确定
请完成安全验证×
copy
已复制链接
快去分享给好友吧!
我知道了
右上角分享
点击右上角分享
0
联系我们:info@booksci.cn Book学术提供免费学术资源搜索服务,方便国内外学者检索中英文文献。致力于提供最便捷和优质的服务体验。 Copyright © 2023 布克学术 All rights reserved.
京ICP备2023020795号-1
ghs 京公网安备 11010802042870号
Book学术文献互助
Book学术文献互助群
群 号:604180095
Book学术官方微信