在无并发症的1型糖尿病患者停止运动后,快速心率恢复减弱提示副交感神经再激活延迟。

IF 3.9 2区 综合性期刊 Q1 MULTIDISCIPLINARY SCIENCES
Vesa V Hyrylä, Timo Eronen, Saana Kupari, Mika Venojärvi, Heikki O Tikkanen, Mika P Tarvainen
{"title":"在无并发症的1型糖尿病患者停止运动后,快速心率恢复减弱提示副交感神经再激活延迟。","authors":"Vesa V Hyrylä, Timo Eronen, Saana Kupari, Mika Venojärvi, Heikki O Tikkanen, Mika P Tarvainen","doi":"10.1038/s41598-025-09287-2","DOIUrl":null,"url":null,"abstract":"<p><p>Heart rate recovery (HRR) and fast HRR, believed to reflect parasympathetic reactivation, have been recognized as powerful predictors of all-cause mortality. In this study we propose a modified fast HRR parameter T30<sub>HRR</sub> and investigate if otherwise healthy subjects with type 1 diabetes (T1D) have attenuated HRR. Eighteen T1D subjects (T1D = 15 ± 7 years, HbA1c = 58 ± 0.8 mmol/mol) and thirty-five healthy matched control subjects underwent maximal cardiopulmonary exercise test. After cessation of exercise T30, T30<sub>HRR</sub> and monoexponential decay as well as HRR at 10, 20, 30, 60, 120 and 300 s were assessed. The T1D subjects had diminished HRR described by T30<sub>HRR</sub> (12.6 ± 3.9 bpm vs. 16.4 ± 4.3 bpm, p = 0.013), T30 (520 ± 263 s vs. 361 ± 133 s, p = 0.022), HRR<sub>20</sub> (9.2 ± 3.5 vs. 11.6 ± 3.1 bpm, p = 0.046), HRR<sub>30</sub> (13.0 ± 4.5 bpm vs. 16.3 ± 4.2 bpm, p = 0.035) and HRR<sub>60</sub> (23.0 ± 6.8 bpm vs. 28.4 ± 7.1 bpm, p = 0.041) when compared to the control subjects. Subjects with T1D exhibited attenuated fast HRR suggesting that vagal reactivation may be diminished, and exercise may unmask subclinical symptoms in otherwise healthy T1D subjects.</p>","PeriodicalId":21811,"journal":{"name":"Scientific Reports","volume":"15 1","pages":"24136"},"PeriodicalIF":3.9000,"publicationDate":"2025-07-06","publicationTypes":"Journal Article","fieldsOfStudy":null,"isOpenAccess":false,"openAccessPdf":"https://www.ncbi.nlm.nih.gov/pmc/articles/PMC12230102/pdf/","citationCount":"0","resultStr":"{\"title\":\"Attenuated fast heart rate recovery suggests delayed parasympathetic reactivation after cessation of exercise in uncomplicated type 1 diabetes patients.\",\"authors\":\"Vesa V Hyrylä, Timo Eronen, Saana Kupari, Mika Venojärvi, Heikki O Tikkanen, Mika P Tarvainen\",\"doi\":\"10.1038/s41598-025-09287-2\",\"DOIUrl\":null,\"url\":null,\"abstract\":\"<p><p>Heart rate recovery (HRR) and fast HRR, believed to reflect parasympathetic reactivation, have been recognized as powerful predictors of all-cause mortality. In this study we propose a modified fast HRR parameter T30<sub>HRR</sub> and investigate if otherwise healthy subjects with type 1 diabetes (T1D) have attenuated HRR. Eighteen T1D subjects (T1D = 15 ± 7 years, HbA1c = 58 ± 0.8 mmol/mol) and thirty-five healthy matched control subjects underwent maximal cardiopulmonary exercise test. After cessation of exercise T30, T30<sub>HRR</sub> and monoexponential decay as well as HRR at 10, 20, 30, 60, 120 and 300 s were assessed. The T1D subjects had diminished HRR described by T30<sub>HRR</sub> (12.6 ± 3.9 bpm vs. 16.4 ± 4.3 bpm, p = 0.013), T30 (520 ± 263 s vs. 361 ± 133 s, p = 0.022), HRR<sub>20</sub> (9.2 ± 3.5 vs. 11.6 ± 3.1 bpm, p = 0.046), HRR<sub>30</sub> (13.0 ± 4.5 bpm vs. 16.3 ± 4.2 bpm, p = 0.035) and HRR<sub>60</sub> (23.0 ± 6.8 bpm vs. 28.4 ± 7.1 bpm, p = 0.041) when compared to the control subjects. Subjects with T1D exhibited attenuated fast HRR suggesting that vagal reactivation may be diminished, and exercise may unmask subclinical symptoms in otherwise healthy T1D subjects.</p>\",\"PeriodicalId\":21811,\"journal\":{\"name\":\"Scientific Reports\",\"volume\":\"15 1\",\"pages\":\"24136\"},\"PeriodicalIF\":3.9000,\"publicationDate\":\"2025-07-06\",\"publicationTypes\":\"Journal Article\",\"fieldsOfStudy\":null,\"isOpenAccess\":false,\"openAccessPdf\":\"https://www.ncbi.nlm.nih.gov/pmc/articles/PMC12230102/pdf/\",\"citationCount\":\"0\",\"resultStr\":null,\"platform\":\"Semanticscholar\",\"paperid\":null,\"PeriodicalName\":\"Scientific Reports\",\"FirstCategoryId\":\"103\",\"ListUrlMain\":\"https://doi.org/10.1038/s41598-025-09287-2\",\"RegionNum\":2,\"RegionCategory\":\"综合性期刊\",\"ArticlePicture\":[],\"TitleCN\":null,\"AbstractTextCN\":null,\"PMCID\":null,\"EPubDate\":\"\",\"PubModel\":\"\",\"JCR\":\"Q1\",\"JCRName\":\"MULTIDISCIPLINARY SCIENCES\",\"Score\":null,\"Total\":0}","platform":"Semanticscholar","paperid":null,"PeriodicalName":"Scientific Reports","FirstCategoryId":"103","ListUrlMain":"https://doi.org/10.1038/s41598-025-09287-2","RegionNum":2,"RegionCategory":"综合性期刊","ArticlePicture":[],"TitleCN":null,"AbstractTextCN":null,"PMCID":null,"EPubDate":"","PubModel":"","JCR":"Q1","JCRName":"MULTIDISCIPLINARY SCIENCES","Score":null,"Total":0}
引用次数: 0

摘要

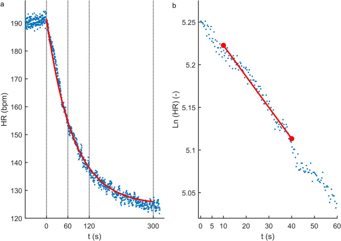
心率恢复(HRR)和快速HRR,被认为反映副交感神经再激活,已被认为是全因死亡率的有力预测指标。在这项研究中,我们提出了一个改进的快速HRR参数T30HRR,并调查健康的1型糖尿病(T1D)患者是否有降低的HRR。18例T1D患者(T1D = 15±7岁,HbA1c = 58±0.8 mmol/mol)和35例健康对照者进行最大心肺运动试验。停止运动后,评估T30、T30HRR和单指数衰减以及10、20、30、60、120和300 s时的HRR。与对照组相比,T1D患者的HRR分别为T30HRR(12.6±3.9 bpm vs. 16.4±4.3 bpm, p = 0.013)、T30(520±263 s vs. 361±133 s, p = 0.022)、HRR20(9.2±3.5 vs. 11.6±3.1 bpm, p = 0.046)、HRR30(13.0±4.5 bpm vs. 16.3±4.2 bpm, p = 0.035)和HRR60(23.0±6.8 bpm vs. 28.4±7.1 bpm, p = 0.041)。T1D患者表现出快速HRR减弱,表明迷走神经再激活可能减弱,运动可能揭示了健康T1D患者的亚临床症状。
本文章由计算机程序翻译,如有差异,请以英文原文为准。

Attenuated fast heart rate recovery suggests delayed parasympathetic reactivation after cessation of exercise in uncomplicated type 1 diabetes patients.

Attenuated fast heart rate recovery suggests delayed parasympathetic reactivation after cessation of exercise in uncomplicated type 1 diabetes patients.

Attenuated fast heart rate recovery suggests delayed parasympathetic reactivation after cessation of exercise in uncomplicated type 1 diabetes patients.

Heart rate recovery (HRR) and fast HRR, believed to reflect parasympathetic reactivation, have been recognized as powerful predictors of all-cause mortality. In this study we propose a modified fast HRR parameter T30HRR and investigate if otherwise healthy subjects with type 1 diabetes (T1D) have attenuated HRR. Eighteen T1D subjects (T1D = 15 ± 7 years, HbA1c = 58 ± 0.8 mmol/mol) and thirty-five healthy matched control subjects underwent maximal cardiopulmonary exercise test. After cessation of exercise T30, T30HRR and monoexponential decay as well as HRR at 10, 20, 30, 60, 120 and 300 s were assessed. The T1D subjects had diminished HRR described by T30HRR (12.6 ± 3.9 bpm vs. 16.4 ± 4.3 bpm, p = 0.013), T30 (520 ± 263 s vs. 361 ± 133 s, p = 0.022), HRR20 (9.2 ± 3.5 vs. 11.6 ± 3.1 bpm, p = 0.046), HRR30 (13.0 ± 4.5 bpm vs. 16.3 ± 4.2 bpm, p = 0.035) and HRR60 (23.0 ± 6.8 bpm vs. 28.4 ± 7.1 bpm, p = 0.041) when compared to the control subjects. Subjects with T1D exhibited attenuated fast HRR suggesting that vagal reactivation may be diminished, and exercise may unmask subclinical symptoms in otherwise healthy T1D subjects.

求助全文
通过发布文献求助,成功后即可免费获取论文全文。 去求助
来源期刊
Scientific Reports
Scientific Reports Natural Science Disciplines-
CiteScore
7.50
自引率
4.30%
发文量
19567
审稿时长
3.9 months
期刊介绍: We publish original research from all areas of the natural sciences, psychology, medicine and engineering. You can learn more about what we publish by browsing our specific scientific subject areas below or explore Scientific Reports by browsing all articles and collections. Scientific Reports has a 2-year impact factor: 4.380 (2021), and is the 6th most-cited journal in the world, with more than 540,000 citations in 2020 (Clarivate Analytics, 2021). •Engineering Engineering covers all aspects of engineering, technology, and applied science. It plays a crucial role in the development of technologies to address some of the world''s biggest challenges, helping to save lives and improve the way we live. •Physical sciences Physical sciences are those academic disciplines that aim to uncover the underlying laws of nature — often written in the language of mathematics. It is a collective term for areas of study including astronomy, chemistry, materials science and physics. •Earth and environmental sciences Earth and environmental sciences cover all aspects of Earth and planetary science and broadly encompass solid Earth processes, surface and atmospheric dynamics, Earth system history, climate and climate change, marine and freshwater systems, and ecology. It also considers the interactions between humans and these systems. •Biological sciences Biological sciences encompass all the divisions of natural sciences examining various aspects of vital processes. The concept includes anatomy, physiology, cell biology, biochemistry and biophysics, and covers all organisms from microorganisms, animals to plants. •Health sciences The health sciences study health, disease and healthcare. This field of study aims to develop knowledge, interventions and technology for use in healthcare to improve the treatment of patients.
×
引用
GB/T 7714-2015
复制
MLA
复制
APA
复制
导出至
BibTeX EndNote RefMan NoteFirst NoteExpress
×
提示
您的信息不完整,为了账户安全,请先补充。
现在去补充
×
提示
您因"违规操作"
具体请查看互助需知
我知道了
×
提示
确定
请完成安全验证×
copy
已复制链接
快去分享给好友吧!
我知道了
右上角分享
点击右上角分享
0
联系我们:info@booksci.cn Book学术提供免费学术资源搜索服务,方便国内外学者检索中英文文献。致力于提供最便捷和优质的服务体验。 Copyright © 2023 布克学术 All rights reserved.
京ICP备2023020795号-1
ghs 京公网安备 11010802042870号
Book学术文献互助
Book学术文献互助群
群 号:604180095
Book学术官方微信