饲粮中添加低聚半乳糖可改善子代的生长性能和肠道屏障功能。

IF 3.1 2区 农林科学 Q1 VETERINARY SCIENCES
Jichang Zheng, Haibo Shen, Bi'e Tan, Yulong Yin, Jing Wang
{"title":"饲粮中添加低聚半乳糖可改善子代的生长性能和肠道屏障功能。","authors":"Jichang Zheng, Haibo Shen, Bi'e Tan, Yulong Yin, Jing Wang","doi":"10.1186/s40813-025-00437-6","DOIUrl":null,"url":null,"abstract":"<p><p>This study aims to investigate the effects of maternal supplementation with galactooligosaccharides (GOS) on intestinal digestion, absorption, and barrier function of offspring. Twenty four late-pregnant Ningxiang sows were randomly assigned into 3 treatments, including basic diet, basic diet with 0.5% GOS, basic diet with 100 mg/kg aureomycin, 20mg/kg ciprofloxacin and 10mg/kg vancomycin. The results showed that maternal dietary supplementation of GOS increased the body weight and average daily gain, reduced the diarrhea score of piglets, and increased the activities of digestive enzymes including maltase and α-amylase. Maternal GOS improved the intestinal barrier integrity and function of piglets, which exhibiting with increased ileal ratio of villus to crypt, and higher expressions of secretory immunoglobulin A, tight junction protein and mucin-2 in ileum. Maternal GOS treatment increased the contents of anti-inflammatory factors IL-4, IL-10 and TGF-β, but decreased the contents of pro-inflammatory factors IL-1β, IL-6 in the ileum and colon of piglets. In addition, piglets in maternal GOS treatment had increased abundance of probiotics in the colonic contents, as well as higher short-chain fatty acids concentrations in the colonic and cecal contents. Overall, this study provides data support for the nutritional regulation of maternal supplementation with 0.5% GOS to promote intestinal health of offspring.</p>","PeriodicalId":20352,"journal":{"name":"Porcine Health Management","volume":"11 1","pages":"37"},"PeriodicalIF":3.1000,"publicationDate":"2025-07-04","publicationTypes":"Journal Article","fieldsOfStudy":null,"isOpenAccess":false,"openAccessPdf":"https://www.ncbi.nlm.nih.gov/pmc/articles/PMC12228311/pdf/","citationCount":"0","resultStr":"{\"title\":\"Dietary supplementation of Galactooligosaccharides improves growth performance and intestinal barrier function of offspring.\",\"authors\":\"Jichang Zheng, Haibo Shen, Bi'e Tan, Yulong Yin, Jing Wang\",\"doi\":\"10.1186/s40813-025-00437-6\",\"DOIUrl\":null,\"url\":null,\"abstract\":\"<p><p>This study aims to investigate the effects of maternal supplementation with galactooligosaccharides (GOS) on intestinal digestion, absorption, and barrier function of offspring. Twenty four late-pregnant Ningxiang sows were randomly assigned into 3 treatments, including basic diet, basic diet with 0.5% GOS, basic diet with 100 mg/kg aureomycin, 20mg/kg ciprofloxacin and 10mg/kg vancomycin. The results showed that maternal dietary supplementation of GOS increased the body weight and average daily gain, reduced the diarrhea score of piglets, and increased the activities of digestive enzymes including maltase and α-amylase. Maternal GOS improved the intestinal barrier integrity and function of piglets, which exhibiting with increased ileal ratio of villus to crypt, and higher expressions of secretory immunoglobulin A, tight junction protein and mucin-2 in ileum. Maternal GOS treatment increased the contents of anti-inflammatory factors IL-4, IL-10 and TGF-β, but decreased the contents of pro-inflammatory factors IL-1β, IL-6 in the ileum and colon of piglets. In addition, piglets in maternal GOS treatment had increased abundance of probiotics in the colonic contents, as well as higher short-chain fatty acids concentrations in the colonic and cecal contents. Overall, this study provides data support for the nutritional regulation of maternal supplementation with 0.5% GOS to promote intestinal health of offspring.</p>\",\"PeriodicalId\":20352,\"journal\":{\"name\":\"Porcine Health Management\",\"volume\":\"11 1\",\"pages\":\"37\"},\"PeriodicalIF\":3.1000,\"publicationDate\":\"2025-07-04\",\"publicationTypes\":\"Journal Article\",\"fieldsOfStudy\":null,\"isOpenAccess\":false,\"openAccessPdf\":\"https://www.ncbi.nlm.nih.gov/pmc/articles/PMC12228311/pdf/\",\"citationCount\":\"0\",\"resultStr\":null,\"platform\":\"Semanticscholar\",\"paperid\":null,\"PeriodicalName\":\"Porcine Health Management\",\"FirstCategoryId\":\"97\",\"ListUrlMain\":\"https://doi.org/10.1186/s40813-025-00437-6\",\"RegionNum\":2,\"RegionCategory\":\"农林科学\",\"ArticlePicture\":[],\"TitleCN\":null,\"AbstractTextCN\":null,\"PMCID\":null,\"EPubDate\":\"\",\"PubModel\":\"\",\"JCR\":\"Q1\",\"JCRName\":\"VETERINARY SCIENCES\",\"Score\":null,\"Total\":0}","platform":"Semanticscholar","paperid":null,"PeriodicalName":"Porcine Health Management","FirstCategoryId":"97","ListUrlMain":"https://doi.org/10.1186/s40813-025-00437-6","RegionNum":2,"RegionCategory":"农林科学","ArticlePicture":[],"TitleCN":null,"AbstractTextCN":null,"PMCID":null,"EPubDate":"","PubModel":"","JCR":"Q1","JCRName":"VETERINARY SCIENCES","Score":null,"Total":0}
引用次数: 0

摘要

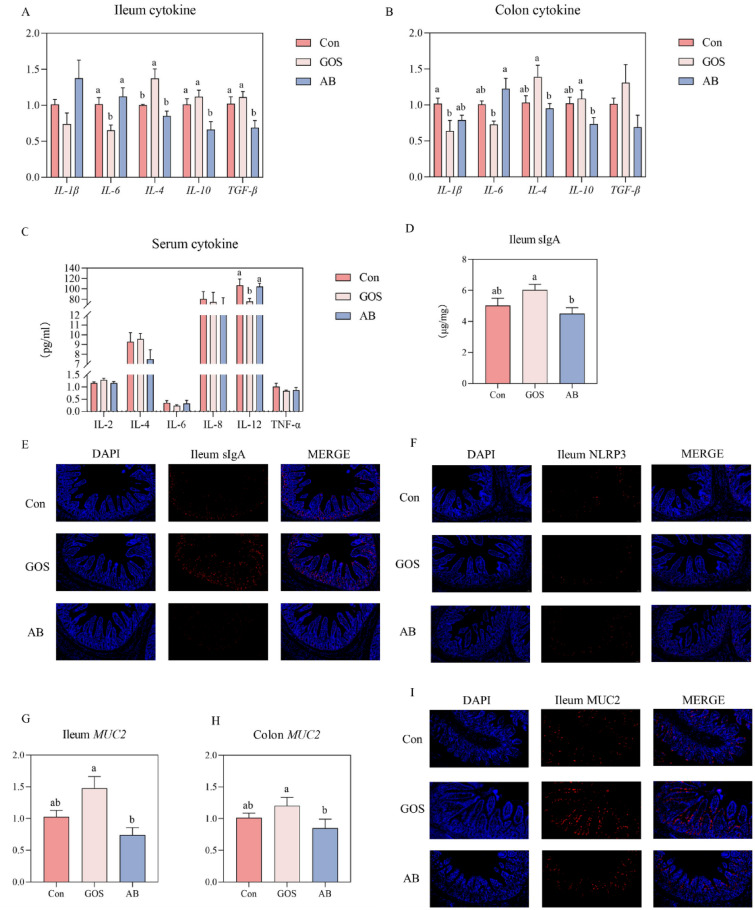
本研究旨在探讨母体添加半乳糖低聚糖(GOS)对子代肠道消化吸收和屏障功能的影响。选取24头宁乡孕晚期母猪,随机分为基础饲粮、基础饲粮添加0.5% GOS、基础饲粮添加100 mg/kg金霉素、20mg/kg环丙沙星和10mg/kg万古霉素3组。结果表明,饲粮中添加GOS可提高仔猪体重和平均日增重,降低仔猪腹泻评分,提高麦芽糖酶和α-淀粉酶等消化酶活性。母体GOS提高了仔猪肠道屏障的完整性和功能,表现为回肠绒毛与隐窝的比例增加,回肠分泌性免疫球蛋白A、紧密连接蛋白和粘蛋白-2的表达增加。母体GOS处理提高了仔猪回肠和结肠中抗炎因子IL-4、IL-10和TGF-β的含量,降低了促炎因子IL-1β、IL-6的含量。此外,母体GOS处理的仔猪结肠内容物中益生菌丰度增加,结肠和盲肠内容物中短链脂肪酸浓度升高。综上所述,本研究为母体添加0.5% GOS促进子代肠道健康的营养调节提供了数据支持。
本文章由计算机程序翻译,如有差异,请以英文原文为准。

Dietary supplementation of Galactooligosaccharides improves growth performance and intestinal barrier function of offspring.

Dietary supplementation of Galactooligosaccharides improves growth performance and intestinal barrier function of offspring.

Dietary supplementation of Galactooligosaccharides improves growth performance and intestinal barrier function of offspring.

Dietary supplementation of Galactooligosaccharides improves growth performance and intestinal barrier function of offspring.

This study aims to investigate the effects of maternal supplementation with galactooligosaccharides (GOS) on intestinal digestion, absorption, and barrier function of offspring. Twenty four late-pregnant Ningxiang sows were randomly assigned into 3 treatments, including basic diet, basic diet with 0.5% GOS, basic diet with 100 mg/kg aureomycin, 20mg/kg ciprofloxacin and 10mg/kg vancomycin. The results showed that maternal dietary supplementation of GOS increased the body weight and average daily gain, reduced the diarrhea score of piglets, and increased the activities of digestive enzymes including maltase and α-amylase. Maternal GOS improved the intestinal barrier integrity and function of piglets, which exhibiting with increased ileal ratio of villus to crypt, and higher expressions of secretory immunoglobulin A, tight junction protein and mucin-2 in ileum. Maternal GOS treatment increased the contents of anti-inflammatory factors IL-4, IL-10 and TGF-β, but decreased the contents of pro-inflammatory factors IL-1β, IL-6 in the ileum and colon of piglets. In addition, piglets in maternal GOS treatment had increased abundance of probiotics in the colonic contents, as well as higher short-chain fatty acids concentrations in the colonic and cecal contents. Overall, this study provides data support for the nutritional regulation of maternal supplementation with 0.5% GOS to promote intestinal health of offspring.

求助全文
通过发布文献求助,成功后即可免费获取论文全文。 去求助
来源期刊
Porcine Health Management
Porcine Health Management Veterinary-Food Animals
CiteScore
5.40
自引率
5.90%
发文量
49
审稿时长
14 weeks
期刊介绍: Porcine Health Management (PHM) is an open access peer-reviewed journal that aims to publish relevant, novel and revised information regarding all aspects of swine health medicine and production.
×
引用
GB/T 7714-2015
复制
MLA
复制
APA
复制
导出至
BibTeX EndNote RefMan NoteFirst NoteExpress
×
提示
您的信息不完整,为了账户安全,请先补充。
现在去补充
×
提示
您因"违规操作"
具体请查看互助需知
我知道了
×
提示
确定
请完成安全验证×
copy
已复制链接
快去分享给好友吧!
我知道了
右上角分享
点击右上角分享
0
联系我们:info@booksci.cn Book学术提供免费学术资源搜索服务,方便国内外学者检索中英文文献。致力于提供最便捷和优质的服务体验。 Copyright © 2023 布克学术 All rights reserved.
京ICP备2023020795号-1
ghs 京公网安备 11010802042870号
Book学术文献互助
Book学术文献互助群
群 号:604180095
Book学术官方微信