植物布尼亚病毒蛋白在病毒发病过程中破坏SERRATE相分离以调节microRNA的生物发生。

IF 15.7 1区 综合性期刊 Q1 MULTIDISCIPLINARY SCIENCES
Jing Zou, Shuai Zhang, Ying Chen, Chun He, Xin Pan, Yimin Zhang, Jianwei Xu, Lijia Zheng, Hongxin Guan, Ming Wu, Dongqi Xie, Yinghua Ji, Xianyang Fang, Yi Li, Shou-Wei Ding, Xiaofeng Fang, Shanshan Zhao, Jianguo Wu
{"title":"植物布尼亚病毒蛋白在病毒发病过程中破坏SERRATE相分离以调节microRNA的生物发生。","authors":"Jing Zou, Shuai Zhang, Ying Chen, Chun He, Xin Pan, Yimin Zhang, Jianwei Xu, Lijia Zheng, Hongxin Guan, Ming Wu, Dongqi Xie, Yinghua Ji, Xianyang Fang, Yi Li, Shou-Wei Ding, Xiaofeng Fang, Shanshan Zhao, Jianguo Wu","doi":"10.1038/s41467-025-61528-0","DOIUrl":null,"url":null,"abstract":"<p><p>Liquid-liquid phase separation (LLPS) regulates diverse biological functions by mediating the assembly of biomolecular condensates. However, it remains unclear how host LLPS is targeted by viruses during infection. Here we show that a plant bunyaviral protein, the disease-specific protein (SP) encoded by rice stripe virus (RSV), possesses phase separation potential through its N-terminal intrinsically disordered region 1 (IDR1). In vivo, however, SP does not form phase-separated biomolecular condensates independently but utilizes its phase separation properties to interfere with the phase separation of the SERRATE protein (SE), a key component of Dicing bodies essential for microRNA processing. By disrupting SE phase separation, SP inhibits D-body assembly and miRNA biogenesis. Our study demonstrates that a viral protein can modulate host microRNA processing by targeting LLPS, revealing a previously uncharacterized mechanism involved in viral infection strategies and miRNA biogenesis regulation in plants.</p>","PeriodicalId":19066,"journal":{"name":"Nature Communications","volume":"16 1","pages":"6197"},"PeriodicalIF":15.7000,"publicationDate":"2025-07-04","publicationTypes":"Journal Article","fieldsOfStudy":null,"isOpenAccess":false,"openAccessPdf":"https://www.ncbi.nlm.nih.gov/pmc/articles/PMC12227672/pdf/","citationCount":"0","resultStr":"{\"title\":\"A plant bunyaviral protein disrupts SERRATE phase separation to modulate microRNA biogenesis during viral pathogenesis.\",\"authors\":\"Jing Zou, Shuai Zhang, Ying Chen, Chun He, Xin Pan, Yimin Zhang, Jianwei Xu, Lijia Zheng, Hongxin Guan, Ming Wu, Dongqi Xie, Yinghua Ji, Xianyang Fang, Yi Li, Shou-Wei Ding, Xiaofeng Fang, Shanshan Zhao, Jianguo Wu\",\"doi\":\"10.1038/s41467-025-61528-0\",\"DOIUrl\":null,\"url\":null,\"abstract\":\"<p><p>Liquid-liquid phase separation (LLPS) regulates diverse biological functions by mediating the assembly of biomolecular condensates. However, it remains unclear how host LLPS is targeted by viruses during infection. Here we show that a plant bunyaviral protein, the disease-specific protein (SP) encoded by rice stripe virus (RSV), possesses phase separation potential through its N-terminal intrinsically disordered region 1 (IDR1). In vivo, however, SP does not form phase-separated biomolecular condensates independently but utilizes its phase separation properties to interfere with the phase separation of the SERRATE protein (SE), a key component of Dicing bodies essential for microRNA processing. By disrupting SE phase separation, SP inhibits D-body assembly and miRNA biogenesis. Our study demonstrates that a viral protein can modulate host microRNA processing by targeting LLPS, revealing a previously uncharacterized mechanism involved in viral infection strategies and miRNA biogenesis regulation in plants.</p>\",\"PeriodicalId\":19066,\"journal\":{\"name\":\"Nature Communications\",\"volume\":\"16 1\",\"pages\":\"6197\"},\"PeriodicalIF\":15.7000,\"publicationDate\":\"2025-07-04\",\"publicationTypes\":\"Journal Article\",\"fieldsOfStudy\":null,\"isOpenAccess\":false,\"openAccessPdf\":\"https://www.ncbi.nlm.nih.gov/pmc/articles/PMC12227672/pdf/\",\"citationCount\":\"0\",\"resultStr\":null,\"platform\":\"Semanticscholar\",\"paperid\":null,\"PeriodicalName\":\"Nature Communications\",\"FirstCategoryId\":\"103\",\"ListUrlMain\":\"https://doi.org/10.1038/s41467-025-61528-0\",\"RegionNum\":1,\"RegionCategory\":\"综合性期刊\",\"ArticlePicture\":[],\"TitleCN\":null,\"AbstractTextCN\":null,\"PMCID\":null,\"EPubDate\":\"\",\"PubModel\":\"\",\"JCR\":\"Q1\",\"JCRName\":\"MULTIDISCIPLINARY SCIENCES\",\"Score\":null,\"Total\":0}","platform":"Semanticscholar","paperid":null,"PeriodicalName":"Nature Communications","FirstCategoryId":"103","ListUrlMain":"https://doi.org/10.1038/s41467-025-61528-0","RegionNum":1,"RegionCategory":"综合性期刊","ArticlePicture":[],"TitleCN":null,"AbstractTextCN":null,"PMCID":null,"EPubDate":"","PubModel":"","JCR":"Q1","JCRName":"MULTIDISCIPLINARY SCIENCES","Score":null,"Total":0}
引用次数: 0

摘要

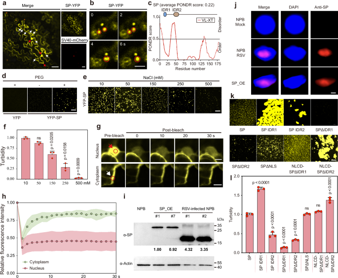
液-液相分离(LLPS)通过介导生物分子凝聚物的组装来调节多种生物功能。然而,目前尚不清楚宿主LLPS在感染期间是如何被病毒靶向的。本研究表明,水稻条纹病毒(RSV)编码的植物布尼病毒蛋白(SP)通过其n端内在无序区1 (IDR1)具有相分离电位。然而,在体内,SP不会独立形成相分离的生物分子凝聚物,而是利用其相分离特性干扰SERRATE蛋白(SE)的相分离,SERRATE蛋白是dicding小体加工microRNA所必需的关键成分。通过破坏SE相分离,SP抑制d -小体组装和miRNA生物发生。我们的研究表明,一种病毒蛋白可以通过靶向LLPS来调节宿主microRNA的加工,揭示了一种以前未被描述的涉及植物病毒感染策略和miRNA生物发生调控的机制。
本文章由计算机程序翻译,如有差异,请以英文原文为准。

A plant bunyaviral protein disrupts SERRATE phase separation to modulate microRNA biogenesis during viral pathogenesis.

A plant bunyaviral protein disrupts SERRATE phase separation to modulate microRNA biogenesis during viral pathogenesis.

Liquid-liquid phase separation (LLPS) regulates diverse biological functions by mediating the assembly of biomolecular condensates. However, it remains unclear how host LLPS is targeted by viruses during infection. Here we show that a plant bunyaviral protein, the disease-specific protein (SP) encoded by rice stripe virus (RSV), possesses phase separation potential through its N-terminal intrinsically disordered region 1 (IDR1). In vivo, however, SP does not form phase-separated biomolecular condensates independently but utilizes its phase separation properties to interfere with the phase separation of the SERRATE protein (SE), a key component of Dicing bodies essential for microRNA processing. By disrupting SE phase separation, SP inhibits D-body assembly and miRNA biogenesis. Our study demonstrates that a viral protein can modulate host microRNA processing by targeting LLPS, revealing a previously uncharacterized mechanism involved in viral infection strategies and miRNA biogenesis regulation in plants.

求助全文
通过发布文献求助,成功后即可免费获取论文全文。 去求助
来源期刊
Nature Communications
Nature Communications Biological Science Disciplines-
CiteScore
24.90
自引率
2.40%
发文量
6928
审稿时长
3.7 months
期刊介绍: Nature Communications, an open-access journal, publishes high-quality research spanning all areas of the natural sciences. Papers featured in the journal showcase significant advances relevant to specialists in each respective field. With a 2-year impact factor of 16.6 (2022) and a median time of 8 days from submission to the first editorial decision, Nature Communications is committed to rapid dissemination of research findings. As a multidisciplinary journal, it welcomes contributions from biological, health, physical, chemical, Earth, social, mathematical, applied, and engineering sciences, aiming to highlight important breakthroughs within each domain.
×
引用
GB/T 7714-2015
复制
MLA
复制
APA
复制
导出至
BibTeX EndNote RefMan NoteFirst NoteExpress
×
提示
您的信息不完整,为了账户安全,请先补充。
现在去补充
×
提示
您因"违规操作"
具体请查看互助需知
我知道了
×
提示
确定
请完成安全验证×
copy
已复制链接
快去分享给好友吧!
我知道了
右上角分享
点击右上角分享
0
联系我们:info@booksci.cn Book学术提供免费学术资源搜索服务,方便国内外学者检索中英文文献。致力于提供最便捷和优质的服务体验。 Copyright © 2023 布克学术 All rights reserved.
京ICP备2023020795号-1
ghs 京公网安备 11010802042870号
Book学术文献互助
Book学术文献互助群
群 号:604180095
Book学术官方微信