缓解抑郁和焦虑症状的个性化基于游戏的数字干预:一项试点随机对照试验

Xiaojun Shao, Lu Liu, Xiaotong Zhu, Chunsheng Tian, Dai Li, Liqun Zhang, Xiang Liu, Yanru Liu, Gang Zhu, Lingjiang Li
{"title":"缓解抑郁和焦虑症状的个性化基于游戏的数字干预:一项试点随机对照试验","authors":"Xiaojun Shao, Lu Liu, Xiaotong Zhu, Chunsheng Tian, Dai Li, Liqun Zhang, Xiang Liu, Yanru Liu, Gang Zhu, Lingjiang Li","doi":"10.1038/s44184-025-00141-x","DOIUrl":null,"url":null,"abstract":"<p><p>This study assessed the preliminary effectiveness of a game-based digital therapeutics (DTx) intervention for depression and anxiety using a randomized controlled trial (RCT) design to examine the role of reinforcement learning (RL) personalization. This RCT included 223 individuals with depressive symptoms, aged 18-50, divided into three groups: an RL Algorithm group (personalized treatment), an active control group (fixed treatment), and a no-intervention control group. The intervention combined cognitive bias modification and cognitive behavioral therapy, with outcomes measured by the Patient Health Questionnaire-9 and the Generalized Anxiety Disorder-7. Results showed significantly higher treatment response and recovery rates in the RL Algorithm group compared to the no-intervention group. The game-based DTx intervention, enhanced by RL personalization, effectively reduced depression and anxiety symptoms, supporting its potential for mental health treatment. The study was registered at clinicaltrials.gov (NCT06301555).</p>","PeriodicalId":74321,"journal":{"name":"Npj mental health research","volume":"4 1","pages":"27"},"PeriodicalIF":0.0000,"publicationDate":"2025-07-03","publicationTypes":"Journal Article","fieldsOfStudy":null,"isOpenAccess":false,"openAccessPdf":"https://www.ncbi.nlm.nih.gov/pmc/articles/PMC12229681/pdf/","citationCount":"0","resultStr":"{\"title\":\"Personalized game-based digital intervention for relieving depression and anxiety symptoms: a pilot RCT.\",\"authors\":\"Xiaojun Shao, Lu Liu, Xiaotong Zhu, Chunsheng Tian, Dai Li, Liqun Zhang, Xiang Liu, Yanru Liu, Gang Zhu, Lingjiang Li\",\"doi\":\"10.1038/s44184-025-00141-x\",\"DOIUrl\":null,\"url\":null,\"abstract\":\"<p><p>This study assessed the preliminary effectiveness of a game-based digital therapeutics (DTx) intervention for depression and anxiety using a randomized controlled trial (RCT) design to examine the role of reinforcement learning (RL) personalization. This RCT included 223 individuals with depressive symptoms, aged 18-50, divided into three groups: an RL Algorithm group (personalized treatment), an active control group (fixed treatment), and a no-intervention control group. The intervention combined cognitive bias modification and cognitive behavioral therapy, with outcomes measured by the Patient Health Questionnaire-9 and the Generalized Anxiety Disorder-7. Results showed significantly higher treatment response and recovery rates in the RL Algorithm group compared to the no-intervention group. The game-based DTx intervention, enhanced by RL personalization, effectively reduced depression and anxiety symptoms, supporting its potential for mental health treatment. The study was registered at clinicaltrials.gov (NCT06301555).</p>\",\"PeriodicalId\":74321,\"journal\":{\"name\":\"Npj mental health research\",\"volume\":\"4 1\",\"pages\":\"27\"},\"PeriodicalIF\":0.0000,\"publicationDate\":\"2025-07-03\",\"publicationTypes\":\"Journal Article\",\"fieldsOfStudy\":null,\"isOpenAccess\":false,\"openAccessPdf\":\"https://www.ncbi.nlm.nih.gov/pmc/articles/PMC12229681/pdf/\",\"citationCount\":\"0\",\"resultStr\":null,\"platform\":\"Semanticscholar\",\"paperid\":null,\"PeriodicalName\":\"Npj mental health research\",\"FirstCategoryId\":\"1085\",\"ListUrlMain\":\"https://doi.org/10.1038/s44184-025-00141-x\",\"RegionNum\":0,\"RegionCategory\":null,\"ArticlePicture\":[],\"TitleCN\":null,\"AbstractTextCN\":null,\"PMCID\":null,\"EPubDate\":\"\",\"PubModel\":\"\",\"JCR\":\"\",\"JCRName\":\"\",\"Score\":null,\"Total\":0}","platform":"Semanticscholar","paperid":null,"PeriodicalName":"Npj mental health research","FirstCategoryId":"1085","ListUrlMain":"https://doi.org/10.1038/s44184-025-00141-x","RegionNum":0,"RegionCategory":null,"ArticlePicture":[],"TitleCN":null,"AbstractTextCN":null,"PMCID":null,"EPubDate":"","PubModel":"","JCR":"","JCRName":"","Score":null,"Total":0}
引用次数: 0

摘要

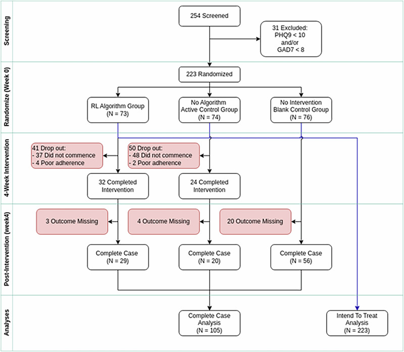
本研究评估了基于游戏的数字治疗(DTx)干预抑郁症和焦虑症的初步效果,采用随机对照试验(RCT)设计来检验强化学习(RL)个性化的作用。这项随机对照试验包括223名年龄在18-50岁之间有抑郁症状的个体,分为三组:RL算法组(个性化治疗)、积极对照组(固定治疗)和无干预对照组。干预结合了认知偏差修正和认知行为治疗,结果通过患者健康问卷-9和广泛性焦虑障碍-7进行测量。结果显示,RL算法组的治疗反应和治愈率明显高于无干预组。基于游戏的DTx干预,通过RL个性化增强,有效地减少了抑郁和焦虑症状,支持其心理健康治疗的潜力。该研究已在clinicaltrials.gov注册(NCT06301555)。
本文章由计算机程序翻译,如有差异,请以英文原文为准。

Personalized game-based digital intervention for relieving depression and anxiety symptoms: a pilot RCT.

Personalized game-based digital intervention for relieving depression and anxiety symptoms: a pilot RCT.

Personalized game-based digital intervention for relieving depression and anxiety symptoms: a pilot RCT.

This study assessed the preliminary effectiveness of a game-based digital therapeutics (DTx) intervention for depression and anxiety using a randomized controlled trial (RCT) design to examine the role of reinforcement learning (RL) personalization. This RCT included 223 individuals with depressive symptoms, aged 18-50, divided into three groups: an RL Algorithm group (personalized treatment), an active control group (fixed treatment), and a no-intervention control group. The intervention combined cognitive bias modification and cognitive behavioral therapy, with outcomes measured by the Patient Health Questionnaire-9 and the Generalized Anxiety Disorder-7. Results showed significantly higher treatment response and recovery rates in the RL Algorithm group compared to the no-intervention group. The game-based DTx intervention, enhanced by RL personalization, effectively reduced depression and anxiety symptoms, supporting its potential for mental health treatment. The study was registered at clinicaltrials.gov (NCT06301555).

求助全文
通过发布文献求助,成功后即可免费获取论文全文。 去求助
来源期刊
自引率
0.00%
发文量
0
×
引用
GB/T 7714-2015
复制
MLA
复制
APA
复制
导出至
BibTeX EndNote RefMan NoteFirst NoteExpress
×
提示
您的信息不完整,为了账户安全,请先补充。
现在去补充
×
提示
您因"违规操作"
具体请查看互助需知
我知道了
×
提示
确定
请完成安全验证×
copy
已复制链接
快去分享给好友吧!
我知道了
右上角分享
点击右上角分享
0
联系我们:info@booksci.cn Book学术提供免费学术资源搜索服务,方便国内外学者检索中英文文献。致力于提供最便捷和优质的服务体验。 Copyright © 2023 布克学术 All rights reserved.
京ICP备2023020795号-1
ghs 京公网安备 11010802042870号
Book学术文献互助
Book学术文献互助群
群 号:604180095
Book学术官方微信