基于WHO老年人综合护理(ICOPE)框架的中国社区居住老年人内在能力:结构方程模型分析

IF 2.5 Q1 PRIMARY HEALTH CARE
Junjun Sun, Kwanjai Amnatsatsue, Patsri Srisuwan, Patcharaporn Kerdmongkol, Dechavudh Nityasuddhi
{"title":"基于WHO老年人综合护理(ICOPE)框架的中国社区居住老年人内在能力:结构方程模型分析","authors":"Junjun Sun, Kwanjai Amnatsatsue, Patsri Srisuwan, Patcharaporn Kerdmongkol, Dechavudh Nityasuddhi","doi":"10.1177/21501319251346433","DOIUrl":null,"url":null,"abstract":"<p><strong>Objective: </strong>This study aimed to examine the intrinsic capacity in Chinese older adults and its determinants (sociodemographic, lifestyle-related, environmental, and health-related factors) based on the WHO Integrated Care for Older People (ICOPE) framework.</p><p><strong>Methods: </strong>A cross-sectional community-based study was conducted among 485 community-dwelling older adults recruited from 4 community health service centers in Xinxiang City, Henan Province between August 2024 and February 2025. Intrinsic capacity was assessed across 5 domains: locomotion, cognition, vitality, psychology, and sensory capacity (hearing and vision). Structural equation model (SEM) was used to examine relationships among intrinsic capacity, sociodemographic factors, lifestyle, family support, social participation, healthcare access, and health conditions.</p><p><strong>Results: </strong>More than a half of subjects were female (61.2%), married (84.7%), having less than high school education (52%), with a mean age of 73.7 years (SD = 5.5). About 55.9% showed intrinsic capacity impairment, with most impairment of cognition (49.9%), followed by vision (44.9%), hearing (23.7%), locomotion (22.5%), vitality (18.1%), and psychological capacity (13%). The SEM demonstrated good fit and explained 83% of the variance in intrinsic capacity. Significant determinants, ranked by effect size, included dietary habits (β = .544), age (β = -.303), pain (β = -.240), handgrip strength (β = .205), social participation (β = .181), access to healthcare services (β = .138), hospitalization (β = -.10), and physical exercise (β = .089). All paths in the model were statistically significant ( <i>p</i> ' 0.05).</p><p><strong>Conclusions: </strong>The SEM analysis demonstrated that dietary habits, handgrip strength, social participation, access to healthcare services, and physical exercise were positively associated with intrinsic capacity, while age, pain, and hospitalization showed negative associations. These findings suggest that primary care approaches focusing on multi-domain interventions, particularly health promotion, self-care, and early screening, may be promising areas for future public health initiatives. Community-based programs integrating these modifiable factors should be prioritized to promote intrinsic capacity and functional independence among Chinese community-dwelling older adults.</p>","PeriodicalId":46723,"journal":{"name":"Journal of Primary Care and Community Health","volume":"16 ","pages":"21501319251346433"},"PeriodicalIF":2.5000,"publicationDate":"2025-01-01","publicationTypes":"Journal Article","fieldsOfStudy":null,"isOpenAccess":false,"openAccessPdf":"https://www.ncbi.nlm.nih.gov/pmc/articles/PMC12227898/pdf/","citationCount":"0","resultStr":"{\"title\":\"Intrinsic Capacity of Chinese Community-Dwelling Older Adults Using WHO Integrated Care for Older People (ICOPE) Framework: Structural Equation Model Analysis.\",\"authors\":\"Junjun Sun, Kwanjai Amnatsatsue, Patsri Srisuwan, Patcharaporn Kerdmongkol, Dechavudh Nityasuddhi\",\"doi\":\"10.1177/21501319251346433\",\"DOIUrl\":null,\"url\":null,\"abstract\":\"<p><strong>Objective: </strong>This study aimed to examine the intrinsic capacity in Chinese older adults and its determinants (sociodemographic, lifestyle-related, environmental, and health-related factors) based on the WHO Integrated Care for Older People (ICOPE) framework.</p><p><strong>Methods: </strong>A cross-sectional community-based study was conducted among 485 community-dwelling older adults recruited from 4 community health service centers in Xinxiang City, Henan Province between August 2024 and February 2025. Intrinsic capacity was assessed across 5 domains: locomotion, cognition, vitality, psychology, and sensory capacity (hearing and vision). Structural equation model (SEM) was used to examine relationships among intrinsic capacity, sociodemographic factors, lifestyle, family support, social participation, healthcare access, and health conditions.</p><p><strong>Results: </strong>More than a half of subjects were female (61.2%), married (84.7%), having less than high school education (52%), with a mean age of 73.7 years (SD = 5.5). About 55.9% showed intrinsic capacity impairment, with most impairment of cognition (49.9%), followed by vision (44.9%), hearing (23.7%), locomotion (22.5%), vitality (18.1%), and psychological capacity (13%). The SEM demonstrated good fit and explained 83% of the variance in intrinsic capacity. Significant determinants, ranked by effect size, included dietary habits (β = .544), age (β = -.303), pain (β = -.240), handgrip strength (β = .205), social participation (β = .181), access to healthcare services (β = .138), hospitalization (β = -.10), and physical exercise (β = .089). All paths in the model were statistically significant ( <i>p</i> ' 0.05).</p><p><strong>Conclusions: </strong>The SEM analysis demonstrated that dietary habits, handgrip strength, social participation, access to healthcare services, and physical exercise were positively associated with intrinsic capacity, while age, pain, and hospitalization showed negative associations. These findings suggest that primary care approaches focusing on multi-domain interventions, particularly health promotion, self-care, and early screening, may be promising areas for future public health initiatives. Community-based programs integrating these modifiable factors should be prioritized to promote intrinsic capacity and functional independence among Chinese community-dwelling older adults.</p>\",\"PeriodicalId\":46723,\"journal\":{\"name\":\"Journal of Primary Care and Community Health\",\"volume\":\"16 \",\"pages\":\"21501319251346433\"},\"PeriodicalIF\":2.5000,\"publicationDate\":\"2025-01-01\",\"publicationTypes\":\"Journal Article\",\"fieldsOfStudy\":null,\"isOpenAccess\":false,\"openAccessPdf\":\"https://www.ncbi.nlm.nih.gov/pmc/articles/PMC12227898/pdf/\",\"citationCount\":\"0\",\"resultStr\":null,\"platform\":\"Semanticscholar\",\"paperid\":null,\"PeriodicalName\":\"Journal of Primary Care and Community Health\",\"FirstCategoryId\":\"1085\",\"ListUrlMain\":\"https://doi.org/10.1177/21501319251346433\",\"RegionNum\":0,\"RegionCategory\":null,\"ArticlePicture\":[],\"TitleCN\":null,\"AbstractTextCN\":null,\"PMCID\":null,\"EPubDate\":\"2025/7/4 0:00:00\",\"PubModel\":\"Epub\",\"JCR\":\"Q1\",\"JCRName\":\"PRIMARY HEALTH CARE\",\"Score\":null,\"Total\":0}","platform":"Semanticscholar","paperid":null,"PeriodicalName":"Journal of Primary Care and Community Health","FirstCategoryId":"1085","ListUrlMain":"https://doi.org/10.1177/21501319251346433","RegionNum":0,"RegionCategory":null,"ArticlePicture":[],"TitleCN":null,"AbstractTextCN":null,"PMCID":null,"EPubDate":"2025/7/4 0:00:00","PubModel":"Epub","JCR":"Q1","JCRName":"PRIMARY HEALTH CARE","Score":null,"Total":0}
引用次数: 0

摘要

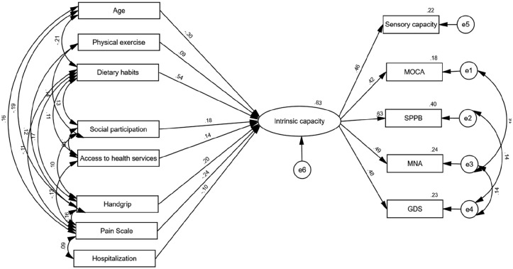
目的:本研究旨在基于世卫组织老年人综合护理(ICOPE)框架,研究中国老年人的内在能力及其决定因素(社会人口统计学、生活方式相关、环境和健康相关因素)。方法:对2024年8月至2025年2月从河南省新乡市4个社区卫生服务中心招募的485名居住在社区的老年人进行横断面社区研究。内在能力通过5个领域进行评估:运动、认知、活力、心理和感觉能力(听觉和视觉)。采用结构方程模型(SEM)检验内在能力、社会人口因素、生活方式、家庭支持、社会参与、医疗保健可及性和健康状况之间的关系。结果:半数以上的受试者为女性(61.2%),已婚(84.7%),高中以下文化程度(52%),平均年龄73.7岁(SD = 5.5)。约55.9%表现为内在能力障碍,其中认知障碍最多(49.9%),其次是视力(44.9%)、听力(23.7%)、运动(22.5%)、活力(18.1%)和心理能力(13%)。扫描电镜显示了良好的拟合,并解释了83%的内在能力方差。按效应大小排序的重要决定因素包括饮食习惯(β = 0.544)、年龄(β = - 0.303)、疼痛(β = - 0.240)、握力(β = 0.205)、社会参与(β = 0.181)、获得医疗服务(β = 0.138)、住院治疗(β = - 0.10)和体育锻炼(β = 0.089)。模型各路径差异均有统计学意义(p 0.05)。结论:扫描电镜分析表明,饮食习惯、握力、社会参与、获得医疗服务和体育锻炼与内在能力呈正相关,而年龄、疼痛和住院呈负相关。这些发现表明,侧重于多领域干预的初级保健方法,特别是健康促进、自我保健和早期筛查,可能是未来公共卫生倡议的有希望的领域。应优先考虑整合这些可改变因素的社区项目,以促进中国社区居住老年人的内在能力和功能独立性。
本文章由计算机程序翻译,如有差异,请以英文原文为准。

Intrinsic Capacity of Chinese Community-Dwelling Older Adults Using WHO Integrated Care for Older People (ICOPE) Framework: Structural Equation Model Analysis.

Intrinsic Capacity of Chinese Community-Dwelling Older Adults Using WHO Integrated Care for Older People (ICOPE) Framework: Structural Equation Model Analysis.

Intrinsic Capacity of Chinese Community-Dwelling Older Adults Using WHO Integrated Care for Older People (ICOPE) Framework: Structural Equation Model Analysis.

Intrinsic Capacity of Chinese Community-Dwelling Older Adults Using WHO Integrated Care for Older People (ICOPE) Framework: Structural Equation Model Analysis.

Objective: This study aimed to examine the intrinsic capacity in Chinese older adults and its determinants (sociodemographic, lifestyle-related, environmental, and health-related factors) based on the WHO Integrated Care for Older People (ICOPE) framework.

Methods: A cross-sectional community-based study was conducted among 485 community-dwelling older adults recruited from 4 community health service centers in Xinxiang City, Henan Province between August 2024 and February 2025. Intrinsic capacity was assessed across 5 domains: locomotion, cognition, vitality, psychology, and sensory capacity (hearing and vision). Structural equation model (SEM) was used to examine relationships among intrinsic capacity, sociodemographic factors, lifestyle, family support, social participation, healthcare access, and health conditions.

Results: More than a half of subjects were female (61.2%), married (84.7%), having less than high school education (52%), with a mean age of 73.7 years (SD = 5.5). About 55.9% showed intrinsic capacity impairment, with most impairment of cognition (49.9%), followed by vision (44.9%), hearing (23.7%), locomotion (22.5%), vitality (18.1%), and psychological capacity (13%). The SEM demonstrated good fit and explained 83% of the variance in intrinsic capacity. Significant determinants, ranked by effect size, included dietary habits (β = .544), age (β = -.303), pain (β = -.240), handgrip strength (β = .205), social participation (β = .181), access to healthcare services (β = .138), hospitalization (β = -.10), and physical exercise (β = .089). All paths in the model were statistically significant ( p ' 0.05).

Conclusions: The SEM analysis demonstrated that dietary habits, handgrip strength, social participation, access to healthcare services, and physical exercise were positively associated with intrinsic capacity, while age, pain, and hospitalization showed negative associations. These findings suggest that primary care approaches focusing on multi-domain interventions, particularly health promotion, self-care, and early screening, may be promising areas for future public health initiatives. Community-based programs integrating these modifiable factors should be prioritized to promote intrinsic capacity and functional independence among Chinese community-dwelling older adults.

求助全文
通过发布文献求助,成功后即可免费获取论文全文。 去求助
来源期刊
CiteScore
4.80
自引率
2.80%
发文量
183
审稿时长
15 weeks
×
引用
GB/T 7714-2015
复制
MLA
复制
APA
复制
导出至
BibTeX EndNote RefMan NoteFirst NoteExpress
×
提示
您的信息不完整,为了账户安全,请先补充。
现在去补充
×
提示
您因"违规操作"
具体请查看互助需知
我知道了
×
提示
确定
请完成安全验证×
copy
已复制链接
快去分享给好友吧!
我知道了
右上角分享
点击右上角分享
0
联系我们:info@booksci.cn Book学术提供免费学术资源搜索服务,方便国内外学者检索中英文文献。致力于提供最便捷和优质的服务体验。 Copyright © 2023 布克学术 All rights reserved.
京ICP备2023020795号-1
ghs 京公网安备 11010802042870号
Book学术文献互助
Book学术文献互助群
群 号:604180095
Book学术官方微信