表达:脊髓lncRNA RT1-CE10参与慢性功能性内脏疼痛。

IF 2.8 3区 医学 Q2 NEUROSCIENCES
Molecular Pain Pub Date : 2025-01-01 Epub Date: 2025-07-03 DOI:10.1177/17448069251358692
Ying Tang, Zihan Liu, Xianhe Wu, Zhengqing He, Fan Yang, Huiqin Chen, Yu Chen, Qibin Zheng, Yang Huang, Aiqin Chen, Chun Lin
{"title":"表达:脊髓lncRNA RT1-CE10参与慢性功能性内脏疼痛。","authors":"Ying Tang, Zihan Liu, Xianhe Wu, Zhengqing He, Fan Yang, Huiqin Chen, Yu Chen, Qibin Zheng, Yang Huang, Aiqin Chen, Chun Lin","doi":"10.1177/17448069251358692","DOIUrl":null,"url":null,"abstract":"<p><p>Irritable bowel syndrome (IBS) is characterized by chronic visceral pain, but its molecular mechanisms remain controversial, hindering effective treatment. This research is to investigate the role of lncRNA RT1-CE10 in chronic visceral pain associated with IBS and to elucidate the underlying molecular mechanisms. An IBS rat model was developed in rats, and RNA-Seq analysis was conducted to assess lncRNA RT1-CE10 expression. The subcellular localization of lncRNA RT1-CE10 and its co-localization with ATP1a3 in spinal cord neurons were examined. AAV was used to over-express lncRNA RT1-CE10 in the spinal cord to study its effects on ATP1a3 levels and pain response, with knockdown experiments to evaluate the impact of reduced lncRNA RT1-CE10. The RNA-Seq analysis revealed a significant down-regulation of lncRNA RT1-CE10 in IBS rats. The lncRNA was found to be expressed in both the cytoplasm and the nucleus and to co-localize with ATP1a3 in spinal cord neurons. Over- expression of lncRNA RT1-CE10 via AAV-lncRT1-CE10 increased ATP1a3 levels and alleviated visceral pain response, while knockdown of lncRNA RT1-CE10 decreased ATP1a3 levels and enhanced visceral pain response. Additionally, a marked decrease in ATP1a3 expression was observed in the spinal cords of IBS rats. Modulating ATP1a3 expression either through over-expression or knockdown could alleviate or aggravate chronic visceral pain, respectively. LncRNA RT1-CE10, which is lowly expressed in the spinal cord of IBS rats, interacts with ATP1a3 and influences chronic visceral pain. These findings could lead to the development of targeted therapeutic interventions for IBS.</p>","PeriodicalId":19010,"journal":{"name":"Molecular Pain","volume":" ","pages":"17448069251358692"},"PeriodicalIF":2.8000,"publicationDate":"2025-01-01","publicationTypes":"Journal Article","fieldsOfStudy":null,"isOpenAccess":false,"openAccessPdf":"https://www.ncbi.nlm.nih.gov/pmc/articles/PMC12314248/pdf/","citationCount":"0","resultStr":"{\"title\":\"The involvement of spinal lncRNA RT1-CE10 in chronic functional visceral pain.\",\"authors\":\"Ying Tang, Zihan Liu, Xianhe Wu, Zhengqing He, Fan Yang, Huiqin Chen, Yu Chen, Qibin Zheng, Yang Huang, Aiqin Chen, Chun Lin\",\"doi\":\"10.1177/17448069251358692\",\"DOIUrl\":null,\"url\":null,\"abstract\":\"<p><p>Irritable bowel syndrome (IBS) is characterized by chronic visceral pain, but its molecular mechanisms remain controversial, hindering effective treatment. This research is to investigate the role of lncRNA RT1-CE10 in chronic visceral pain associated with IBS and to elucidate the underlying molecular mechanisms. An IBS rat model was developed in rats, and RNA-Seq analysis was conducted to assess lncRNA RT1-CE10 expression. The subcellular localization of lncRNA RT1-CE10 and its co-localization with ATP1a3 in spinal cord neurons were examined. AAV was used to over-express lncRNA RT1-CE10 in the spinal cord to study its effects on ATP1a3 levels and pain response, with knockdown experiments to evaluate the impact of reduced lncRNA RT1-CE10. The RNA-Seq analysis revealed a significant down-regulation of lncRNA RT1-CE10 in IBS rats. The lncRNA was found to be expressed in both the cytoplasm and the nucleus and to co-localize with ATP1a3 in spinal cord neurons. Over- expression of lncRNA RT1-CE10 via AAV-lncRT1-CE10 increased ATP1a3 levels and alleviated visceral pain response, while knockdown of lncRNA RT1-CE10 decreased ATP1a3 levels and enhanced visceral pain response. Additionally, a marked decrease in ATP1a3 expression was observed in the spinal cords of IBS rats. Modulating ATP1a3 expression either through over-expression or knockdown could alleviate or aggravate chronic visceral pain, respectively. LncRNA RT1-CE10, which is lowly expressed in the spinal cord of IBS rats, interacts with ATP1a3 and influences chronic visceral pain. These findings could lead to the development of targeted therapeutic interventions for IBS.</p>\",\"PeriodicalId\":19010,\"journal\":{\"name\":\"Molecular Pain\",\"volume\":\" \",\"pages\":\"17448069251358692\"},\"PeriodicalIF\":2.8000,\"publicationDate\":\"2025-01-01\",\"publicationTypes\":\"Journal Article\",\"fieldsOfStudy\":null,\"isOpenAccess\":false,\"openAccessPdf\":\"https://www.ncbi.nlm.nih.gov/pmc/articles/PMC12314248/pdf/\",\"citationCount\":\"0\",\"resultStr\":null,\"platform\":\"Semanticscholar\",\"paperid\":null,\"PeriodicalName\":\"Molecular Pain\",\"FirstCategoryId\":\"3\",\"ListUrlMain\":\"https://doi.org/10.1177/17448069251358692\",\"RegionNum\":3,\"RegionCategory\":\"医学\",\"ArticlePicture\":[],\"TitleCN\":null,\"AbstractTextCN\":null,\"PMCID\":null,\"EPubDate\":\"2025/7/3 0:00:00\",\"PubModel\":\"Epub\",\"JCR\":\"Q2\",\"JCRName\":\"NEUROSCIENCES\",\"Score\":null,\"Total\":0}","platform":"Semanticscholar","paperid":null,"PeriodicalName":"Molecular Pain","FirstCategoryId":"3","ListUrlMain":"https://doi.org/10.1177/17448069251358692","RegionNum":3,"RegionCategory":"医学","ArticlePicture":[],"TitleCN":null,"AbstractTextCN":null,"PMCID":null,"EPubDate":"2025/7/3 0:00:00","PubModel":"Epub","JCR":"Q2","JCRName":"NEUROSCIENCES","Score":null,"Total":0}
引用次数: 0

摘要

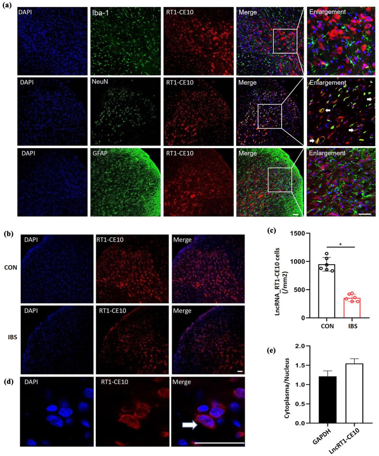
肠易激综合征(IBS)的特征是慢性内脏疼痛,但其分子机制仍然存在争议,阻碍了有效的治疗。本研究旨在探讨lncRNA RT1-CE10在IBS相关慢性内脏疼痛中的作用,并阐明其潜在的分子机制。建立IBS大鼠模型,通过RNA-Seq分析lncRNA RT1-CE10的表达情况。研究lncRNA RT1-CE10在脊髓神经元中的亚细胞定位及其与ATP1a3的共定位。利用AAV在脊髓中过表达lncRNA RT1-CE10,研究其对ATP1a3水平和疼痛反应的影响,并通过敲低实验评估lncRNA RT1-CE10下调的影响。RNA-Seq分析显示IBS大鼠中lncRNA RT1-CE10显著下调。lncRNA在细胞质和细胞核中均有表达,并与脊髓神经元中的ATP1a3共定位。通过AAV-lncRT1-CE10过表达lncRNA RT1-CE10可提高ATP1a3水平,减轻内脏疼痛反应,而敲低lncRNA RT1-CE10可降低ATP1a3水平,增强内脏疼痛反应。此外,在IBS大鼠脊髓中观察到ATP1a3的表达明显降低。通过过表达或低表达调节ATP1a3的表达可分别减轻或加重慢性内脏疼痛。在IBS大鼠脊髓中低表达的LncRNA RT1-CE10与ATP1a3相互作用,影响慢性内脏痛。这些发现可能会导致IBS的靶向治疗干预措施的发展。
本文章由计算机程序翻译,如有差异,请以英文原文为准。

The involvement of spinal lncRNA RT1-CE10 in chronic functional visceral pain.

The involvement of spinal lncRNA RT1-CE10 in chronic functional visceral pain.

The involvement of spinal lncRNA RT1-CE10 in chronic functional visceral pain.

The involvement of spinal lncRNA RT1-CE10 in chronic functional visceral pain.

Irritable bowel syndrome (IBS) is characterized by chronic visceral pain, but its molecular mechanisms remain controversial, hindering effective treatment. This research is to investigate the role of lncRNA RT1-CE10 in chronic visceral pain associated with IBS and to elucidate the underlying molecular mechanisms. An IBS rat model was developed in rats, and RNA-Seq analysis was conducted to assess lncRNA RT1-CE10 expression. The subcellular localization of lncRNA RT1-CE10 and its co-localization with ATP1a3 in spinal cord neurons were examined. AAV was used to over-express lncRNA RT1-CE10 in the spinal cord to study its effects on ATP1a3 levels and pain response, with knockdown experiments to evaluate the impact of reduced lncRNA RT1-CE10. The RNA-Seq analysis revealed a significant down-regulation of lncRNA RT1-CE10 in IBS rats. The lncRNA was found to be expressed in both the cytoplasm and the nucleus and to co-localize with ATP1a3 in spinal cord neurons. Over- expression of lncRNA RT1-CE10 via AAV-lncRT1-CE10 increased ATP1a3 levels and alleviated visceral pain response, while knockdown of lncRNA RT1-CE10 decreased ATP1a3 levels and enhanced visceral pain response. Additionally, a marked decrease in ATP1a3 expression was observed in the spinal cords of IBS rats. Modulating ATP1a3 expression either through over-expression or knockdown could alleviate or aggravate chronic visceral pain, respectively. LncRNA RT1-CE10, which is lowly expressed in the spinal cord of IBS rats, interacts with ATP1a3 and influences chronic visceral pain. These findings could lead to the development of targeted therapeutic interventions for IBS.

求助全文
通过发布文献求助,成功后即可免费获取论文全文。 去求助
来源期刊
Molecular Pain
Molecular Pain 医学-神经科学
CiteScore
5.60
自引率
3.00%
发文量
56
审稿时长
6-12 weeks
期刊介绍: Molecular Pain is a peer-reviewed, open access journal that considers manuscripts in pain research at the cellular, subcellular and molecular levels. Molecular Pain provides a forum for molecular pain scientists to communicate their research findings in a targeted manner to others in this important and growing field.
×
引用
GB/T 7714-2015
复制
MLA
复制
APA
复制
导出至
BibTeX EndNote RefMan NoteFirst NoteExpress
×
提示
您的信息不完整,为了账户安全,请先补充。
现在去补充
×
提示
您因"违规操作"
具体请查看互助需知
我知道了
×
提示
确定
请完成安全验证×
copy
已复制链接
快去分享给好友吧!
我知道了
右上角分享
点击右上角分享
0
联系我们:info@booksci.cn Book学术提供免费学术资源搜索服务,方便国内外学者检索中英文文献。致力于提供最便捷和优质的服务体验。 Copyright © 2023 布克学术 All rights reserved.
京ICP备2023020795号-1
ghs 京公网安备 11010802042870号
Book学术文献互助
Book学术文献互助群
群 号:604180095
Book学术官方微信