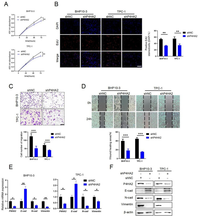
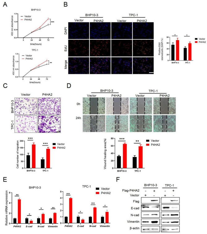
P4HA2通过增强i -κB α的降解,激活NF-κB信号通路,促进甲状腺乳头状癌的进展。

IF 6 2区 医学 Q1 ONCOLOGY
Ruowen Li, Mingjian Zhao, Min Sun, Yongkang Wu, Chengxu Miao, Liu Fangyu, Mengting Wu, Xiaojia Shi, Jinghui Lu, Xuetian Yue
{"title":"P4HA2通过增强i -κB α的降解,激活NF-κB信号通路,促进甲状腺乳头状癌的进展。","authors":"Ruowen Li, Mingjian Zhao, Min Sun, Yongkang Wu, Chengxu Miao, Liu Fangyu, Mengting Wu, Xiaojia Shi, Jinghui Lu, Xuetian Yue","doi":"10.1186/s12935-025-03871-2","DOIUrl":null,"url":null,"abstract":"<p><p>Papillary thyroid cancer (PTC) is the most common malignancy of the endocrine system. Collagen prolyl 4-hydroxylase alpha subunit 2 (P4HA2) is a key enzyme involved in collagen metabolism. However, the expression and function of P4HA2 in PTC progression have not been well studied. Our previous proteomic data showed that the differential proteins in human PTC were significantly enriched in metabolic signaling pathways, with P4HA2 being the most up-regulated protein. Here, we found that P4HA2 promotes the proliferation and migration of PTC. The expression of P4HA2 is elevated and its elevation is associated with poor prognosis in human PTC specimens. Functionally, P4HA2 promotes the proliferative and migratory abilities of BHP10-3 and TPC-1 cells. Further studies showed that overexpression of P4HA2 significantly activates the NF-κB signaling pathway. Mechanistically, P4HA2 promotes the ubiquitination and degradation of inhibitor kappa B-alpha (IκBα) by directly binding, leading to activation of NF-κB signaling pathway. Furthermore, BAY 11-7082, an inhibitor of the NF-κB signalling pathway, reversed the promotion of PTC proliferation and metastasis by P4HA2 both in vivo and in vitro. In conclusion, P4HA2 activates the NF-κB signaling pathway by promoting proteasome-dependent degradation of IκBα, which in turn contributes to the proliferation and migration of PTC. Therefore, P4HA2 could be used as a potential therapeutic target for the treatment of PTC patients.</p>","PeriodicalId":9385,"journal":{"name":"Cancer Cell International","volume":"25 1","pages":"249"},"PeriodicalIF":6.0000,"publicationDate":"2025-07-02","publicationTypes":"Journal Article","fieldsOfStudy":null,"isOpenAccess":false,"openAccessPdf":"https://www.ncbi.nlm.nih.gov/pmc/articles/PMC12224786/pdf/","citationCount":"0","resultStr":"{\"title\":\"P4HA2 promotes the progression of papillary thyroid cancer by enhancing degradation of IκBα to activate NF-κB signaling pathway.\",\"authors\":\"Ruowen Li, Mingjian Zhao, Min Sun, Yongkang Wu, Chengxu Miao, Liu Fangyu, Mengting Wu, Xiaojia Shi, Jinghui Lu, Xuetian Yue\",\"doi\":\"10.1186/s12935-025-03871-2\",\"DOIUrl\":null,\"url\":null,\"abstract\":\"<p><p>Papillary thyroid cancer (PTC) is the most common malignancy of the endocrine system. Collagen prolyl 4-hydroxylase alpha subunit 2 (P4HA2) is a key enzyme involved in collagen metabolism. However, the expression and function of P4HA2 in PTC progression have not been well studied. Our previous proteomic data showed that the differential proteins in human PTC were significantly enriched in metabolic signaling pathways, with P4HA2 being the most up-regulated protein. Here, we found that P4HA2 promotes the proliferation and migration of PTC. The expression of P4HA2 is elevated and its elevation is associated with poor prognosis in human PTC specimens. Functionally, P4HA2 promotes the proliferative and migratory abilities of BHP10-3 and TPC-1 cells. Further studies showed that overexpression of P4HA2 significantly activates the NF-κB signaling pathway. Mechanistically, P4HA2 promotes the ubiquitination and degradation of inhibitor kappa B-alpha (IκBα) by directly binding, leading to activation of NF-κB signaling pathway. Furthermore, BAY 11-7082, an inhibitor of the NF-κB signalling pathway, reversed the promotion of PTC proliferation and metastasis by P4HA2 both in vivo and in vitro. In conclusion, P4HA2 activates the NF-κB signaling pathway by promoting proteasome-dependent degradation of IκBα, which in turn contributes to the proliferation and migration of PTC. Therefore, P4HA2 could be used as a potential therapeutic target for the treatment of PTC patients.</p>\",\"PeriodicalId\":9385,\"journal\":{\"name\":\"Cancer Cell International\",\"volume\":\"25 1\",\"pages\":\"249\"},\"PeriodicalIF\":6.0000,\"publicationDate\":\"2025-07-02\",\"publicationTypes\":\"Journal Article\",\"fieldsOfStudy\":null,\"isOpenAccess\":false,\"openAccessPdf\":\"https://www.ncbi.nlm.nih.gov/pmc/articles/PMC12224786/pdf/\",\"citationCount\":\"0\",\"resultStr\":null,\"platform\":\"Semanticscholar\",\"paperid\":null,\"PeriodicalName\":\"Cancer Cell International\",\"FirstCategoryId\":\"3\",\"ListUrlMain\":\"https://doi.org/10.1186/s12935-025-03871-2\",\"RegionNum\":2,\"RegionCategory\":\"医学\",\"ArticlePicture\":[],\"TitleCN\":null,\"AbstractTextCN\":null,\"PMCID\":null,\"EPubDate\":\"\",\"PubModel\":\"\",\"JCR\":\"Q1\",\"JCRName\":\"ONCOLOGY\",\"Score\":null,\"Total\":0}","platform":"Semanticscholar","paperid":null,"PeriodicalName":"Cancer Cell International","FirstCategoryId":"3","ListUrlMain":"https://doi.org/10.1186/s12935-025-03871-2","RegionNum":2,"RegionCategory":"医学","ArticlePicture":[],"TitleCN":null,"AbstractTextCN":null,"PMCID":null,"EPubDate":"","PubModel":"","JCR":"Q1","JCRName":"ONCOLOGY","Score":null,"Total":0}
引用次数: 0

摘要

甲状腺乳头状癌是内分泌系统最常见的恶性肿瘤。胶原脯氨酸4-羟化酶α亚基2 (P4HA2)是参与胶原代谢的关键酶。然而,P4HA2在PTC进展中的表达和功能尚未得到很好的研究。我们之前的蛋白质组学数据显示,人类PTC的差异蛋白在代谢信号通路中显著富集,其中P4HA2是上调最多的蛋白。我们发现P4HA2促进PTC的增殖和迁移。P4HA2表达升高,与PTC患者预后不良相关。功能上,P4HA2促进BHP10-3和TPC-1细胞的增殖和迁移能力。进一步研究表明,P4HA2过表达可显著激活NF-κB信号通路。机制上,P4HA2通过直接结合促进抑制剂κ b - α (i -κB α)的泛素化和降解,从而激活NF-κB信号通路。此外,NF-κB信号通路抑制剂BAY 11-7082在体内和体外均逆转了P4HA2对PTC增殖和转移的促进作用。综上所述,P4HA2通过促进蛋白酶体依赖的i -κB α降解,激活NF-κB信号通路,进而促进PTC的增殖和迁移。因此,P4HA2可作为治疗PTC患者的潜在治疗靶点。
本文章由计算机程序翻译,如有差异,请以英文原文为准。

P4HA2 promotes the progression of papillary thyroid cancer by enhancing degradation of IκBα to activate NF-κB signaling pathway.

P4HA2 promotes the progression of papillary thyroid cancer by enhancing degradation of IκBα to activate NF-κB signaling pathway.

P4HA2 promotes the progression of papillary thyroid cancer by enhancing degradation of IκBα to activate NF-κB signaling pathway.

P4HA2 promotes the progression of papillary thyroid cancer by enhancing degradation of IκBα to activate NF-κB signaling pathway.

Papillary thyroid cancer (PTC) is the most common malignancy of the endocrine system. Collagen prolyl 4-hydroxylase alpha subunit 2 (P4HA2) is a key enzyme involved in collagen metabolism. However, the expression and function of P4HA2 in PTC progression have not been well studied. Our previous proteomic data showed that the differential proteins in human PTC were significantly enriched in metabolic signaling pathways, with P4HA2 being the most up-regulated protein. Here, we found that P4HA2 promotes the proliferation and migration of PTC. The expression of P4HA2 is elevated and its elevation is associated with poor prognosis in human PTC specimens. Functionally, P4HA2 promotes the proliferative and migratory abilities of BHP10-3 and TPC-1 cells. Further studies showed that overexpression of P4HA2 significantly activates the NF-κB signaling pathway. Mechanistically, P4HA2 promotes the ubiquitination and degradation of inhibitor kappa B-alpha (IκBα) by directly binding, leading to activation of NF-κB signaling pathway. Furthermore, BAY 11-7082, an inhibitor of the NF-κB signalling pathway, reversed the promotion of PTC proliferation and metastasis by P4HA2 both in vivo and in vitro. In conclusion, P4HA2 activates the NF-κB signaling pathway by promoting proteasome-dependent degradation of IκBα, which in turn contributes to the proliferation and migration of PTC. Therefore, P4HA2 could be used as a potential therapeutic target for the treatment of PTC patients.

求助全文
通过发布文献求助,成功后即可免费获取论文全文。 去求助
来源期刊
CiteScore
10.90
自引率
1.70%
发文量
360
审稿时长
1 months
期刊介绍: Cancer Cell International publishes articles on all aspects of cancer cell biology, originating largely from, but not limited to, work using cell culture techniques. The journal focuses on novel cancer studies reporting data from biological experiments performed on cells grown in vitro, in two- or three-dimensional systems, and/or in vivo (animal experiments). These types of experiments have provided crucial data in many fields, from cell proliferation and transformation, to epithelial-mesenchymal interaction, to apoptosis, and host immune response to tumors. Cancer Cell International also considers articles that focus on novel technologies or novel pathways in molecular analysis and on epidemiological studies that may affect patient care, as well as articles reporting translational cancer research studies where in vitro discoveries are bridged to the clinic. As such, the journal is interested in laboratory and animal studies reporting on novel biomarkers of tumor progression and response to therapy and on their applicability to human cancers.
×
引用
GB/T 7714-2015
复制
MLA
复制
APA
复制
导出至
BibTeX EndNote RefMan NoteFirst NoteExpress
×
提示
您的信息不完整,为了账户安全,请先补充。
现在去补充
×
提示
您因"违规操作"
具体请查看互助需知
我知道了
×
提示
确定
请完成安全验证×
copy
已复制链接
快去分享给好友吧!
我知道了
右上角分享
点击右上角分享
0
联系我们:info@booksci.cn Book学术提供免费学术资源搜索服务,方便国内外学者检索中英文文献。致力于提供最便捷和优质的服务体验。 Copyright © 2023 布克学术 All rights reserved.
京ICP备2023020795号-1
ghs 京公网安备 11010802042870号
Book学术文献互助
Book学术文献互助群
群 号:604180095
Book学术官方微信