FGA是组蛋白乙酰化的新靶点,可抑制卵泡颗粒细胞的凋亡。

IF 4.6 2区 生物学 Q1 BIOLOGY
Yongcai Chen, Ming Fang, Wenmiao Duan, Tiantian Yang, Haidan Fan, Meng Lv, Liuhong Zhang, Yao Jiang, Shuo Li, Nian Li, Jiaqi Li, Xiaolong Yuan
{"title":"FGA是组蛋白乙酰化的新靶点,可抑制卵泡颗粒细胞的凋亡。","authors":"Yongcai Chen, Ming Fang, Wenmiao Duan, Tiantian Yang, Haidan Fan, Meng Lv, Liuhong Zhang, Yao Jiang, Shuo Li, Nian Li, Jiaqi Li, Xiaolong Yuan","doi":"10.1186/s40659-025-00623-4","DOIUrl":null,"url":null,"abstract":"<p><p>Granulosa cells (GCs) are the main supporting cells for follicles, and histone acetylation has been reported to regulate follicular development. However, the mechanism of histone acetylation regulating follicular development is still unclear in GCs. In this study, we found that FGA, fibrinogen alpha chain, mediated the survival and fate of GCs. Knockdowns of HDAC1 and HDAC3 significantly inhibited the mRNA level of FGA, while knockdown of HDAC2 notably decreased the protein level of FGA. Moreover, knockdown of HDAC2 repressed the chromatin accessibility and the enrichment level of H3K9ac at -1350/-1454 bp of FGA. In addition, FGA promoted GCs proliferation and cycle progression by up-regulating the expressions of PCNA and CCNE1, whereas it inhibited apoptosis by suppressing the expression of Caspase3. In vitro, FGA was likely to promote follicular development of pigs. In mice, FGA inhibited the apoptosis of GCs and increased the number of corpora lutea, as a result, elevating estradiol levels and advancing the day of pubertal initiation. Both in vitro and in vivo experiments, FGA promoted follicular development by up-regulating PCNA and CCNE1, while inhibited follicular apoptosis by down-regulating Caspase3 and Caspase9. Overall, knockdown of HDAC2 repressed transcription by reducing chromatin accessibility and decreasing H3K9ac binding at the FGA promoter. FGA inhibited apoptosis of GCs by suppressing the expression of Caspase3 and promoted follicular development. This study showed that FGA is a novel target for histone acetylation to regulate follicular development in mammals.</p>","PeriodicalId":9084,"journal":{"name":"Biological Research","volume":"58 1","pages":"43"},"PeriodicalIF":4.6000,"publicationDate":"2025-07-02","publicationTypes":"Journal Article","fieldsOfStudy":null,"isOpenAccess":false,"openAccessPdf":"https://www.ncbi.nlm.nih.gov/pmc/articles/PMC12219719/pdf/","citationCount":"0","resultStr":"{\"title\":\"FGA, a new target of histone acetylation, inhibits apoptosis of granulosa cells in follicles.\",\"authors\":\"Yongcai Chen, Ming Fang, Wenmiao Duan, Tiantian Yang, Haidan Fan, Meng Lv, Liuhong Zhang, Yao Jiang, Shuo Li, Nian Li, Jiaqi Li, Xiaolong Yuan\",\"doi\":\"10.1186/s40659-025-00623-4\",\"DOIUrl\":null,\"url\":null,\"abstract\":\"<p><p>Granulosa cells (GCs) are the main supporting cells for follicles, and histone acetylation has been reported to regulate follicular development. However, the mechanism of histone acetylation regulating follicular development is still unclear in GCs. In this study, we found that FGA, fibrinogen alpha chain, mediated the survival and fate of GCs. Knockdowns of HDAC1 and HDAC3 significantly inhibited the mRNA level of FGA, while knockdown of HDAC2 notably decreased the protein level of FGA. Moreover, knockdown of HDAC2 repressed the chromatin accessibility and the enrichment level of H3K9ac at -1350/-1454 bp of FGA. In addition, FGA promoted GCs proliferation and cycle progression by up-regulating the expressions of PCNA and CCNE1, whereas it inhibited apoptosis by suppressing the expression of Caspase3. In vitro, FGA was likely to promote follicular development of pigs. In mice, FGA inhibited the apoptosis of GCs and increased the number of corpora lutea, as a result, elevating estradiol levels and advancing the day of pubertal initiation. Both in vitro and in vivo experiments, FGA promoted follicular development by up-regulating PCNA and CCNE1, while inhibited follicular apoptosis by down-regulating Caspase3 and Caspase9. Overall, knockdown of HDAC2 repressed transcription by reducing chromatin accessibility and decreasing H3K9ac binding at the FGA promoter. FGA inhibited apoptosis of GCs by suppressing the expression of Caspase3 and promoted follicular development. This study showed that FGA is a novel target for histone acetylation to regulate follicular development in mammals.</p>\",\"PeriodicalId\":9084,\"journal\":{\"name\":\"Biological Research\",\"volume\":\"58 1\",\"pages\":\"43\"},\"PeriodicalIF\":4.6000,\"publicationDate\":\"2025-07-02\",\"publicationTypes\":\"Journal Article\",\"fieldsOfStudy\":null,\"isOpenAccess\":false,\"openAccessPdf\":\"https://www.ncbi.nlm.nih.gov/pmc/articles/PMC12219719/pdf/\",\"citationCount\":\"0\",\"resultStr\":null,\"platform\":\"Semanticscholar\",\"paperid\":null,\"PeriodicalName\":\"Biological Research\",\"FirstCategoryId\":\"99\",\"ListUrlMain\":\"https://doi.org/10.1186/s40659-025-00623-4\",\"RegionNum\":2,\"RegionCategory\":\"生物学\",\"ArticlePicture\":[],\"TitleCN\":null,\"AbstractTextCN\":null,\"PMCID\":null,\"EPubDate\":\"\",\"PubModel\":\"\",\"JCR\":\"Q1\",\"JCRName\":\"BIOLOGY\",\"Score\":null,\"Total\":0}","platform":"Semanticscholar","paperid":null,"PeriodicalName":"Biological Research","FirstCategoryId":"99","ListUrlMain":"https://doi.org/10.1186/s40659-025-00623-4","RegionNum":2,"RegionCategory":"生物学","ArticlePicture":[],"TitleCN":null,"AbstractTextCN":null,"PMCID":null,"EPubDate":"","PubModel":"","JCR":"Q1","JCRName":"BIOLOGY","Score":null,"Total":0}
引用次数: 0

摘要

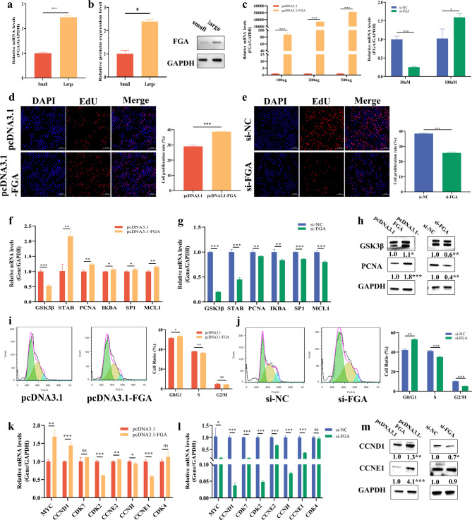
颗粒细胞(GCs)是卵泡的主要支持细胞,组蛋白乙酰化已被报道调节卵泡发育。然而,在GCs中,组蛋白乙酰化调节卵泡发育的机制尚不清楚。在本研究中,我们发现FGA,纤维蛋白原α链,介导了GCs的生存和命运。敲低HDAC1和HDAC3显著抑制FGA mRNA水平,而敲低HDAC2显著降低FGA蛋白水平。此外,HDAC2的敲低抑制了染色质可及性和H3K9ac在FGA -1350/-1454 bp的富集水平。此外,FGA通过上调PCNA和CCNE1的表达促进GCs增殖和周期进展,通过抑制Caspase3的表达抑制凋亡。在体外,FGA可能促进猪的卵泡发育。在小鼠中,FGA抑制了GCs的凋亡,增加了黄体的数量,从而提高雌二醇水平,提前了青春期开始的时间。在体外和体内实验中,FGA通过上调PCNA和CCNE1促进卵泡发育,通过下调Caspase3和Caspase9抑制卵泡凋亡。总的来说,HDAC2的敲低通过降低染色质可及性和减少H3K9ac在FGA启动子上的结合来抑制转录。FGA通过抑制Caspase3表达抑制GCs凋亡,促进卵泡发育。本研究表明FGA是组蛋白乙酰化调控哺乳动物卵泡发育的新靶点。
本文章由计算机程序翻译,如有差异,请以英文原文为准。

FGA, a new target of histone acetylation, inhibits apoptosis of granulosa cells in follicles.

FGA, a new target of histone acetylation, inhibits apoptosis of granulosa cells in follicles.

FGA, a new target of histone acetylation, inhibits apoptosis of granulosa cells in follicles.

FGA, a new target of histone acetylation, inhibits apoptosis of granulosa cells in follicles.

Granulosa cells (GCs) are the main supporting cells for follicles, and histone acetylation has been reported to regulate follicular development. However, the mechanism of histone acetylation regulating follicular development is still unclear in GCs. In this study, we found that FGA, fibrinogen alpha chain, mediated the survival and fate of GCs. Knockdowns of HDAC1 and HDAC3 significantly inhibited the mRNA level of FGA, while knockdown of HDAC2 notably decreased the protein level of FGA. Moreover, knockdown of HDAC2 repressed the chromatin accessibility and the enrichment level of H3K9ac at -1350/-1454 bp of FGA. In addition, FGA promoted GCs proliferation and cycle progression by up-regulating the expressions of PCNA and CCNE1, whereas it inhibited apoptosis by suppressing the expression of Caspase3. In vitro, FGA was likely to promote follicular development of pigs. In mice, FGA inhibited the apoptosis of GCs and increased the number of corpora lutea, as a result, elevating estradiol levels and advancing the day of pubertal initiation. Both in vitro and in vivo experiments, FGA promoted follicular development by up-regulating PCNA and CCNE1, while inhibited follicular apoptosis by down-regulating Caspase3 and Caspase9. Overall, knockdown of HDAC2 repressed transcription by reducing chromatin accessibility and decreasing H3K9ac binding at the FGA promoter. FGA inhibited apoptosis of GCs by suppressing the expression of Caspase3 and promoted follicular development. This study showed that FGA is a novel target for histone acetylation to regulate follicular development in mammals.

求助全文
通过发布文献求助,成功后即可免费获取论文全文。 去求助
来源期刊
Biological Research
Biological Research 生物-生物学
CiteScore
10.10
自引率
0.00%
发文量
33
审稿时长
>12 weeks
期刊介绍: Biological Research is an open access, peer-reviewed journal that encompasses diverse fields of experimental biology, such as biochemistry, bioinformatics, biotechnology, cell biology, cancer, chemical biology, developmental biology, evolutionary biology, genetics, genomics, immunology, marine biology, microbiology, molecular biology, neuroscience, plant biology, physiology, stem cell research, structural biology and systems biology.
×
引用
GB/T 7714-2015
复制
MLA
复制
APA
复制
导出至
BibTeX EndNote RefMan NoteFirst NoteExpress
×
提示
您的信息不完整,为了账户安全,请先补充。
现在去补充
×
提示
您因"违规操作"
具体请查看互助需知
我知道了
×
提示
确定
请完成安全验证×
copy
已复制链接
快去分享给好友吧!
我知道了
右上角分享
点击右上角分享
0
联系我们:info@booksci.cn Book学术提供免费学术资源搜索服务,方便国内外学者检索中英文文献。致力于提供最便捷和优质的服务体验。 Copyright © 2023 布克学术 All rights reserved.
京ICP备2023020795号-1
ghs 京公网安备 11010802042870号
Book学术文献互助
Book学术文献互助群
群 号:604180095
Book学术官方微信