IDO1通过调节中性粒细胞胞外陷阱的形成促进多房棘球蚴感染。

IF 3.5 1区 农林科学 Q1 VETERINARY SCIENCES
Haining Zhang, Ru Meng, Fan Zhang, Ao Chen, Hongrun Ge, Wangkai Chen, Zhi Li, Yong Fu
{"title":"IDO1通过调节中性粒细胞胞外陷阱的形成促进多房棘球蚴感染。","authors":"Haining Zhang, Ru Meng, Fan Zhang, Ao Chen, Hongrun Ge, Wangkai Chen, Zhi Li, Yong Fu","doi":"10.1186/s13567-025-01572-2","DOIUrl":null,"url":null,"abstract":"<p><p>The widespread prevalence of alveolar echinococcosis (AE) caused by Echinococcus multilocularis infection poses a significant threat to human health. E. multilocularis is found primarily in the Northern Hemisphere. Given the limitations of current treatment methods, primarily surgical resection, there is a pressing need for more effective therapeutic options. We established a mouse model of E. multilocularis infection by injecting E. multilocularis protoscoleces into C57BL/6 mice. The formation of neutrophil extracellular traps (NETs) following E. multilocularis infection was identified and validated using various techniques, including transcriptome sequencing, scanning electron microscopy (SEM) and flow cytometry. We found that the knockout of the Indoleamine 2, 3 dioxygenase 1 (IDO1) gene or the administration of IDO1 inhibitors resulted in a decrease in the levels of NET-related molecules, including CitH3, MPO, PAD4, PR3, NE, and MPO-DNA complexes, as well as cfDNA. In addition, after the addition of the IDO1 inhibitor, the levels of p65, phospho-p65, p50/105, and REL increased. These results showed that IDO1 promotes the formation of NETs and inhibits NF-κB activation. Moreover, IDO1 inhibits AE progression by regulating NET formation. In conclusion, this study revealed that IDO1 inhibits AE progression by regulating NET formation, and this regulation may be associated with IDO1-induced neutrophil production and NF-κB signalling activation. These results are valuable for understanding the pathogenesis of E. multilocularis and may offer new insights for the prevention and treatment of AE.</p>","PeriodicalId":23658,"journal":{"name":"Veterinary Research","volume":"56 1","pages":"131"},"PeriodicalIF":3.5000,"publicationDate":"2025-07-01","publicationTypes":"Journal Article","fieldsOfStudy":null,"isOpenAccess":false,"openAccessPdf":"https://www.ncbi.nlm.nih.gov/pmc/articles/PMC12217305/pdf/","citationCount":"0","resultStr":"{\"title\":\"IDO1 promotes Echinococcus multilocularis infection by regulating the formation of neutrophil extracellular traps.\",\"authors\":\"Haining Zhang, Ru Meng, Fan Zhang, Ao Chen, Hongrun Ge, Wangkai Chen, Zhi Li, Yong Fu\",\"doi\":\"10.1186/s13567-025-01572-2\",\"DOIUrl\":null,\"url\":null,\"abstract\":\"<p><p>The widespread prevalence of alveolar echinococcosis (AE) caused by Echinococcus multilocularis infection poses a significant threat to human health. E. multilocularis is found primarily in the Northern Hemisphere. Given the limitations of current treatment methods, primarily surgical resection, there is a pressing need for more effective therapeutic options. We established a mouse model of E. multilocularis infection by injecting E. multilocularis protoscoleces into C57BL/6 mice. The formation of neutrophil extracellular traps (NETs) following E. multilocularis infection was identified and validated using various techniques, including transcriptome sequencing, scanning electron microscopy (SEM) and flow cytometry. We found that the knockout of the Indoleamine 2, 3 dioxygenase 1 (IDO1) gene or the administration of IDO1 inhibitors resulted in a decrease in the levels of NET-related molecules, including CitH3, MPO, PAD4, PR3, NE, and MPO-DNA complexes, as well as cfDNA. In addition, after the addition of the IDO1 inhibitor, the levels of p65, phospho-p65, p50/105, and REL increased. These results showed that IDO1 promotes the formation of NETs and inhibits NF-κB activation. Moreover, IDO1 inhibits AE progression by regulating NET formation. In conclusion, this study revealed that IDO1 inhibits AE progression by regulating NET formation, and this regulation may be associated with IDO1-induced neutrophil production and NF-κB signalling activation. These results are valuable for understanding the pathogenesis of E. multilocularis and may offer new insights for the prevention and treatment of AE.</p>\",\"PeriodicalId\":23658,\"journal\":{\"name\":\"Veterinary Research\",\"volume\":\"56 1\",\"pages\":\"131\"},\"PeriodicalIF\":3.5000,\"publicationDate\":\"2025-07-01\",\"publicationTypes\":\"Journal Article\",\"fieldsOfStudy\":null,\"isOpenAccess\":false,\"openAccessPdf\":\"https://www.ncbi.nlm.nih.gov/pmc/articles/PMC12217305/pdf/\",\"citationCount\":\"0\",\"resultStr\":null,\"platform\":\"Semanticscholar\",\"paperid\":null,\"PeriodicalName\":\"Veterinary Research\",\"FirstCategoryId\":\"97\",\"ListUrlMain\":\"https://doi.org/10.1186/s13567-025-01572-2\",\"RegionNum\":1,\"RegionCategory\":\"农林科学\",\"ArticlePicture\":[],\"TitleCN\":null,\"AbstractTextCN\":null,\"PMCID\":null,\"EPubDate\":\"\",\"PubModel\":\"\",\"JCR\":\"Q1\",\"JCRName\":\"VETERINARY SCIENCES\",\"Score\":null,\"Total\":0}","platform":"Semanticscholar","paperid":null,"PeriodicalName":"Veterinary Research","FirstCategoryId":"97","ListUrlMain":"https://doi.org/10.1186/s13567-025-01572-2","RegionNum":1,"RegionCategory":"农林科学","ArticlePicture":[],"TitleCN":null,"AbstractTextCN":null,"PMCID":null,"EPubDate":"","PubModel":"","JCR":"Q1","JCRName":"VETERINARY SCIENCES","Score":null,"Total":0}
引用次数: 0

摘要

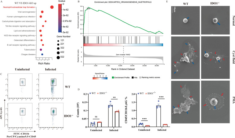
由多房棘球蚴感染引起的肺泡棘球蚴病(AE)的广泛流行对人类健康构成了重大威胁。多房棘球绦虫主要分布在北半球。鉴于目前治疗方法的局限性,主要是手术切除,迫切需要更有效的治疗选择。我们通过向C57BL/6小鼠注射多房棘球绦虫原头节,建立小鼠多房棘球绦虫感染模型。利用转录组测序、扫描电镜(SEM)和流式细胞术等多种技术,鉴定并验证了多房绦虫感染后中性粒细胞胞外陷阱(NETs)的形成。我们发现,敲除吲哚胺2,3双加氧酶1 (IDO1)基因或给予IDO1抑制剂可导致net相关分子水平降低,包括CitH3、MPO、PAD4、PR3、NE和MPO- dna复合物以及cfDNA。此外,加入IDO1抑制剂后,p65、phospho-p65、p50/105和REL水平升高。这些结果表明,IDO1促进NETs的形成,抑制NF-κB的活化。此外,IDO1通过调节NET的形成抑制AE的进展。综上所述,本研究表明IDO1通过调节NET的形成抑制AE的进展,这种调节可能与IDO1诱导的中性粒细胞产生和NF-κB信号激活有关。这些结果对了解多房棘球蚴的发病机制具有重要意义,并可能为AE的预防和治疗提供新的思路。
本文章由计算机程序翻译,如有差异,请以英文原文为准。

IDO1 promotes Echinococcus multilocularis infection by regulating the formation of neutrophil extracellular traps.

IDO1 promotes Echinococcus multilocularis infection by regulating the formation of neutrophil extracellular traps.

IDO1 promotes Echinococcus multilocularis infection by regulating the formation of neutrophil extracellular traps.

IDO1 promotes Echinococcus multilocularis infection by regulating the formation of neutrophil extracellular traps.

The widespread prevalence of alveolar echinococcosis (AE) caused by Echinococcus multilocularis infection poses a significant threat to human health. E. multilocularis is found primarily in the Northern Hemisphere. Given the limitations of current treatment methods, primarily surgical resection, there is a pressing need for more effective therapeutic options. We established a mouse model of E. multilocularis infection by injecting E. multilocularis protoscoleces into C57BL/6 mice. The formation of neutrophil extracellular traps (NETs) following E. multilocularis infection was identified and validated using various techniques, including transcriptome sequencing, scanning electron microscopy (SEM) and flow cytometry. We found that the knockout of the Indoleamine 2, 3 dioxygenase 1 (IDO1) gene or the administration of IDO1 inhibitors resulted in a decrease in the levels of NET-related molecules, including CitH3, MPO, PAD4, PR3, NE, and MPO-DNA complexes, as well as cfDNA. In addition, after the addition of the IDO1 inhibitor, the levels of p65, phospho-p65, p50/105, and REL increased. These results showed that IDO1 promotes the formation of NETs and inhibits NF-κB activation. Moreover, IDO1 inhibits AE progression by regulating NET formation. In conclusion, this study revealed that IDO1 inhibits AE progression by regulating NET formation, and this regulation may be associated with IDO1-induced neutrophil production and NF-κB signalling activation. These results are valuable for understanding the pathogenesis of E. multilocularis and may offer new insights for the prevention and treatment of AE.

求助全文
通过发布文献求助,成功后即可免费获取论文全文。 去求助
来源期刊
Veterinary Research
Veterinary Research 农林科学-兽医学
CiteScore
7.00
自引率
4.50%
发文量
92
审稿时长
3 months
期刊介绍: Veterinary Research is an open access journal that publishes high quality and novel research and review articles focusing on all aspects of infectious diseases and host-pathogen interaction in animals.
×
引用
GB/T 7714-2015
复制
MLA
复制
APA
复制
导出至
BibTeX EndNote RefMan NoteFirst NoteExpress
×
提示
您的信息不完整,为了账户安全,请先补充。
现在去补充
×
提示
您因"违规操作"
具体请查看互助需知
我知道了
×
提示
确定
请完成安全验证×
copy
已复制链接
快去分享给好友吧!
我知道了
右上角分享
点击右上角分享
0
联系我们:info@booksci.cn Book学术提供免费学术资源搜索服务,方便国内外学者检索中英文文献。致力于提供最便捷和优质的服务体验。 Copyright © 2023 布克学术 All rights reserved.
京ICP备2023020795号-1
ghs 京公网安备 11010802042870号
Book学术文献互助
Book学术文献互助群
群 号:604180095
Book学术官方微信