益气养阴通络方靶向lncRNA VIM-AS1调控FOXK2/mTOR,促进自噬,抑制肾小管上皮细胞凋亡。

IF 3 3区 农林科学 Q2 FOOD SCIENCE & TECHNOLOGY
Rucui Yu, Ruiying Wu, Tingting Chen, Jingwei Xu
{"title":"益气养阴通络方靶向lncRNA VIM-AS1调控FOXK2/mTOR,促进自噬,抑制肾小管上皮细胞凋亡。","authors":"Rucui Yu, Ruiying Wu, Tingting Chen, Jingwei Xu","doi":"10.38212/2224-6614.3545","DOIUrl":null,"url":null,"abstract":"<p><p>Diabetic nephropathy (DN) is one dominating reason for death in diabetic patients, and its incidence is high. It has been reported that Yiqi Yangyin Tongluo prescription (YYTP) can relieve inflammation, and it owns better clinical effects in the treatment of DN. However, the molecular mechanisms of YYTP in the treatment of DN still keep unclear, and deeply investigations are needed. In this study, it firstly was manifested that YYTP can repress the lncRNA VIM-antisense 1 (VIM-AS1) expression in high glucose (HG)-evoked HK-2 cells. Overexpression of VIM-AS1 roll-backed the inhibitive impacts of YYTP on cell apoptosis in HG-triggered HK-2 cells. Additionally, it was uncovered that the attenuated autophagy of LC3B in HG-triggered HK-2 cells was counteracted after 20% YYTP treatment, but this phenomenon was further attenuated after VIM-AS1 amplification. Besides, VIM-AS1 can pull down FOXK2 protein, and overexpression of VIM-AS1 counteracted the suppressive effects of YYTP on forkhead box K2 (FOXK2)/mammalian target of rapamycin (mTOR) in HG-mediated HK-2 cells. In conclusion, it was firstly disclosed that YYTP targeted lncRNA VIM-AS1 to regulate FOXK2/mTOR to promote autophagy and inhibit cell apoptosis in DN progression. This discovery hinted that YYTP may be one valid drug for DN therapy.</p>","PeriodicalId":358,"journal":{"name":"Journal of Food and Drug Analysis","volume":"33 2","pages":"172-178"},"PeriodicalIF":3.0000,"publicationDate":"2025-06-13","publicationTypes":"Journal Article","fieldsOfStudy":null,"isOpenAccess":false,"openAccessPdf":"https://www.ncbi.nlm.nih.gov/pmc/articles/PMC12213148/pdf/","citationCount":"0","resultStr":"{\"title\":\"Yiqi Yangyin Tongluo prescription targets lncRNA VIM-AS1 to regulate FOXK2/mTOR to promote autophagy and inhibit renal tubular epithelial cell apoptosis.\",\"authors\":\"Rucui Yu, Ruiying Wu, Tingting Chen, Jingwei Xu\",\"doi\":\"10.38212/2224-6614.3545\",\"DOIUrl\":null,\"url\":null,\"abstract\":\"<p><p>Diabetic nephropathy (DN) is one dominating reason for death in diabetic patients, and its incidence is high. It has been reported that Yiqi Yangyin Tongluo prescription (YYTP) can relieve inflammation, and it owns better clinical effects in the treatment of DN. However, the molecular mechanisms of YYTP in the treatment of DN still keep unclear, and deeply investigations are needed. In this study, it firstly was manifested that YYTP can repress the lncRNA VIM-antisense 1 (VIM-AS1) expression in high glucose (HG)-evoked HK-2 cells. Overexpression of VIM-AS1 roll-backed the inhibitive impacts of YYTP on cell apoptosis in HG-triggered HK-2 cells. Additionally, it was uncovered that the attenuated autophagy of LC3B in HG-triggered HK-2 cells was counteracted after 20% YYTP treatment, but this phenomenon was further attenuated after VIM-AS1 amplification. Besides, VIM-AS1 can pull down FOXK2 protein, and overexpression of VIM-AS1 counteracted the suppressive effects of YYTP on forkhead box K2 (FOXK2)/mammalian target of rapamycin (mTOR) in HG-mediated HK-2 cells. In conclusion, it was firstly disclosed that YYTP targeted lncRNA VIM-AS1 to regulate FOXK2/mTOR to promote autophagy and inhibit cell apoptosis in DN progression. This discovery hinted that YYTP may be one valid drug for DN therapy.</p>\",\"PeriodicalId\":358,\"journal\":{\"name\":\"Journal of Food and Drug Analysis\",\"volume\":\"33 2\",\"pages\":\"172-178\"},\"PeriodicalIF\":3.0000,\"publicationDate\":\"2025-06-13\",\"publicationTypes\":\"Journal Article\",\"fieldsOfStudy\":null,\"isOpenAccess\":false,\"openAccessPdf\":\"https://www.ncbi.nlm.nih.gov/pmc/articles/PMC12213148/pdf/\",\"citationCount\":\"0\",\"resultStr\":null,\"platform\":\"Semanticscholar\",\"paperid\":null,\"PeriodicalName\":\"Journal of Food and Drug Analysis\",\"FirstCategoryId\":\"97\",\"ListUrlMain\":\"https://doi.org/10.38212/2224-6614.3545\",\"RegionNum\":3,\"RegionCategory\":\"农林科学\",\"ArticlePicture\":[],\"TitleCN\":null,\"AbstractTextCN\":null,\"PMCID\":null,\"EPubDate\":\"\",\"PubModel\":\"\",\"JCR\":\"Q2\",\"JCRName\":\"FOOD SCIENCE & TECHNOLOGY\",\"Score\":null,\"Total\":0}","platform":"Semanticscholar","paperid":null,"PeriodicalName":"Journal of Food and Drug Analysis","FirstCategoryId":"97","ListUrlMain":"https://doi.org/10.38212/2224-6614.3545","RegionNum":3,"RegionCategory":"农林科学","ArticlePicture":[],"TitleCN":null,"AbstractTextCN":null,"PMCID":null,"EPubDate":"","PubModel":"","JCR":"Q2","JCRName":"FOOD SCIENCE & TECHNOLOGY","Score":null,"Total":0}
引用次数: 0

摘要

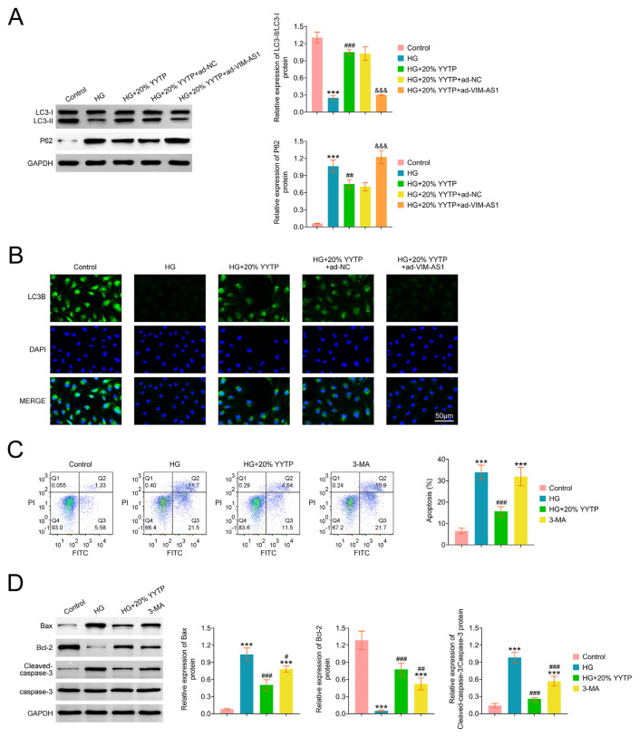
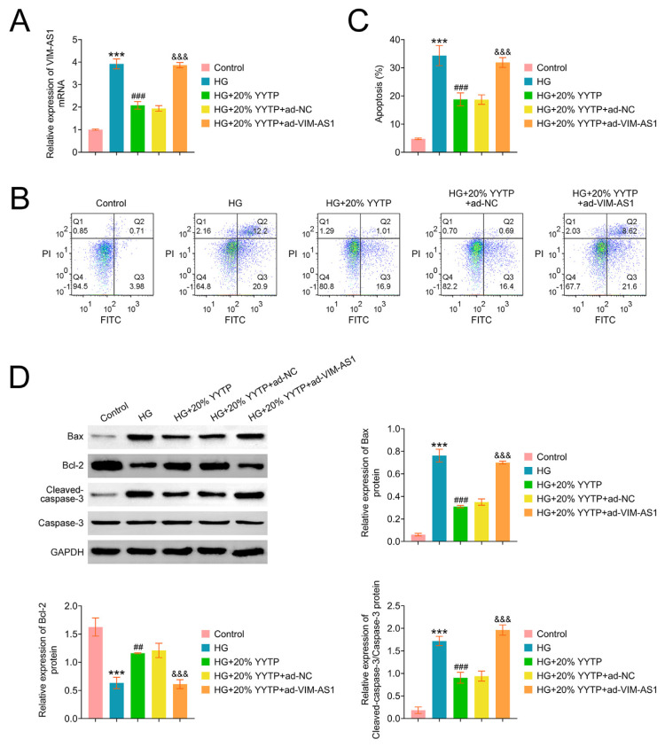
糖尿病肾病(DN)是糖尿病患者死亡的主要原因之一,发病率高。有文献报道益气养阴通络方(YYTP)具有消炎作用,在治疗DN中具有较好的临床效果。然而,YYTP治疗DN的分子机制尚不清楚,需要深入研究。本研究首次证实YYTP可抑制高糖(HG)诱导的HK-2细胞中lncRNA vim -反义1 (VIM-AS1)的表达。在hg触发的HK-2细胞中,VIM-AS1的过表达逆转了YYTP对细胞凋亡的抑制作用。此外,我们发现在20%的YYTP处理后,hg触发的HK-2细胞中LC3B的自噬减弱被抵消,但在VIM-AS1扩增后,这种现象进一步减弱。此外,VIM-AS1可下调FOXK2蛋白,在hg介导的HK-2细胞中,VIM-AS1过表达可抵消YYTP对叉头盒K2 (FOXK2)/哺乳动物雷帕霉素靶蛋白(mTOR)的抑制作用。综上所述,首次揭示了YYTP在DN进展中靶向lncRNA VIM-AS1调控FOXK2/mTOR,促进自噬,抑制细胞凋亡。这一发现提示YYTP可能是一种有效的DN治疗药物。
本文章由计算机程序翻译,如有差异,请以英文原文为准。

Yiqi Yangyin Tongluo prescription targets lncRNA VIM-AS1 to regulate FOXK2/mTOR to promote autophagy and inhibit renal tubular epithelial cell apoptosis.

Yiqi Yangyin Tongluo prescription targets lncRNA VIM-AS1 to regulate FOXK2/mTOR to promote autophagy and inhibit renal tubular epithelial cell apoptosis.

Yiqi Yangyin Tongluo prescription targets lncRNA VIM-AS1 to regulate FOXK2/mTOR to promote autophagy and inhibit renal tubular epithelial cell apoptosis.

Yiqi Yangyin Tongluo prescription targets lncRNA VIM-AS1 to regulate FOXK2/mTOR to promote autophagy and inhibit renal tubular epithelial cell apoptosis.

Diabetic nephropathy (DN) is one dominating reason for death in diabetic patients, and its incidence is high. It has been reported that Yiqi Yangyin Tongluo prescription (YYTP) can relieve inflammation, and it owns better clinical effects in the treatment of DN. However, the molecular mechanisms of YYTP in the treatment of DN still keep unclear, and deeply investigations are needed. In this study, it firstly was manifested that YYTP can repress the lncRNA VIM-antisense 1 (VIM-AS1) expression in high glucose (HG)-evoked HK-2 cells. Overexpression of VIM-AS1 roll-backed the inhibitive impacts of YYTP on cell apoptosis in HG-triggered HK-2 cells. Additionally, it was uncovered that the attenuated autophagy of LC3B in HG-triggered HK-2 cells was counteracted after 20% YYTP treatment, but this phenomenon was further attenuated after VIM-AS1 amplification. Besides, VIM-AS1 can pull down FOXK2 protein, and overexpression of VIM-AS1 counteracted the suppressive effects of YYTP on forkhead box K2 (FOXK2)/mammalian target of rapamycin (mTOR) in HG-mediated HK-2 cells. In conclusion, it was firstly disclosed that YYTP targeted lncRNA VIM-AS1 to regulate FOXK2/mTOR to promote autophagy and inhibit cell apoptosis in DN progression. This discovery hinted that YYTP may be one valid drug for DN therapy.

求助全文
通过发布文献求助,成功后即可免费获取论文全文。 去求助
来源期刊
Journal of Food and Drug Analysis
Journal of Food and Drug Analysis 医学-食品科技
CiteScore
6.30
自引率
2.80%
发文量
36
审稿时长
3.8 months
期刊介绍: The journal aims to provide an international platform for scientists, researchers and academicians to promote, share and discuss new findings, current issues, and developments in the different areas of food and drug analysis. The scope of the Journal includes analytical methodologies and biological activities in relation to food, drugs, cosmetics and traditional Chinese medicine, as well as related disciplines of topical interest to public health professionals.
×
引用
GB/T 7714-2015
复制
MLA
复制
APA
复制
导出至
BibTeX EndNote RefMan NoteFirst NoteExpress
×
提示
您的信息不完整,为了账户安全,请先补充。
现在去补充
×
提示
您因"违规操作"
具体请查看互助需知
我知道了
×
提示
确定
请完成安全验证×
copy
已复制链接
快去分享给好友吧!
我知道了
右上角分享
点击右上角分享
0
联系我们:info@booksci.cn Book学术提供免费学术资源搜索服务,方便国内外学者检索中英文文献。致力于提供最便捷和优质的服务体验。 Copyright © 2023 布克学术 All rights reserved.
京ICP备2023020795号-1
ghs 京公网安备 11010802042870号
Book学术文献互助
Book学术文献互助群
群 号:604180095
Book学术官方微信