SMURF1介导的BMP6泛素化在胃癌中抑制铁凋亡并降低对阿霉素的敏感性。

IF 4.2 3区 医学 Q2 GASTROENTEROLOGY & HEPATOLOGY
Gastroenterology Report Pub Date : 2025-06-26 eCollection Date: 2025-01-01 DOI:10.1093/gastro/goaf051
Shuzhen Xu, Qingqi Zheng, Chunlin Chen, Zhenfa Wang, Guoyan Liu
{"title":"SMURF1介导的BMP6泛素化在胃癌中抑制铁凋亡并降低对阿霉素的敏感性。","authors":"Shuzhen Xu, Qingqi Zheng, Chunlin Chen, Zhenfa Wang, Guoyan Liu","doi":"10.1093/gastro/goaf051","DOIUrl":null,"url":null,"abstract":"<p><p>Dysregulation of bone morphogenetic protein 6 (BMP6) is found to be associated with gastric cancer development. Here, we further explored the functions of BMP6 in gastric cancer cell malignant behaviors, ferroptosis, and doxorubicin sensitivity and the mechanism driving BMP6 dysregulation. BMP6 mRNA detection was performed by quantitative polymerase chain reaction, and protein expression was tested by immunoblotting and immunohistochemistry. Subcutaneous xenograft studies were used to analyze <i>in vivo</i> effects. Cell growth was evaluated by CCK-8 and EdU assays. Cell invasiveness and motility were tested by transwell assay. Cell apoptosis was detected by flow cytometry. Cell ferroptosis was assessed by detecting related markers. Cytotoxicity assay was used to evaluate doxorubicin sensitivity. The relationship of the E3 ubiquitin ligase SMURF1 with BMP6 protein was predicted by UbiBrowser algorithm and verified by co-immunoprecipitation experiment and stability analysis. BMP6 expression was downregulated in gastric cancer, and its overexpression acted for <i>in vitro</i> suppression of gastric cancer cell growth, invasiveness, and migration. Increased BMP6 expression sensitized gastric cancer cells to doxorubicin therapy and enhanced cell ferroptosis. Mechanistically, SMURF1 mediated the ubiquitination and degradation of BMP6. Moreover, BMP6 reduction reversed sh-SMURF1-driven <i>in vitro</i> alterations of cell phenotypes and ferroptosis and <i>in vivo</i> enhancement of doxorubicin efficacy. Our study indicates that SMURF1-mediated BMP6 ubiquitination underlies the underexpression of BMP6 in gastric cancer. BMP6 upregulation induces gastric cancer cell ferroptosis and sensitizes cells to doxorubicin therapy. Our findings provide a therapeutic strategy in gastric cancer.</p>","PeriodicalId":54275,"journal":{"name":"Gastroenterology Report","volume":"13 ","pages":"goaf051"},"PeriodicalIF":4.2000,"publicationDate":"2025-06-26","publicationTypes":"Journal Article","fieldsOfStudy":null,"isOpenAccess":false,"openAccessPdf":"https://www.ncbi.nlm.nih.gov/pmc/articles/PMC12202749/pdf/","citationCount":"0","resultStr":"{\"title\":\"BMP6 ubiquitination mediated by SMURF1 suppresses ferroptosis and diminishes sensitivity to doxorubicin in gastric cancer.\",\"authors\":\"Shuzhen Xu, Qingqi Zheng, Chunlin Chen, Zhenfa Wang, Guoyan Liu\",\"doi\":\"10.1093/gastro/goaf051\",\"DOIUrl\":null,\"url\":null,\"abstract\":\"<p><p>Dysregulation of bone morphogenetic protein 6 (BMP6) is found to be associated with gastric cancer development. Here, we further explored the functions of BMP6 in gastric cancer cell malignant behaviors, ferroptosis, and doxorubicin sensitivity and the mechanism driving BMP6 dysregulation. BMP6 mRNA detection was performed by quantitative polymerase chain reaction, and protein expression was tested by immunoblotting and immunohistochemistry. Subcutaneous xenograft studies were used to analyze <i>in vivo</i> effects. Cell growth was evaluated by CCK-8 and EdU assays. Cell invasiveness and motility were tested by transwell assay. Cell apoptosis was detected by flow cytometry. Cell ferroptosis was assessed by detecting related markers. Cytotoxicity assay was used to evaluate doxorubicin sensitivity. The relationship of the E3 ubiquitin ligase SMURF1 with BMP6 protein was predicted by UbiBrowser algorithm and verified by co-immunoprecipitation experiment and stability analysis. BMP6 expression was downregulated in gastric cancer, and its overexpression acted for <i>in vitro</i> suppression of gastric cancer cell growth, invasiveness, and migration. Increased BMP6 expression sensitized gastric cancer cells to doxorubicin therapy and enhanced cell ferroptosis. Mechanistically, SMURF1 mediated the ubiquitination and degradation of BMP6. Moreover, BMP6 reduction reversed sh-SMURF1-driven <i>in vitro</i> alterations of cell phenotypes and ferroptosis and <i>in vivo</i> enhancement of doxorubicin efficacy. Our study indicates that SMURF1-mediated BMP6 ubiquitination underlies the underexpression of BMP6 in gastric cancer. BMP6 upregulation induces gastric cancer cell ferroptosis and sensitizes cells to doxorubicin therapy. Our findings provide a therapeutic strategy in gastric cancer.</p>\",\"PeriodicalId\":54275,\"journal\":{\"name\":\"Gastroenterology Report\",\"volume\":\"13 \",\"pages\":\"goaf051\"},\"PeriodicalIF\":4.2000,\"publicationDate\":\"2025-06-26\",\"publicationTypes\":\"Journal Article\",\"fieldsOfStudy\":null,\"isOpenAccess\":false,\"openAccessPdf\":\"https://www.ncbi.nlm.nih.gov/pmc/articles/PMC12202749/pdf/\",\"citationCount\":\"0\",\"resultStr\":null,\"platform\":\"Semanticscholar\",\"paperid\":null,\"PeriodicalName\":\"Gastroenterology Report\",\"FirstCategoryId\":\"3\",\"ListUrlMain\":\"https://doi.org/10.1093/gastro/goaf051\",\"RegionNum\":3,\"RegionCategory\":\"医学\",\"ArticlePicture\":[],\"TitleCN\":null,\"AbstractTextCN\":null,\"PMCID\":null,\"EPubDate\":\"2025/1/1 0:00:00\",\"PubModel\":\"eCollection\",\"JCR\":\"Q2\",\"JCRName\":\"GASTROENTEROLOGY & HEPATOLOGY\",\"Score\":null,\"Total\":0}","platform":"Semanticscholar","paperid":null,"PeriodicalName":"Gastroenterology Report","FirstCategoryId":"3","ListUrlMain":"https://doi.org/10.1093/gastro/goaf051","RegionNum":3,"RegionCategory":"医学","ArticlePicture":[],"TitleCN":null,"AbstractTextCN":null,"PMCID":null,"EPubDate":"2025/1/1 0:00:00","PubModel":"eCollection","JCR":"Q2","JCRName":"GASTROENTEROLOGY & HEPATOLOGY","Score":null,"Total":0}
引用次数: 0

摘要

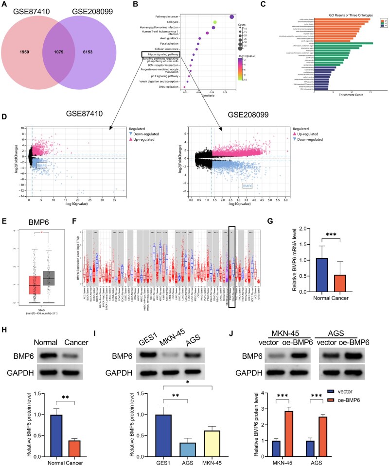
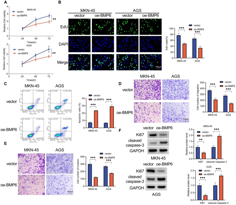
骨形态发生蛋白6 (BMP6)的失调被发现与胃癌的发展有关。本研究进一步探讨了BMP6在胃癌细胞恶性行为、铁凋亡、阿霉素敏感性等方面的功能,以及BMP6失调的机制。定量聚合酶链反应检测BMP6 mRNA,免疫印迹和免疫组织化学检测蛋白表达。皮下异种移植研究用于分析体内效应。CCK-8和EdU检测细胞生长情况。transwell法检测细胞侵袭性和运动性。流式细胞术检测细胞凋亡。通过检测相关标志物评估细胞铁下垂。采用细胞毒法评价阿霉素敏感性。利用UbiBrowser算法预测E3泛素连接酶SMURF1与BMP6蛋白的关系,并通过共免疫沉淀实验和稳定性分析进行验证。BMP6在胃癌中表达下调,其过表达在体外抑制胃癌细胞的生长、侵袭和迁移。BMP6表达增加使胃癌细胞对阿霉素治疗敏感并增强细胞铁下垂。在机制上,SMURF1介导了BMP6的泛素化和降解。此外,BMP6的减少逆转了sh- smurf1驱动的细胞表型和铁凋亡的体外改变,以及体内阿霉素疗效的增强。我们的研究表明,smurf1介导的BMP6泛素化是胃癌中BMP6低表达的基础。BMP6上调诱导胃癌细胞铁下垂并使细胞对阿霉素治疗敏感。我们的发现为胃癌提供了一种治疗策略。
本文章由计算机程序翻译,如有差异,请以英文原文为准。

BMP6 ubiquitination mediated by SMURF1 suppresses ferroptosis and diminishes sensitivity to doxorubicin in gastric cancer.

BMP6 ubiquitination mediated by SMURF1 suppresses ferroptosis and diminishes sensitivity to doxorubicin in gastric cancer.

BMP6 ubiquitination mediated by SMURF1 suppresses ferroptosis and diminishes sensitivity to doxorubicin in gastric cancer.

BMP6 ubiquitination mediated by SMURF1 suppresses ferroptosis and diminishes sensitivity to doxorubicin in gastric cancer.

Dysregulation of bone morphogenetic protein 6 (BMP6) is found to be associated with gastric cancer development. Here, we further explored the functions of BMP6 in gastric cancer cell malignant behaviors, ferroptosis, and doxorubicin sensitivity and the mechanism driving BMP6 dysregulation. BMP6 mRNA detection was performed by quantitative polymerase chain reaction, and protein expression was tested by immunoblotting and immunohistochemistry. Subcutaneous xenograft studies were used to analyze in vivo effects. Cell growth was evaluated by CCK-8 and EdU assays. Cell invasiveness and motility were tested by transwell assay. Cell apoptosis was detected by flow cytometry. Cell ferroptosis was assessed by detecting related markers. Cytotoxicity assay was used to evaluate doxorubicin sensitivity. The relationship of the E3 ubiquitin ligase SMURF1 with BMP6 protein was predicted by UbiBrowser algorithm and verified by co-immunoprecipitation experiment and stability analysis. BMP6 expression was downregulated in gastric cancer, and its overexpression acted for in vitro suppression of gastric cancer cell growth, invasiveness, and migration. Increased BMP6 expression sensitized gastric cancer cells to doxorubicin therapy and enhanced cell ferroptosis. Mechanistically, SMURF1 mediated the ubiquitination and degradation of BMP6. Moreover, BMP6 reduction reversed sh-SMURF1-driven in vitro alterations of cell phenotypes and ferroptosis and in vivo enhancement of doxorubicin efficacy. Our study indicates that SMURF1-mediated BMP6 ubiquitination underlies the underexpression of BMP6 in gastric cancer. BMP6 upregulation induces gastric cancer cell ferroptosis and sensitizes cells to doxorubicin therapy. Our findings provide a therapeutic strategy in gastric cancer.

求助全文
通过发布文献求助,成功后即可免费获取论文全文。 去求助
来源期刊
Gastroenterology Report
Gastroenterology Report Medicine-Gastroenterology
CiteScore
4.60
自引率
2.80%
发文量
63
审稿时长
8 weeks
期刊介绍: Gastroenterology Report is an international fully open access (OA) online only journal, covering all areas related to gastrointestinal sciences, including studies of the alimentary tract, liver, biliary, pancreas, enteral nutrition and related fields. The journal aims to publish high quality research articles on both basic and clinical gastroenterology, authoritative reviews that bring together new advances in the field, as well as commentaries and highlight pieces that provide expert analysis of topical issues.
×
引用
GB/T 7714-2015
复制
MLA
复制
APA
复制
导出至
BibTeX EndNote RefMan NoteFirst NoteExpress
×
提示
您的信息不完整,为了账户安全,请先补充。
现在去补充
×
提示
您因"违规操作"
具体请查看互助需知
我知道了
×
提示
确定
请完成安全验证×
copy
已复制链接
快去分享给好友吧!
我知道了
右上角分享
点击右上角分享
0
联系我们:info@booksci.cn Book学术提供免费学术资源搜索服务,方便国内外学者检索中英文文献。致力于提供最便捷和优质的服务体验。 Copyright © 2023 布克学术 All rights reserved.
京ICP备2023020795号-1
ghs 京公网安备 11010802042870号
Book学术文献互助
Book学术文献互助群
群 号:604180095
Book学术官方微信